若您为此资料的原创作者,认为该资料内容侵犯了您的知识产权,请扫码添加我们的相关工作人员,我们尽可能的保护您的合法权益。

1/29

2/29

3/29
还剩26页未读, 继续阅读
高考语文一轮复习考点巩固练习考点26 理解分析文中信息(含答案解析)
展开相关试卷
高考语文一轮复习考点巩固练习考点26 理解分析文中信息(含答案解析):
这是一份高考语文一轮复习考点巩固练习考点26 理解分析文中信息(含答案解析),共29页。试卷主要包含了理解重要句子,筛选整合信息等内容,欢迎下载使用。
高考语文一轮复习考点巩固练习考点26 理解分析文中信息(含解析):
这是一份高考语文一轮复习考点巩固练习考点26 理解分析文中信息(含解析),共29页。试卷主要包含了理解重要句子,筛选整合信息等内容,欢迎下载使用。
高考语文一轮复习考点巩固练习考点28 归纳与整合信息(含答案解析):
这是一份高考语文一轮复习考点巩固练习考点28 归纳与整合信息(含答案解析),共30页。试卷主要包含了具体的内容要概括全面;2,精准答题等内容,欢迎下载使用。
相关试卷 更多
资料下载及使用帮助
版权申诉
- 1.电子资料成功下载后不支持退换,如发现资料有内容错误问题请联系客服,如若属实,我们会补偿您的损失
- 2.压缩包下载后请先用软件解压,再使用对应软件打开;软件版本较低时请及时更新
- 3.资料下载成功后可在60天以内免费重复下载
版权申诉
免费领取教师福利 




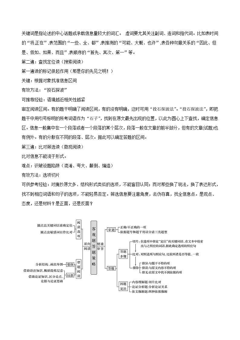
.png)




