若您为此资料的原创作者,认为该资料内容侵犯了您的知识产权,请扫码添加我们的相关工作人员,我们尽可能的保护您的合法权益。

1/8

2/8

3/8

1/5

2/5
还剩5页未读, 继续阅读
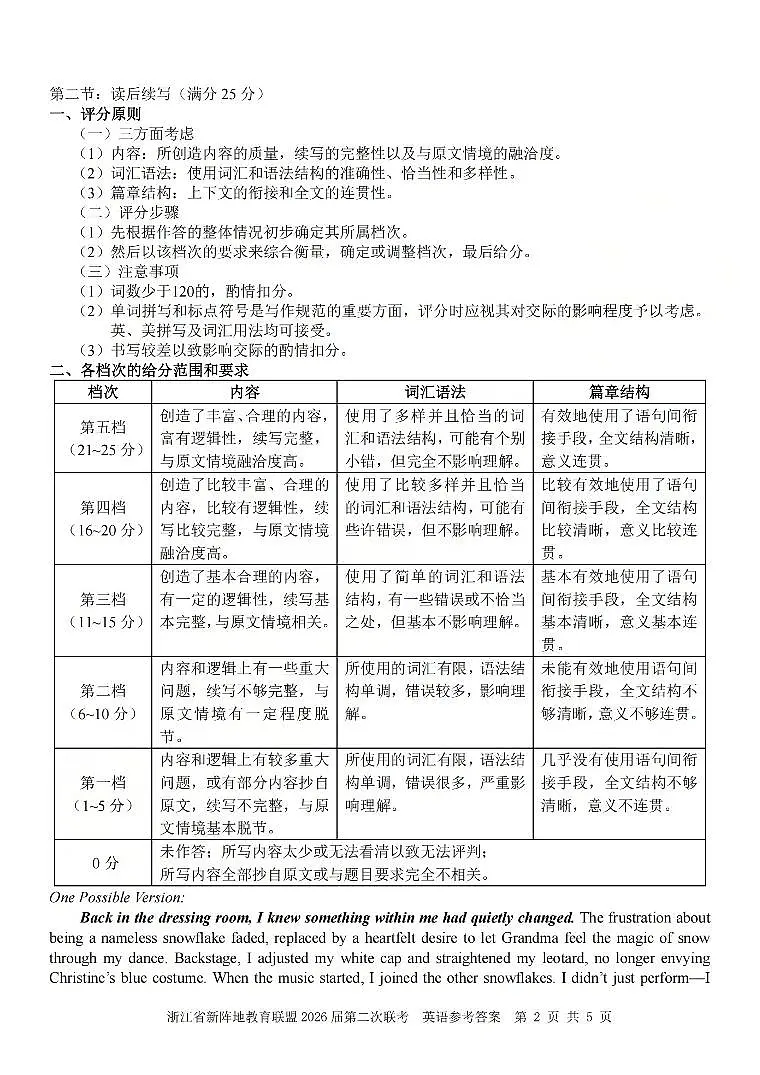
浙江省新阵地教育联盟2026届高三下学期第二次联考英语试卷(附听力与参考答案)
展开 这是一份浙江省新阵地教育联盟2026届高三下学期第二次联考英语试卷(附听力与参考答案),文件包含英语卷-2603新阵地教育联盟pdf、英语答案-2603新阵地教育联盟已优化pdf、英语听力-2603新阵地教育联盟mp3等3份试卷配套教学资源,其中试卷共13页, 欢迎下载使用。
相关试卷
浙江省新阵地教育联盟2026届高三下学期第二次联考英语试卷(附听力与参考答案):
这是一份浙江省新阵地教育联盟2026届高三下学期第二次联考英语试卷(附听力与参考答案),文件包含英语卷-2603新阵地教育联盟pdf、英语答案-2603新阵地教育联盟已优化pdf、英语听力-2603新阵地教育联盟mp3等3份试卷配套教学资源,其中试卷共13页, 欢迎下载使用。
2026届浙江省新阵地教育联盟高三下学期第二次联考英语试卷(含答案):
这是一份2026届浙江省新阵地教育联盟高三下学期第二次联考英语试卷(含答案),共27页。
浙江省新阵地教育联盟2026届高三下学期第二次联考英语试题(扫描版附答案)含听力音频:
这是一份浙江省新阵地教育联盟2026届高三下学期第二次联考英语试题(扫描版附答案)含听力音频,文件包含2026届浙江新阵地教育联盟高三第二次模拟预测英语试题pdf、英语新阵地答案pdf、新阵地英语听力音频mp3等3份试卷配套教学资源,其中试卷共13页, 欢迎下载使用。

相关试卷 更多
资料下载及使用帮助
版权申诉
- 1.电子资料成功下载后不支持退换,如发现资料有内容错误问题请联系客服,如若属实,我们会补偿您的损失
- 2.压缩包下载后请先用软件解压,再使用对应软件打开;软件版本较低时请及时更新
- 3.资料下载成功后可在60天以内免费重复下载
版权申诉
免费领取教师福利 




.png)




