


所属成套资源:湖北省襄阳市2026届高三下学期3月统一调研测试各学科试题及答案
湖北省随州市2026届高三下学期二模地理试题(Word版附解析)
展开 这是一份湖北省随州市2026届高三下学期二模地理试题(Word版附解析),共9页。试卷主要包含了选择题,非选择题等内容,欢迎下载使用。
是符合题目要求的。
深圳市凭借在电子信息、无人机领域的先进技术,率先大力发展低空经济,其生产的无人机广泛应用于城
市交通、安防、物流等领域。低空经济的发展不仅吸引了高端人才聚集,催生了新的服务业态,也为城市管理
智能化提供了强大支撑,推动城市高质量发展。据此完成 1~3 题。
1.深圳市率先发展低空经济,其主导因素和面临的挑战分别是( )
A.市场需求大 公众接受程度低 B.基础设施完善 操作技术人才少
C.产业基础好 空中管理难度大 D.劳动力数量多 配套设施不完善
2.深圳市大力发展无人机物流配送,能够
A.全面降低货物运输成本 B.大大缓解城市交通拥堵
C.解决部分地区配送难题 D.实现所有货物准时送达
3.低空经济在促进深圳市城市高质量发展中的作用主要表现为( )
A.促进相关产业发展,提高城市等级 B.精准布局城市安防,优化功能分区
C.人口大量回迁农村,缓解交通拥堵 D.吸引科技人才迁入,激发发展活力
鲁尔区形成于 19 世纪中叶,曾是德国最重要的传统重工业区,20 世纪后期产业衰退,部分制造业向外转
移。政府通过资金、政策引导老旧工业设施转变为博物馆、音乐厅、创意工坊,吸引旅游、会展、餐饮等服务
业集聚,形成“工业文化之旅”路线,通过将工业遗产与文化创意产业结合,成功转型。据此完成 4~6 题。
4.鲁尔区传统工业衰退后,部分制造业向外转移,这一行为的根本原因是( )
A.缓解环境污染,促进绿色发展 B.满足市场需求,推动多元发展
C.降低生产成本,推动产业升级 D.发挥辐射作用,带动周边发展
5.鲁尔区通过文化创意产业转型的核心优势在于( )
A.拥有悠久的工业建筑和设施基础 B.承接来自法国和波兰的消费市场
C.拥有大量廉价的文创产业劳动力 D.政府提供充足的启动和运营资金
6.鲁尔区转型成功对该区域的主要影响是( )
A.区域环境质量持续改善,环境保护投入降低
B.城市中心人口出现萎缩,青年人口外流加剧
C.促进服务业的空间集聚,推动城市功能更新
D.推动主导交通方式转变,提升交通通行效率
雄安新区是继深圳经济特区和上海浦东新区之后又一具有全国意义的新区,其设立疏解了北京部分功能,
推动了京津冀协同发展。新区采用“组团式”城市布局,各组团功能明确,以绿廊相隔,并规划了完善的生态绿
地系统和轨道交通网络。图 1 示意雄安新区位置。据此完成 7~9 题。
7.雄安新区选址的区位优势是( )
①环境承载力强 ②水运便利 ③矿产资源丰富 ④地理位置优越
A.①② B.①④ C.②③ D.③④
8.雄安新区组团式空间布局的主要目的与影响因素分别是( )
A.缓解城区环境污染 自然条件 B.限制城市无序扩张 政策引导
C.提升城市人口密度 产业规划 D.完善传统工业布局 交通发展
9.雄安新区在京津冀协同发展中的主要作用是( )
A.疏解北京首都功能 B.推动北京产业优化升级
C.强化天津港口优势 D.承接京津传统产业转移
三角洲海岸线变化是地壳运动、河流泥沙沉积、海洋动力、全球气候变化与人类活动等多种因素共同作用
的结果。恒河三角洲可分为东部(达卡附近)和西部(加尔各答附近)两部分,海岸线变化空间差异明显,海
岸线附近分布有广阔的红树林。距今 5000 年以来,自然状态下恒河三角洲整体面积缓慢增长,全球气候变暖
正减缓这一增长趋势。图 2 为恒河三角洲示意图。据此完成 10~12 题。
10.恒河三角洲海岸线呈现“东进西退”空间差异的主要原因是( )
A.红树林覆盖度东西差异 B.海平面上升速度东西差异
C.河流泥沙输送与沉积差异 D.水利枢纽导致输沙差异
11.自然状态下,恒河三角洲整体面积缓慢增长的核心过程是( )
A.上游侵蚀加剧→泥沙增加明显→淤积大于侵蚀
B.地壳持续下沉→淤积空间增大→淤积大于侵蚀
C.潮汐洋流带来泥沙→红树林扩张→淤积大于侵蚀
D.护岸工程建设→海水侵蚀减弱→淤积大于侵蚀
12.全球气候变暖可能逆转三角洲的增长趋势的机制是( )
①海平面上升,直接淹没低地并加剧沿岸侵蚀 ②海水酸化,溶解三角洲前缘的碎屑沉积物
③增强热带气旋强度,风暴潮破坏力加大 ④流域降水变率增大,河流输沙量减少
A.①② B.①③ C.②④ D.③④
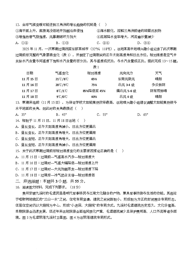
2025 年 11 月,一次寒潮过境我国东部某城市(32°N,118°E)。该地某高中地理兴趣小组记录了此次寒潮
过境前后完整的气象要素变化(表 1),并测定了过境期间的正午太阳高度角和日出方位。相对湿度是空气中
实际水汽含量与同温度下饱和水汽含量的百分比,其与温度成反比,与水汽含量成正比。据此完成 13~15 题。
表 1
日期 气温变化 相对湿度 风向风力 天气
11 月 15 日 21℃/8℃ 65% 东南风微风 晴朗
11 月 16 日 20℃/9℃ 75% 北风 3-4 级 多云转阴
11 月 17 日 8℃/1℃ 85%降低至 45% 偏北风 5-6 级 阴有雨转晴
11 月 18 日 9℃/0℃ 40% 北风 4 级 晴朗
13.寒潮来临前(11 月 15 日),为保证学校太阳能集热效率最高,该地理兴趣小组建议调整太阳能集热板与
水平地面的夹角,则此时的夹角最接近( )
A.35° B.45° C.55° D.65°
14.相较于 11 月 15 日,11 月 18 日该地( )
A.昼长变长,正午太阳高度角减小,日出方位更偏北
B.昼长变长,正午太阳高度角增大,日出方位更偏南
C.昼长变短,正午太阳高度角增大,日出方位更偏北
D.昼长变短,正午太阳高度角减小,日出方位更偏南
15.关于此次寒潮过境前后相对湿度变化的主要原因推论正确的是( )
A.11 月 15 日:过境前—气温高水汽多—相对湿度大
B.11 月 16 日:过境时—气温大幅降低—相对湿度上升
C.11 月 17 日:过境时—大风加剧蒸发—相对湿度下降
D.11 月 18 日:过境后—冷气团占主导—相对湿度低
二、非选择题:本题共 3 小题,共 55 分。
16.阅读图文材料,完成下列要求。(18 分)
贵州安顺九溪村的屯堡民居是明代军事移民与江南文化融合的产物,兼具军事防御与生活的功能。其选址
于喀斯特地貌区的“三山一水”之间,住宅布局紧凑,建筑之间间距较小,形成较为方正的封闭围合布局形态。
但居住空间仍以大庭院为中心,形成“小进深,大庭院”的布局方式。九溪村屯堡建筑历史悠久,文化价值高,
早期旅游业迅速发展,但近年来该地旅游业面临同质化严重、屯堡建筑减少且保护费用高、人口外流等诸多困
境。图 3 为屯堡聚落九溪村卫星图,图 4 为该聚落建筑布局形式。
(1)分析九溪村选址于“三山一水”之间的优势条件。(6 分)
(2)说明该地屯堡聚落建筑布局采用“小进深、大庭院”的原因。(6 分)
(3)结合旅游业发展面临的困境,为该地旅游业发展提出可行性措施。(6 分)
17.阅读图文材料,完成下列要求。(18 分)
材料一:天兴洲位于武汉市郊区,洲滩面积 17.9 平方公里,每年 5~10 月洲体大部分被淹没,11 月~次
年 4 月洲体中的沙滩大面积裸露,形成大量“沙滩湖泊”(图 6)。天兴洲是武汉市重要湿地和重点野生动物栖
息地,也是长江鸟类迁徙、鱼类洄游的重要生态廊道。
材料二:天兴洲种植西瓜历史可追溯至清朝末年,所产西瓜皮薄、水分足、含糖量比其他地区高 2~3 度,
被武汉人誉为“江心瓜洲”,并逐渐成为武汉重要的瓜果生产基地。但受多种因素制约,至今仍未进行大规模城
镇化、工业化开发,维持着以农业和生态保护为主的发展模式。图 5 示意武汉天兴洲位置。图 6 为“沙滩湖泊”
景观图。
(1)说明天兴洲大量“沙滩湖泊”的形成过程。(6 分)
(2)天兴洲被武汉人誉为“江心瓜州”,分析其有利的自然区位条件。(6 分)
(3)若未来天兴洲在保护生态的前提下进行适度开发,请你提出两个合理的开发方向,并分别说明理由。(6
分)
18.阅读图文材料,完成下列要求。(19 分)
红树林被称为“海岸卫士”、“海洋绿肺”,主要分布在热带和亚热带淤泥深厚的潮间带(图 7)或河流入海
口地区。为适应潮间带环境,红树林演化出多种独特的形态特征(图 8)。广东省海丰红树林湿地生物多样,
土壤有机碳(主要由动植物残体、微生物及其分解产物组成)含量高。近年来,该湿地保护取得明显效果,红
树林植被逐渐恢复。
(1)分析红树林形态特征对海岸潮间带环境的适应性。(6 分)
(2)说明海丰红树林湿地土壤有机碳含量高的原因。(6 分)
(3)推测红树林植被恢复后,海丰红树林湿地海水温度的变化,并从大气受热过程角度分析变化原因。(7 分)
高三地理参考答案与评分依据
一、选择题,每题 3 分,共 45 分
【答案】1.C 2.C 3.D
【解析】1.本题考查低空经济发展的区位因素。低空经济是技术密集型、知识密集型产业,其核心驱动力是
技术创新和高素质人才,深圳电子信息、无人机领域技术先进,产业基础好,C 正确。完善的基础设施和市场
需求虽可以促进低空经济的发展,但其率先发展的主导因素主要是技术、相关产业等产业基础,A、B 错误。
低空经济发展依靠技术和产业基础,更看重劳动力素质而不是数量,D 错误。
2.本题考查无人机物流配送的影响。无人机物流在特定场景(如紧急、小件、高价值)具有时效优势,但其
研发、运维成本较高,目前无法实现运输成本的全面降低。A 错误。无人机物流可以分流少量紧急、高时效的
货运需求,但城市交通拥堵主要由大量客运和货运机动车构成,无人机物流无法从根本上解决这一系统性难题,
B 错误。无人机在城市短途急送、偏远山区等场景优势明显,这些场景正是传统地面交通难以高效覆盖或成本
过高的区域,无人机通过空中直线路径,能有效突破地形或路网限制,解决配送难题。C 正确。无人机受载重、
续航、天气(如强风、大雨)和安全法规限制,目前主要适用于小批量、特定类型的货物,无法承担所有货物
的配送任务。D 错误。
3.本题考查低空经济发展对城市交通和人口的影响。低空经济作为高新技术产业,会创造大量高技能岗位,
从而吸引了高素质人才迁入,激发城市经济发展活力。D 正确。低空经济的发展能够带动相关产业发展,但是
城市等级是多种因素的作用结果,其无法提高城市等级,A 错误。城市功能分区是多种因素共同作用的结果,
低空经济的发展无法改变城市功能分区,B 错误。该产业是城市化、高端化的表现,会进一步强化城市的人口
集聚效应,不会导致人口大量向农村回流,C 错误。
【答案】4.C 5.A 6.C
【解析】4.本题主要考查工业产业转移的原因。传统制造业外迁的根本原因是当地土地、劳动力成本上升,
竞争优势丧失,同时为发展高附加值产业腾出空间和资源,即成本驱动与产业升级需求共同作用的结果,C 正
确。缓解环境污染,推动绿色发展,是制造业外迁的考虑因素之一,企业外迁的根本原因主要是企业收益,A
错误。传统制造业外迁主要是考虑收益和产业结构升级,满足周边市场需求和带动周边区域发展不是主要考虑
因素,BD 错误。
5.本题主要考查工业文化创意产业发展的原因。鲁尔区作为传统工业区,拥有大量闲置的厂房、仓库、矿井
等工业建筑,这些独特的空间和深厚的历史氛围是文化创意产业发展初期的核心载体和优势,A 正确。广阔的
消费市场确实是服务业发展的因素,但在产业结合的初期,利用现有建筑设施的成本优势和空间独特性是更核
心的驱动力,且材料并未强调其市场具体来源于法国和波兰,B 错误。鲁尔区转型前是重工业基地,其劳动力
主体是产业工人,而非现成的“文创产业劳动力”,廉价劳动力也不是吸引知识密集型文创产业的核心优势,
C 错误。政府的资金和政策支持固然重要,但它是推动转型的外部助力,而非区域自身存在的核心优势,题干
问的是鲁尔区自身的优势,即其独特的工业遗产基础是其独特优势,D 错误。
6.本题主要考查工业文化创意产业发展对区域的影响。文化产业与旅游业的兴起,直接导致餐饮、住宿、零
售等服务业在工业遗产地周边集聚,从而活化、更新了旧工业区的城市功能,C 正确。转型确实会通过关停或
升级污染企业来改善区域环境质量,但环境保护成本降低的表述不合理,通常环境治理、污染场地修复以及维
持高标准的环境质量都需要持续且巨大的投入,环境保护成本未必会降低,甚至可能先期投入巨大,A 错误。
成功的产业转型会创造新的就业机会,吸引相关人才聚集,会增强城市中心的活力,有助于吸引和留住青年人
口,而不是导致其萎缩和外流,B 错误。鲁尔区的转型是建立在利用其原有发达的铁路和运河等交通基础设施
之上的,旅游发展可能更需要强化公共交通。材料中没有证据表明此举导致了主导交通方式的根本性转变,且
提升交通通行效率也并非其直接和主要的影响,D 错误。
【答案】7.B 8.B 9.B
【解析】7.本题主要考查区域区位优势分析。雄安新区依托区域内相对充足的土地资源和较好的生态环境,
环境承载力较强,①说法正确。雄安新区所在区域的河流水量较小且季节变化大,水运条件并不优越,②说法
错误。雄安新区所在地矿产资源优势不突出,③说法错误。雄安新区位于京津冀腹地,紧邻北京、天津,地理
位置优越,④说法正确。故选 B.
8.本题主要考查城市空间结构形成原因。组团式布局的核心目的是通过绿廊分隔城市功能区,避免城市摊大
饼式的无序扩张,实现集约高效发展。这种布局模式是在国家级新区政策强力引导下形成的顶层规划设计,因
此主要影响因素是政策引导。A、C、D 选项的表述均与雄安新区组团式布局的实际目的和影响因素不符,B
正确。
9.本题主要考查城市在区域协同发展中的作用。雄安新区疏解的是北京非首都功能,而非政治中心等核心首
都功能,A 错误。雄安新区承接了北京部分功能,推动了北京产业优化升级,B 选项正确。天津港口优势的强
化主要依靠天津自身的建设与发展,雄安新区虽然与天津港有物流联系,但这不是雄安新区设立的主要作用,
C 错误。雄安新区主要承接的是高新技术产业、科研机构、高等院校等高端职能,而非传统产业,D 错误。
【答案】10.C 11.A 12.B
【解析】10.本题主要考查海岸线变化的原因。红树林对海岸线有一定保护作用,但它只是辅助影响因素,无
法造成“东进西退”这种明显的空间差异,不是主要原因,A 错误。海平面上升是全球性的变化,在恒河三角
洲这样的小区域内,东西部的海平面上升速度差异较小,因此不是该现象的主要成因,B 错误。恒河三角洲东
部河流的泥沙输入量大,沉积作用显著,海岸线向海洋推进(东进);西部泥沙输入量较少,沉积作用弱于海
水侵蚀,海岸线向陆地退缩(西退),这是海岸线“东进西退”的主要原因,C 正确。水利枢纽确实会影响输
沙量,但它只是造成泥沙输入差异因素之一,而“河流泥沙输入与沉积差异”是更直接、更核心的原因,涵盖
了自然和人为因素的综合影响,D 错误。
11.本题主要考查海岸线变化的原因。恒河三角洲的增长主要是来自喜马拉雅山区的巨量泥沙,当净沉积速率
持续大于海洋的侵蚀速率时,三角洲便得以维持和增长,A 正确。恒河三角洲区域构造上以沉降为主,这反而
加剧了被淹没的风险,总体面积减少,B 错误。红树林扩张较小,促淤成陆面积小,不是主要变化原因,C 错
误。该选项描述的是人为工程措施,并非自然状态下的核心过程,D 错误。
12.本题主要考查全球气候变暖对海岸线变化的影响。全球气候变暖通过多种物理过程威胁三角洲,其中①海
平面上升和③增强热带气旋强度是两种最关键且相互关联的机制,B 选项正确。①海平面上升直接淹没沿海低
地,并加剧波浪和潮流沿岸侵蚀,导致三角洲面积萎缩。③更温暖的海洋为气旋提供更多能量,导致其强度增
加,侵蚀加强,并淹没内陆。海水酸化对恒河三角洲主要的溶解作用微乎其微,不是主要机制,②选项错误。
降水变率增加对三角洲冲淤的影响更为复杂,可能增加洪水输沙,也可能因旱季延长减少输沙,其影响具有不
确定性,④错误。
【答案】13.B 14.D 15.D
【解析】13.本题主要考查正午太阳高度角的实际应用。太阳直射点从赤道(9 月 23 日)移动到南回归线(12
月 22 日)共用时 90 天左右,太阳直射点共移动 23.5°,所以太阳直射点总体上平均每天移动 0.26°,11 月
15 日距离冬至日 37 天,计算得该日太阳直射点位置为 13.8°S 左右,此时正午太阳高度角为 44.2°左右,集
热板最佳倾角计算公式为α=90°-H,故倾角应该调整到 44.8 左右,故选 B.
14.本题主要考查地球公转运动的地理意义。11 月太阳直射点南移,北半球昼长变短;随直射点南移,北半
球各地正午太阳高度角减小;直射点在南半球且南移,北半球各地昼变短,日出方位更偏南,D 正确。
15.本题主要考查相对湿度变化的主要影响因素及冷锋过境天气变化。11 月 15 日相对湿度为 65%,由于湿度
与温度成反比,故选项中的气温高水汽多说法错误,A 选项错误。11 月 16 日处于冷锋逼近阶段,不是过境时
且气温未大幅降低,B 选项错误。11 月 17 日确实处于过境时,但大风导致水汽蒸发不是相对湿度下降的主要
原因。冷锋过境时相对湿度的完整变化过程是先升后降,先因暖湿空气影响,后因干冷气团入侵取代暖湿空气
而急剧下降,C 选项错误。11 月 18 日过境后受干冷气团控制,水汽含量少是相对湿度低的主要原因,D 选项
正确。
二、非选择题,本大题共 3 题,共 55 分。
16.(1)山地与河流提供屏障,防御能力强;(2 分)靠近河流,保障生活与农业用水;(2 分)喀斯特地貌区
山地之间相对平坦,适宜居住与耕作。(2 分)
评分标准:要有分析,只有结论不给分;答到防御、水源、地形三个方面,分析合理得 6 分。
(2)喀斯特山区建设用地紧张,不利于在进深上纵向拓展(有利于节约土地资源);贵州多雨,大院落空间可
以满足生活日常晾晒、通风、采光需求;满足防御安全需求,大院落可以形成一个防御逃生的缓冲空间;满足
了屯堡人对于江南合院住居文化缅怀。
评分标准:地形、气候(通风/采光/晾晒)、军事防御、文化每个要点 2 分,任意答 3 点给 6 分。
(3)编制保护规划,对建筑采取修缮、改善、保留等分类措施,建立系统性保护体系,保护建筑数量;政府
设立专项保护基金,对传统建筑修缮给予补贴和技术指导;支持有机农业、传统食品加工、文创产品开发等与
旅游业结合,增加经济效益,提供更多就业机会;推进文化传承与发展,与当地文化相结合,打造旅游独特品
牌。(每点 2 分,任答 3 点得 6 分)
评分标准:措施要结合题目中所给的困境作答,每个要点 2 分,答到任意 3 点得 6 分。
17.(1)夏季丰水期,长江淹没天兴洲,泥沙大量淤积,在天兴形成许多不平整的浅洼地;(2 分)秋冬季进
入枯水期,江水退去,天兴洲大面积泥沙露出,形成沙滩和浅洼地;(2 分)沙滩滩地上的浅洼地,因地下水
渗出和残留雨水积累,形成小水洼状的“沙滩湖”。(2 分)
评分标准:要出现洼地形成、洼地出露、洼地积水成湖三个过程的关键词和推理过程,每点 2 分,分析合理,
顺序正确得 6 分。
(2)地处亚热带季风气候区,雨热同期,水热条件好;沙洲地区,地形较平坦;以河流沉积沙土为主,土质
疏松肥沃;靠近河流,水源充足;远离城区,生态良好,污染少,品质高;沙土为主,矿物质丰富,利于养分
积累,瓜果品质高;昼夜温差较大,利于养分积累,瓜果甜度高。(每点 2 分,任答 3 点得 6 分)评分标准:
从土壤、温差、环境污染少、水热条件、地形、水源等角度作答,每点 2 分,任答 3 点得 6 分;要有分析,只
写土壤肥沃、水热充足、品质好等结论不给分。
(3)方向一:生态农业/采摘农业/体验农业/瓜果加工/瓜果品牌文化。方向二:生态旅游/观鸟旅游/湿地旅游/
自然研学基地。(方向任选两点,每点 1 分)
理由:①方向一:依托现有瓜果种植基础,发展绿色、有机瓜果种植,延长农业产业链(如瓜果加工、采摘体
验),设计成游客可参与、可体验、可带走的文化产品,既保留原有农业优势,又避免破坏生态,(2 分)。
②方向二:依托“沙滩湖泊”景观、湿地生态和野生动物资源,开发观鸟、湿地研学、沙滩休闲等旅游项目,
兼顾生态保护与经济发展,同时带动当地居民就业,促进社会可持续发展(2 分)。
评分标准:方向一围绕瓜果的种植、加工、文化或深度融合角度作答即可给分;方向二依托生态资源发展
第 1 页共 4 页
旅游业角度作答即可给分,其他答案言之有理也可得分。
18.(1)支柱根——适应海浪侵袭、多大风环境;呼吸根——适应水淹环境;胎生萌芽——适应滩涂和海流,
增强生存能力;分泌盐分——适应海水浸泡,净化海水。
评分标准:每点 2 分,任答 3 点 6 分。
(2)生物量大,动植物残体丰富,有机碳物质来源多;(2 分)河流与潮汐带来大量有机碳与动植物残体,外
来有机碳输入量大;(2 分)土壤氧气少,微生物分解速率低,有机碳累积多;海水流速慢且有红树林阻挡,
侵蚀弱,有机质损失少(2 分)。
评分标准:答案要有分析,直接写有机碳来源广、分解少不得分。外来有机物来源答到河流或潮汐中的一个均
可得 2 分;支出中答气温低,有机物分解少,不得分。答案分析合理结论正确,每点 2 分。
(3)变化:降低(1 分)
原因:植被遮蔽太阳辐射作用增强,海水吸收太阳辐射减少;(2 分)植被蒸腾作用加强,使上空云量增加,
对太阳辐射削弱能力增强;(2 分)植被吸收二氧化碳增加,大气中二氧化碳浓度降低,大气保温作用减弱,
海水散热速度加快,进一步抑制海水升温。(2 分)
评分标准:答案要因果关系分析,直接答太阳辐射少不得分。二氧化碳减少答到植被吸收或土壤固碳中的一个
均可得 2 分,答案分析合理结论正确,每点 2 分。
相关试卷
这是一份湖北省随州市2026届高三下学期二模地理试题(Word版附解析),共9页。试卷主要包含了选择题,非选择题等内容,欢迎下载使用。
这是一份湖北省随州市2026届高三下学期高考二模考试 地理试题(含答案),文件包含湖北省随州市2026届高三下学期二模考试地理pdf、湖北省随州市2026届高三下学期二模考试地理答案pdf等2份试卷配套教学资源,其中试卷共10页, 欢迎下载使用。
这是一份地理-湖北省随州市2026届高三下学期二模考试试卷及答案,共10页。
相关试卷 更多
- 1.电子资料成功下载后不支持退换,如发现资料有内容错误问题请联系客服,如若属实,我们会补偿您的损失
- 2.压缩包下载后请先用软件解压,再使用对应软件打开;软件版本较低时请及时更新
- 3.资料下载成功后可在60天以内免费重复下载
免费领取教师福利 





.png)




