


高考语文一轮复习 文学类文本阅读 讲与练06 小说形象的塑造手法
展开 这是一份高考语文一轮复习 文学类文本阅读 讲与练06 小说形象的塑造手法,共14页。试卷主要包含了对点训练,强化巩固等内容,欢迎下载使用。
教学目标
掌握小说塑造形象的常用手法
教学重点 难点
正确辨析并鉴赏小说形象的塑造手法
教学过程
考情考向
小说形象是小说艺术的表现中心,是作品内容的重要因素,更确切地说是作品的主要构成部分。因为小说的核心任务就是通过刻画人物、塑造人物形象来揭示社会生活的某些本质问题,从而表现作品的主题。对小说形象的理解与分析是高考小说阅读考查中命题的热点,这部分高频题点有三个:鉴赏形象塑造手法、概括分析人物形象、分析形象的作用。
一 塑造人物形象的基本方法
小说能够多角度、全方位地刻画人物,它可以凭借各种艺术手段,从各个角度对人物进行肖像描写、心理描写、语言描写、行为描写和环境描写,既能展现人物的音容笑貌、言谈举止和衣着服饰等外在形态,也能呈现出人物的心理和思想感情等内在活动,还能完整展现人物与环境互为作用的关系,从而塑造出丰满而成功的人物形象。
小说塑造形象的手法,大致可以归纳如下:
1.正面描写
正面描写,即直接描写,是对所要描写的人物进行直接刻画,包括肖像描写、语言描写、动作描写、心理描写、细节描写、白描等。
2.侧面描写
侧面描写又叫间接描写,是从侧面烘托人物形象,通过对周围人物或环境的描绘来表现所要描写的对象,以使其鲜明突出。这种手法能够引发读者的联想和想象,起到正面描写无法替代或很难达到的艺术效果。如《祝福》一文通过对鲁四老爷的书房的描写“我回到四叔的书房里时,瓦楞上已经雪白,房里也映得较光明,极分明的显出壁上挂着的朱拓的大‘壽’字,陈抟老祖写的;一边的对联已经脱落,松松的卷了放在长桌上,一边的还在,道是‘事理通达心气和平’。我又无聊赖的到窗下的案头去一翻,只见一堆似乎未必完全的《康熙字典》,一部《近思录集注》和一部《四书衬》”,就从侧面表现出鲁四老爷名义上是一个讲理学的老监生,实际上并无真才实学,透着几分虚伪和附庸风雅的形象特点。
侧面烘托包括环境描写和周围人物的反应、评价等。这种笔法比较含蓄、委婉,给读者留下较大的想象空间,增加描写对象的主题内涵和艺术感染力。
对比把对立的事物或事物的两个方面放在一起作比较。让读者在比较中分清好坏,辨别是非。
映衬利用事物间的近似或对立的条件,用一些事物作陪衬来突出所要表现的事物。衬托有正衬、反衬两类。利用事物的相似条件来衬托就是正衬,利用事物的对立条件来衬托就是反衬。使被陪衬的事物显得更加突出、形象。
三、备考关键能力
人物形象塑造手法答题“三步骤 ”
四 对点训练
例1 [2022·全国甲卷节选] 阅读下面的文字,完成题目。
文本一:
支队政委(节选)
王愿坚
我做了一个梦,梦见我像是负了伤,正在爬一个崖头,怎么也爬不上去。忽然,老胡来了,他变得跟棵老黄松似的,又高又大,伸出小葵扇那么大的一只手,拉住了我……一睁眼,可不是,我的手正在他手里攥着呢。
见我醒了,他把我的手捏紧了,突然问我:“老黄,我求你个事成不成?”
“怎么不成!”我奇怪地看了他一眼。他的脸被拂晓时的月光一照,更是苍白,简直像是块白石头刻出来的。
“我让你干什么你干什么?”
“一定!”
他扭身戳了戳正在酣睡的林大富。小伙子一骨碌爬起来,愣眉愣眼地问:“政委,要出发?”
“不,有任务!”老胡说着抓起一个挎包,对我说:“咱们到那边竹林里去。”
我疑疑惑惑地背起他,来到了那片竹林边上。这时,启明星贼亮贼亮的,东方已经现出鱼肚白了,老胡四下里看了看,选了一棵大毛竹,靠在上面坐下来,又问了我一句:“真的叫你干啥你干啥?”
“真的,快说吧!”我被他弄得又糊涂又心焦。
“好!”他伸手从挎包里掏出两根绳子,“噗”的一声扔在我面前,然后两手往竹子后面一背,厉声说:“把我绑起来!”
“该不是叫伤口疼得他神经错乱了吧?”我想。本想不干,无奈已经有言在先了。我一面绑,一面问:“这是干啥?你疯啦?”他没搭我的腔,只是一个劲叫着:“绑紧点,绑紧点!”等我们把他两手绑好,他又把那条伤腿伸开,蹬住了另一棵竹子:“把这也绑住!”我们也照办了。
看看我们都弄妥了,他咬咬牙说:“来,使劲挤它!”
直到这时,我才明白他的意思。我叫过小林,轻轻地打开了他伤口上的布带子。伤口,像个发得过了火的开花馒头,又红又肿。没有器械,没有麻药,硬是把脓血从伤口里挤出来,这痛苦……
“快,快下手哇!”他在催我。
“我,我干不来!”我痛苦地说。
“你答应过我嘛,黄兴和同志!”他哀求似的说,“你总不能瞪着眼看我受罪呀,是不是?俗话说‘疮口出了脓,比不长还受用’,帮我挤挤就好了。好了,那不给队上减少了个累赘?又可以多帮你干点工作。”对我说完软的,又对小林来硬的:“林大富同志,‘三大纪律’头一条就是服从命今,我命令你:挤!”
我横了横心:“干!”便让小林抱住他的腿,我两手握着伤口按下去,随着手劲,我觉得手底下他的肌肉猛地哆嗦了一下。我问:“老胡,怎么样?”
“没关系,你,你别管我!”
我继续用力挤着伤口,这会儿我真想看看他是不是吃得消,却又不敢看。为了分散他的注意,减少些痛苦,我故意把话岔开来:“老胡,你看今天敌人还会不会再跟上来?”
“说……说不上……”他低声回答。他把“上”字说成了“桑”,听得出话是从牙缝里挤出来的。
“再追上来怎么办呢?”我又问。
“嗯……”他猛地抖了一下,那两株竹子也跟着索索地抖一阵。
“要是真来了,咱就再干他一下,好不好?”
“嗯……”他又是一阵猛抖。
一连两次问话没有回答,我心慌了,扭头向他望了望。只见他两手紧紧抠住地面,那被痛苦扭歪了的脸上,汗水顺着那浓黑的眉毛和鬓角,一串串地流着。
我费了好大的劲才压下想住手的打算。火辣辣地喊了声小林:“快,快去化杯盐水来!”
蓦地,竹子剧烈地颤动了一下,两片硬硬的小碎骨片跳到了我的手上,然后滑过指缝掉落到脚下的草丛里。我停住了手。这才觉得自己的脊背一阵发冷,原来衣服不知什么时候已经被汗水湿透了。
我俩把他的伤口用盐水洗净,包扎好了,然后解开绳子,扶他在草地上平躺下来。他紧闭着眼,像睡着了似的。我捋把野草擦着手,坐到他的身边。小林正在掰着他的手指,他手里紧握着一把潮湿的泥土。
太阳已经出来了。阳光淡淡地洒在他的脸上,他无力地睁开了眼,深深地吸了口气,说:“老黄,痛——啊!”
汗珠映着阳光,晶亮晶亮的。我觉得自己的眼睛仿佛被这晶亮的反光刺得发痛,一滴咸咸的东西滚下来,流到了嘴角上。
(有删改)
(一)人物形象塑造手法、特点题
(1)[改编]文章是如何塑造老胡这一人物形象的?请结合文本一简要分析。
【审题指导】(人物形象特点)
1.老胡这一人物形象有哪些特点类型?请结合文本一 分析范围简要分析 指令语。[2022·全国甲卷《支队政委(节选)》]
2.敦厚具有怎样的品格 类型?(2022·浙江卷《逛》)
3.老董的匠人 限定语精神 类型主要体现在哪些方面 分析程度?请结合本文 分析范围简要分析 指令语。[2020·全国卷Ⅱ《书匠(节选)》]
[审题及解题要点]
1.区分类型:“品格”是个人的,而“精神”可以传播开去;“品格”和“精神”是内在优良素质,“特点”是外在表现,没有好坏之分。概括时需要根据类型区分情感色彩词。
2.分析范围:注意题干中是否明确指出分析范围,分析范围是全文还是局部;如果没有明确范围,就需要结合全文分析,如“敦厚具有怎样的品格?”就需要结合全文。
3.指令语:“概括”只要写出形象特点,“分析”需要在此基础上结合文章具体内容分析其由来。
【突破点拨】
1.人物形象特点题
(1)看描写
结合小说对人物语言、外貌、行动和心理的直接描写,以及对环境、与他人的关系等的间接描写,把握人物的思想感情和性格特征。
(2)理情节
情节往往是人物性格形成发展的过程。从人物行为、情节的发展、矛盾冲突中,可以推断人物的价值取向、性格特点、内心状态。首先要明确小说的人物,然后找出人物的一系列行为,最后用主谓句来概括。
(3)联背景
一个人物形象塑造得成功与否,不但要看他是否有鲜明的“个性”,还要看他是否有广泛的“共性”。而对人物“共性”的分析,就必须放到一定的社会历史背景中去把握。
(4)析关系
从主要人物与次要人物、人物与环境等关系中分析形象特征。形象的典型意义往往要根据故事发生的历史背景来思考,而人物活动的具体场所、人物之间的关系等,往往也与其典型意义有关。
(5)找评价
借助作者对人物的介绍和评价把握人物基本特征。找出作者或他人对相关人物的介绍或评价,进而辨析、提取人物的形象特点。合理利用自嘲、反语、他人衬托等来分析、概括人物的特征。
2.人物形象塑造手法题
(1)正面描写中要注意细节描写与心理描写。
(2)侧面描写要注意他人描写和环境物象的描写。
(3)注意是否运用了其他非传统的描写方法,比如对比、抑扬、铺垫等整体结构上的技巧,在尖锐矛盾中刻画人物形象的方法,或者一些其他较为冷僻的方法,如主观描写与客观描写相结合等。
(4)写人手法题答题时不能只答手法,在答出手法后还需要点出用某种手法表现了什么人物特点。
五 强化巩固
阅读下面的文字,完成1~4题。(16分)
别 针
姜铁军
每年清明节,退伍老兵老钱和老孙都从自己居住的城市千里迢迢赶到长白山里的青鹰峰,为牺牲的战友小赵扫墓祭奠。战友牺牲四十多年了,他俩一直保持清明扫墓的习惯,并约定去世后把骨灰也埋在这里,和自己的战友聚会。
老钱和老孙都是老人了,可还用“小赵”称呼自己的战友,他的生命永远定格在19岁。他俩带着酒和祭品来到墓前,看到墓碑下放着一束金达莱花,还有一串别针,有人比他俩早来了。四十多年来,金达莱花和别针都会在清明节出现在这里,送花人和他俩一样缅怀安葬在这里的小赵……
长白山里的青鹰峰山腰有一个军用通信维护站,站里有三个战士,分别姓赵、姓钱、姓孙,年近19岁、20岁、21岁。这里有一条边境军用通信线路,需要常年进行维护。通信维护站常年有人驻守,以保障线路使用安全。小赵、小钱和小孙肩负重要任务,把维护线路安全看作自己的生命。
深山老林,常年见不到一个人。报纸和信件每半个月从山下营房送来一次,几本《解放军文艺》《解放军画报》不知看了多少遍,杂志都卷边了。离青鹰峰通信维护站最近的一个村庄叫十家堡。那时还没改革开放,不允许个人做生意。农村实行统购统销,由供销合作社负责。十家堡新设一个供销社代销点,一个叫山杏的姑娘在代销点当营业员,人长得水灵灵的,很漂亮。
三个小战士星期日轮休,没有轮休的去巡视、维护通信线路。其实到了星期日休息不休息都一样,反正也没地方去。或者到林子里打野兔、捡蘑菇、采山果,或者躺在床上睡大觉打发时间……自打山杏到十家堡代销点当营业员,情况就变了,谁轮休谁跑三四里山路去十家堡代销点看山杏,和她聊天。开始还找个理由,买双袜子呀,买块肥皂呀,买把牙刷呀……这都是借口,就是想到代销点去看山杏,和她聊一会儿,私下里说就是饱饱眼福。
总去看人家姑娘,总去和人家闲聊,耽误人家做生意。士兵的津贴是六元五角钱,买不了多少东西。不买什么东西还找山杏聊天,时间长了怪不好意思的。小钱和小孙去的少了,偶尔去。只有小赵每个轮休日都去。三个人当中数他嘴笨,没啥和山杏聊的,就是想去看看她,时间长了,小钱和小孙就说他:“你光去看人家姑娘也不买东西,影响人家生意的!”其实他俩也知道代销点一天没多少生意,自己不好意思去看山杏,瞧着小赵去心里有点不平衡才这么说。
小赵被他俩说得满脸通红,急得干咂巴嘴,啥也没说。
过了两天,轮到小赵休息了,他本来是想去代销点看山杏的。因天气突变,暴雨倾盆,越是这个时候越要加强线路巡视,防止出现意外情况。小赵主动不轮休了,和两个战友一起去巡视。
来到青鹰峰脚下,看到一根通信线杆被山洪冲歪了,必须抓紧时间扶正。小钱和小孙用肩膀扛住线杆防止倾倒,让小赵拿锯伐树,准备两根木头把线杆架住。小赵抬头看旁边哪棵树合适时,突然发现旁边悬崖上滚下的大石头朝着战友而来。来不及呼喊,他冲上前推开小钱和小孙,自己却不幸被大石头击中……
收拾小赵的遗物,小钱和小孙在他的军用挎包里发现了990枚别针。别针是代销点里最便宜的东西了,原来小赵每次去看山杏就买些别针,心里有点安慰。和别针在一起的还有一幅画儿,画在信纸上:两颗心用一枚别针穿到一起,下面写着“1 000”。他买到1 000枚别针时,是不是要向山杏表达自己的爱意呢?
小钱和小孙到代销点去找山杏。
山杏问:“他怎么没来?”
小钱和小孙默默地把990枚别针和那幅画儿交给山杏。
山杏拿着别针和画儿,热泪涌出眼窝。“滴答、滴答”,眼泪把手里的画儿洇湿了……
小赵的父母要求把儿子安葬在他生前守护线路的地方。
小钱和小孙约定,不管退伍到什么地方,清明节时都要来给战友扫墓。退伍后,第一个清明节时,他俩来给战友扫墓。长白山里青草刚刚冒头,只有金达莱花不畏春寒,开放淡黄的小花。小钱和小孙在墓碑前看到了一束金达莱花,有人在他们之前来扫墓了。他们知道是谁,金达莱旁边放着一串别针。
别针里蕴藏着无限深情,这生这世……
1.下列对本文相关内容的理解,不正确的一项是( )(3分)
A.老钱和老孙称呼战友“小赵”,是因为战友的生命定格在19岁,他们以此表达对战友的感激和缅怀之情。
B.文章列举三个战士的年龄,旨在向读者强调他们把青春的年华奉献给了维护边境军用通信线路的事业。
C.山杏热泪盈眶,一方面是为小赵勇敢无私的大爱所感动,另一方面也是为她和小赵的爱情悲剧而伤感。
D.文章宕开一笔写小赵父母的要求,意在突出父母对小赵的青春经历和生命选择的理解,烘托了小赵的光辉形象。
【答案】C
【解析 】C项,“另一方面也是为她和小赵的爱情悲剧而伤感”理解不当,C项是对小说细节描写的内涵分析,小赵牺牲时,山杏与他的关系尚不足以用爱情来表达,更谈不上悲剧,这更多的是朦胧纯洁的情感,C项表述不准确。
2.下列对本文艺术特色的分析鉴赏,不正确的一项是( )(3分)
A.文章开头设置了双重悬念,一是老钱和老孙清明扫墓,二是送花人比他们还早,引发读者对小赵的关注。
B.文章叙写深山老林环境寂静和生活单调,意在为山杏的出场作铺垫,也为后文的情节发展起推动作用。
C.文章在小赵休息日和天气突变的双重偶然因素的推动下走向高潮,旨在突出三个战士坚守岗位、团结互助的精神。
D.文章塑造的青年群像与《百合花》十分相似,青年战士忠于职守、善良互助,乡村姑娘含蓄善良、重情有爱。
【答案】C
【解析】 C项是对小说高潮处的情节分析,小赵休息日并非偶然因素,同时此处情节主要突出小赵的精神品质,不是突出三个人的。C项表述错误。
3.(鉴赏形象塑造手法题)文中两处画横线句子是如何塑造小赵形象的?请简要分析。(4分)
【答案】①通过神态描写,小赵“满脸通红”“干咂巴嘴”,突出小赵想要辩驳却嘴笨无奈的处境,体现他的单纯善良。②通过动作描写,小赵“来不及呼喊”,“冲上前推开”两人,突出小赵在危险来临时毫不犹豫舍己救人的勇敢行为,体现他的无畏和对战友的真挚情感。
4.(分析形象的作用题)小说别出心裁地使用了“别针”这一物象,请结合全文分析其作用。(6分)
【答案】①别针寄托小赵对山杏纯洁的感情;②别针是小说主要情节的物象线索;③别针推动了小说情节发展。
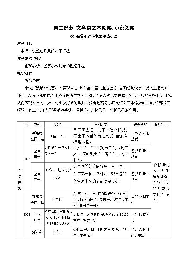
考情微观
年份
卷别
篇名
设问方式
设题角度
命题特点
2023
新高考
全国Ⅰ卷
《给儿子》
"下田去吧,儿子"这个段落,写出了多重的身心感受。请加以梳理概括。
人物的内心感受
①对形象的考查几乎每年都有,卷别之间的考查频率区分不大。
全国
甲卷
《机械的诗旅途随笔之一》
本文在写“机械的诗”时写到工人,请简要分析二者之间的内在联系。
鉴赏形象的特点
全国
乙卷
《长出一地的好荞麦》
文中画线部分的描写,人、牛、犁浑然一体,这种艺术效果是如何营造出来的?请简要赏析。
鉴赏形象的特点
2022
新高考
全国Ⅰ卷
《江上》
舟行江上,子胥的思绪随着他在江上的所见所感而逐步生发展开。请结合文中相关部分简要分析
人物心理变化
全国
甲卷
《支队政委(节选)》
《长征:前所未闻
的故事(节选)》
老胡这一人物形象有哪些特点?请结合文本一简要分析
人物形象特点
浙江卷
《逛》
①作品塑造敦厚的形象主要使用了哪些艺术手法?
塑造人物形象的手法
②敦厚具有怎样的品格
人物形象特点
2021
新高考
全国Ⅰ卷
《石门阵》
小说中多次出现的“门”,在不同层面有不同含义,请结合文本加以分析
物象含义
②人物形象的特点概括是传统考法,人物心理分析近两年考查频率较高。
③物象既有对主要物象“门”“麦子”的考查,也有对居于次要地位的“板凳”“钢琴”的考查
全国
乙卷
《秦琼卖马》
买卖瓷盘的过程中,杨成岳的心理发生了哪些变化?请结合作品简要说明
人物心理变化
浙江卷
《麦子》
探究“麦子”在全文中的作用
物象作用
2020
新高考
全国Ⅱ卷
《大师(节选)》
本文多次提到“板凳”,这是富有意味的细节。请分析文中“板凳”的用意
物象作用
全国
卷Ⅱ
《书匠(节选)》
老董的匠人精神主要体现在哪些方面?请结合本文简要分析
人物形象特点
浙江卷
《雪》
钢琴的修复在作品中有哪些寓意?试加以分析
物象的寓意
描写手法
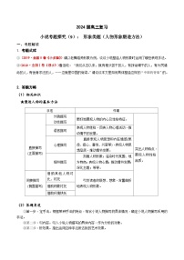
阐释
作用
示例
正面描写
肖像描写
对人物形象的外在特点进行描绘的描写,包括人物的容貌、身材、服饰等。
能暗示人物身份地位,反映人物精神风貌、性格爱好等。
如《林黛玉进贾府》中作者对林黛玉的肖像描写“两弯似蹙非蹙罥烟眉,一双似喜非喜含情目。态生两靥之愁,娇袭一身之病。泪光点点,娇喘微微。娴静时如娇花照水,行动处似弱柳扶风。心较比干多一窍,病如西子胜三分”,就把林黛玉美丽、体弱、忧愁、聪颖的特征写了出来。
语言描写
小说的语言描写包括对话和独白。语言描写是揭示人物性格的重要手段。
个性化的语言可以表现人物的性格特点,照见人物的内心世界。
如《装在套子里的人》中,别里科夫的口头禅:“千万别闹出什么乱子。”就反映了他胆小怕事、封闭的性格特点。
动作描写
作家对人物富有性格特征的动作所做的生动、具体的描绘和刻画。
能显示人物的内心活动、处世态度、思想品质等。
如《林黛玉进贾府》中“便不上炕,只向东边椅子上坐了”,就表现了林黛玉的小心谨慎。
心理描写
对人物在一定环境中的思想活动的描写,往往和外貌、语言、动作描写交织在一起。
能直接表现人物的思想和内在情感,表现人物思想品质,刻画人物性格。
如《林黛玉进贾府》中王熙凤出场时,黛玉纳罕道:“这些人个个皆敛声屏气,恭肃严整如此,这来者系谁,这样放诞无礼?”林黛玉的心理活动既表现了她的谨慎,也从侧面表现了王熙凤备受尊宠的地位和极为泼辣的性格。
细节
描写
指对生活中那些细致而又特别富有表现力的典型环节所作的特写式描写。它把事物细微本质的情状特点鲜明逼真地呈现出来。细节描写在文章描写中的地位看似闲笔或赘笔,信手拈来,无关紧要,可有可无,但都是作者精心设置和安排的,不能随意取代。
①刻画人物性格,展示人物内心世界;②揭示、深化主题;③推动情节的发展;④渲染时代气氛、地方特色;⑤起到暗示、影射的作用。
白描
本是国画的一种技法,指单用墨色线条勾描形象而不施彩色的画法;白描也是文学的表现手法之一,主要用朴素简练的文字描摹形象,不重辞藻修饰与渲染烘托。
以小见大,寥寥几笔勾勒出人物形象,表现人物性格和突出小说主题。
相关试卷
这是一份高考语文一轮复习 文学类文本阅读 讲与练09 小说中物象的作用,共14页。试卷主要包含了物象含义和作用,分析物象的三种思考路径,题型对点训练,巩固练习等内容,欢迎下载使用。
这是一份05 人物形象的塑造手法-备战2022年高考小说阅读常考点讲与练,文件包含05人物形象的塑造手法教师版-备战2022年高考小说阅读常考点讲与练docx、05人物形象的塑造手法学生版-备战2022年高考小说阅读常考点讲与练docx等2份试卷配套教学资源,其中试卷共28页, 欢迎下载使用。
这是一份2023届高考语文二轮复习小说专题讲练:塑造形象的手法,共8页。试卷主要包含了高考真题,塑造形象的手法,回顾教材,真题示例,相关高考真题等内容,欢迎下载使用。
相关试卷 更多
- 1.电子资料成功下载后不支持退换,如发现资料有内容错误问题请联系客服,如若属实,我们会补偿您的损失
- 2.压缩包下载后请先用软件解压,再使用对应软件打开;软件版本较低时请及时更新
- 3.资料下载成功后可在60天以内免费重复下载
免费领取教师福利 




.png)




