05 人物形象的塑造手法-备战2022年高考小说阅读常考点讲与练
展开小说阅读 赏析小说形象
小说的核心任务就是通过刻画人物、塑造人物形象来揭示社会生活的某些本质问题,从而表现作品的主题。常设考点有3个:人物形象的概括与分析、人物形象(物象)的作用、人物形象的塑造手法。
突破三 人物形象的塑造手法
【典例参考】
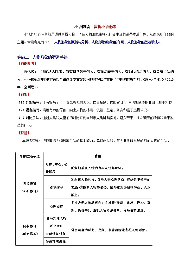
鲁迅说:“我们从古以来,就有埋头苦干的人,有拼命硬干的人,有为民请命的人,有舍身求法的人,……这就是中国的脊梁。”请谈谈本文是如何具体塑造这样的“中国的脊梁”的。《理水(节选)》(2019年·全国卷I)
【答案】
(1)外貌描写。作者描写了“一群乞丐似的大汉,面目黧黑,衣服破旧”,写他破黑瘦的面目、粗手粗脚。
(2)语言描写。简短有力的语言,突出人物的朴素、沉着、坚定、务实和富于远见卓识。
(3)对比手法。通过大禹和大臣们的对比来刻画形象大禹脚踏实地、埋头苦干、拼命硬干的精神和勇于改革的胆识。
【解析】
本题考查学生把握塑造人物形象手法的基本能力。解答此类题,首先要明确常见的刻画人物的手法。
形象塑造手法
作用
直接描写
(正面描写)
肖像、神态、动作描写
更好地展现人物的内心及性格特征。
语言描写
①刻画人物性格,反映人物心理活动,促进故事情节的发展;②描摹人物的语态,使形象刻画栩栩如生、跃然纸上。
心理描写
直接表现人物思想和内在感情(矛盾、焦虑、担心、喜悦、兴奋等),表现人物思想品质,推动情节发展。
间接描写
(侧面描写)
借助其他人物对比衬托
引发读者的联想、想象,含蓄曲折地表现人物形象。
借助物象衬托
借助环境烘托
【训练】1
阅读下面的文字,完成后面问题。(2019年·全国卷II卷)
小步舞
[法]莫泊桑
大灾大难不会让我悲伤。我目睹过战争,人类的残酷暴行令我们发出恐惧和愤怒的呐喊,但绝不会令我们像看到某些让人感伤的小事那样背上起鸡皮疙瘩。有那么两三件事至今清晰地呈现在我眼前,它们像针扎似的,在我的内心深处留下又细又长的创伤。我就跟您讲讲其中的一件吧。
那时我还年轻,有点多愁善感,不太喜欢喧闹。我最喜爱的享受之一,就是早上独自一人在卢森堡公园的苗圃里散步。
这是一座似乎被人遗忘的上个世纪的花园,一座像老妇人的温柔微笑一样依然美丽的花园。绿篱隔出一条条狭窄、规整的小径,显得非常幽静。在这迷人的小树林里,有一个角落完全被蜜蜂占据。它们的小窝坐落在木板上,朝着太阳打开顶针般大的小门。走在小路上,随时都能看到嗡嗡叫的金黄色的蜜蜂,它们是这片和平地带真正的主人,清幽小径上真正的漫步者。
我不久就发现,经常到这里来的不只我一人。我有时也会迎面遇上一个小老头儿。
他穿一双带银扣的皮鞋、一条带遮门襟的短套裤和一件棕褐色的长礼服,戴一顶长绒毛宽檐的怪诞的灰礼帽,想必是太古年代的古董。
他长得很瘦,几乎是皮包骨头;他爱做鬼脸,也常带微笑。他手里总拿着一根金镶头的华丽的手杖,这手杖对他来说一定有着某种不同寻常的纪念意义。
这老人起初让我感到怪怪的,后来却引起我莫大的兴趣。
一个早晨,他以为周围没有人,便做起一连串奇怪的动作来:先是几个小步跳跃,继而行了个屈膝礼,接着用他那细长的腿来了个还算利落的击脚跳,然后开始优雅地旋转,把他那木偶似的身体扭来绞去,动人而又可笑地向空中频频点头致意。他是在跳舞呀!
跳完舞,他又继续散起步来。
我注意到,他每天上午都要重复一遍这套动作。
我想和他谈一谈。于是有一天,在向他致礼以后,我开口说:
“今天天气真好啊,先生。”
他也鞠了个躬:
“是呀,先生,真是和从前的天气一样。”
一个星期以后,我们已经成了朋友,我也知道了他的身世。在国王路易十五时代,他曾是歌剧院的舞蹈教师。他那根漂亮的手杖就是德·克莱蒙伯爵送的一件礼物。一跟他说起舞蹈,他就絮叨个没完没了。
有一天,他很知心地跟我说:
“先生,我妻子叫拉·卡斯特利。如果您乐意,我可以介绍您认识她,不过她要到下午才上这儿来。这个花园,就是我们的欢乐,我们的生命。过去给我们留下的只有这个了。如果没有它,我们简直就不能再活下去。我妻子和我,我们整个下午都是在这儿过的。只是我上午就来,因为我起得早。”
我一吃完午饭就立刻回到公园。不一会儿,我就远远望见我的朋友,彬彬有礼地让一位穿黑衣服的矮小的老妇人挽着胳膊。她就是拉·卡斯特利,曾经深受那整个风流时代宠爱的伟大舞蹈家。
我们在一张石头长凳上坐下。那是五月。阵阵花香在洁净的小径上飘溢;温暖的太阳透过树叶在我们身上撒下大片大片的亮光。拉·卡斯特利的黑色连衣裙仿佛整个儿浸润在春晖里。
“请您给我解释一下,小步舞是怎么回事,好吗?”我对老舞蹈师说。
他意外地打了个哆嗦。
“先生,它是舞蹈中的王后、王后们的舞蹈。您懂吗?自从没有了国王,也就没有了小步舞。”
他开始用夸张的文体发表起对小步舞的赞词来。可惜我一点儿也没听懂。
突然,他朝一直保持沉默和严肃的老伴转过身去:
“艾丽丝,让我们跳给这位看看什么是小步舞,你乐意吗?”
于是我看见了一件令我永生难忘的事。
他们时而前进,时而后退,像孩子似的装腔作势,弯腰施礼,活像两个跳舞的老木偶,只是驱动这对木偶的机械,已经有点儿损坏了。
我望着他们,一股难以言表的感伤激动着我的灵魂。我仿佛看到一次既可悲又可笑的幽灵现身,看到一个时代已经过时的幻影。
他们突然停了下来,面对面伫立了几秒钟,忽然出人意料地相拥着哭起来。
三天以后,我动身去外省了。我从此再也没有见到过他们。当我两年后重返巴黎的时候,那片苗圃已被铲平。没有了心爱的过去时代的花园,没有了它旧时的气息和小树林的通幽曲径,他们怎样了呢?
对他们的回忆一直萦绕着我,像一道伤痕留在我的心头。
(张英伦译,有删改)
1、下列对小说相关内容和艺术特色的分析鉴赏,不正确的一项是( )
A. “我”初见老舞蹈师时见他拿着一根手杖,后来得知这是德·克莱蒙伯爵送给他的一件礼物,二者不仅前后照应,也暗示着人世的沧桑。
B. 老舞蹈师在一个早晨,“以为周围没有人,便做起一连串奇怪的动作来”,他之所以避开别人,是因为他出身高贵、性情高傲、孤芳自赏。
C. 老舞蹈师夫妇跳完小步舞之后,“忽然出人意料地相拥着哭起来”,这种失态其实是一种宣泄,说明当时他们的内心压抑痛苦。
D. 小说注重从小事中感受大时代,虽然“我”与老舞蹈师夫妇的相遇相识十分平常,但偶尔提到的“国王路易十五时代”,却使寻常故事有了历史感。
2、请以老舞蹈师形象为例,谈谈小说塑造人物形象时运用了哪些表现手法。(6分)
3、小说中的卢森堡公园苗圃在情节发展中有重要作用,这种作用体现在哪些方面?请结合作品简要分析。
【答案】
1、B
解析 此题考查对文学作品的思想内容与艺术特色的综合赏析能力。解答此题,应从语句理解、手法分析、内容分析、主题理解等角度分析判断。答题时明确具体的考查的要点,然后结合文章内容判断正误。B项,“因为他出身高贵、性情高傲、孤芳自赏”强加因果,老人避开别人的原因与出身、性格无关,他只是想在这个幽静的地方重温被人遗忘的舞步,享受这份独特的快乐。故选B。
2、
①用特征鲜明的细节凸显人物的个性,如老舞蹈师过时的穿戴、木偶似的舞姿等,表明他是一个怀旧的人;
②用个性化的对话揭示人物的内心世界,如老舞蹈师与“我”的交谈,流露出内心的痛苦与无奈;
③用典型化的场景烘托人物状态,如被人遗忘的苗圃,衬托了老舞蹈师失落的心态。
【解析】
本题考查鉴赏作品文学形象,领悟作品艺术魅力的能力。题干的核心词有两个:“以老舞蹈师形象为例”“塑造人物形象运用的表现手法”。解答此题,应先明确人物描写手法——直接描写和侧面烘托,然后结合文中叙述性的语句,分析概括小说人物形象特点。
小说直接描写老舞蹈师的句子比较多,“他穿一双带银扣的皮鞋,一条带折门襟的短套裤和一件棕褐色的长礼服,戴一顶长绒毛,宽沿的怪诞的灰礼貌”“长的很瘦,几乎是皮包骨头” 属于外貌描写,“把他那木偶似的身体扭来绞去”“只是驱动这对木偶的机械已经有点损坏了” 属于细节刻画,都表现了老舞蹈师的守旧和衰老;“他意外打了个哆嗦”“出人意料的相拥着哭起来”是细节刻画,“先生,它是舞蹈中的王后,王后们的舞蹈,您懂吗?自从没有了国王,也就没有了小步舞”是语言描写,表现了老舞蹈师谈起小步舞时的痛苦和无奈。对老人的侧面烘托主要集中在对花园的描写上,“这是一座似乎被人遗忘的上个世纪的花园……非常幽静”“当我两年后重返巴黎的时候,那片苗圃已被铲平”,花园的幽静和消失都烘托了时代变迁使小步舞被渐渐遗忘所带给老人的痛苦和失落。据此组织答案即可。
思考角度
文中对应的答案要点
细节描写
文章第五段对老舞蹈师穿戴的描写(“他穿一双带银扣的皮鞋……某种不同寻常的纪念意义”)、第六段对其手杖的细节描写(“他手里总拿着一根金镶头的华丽的手杖”)及后文对手杖来历的介绍等,这都表明他是一个怀旧的人。
语言描写
小说对“我”与老舞蹈师之间对话的描写,透露出他们不属于这个陌生的时代,表明了老舞蹈师对过去生活的怀想以及现在内心的无奈与痛苦。
环境描写
通过对“似乎被人遗忘”的卢森堡公园的苗圃的描写,烘托老舞蹈师内心的失落,从侧面烘托老舞蹈师的心理状态。
3、①故事切入自然,“我”不太喜欢喧闹,而老舞蹈师又天天来这里,两人相遇才有可能,以此切入故事,自然而不做作。②有利于情节的集中与展开,苗圃既是表演的舞台,也是人生的舞台。③使故事有余味。苗圃铲平了,故事自然结束,但主人公怎样了,让人牵挂。
解析:本题考查探究作者的创作背景和创作意图的能力,侧重考查环境描写的作用。分析环境描写的作用一般从环境的渲染、情节的发展、人物形象的刻画、主题的暗示等角度考虑,但题干中要求分析卢森堡公园苗圃“在情节发展中的作用”,指向性特别明显,解答此题,重点分析环境与情节的作用即可。
自然环境描写以情节为依据,而情节发展又常常依赖于自然环境的推动。本文开篇就对卢森堡公园的环境进行描写,公园里幽静宜人,而我“不太喜欢喧闹”,到公园散步“是我最喜爱的享受”,如此美好休闲画面自然为我和老人相遇提供了可能,同时又为下文故事情节的发展设置背景;我和老人从相遇到了解再到感悟人生都是在苗圃这个特定的环境展开,在这里我感受到了消失了的旧时代的芳华,“一股难以言表的感伤激动着我的灵魂”,这里不仅仅是一座苗圃,还是一个已逝时代的展现,所以苗圃自然成了贯穿全文的线索,同时也展现了老人的一生,从而推动了故事情节的发展;而我和老人的相失也是因为苗圃被铲平,留白式结尾“他们怎么样了”韵味无穷,容易引起读者思考。据此组织答案即可。
【训练】2
阅读下面的文字,完成题目。
重建学校
路 遥
这一天晚上,少安回家后不多功夫,就被父亲有点神秘地叫到院子里,把刘玉升要重建庙宇的事给儿子大约说了说。
“我上了二十块布施。我品玉升的意思,想叫你多出点哩,因为你这二年赚了几个钱……”孙玉厚咄讷地对儿子说。
孙少安有些生气地巴咂了一下嘴,对父亲说:“哎呀,我怎能出这号钱哩?就是你也不应该出!”
玉厚老汉对儿子的态度大为惊讶,“你娃娃不敢这样!神神鬼鬼的事,谁也说不来!咱又不在乎那么两个钱。万一……”
“万一怎?”少安看着父亲的可怜相,强硬地说:“我不会出这钱!哪里有什么神神鬼鬼!神鬼就是刘玉升和金光亮!他们愿干啥哩,和咱屁不相干!”
第二天上午,少安产生了一个小小的愿望——想瞧瞧他的宝贝儿子。虎子这半年已经上了小学一年级。他很想在外面悄悄看看儿子坐在教室里的样子。
孙少安怀着一种惆怅而激动的情绪,一个人慢慢溜达着。
他习惯地走到原来的学校院子,却猛然意识到:学校已搬进了原二队的饲养院里!
不过,他倒一下子无法把自己的双脚从这个破败的老学校的院子里挪出来。
他看见,这个当年全村最有生气的地方,竟是这样的荒芜衰败了![甲]院子里蒿草长了一人高,窑面墙到处都是裂缝,麻雀在裂缝中垒窝筑巢,叽叽喳喳,飞进飞出,那副篮球架已经腐朽不堪,倒塌在荒草之中……这就是当年他上过学的地方!他的弟弟、妹妹,都在这里上过学。
而现在,他的儿子却不得不离开这地方,搬到曾经喂驴拴马的棚圈里去念书了。这是历史的耻辱,也是双水村的耻辱。
“不过,你孙少安大发感慨,可又给双水村做了些什么事?”有一个声音突然在内心中问他。孙少安怔了怔,忍不住仰起脸向天空长长地嘘了一口气。仅仅在这一刹那间,某种想法便不由地主宰了他的意识,他猛然想:是呀,我为什么不可以把这座学校重新建造起来呢?连神汉刘玉升都有魄力重建庙坪的破庙,我为什么没勇气重建这个破学校?
一种使命感强烈地震撼了这个年轻庄稼人的心,使他浑身不由滚过了一道激奋的战栗!
好,你刘玉升修庙,我孙少安建校!咱们就唱它个对台戏!
孙少安旋即走出这座颓败的学校院子,转而来到不远处的原二队饲养院。他蹑手蹑脚来到“教室”窗户前。窗户是临时垒的,栽几根粗糙的木棍,破麻纸被风吹得哗哗价响。他透过窗户上的破纸洞,看见姚淑芳老师正领着孩子们读拼音。里面黑乎乎的,一股牲畜的粪便味直冲鼻子。他半天才看见虎子背抄着双手,小胸脯挺着在念拼音。他鼻根一酸……
孙少安拧转身急速地步出了这个破院子。他更加迫切地感到,他有责任让孩子们尽快和这个饲养院永远地告别,重新回到更好的环境中去念书。
他直接去找他的朋友金俊武。俊武听他说了自己的打算,也很兴奋,立刻表示他将全力支持他办这件大事。两个人同时还商定,他们也成立一个会,叫“建校委员会”,由少安任会长,俊武任副会长。少安表示,他准备拿出一万五千元。如果剩余下钱,还可以建立“奖学金”什么的。
当天晚饭后,少安也神秘地把父亲叫到院子里,给他说了他的打算。
玉厚老汉嘴一张,结果连什么也没说出来。他万万没有想到,儿子连敬神的几十块钱都不愿出,却拿这么一大笔钱修田福堂震坏的那个破学校!
出乎少安意料的是,平时勤俭的秀莲却特别痛快地支持他搞这件事。事情由生病的妻子最后画了“圈”,就算敲定了。
当天夜晚掌灯时分,少安一个人爬上了庙坪山。他蹲在山顶的梯田楞边,静静地环视着月光朦胧的双水村……
此刻,他一下子想起了许许多多的事。从少年时期的生活,一直想到了现在。噢,他已经在这块土地上生活了半辈子。他的后半辈子也要在这块土地上度过。往日的生活有苦也有甜。重要的是,他现在才感到腰板硬了一些。过去,日日夜夜熬煎和谋算的是怎样才不至于饿死,如今却有可能拿出一大笔钱来为这个他度过辛酸岁月的村庄做点事了。当然,比起一些干大事的人来说这实在算不了什么,可这是他孙少安呀……
[乙]月亮是这样的皎洁,夜是这样宁静,村庄沉浸在睡梦之中,东拉河却依然吟唱着那支永不疲倦的歌。
几天以后,孙少安要出钱重建学校的事件就传得家喻户晓了。于是,双水村出现了“今古奇观”:两个民间组织——以孙少安、金俊武为首的“建校会”和以刘玉升、金光亮为首的“建庙会”,叫人哭笑不得的是,许多人竟对这两个“会”同时都抱支持的态度。
(节选自路遥《平凡的世界》第三部第五十章,有删改)
1、下列对小说的相关内容的理解,不正确的一项是(3分) ( )
A.孙少安赚了钱后下决心为乡亲们做点事,于是他来到儿子读书的地方,看到由饲养院改成的小学,简陋破败,决定重建他和弟妹们读过书的学校。
B.孙少安蹲在山顶的梯田楞边,感到现在的自己“腰板硬了一些”,是因为这两年孙少安通过辛勤劳动赚了点钱,并且能为家乡双水村做点事了。
C.孙少安出钱为双水村重建学校,虽然“比起一些干大事的人来说这实在算不了什么”,却是他一个平凡人的心意,他心中有一点自豪之情。
D.孙玉厚希望少安捐钱重建庙宇被回绝,随后却听少安说要拿出一大笔钱重建小学,他虽然吃惊,但并没有反对,这与其朴实传统的性格有关。
答案:A (孙少安来到儿子读书的地方,只是无意之中想去看看儿子,来到饲养院则是因为一时疏忽,并非出于为乡亲们做点事的决心。)
2、下列对小说艺术特色的分析鉴赏,不正确的一项是(3分) ( )
A.小说调动多种感官描写出饲养院改成的学校中“教室”环境的简陋破旧,并着力刻画虎子读书的认真,这些坚定了少安重建学校的决心。
B.小说中刘玉升和金光亮集资重建庙宇的事情,说明当时农村一部分农民思想观念落后,也与孙少安个人掏腰包出资重建学校形成对比。
C.重建的双水村小学操场上栽起一副标准的篮球架,呼应了上文旧学校中“腐朽不堪”的篮球架,也衬托出孙少安重建学校时设计之用心。
D.小说人物语言有浓郁的陕北地方特色,如“万一怎”“你娃娃不敢这样”,强化了小说的地域色彩;叙述语言则庄重华美,富有感染力。
答案:D (本小说的叙述语言简洁朴实。)
3、本文主要运用什么手法塑造孙少安这一人物形象的?请结合文本简要分析。
答案:
本文作者通过对人物的语言、动作、心理活动等描写,着力塑造了孙少安这位明辨是非、依恋故土、热心为家乡做贡献的新农民形象。(1)干净利落的语言描写,表明少安不捐修庙钱的坚决态度,如“我不会出这钱”。(2)动作描写凸显少安对学校建设的关注,如走进破败老校、原二队饲养院,找朋友金俊武议事,蹲在山顶环视双水村。(3)心理描写则写出了少安决定投资办学的心理过程,如老学校勾起的回忆、伤感;决心与修庙唱对台戏,“你刘玉升修庙,我孙少安建校”;还有月夜环视双水村想到许多事情等。
4、文中画波浪线的两处环境描写,各有什么作用?请结合全文简要分析。(6分)
答案:
(1)甲处:①描写了孙少安儿时读书学校荒芜衰败的景象,(1分)②勾起孙少安的回忆和感伤,(1分)③为下文他决定重建学校做铺垫。(1分)
(2)乙处:①描写了双水村夜晚的宁静,(1分)②表现少安获得家人支持后愉快、宁静的心情,(1分)③表达他对家乡深深的热爱和眷念之情。
解析:本题是考查中间文段环境描写的作用,可以从环境本身、人物塑造、情节结构、主题表达四方面分析作答。
【知识点讲解】
【正面描写】(直接描写):
1、肖像描写
肖像描写是对人物形象的描写,包括人物的容貌、神情、姿态、风度和服饰等。成功的肖像描写能使人物形神兼备,展现人物的内心及性格特征。
2、语言描写
小说的语言描写包括对话和独白。个性化的对话,可以显示人物的不同性格。
(1)刻画人物性格,反映人物心理活动,推动故事情节的发展。
(2)描摹人物的语态,使形象刻画栩栩如生、跃然纸上。
3、动作描写
动作描写是指作家对人物富有性格特征的动作所作的生动、具体的描绘和刻画,可以展现人物的内心活动、思想感情及性格特征。
4、心理描写
心理描写直接表现人物思想和内在情感(矛盾、焦虑、担心、喜悦、兴奋等),表现人物思想品质,刻画人物性格,推动情节发展。可以使人物“深刻化”,在人物描写中具有重要的意义
5、细节描写
细节描写是指对文学作品中的人物、环境或事件的某一局部、某一特征、某一细微事实所作的具体、深入的描写,能更细腻地刻画人物性格,反映人物心理(物:渲染时代气氛、地方特色),推动情节发展。细节描写主要有场景细节描写、服饰细节描写、动作细节描写、心理细节描写、语言细节等。
细节描写的作用有:①刻画人物性格、爱好、追求;②深化主题;③推动情节发展;④渲染时代气氛、地方特色;⑤渲染人物心情、心理活动。
【侧面描写】(间接描写):别人的描述;作者的议论;借助(物象、环境)烘托;借助(次要人物)对比。
侧面描写,又叫间接描写,是从侧面烘托人物形象,通过对周围人物或环境的描绘来表现所要描写的对象,以使其鲜明突出,引发读者的联想、想象,含蓄曲折地表现人物形象。
正侧结合:交代人物,突出特点,展现人物性格品质。
【答题步骤】(人物形象的塑造手法)
第一步:定角度,明方向。
看题干要求和文本内容,确定答题是从直接描写的角度还是从间接描写的角度,还是两者兼有。
第二步:找对应,细分析。
从文中找出直接描写或者间接描写对应的内容,看看运用了哪些表现手法,指出运用这种手法从哪个角度表现了人物的哪种特点。
第三步:析效果,组答案。
指出使用这种手法所达到的艺术效果,再根据题干要求进行答案整合。
【训练】3
阅读下面的文本,完成后面题目。
匆匆过客
路 遥
天阴了,灰暗的云层在头顶静静地凝聚着,空气里满含着潮湿。看来另一场大雪就要降临了——快到汽车站的时候,觉得脸上似乎已经落了一颗冰凉的雪粒。我的心情沉重了。明天就是春节呀!
候车室里已经人头攒动,乱得像一个集市。突然传来一个微弱而苍老的声音:“哪位同志行行好,给我买一张去桃县的票吧……”
这声音是绝望的,似乎不是对着某一个确定的人,而是对所有在场的人发出的一种求援的呼唤。
只见旁边的一张椅子上蜷曲着一位老人——正是他在反复喃喃地念叨着。他蓬头垢面的,看来身体有病,面容十分苍老。不像是乞丐,因为我看见他手里捏着买车票的钱。这是一个盲人!
我顿时感到一种愤愤不平了。当然我首先气这个汽车站——竟然不能解决这样一些完全应该解决的问题。但我更气这个候车室里的人,竟然没有一个肯为这不幸的老人帮忙的!
先排哪个队呢?如果现在去给那个瞎眼老头排队买票,我自己的票十有八九买不上了。
我来不及多想,很快站到了802次的队伍后面。
我终于把一张802次的车票拿到手了!我带着这个充实的收获,站在803次的队伍后面,我很愉快:我自己得到了满足并且开始加紧做一件崇高的事。
前面站着一个高大的青年,头发乱蓬蓬的,穿一条带条格的裤子,一双皮鞋的后跟闪着亮光,右脚在地板上有节奏地敲着锣鼓点。时髦青年!不看他的正面,光那后背就叫我反感。奇怪他竟然能正经八百地站在这个队伍后面排队。要是售票员喊一声“票快完了,后面的人不要排队了”,他准会如狼似虎地扑过去。
我又发现这队伍的旁边还站着一位青年妇女。
当售票员宣布只剩一张票的时候,那青年妇女猛地把手抢先伸进了售票口。
那个男青年两只拳头紧捏着,用很难听的话斥责她。
“叔叔,求求你,不要打妈妈!”
他有点吃惊地盯着那个妇女旁边站着的胖胖的小姑娘,皱了一下眉头,随后,用一种极温柔的语调不连贯地说:“你……别怕!”
那小伙子的腮帮子急速地动了几下,泪花子在眼里直转。他突然从上衣口袋里摸出了一张车票,递到青年妇女的面前。
“您不要奇怪,”他说,“我是买到了一张803次的车票,但这不是给自己买的。我第二次排队才准备给自己买一张。您带着孩子,待下去太不方便。我不走了,但请您替我在路上照料照料那个人。”他向后面的角落里努了努嘴,“那个瞎眼老头。”
我一下子被震惊得目瞪口呆!那青年妇女尖叫了一声,惊喜地喊叫着说:“呀,我这张票也是给他买的呀!”
一刹那间,他们谁也不说话了。他们静静地互相看着对方,两张纯洁的年轻的脸,像大理石雕塑一般美丽。
此刻,站在他们身边的我,像一个地地道道的老傻瓜;又像一个做错了事的小学生,羞愧地站在班主任的面前。
那青年妇女说:“同志,我根本不是去桃县的!我本来是要买802次车票的。但看见那个老头太可怜了,我觉得有责任帮助他,我又怕给老头买不上票,就厚着脸皮插到您前面了。快要进站了,您赶快和那老头上车去吧!”
只见那个男青年神色庄严地从她手里接过车票,掏出车票钱放到了青年妇女的手里;然后弯了腰,小心翼翼地在那个小女孩的脸蛋上亲了一下,便转身走了。
我猛地迈着难以抑制的激动步伐,走到了那位青年妇女面前,掏出车票,对她说:“你要802次的票吗?我,退票。”她惊喜地一边掏钱,一边说:“真运气!太谢谢您啦!”
我接过钱,把帽檐往下拉了拉,默默地走过拥挤的人群,出了候车室。
外面已经变成一片银白的世界。飞舞着的雪花打着旋儿,纷纷扬扬地飘落着。街道上一片寂静。我踏上洁白的路面,匆匆向机关走去。
1、下列对小说相关内容和艺术特色的分析鉴赏,不正确的一项是(3分)
A.小说塑造了一个衣着时髦、心地善良、乐于助人、品质高尚的男青年形象。男青年、青年妇女和“我”相互映衬,有助于突出主题。
B.在是先给自己买票还是先给老人买票的两难选择中,作者细腻地描写了“我”、男青年、青年妇女的不同表现,深刻剖析并批评了“我”的自私。
C.这篇小说的段落都很短小,这种形式便于加快叙事节奏,迅速推进小说情节发展,便于人物刻画上的灵活切换,简洁清晰准确地表达内容。
D.小说以“我”的视角叙述了旅客暗中争相为盲眼老人买车票的故事,“我”是事件的见证人,增强故事的真实性,同时起到线索的作用。
2、小说开头和结尾的两处环境描写有何作用?请结合文本简要分析。(6分)
3、“误会”是本文的一大特征,请结合小说内容简要分析其作用。(6分)
4、小说以买票场景为中心叙事写人,这样处理有什么好处?请简要分析。(6分)
5、小说塑造男青年形象时运用了哪些表现手法。请概括手法并简要分析。(形象特征+手法)(6分)
【答案】
1、B “深刻剖析并批评了‘我’的自私”分析有误,突出了男青年和青年妇女的无私,但并没有剖析批评“我”的自私。
2、
(1)开头交代了时间、地点,营造了凄冷、沉重的氛围,暗示了人物心情,为后文买票作铺垫;
(2)结尾描绘了一幅宁静、洁白的画面,映衬人物的美好心灵,升华小说的主旨,同时和开头的环境描写相照应。
3、(1)小说中主要的“误会”有“我”误会了男青年和青年妇女,男青年误会了青年妇女,小女孩误会了男青年;(2)这些“误会”推动小说情节的发展,使情节前后形成巨大的反差,行文富有波澜;(3)在“误会”的解开中塑造了人物形象,突出了男青年和青年妇女的无私,表达了人间有大爱这一主旨。
【解析】此题要求分析小说中“误会”的作用,答题时先明确都有哪些“误会”,然后从小说的结构、人物的塑造以及主旨表达的角度分析。
4、①使故事情节集中、紧凑;②有助于人物深层心理与高尚品质的发掘与发现;③反映春运买票难的现实,也是社会环境的折射。(每点2分,意思对即可)①便于加快叙事节奏,迅速推进小说情节发展;②便于人物刻画上的灵活切换,适应不同人物的语言、心理、行为的描写需要;③便于简洁、清晰、准确地表达内容;④便于较快进入情境阅读,给读者留下较大的想象空间。
5、
①用特征鲜明的细节凸显人物的个性,如青年时髦的穿戴、面对青年妇女插队买票时紧捏的拳头等,似乎表现他是一个问题青年;用语言描写揭示人物的内心世界,如对自己买票原因的讲述。②欲扬先抑,通过“我”的视角,一开始男青年的外貌穿着动作都在透露他似乎是不良青年,其次写其与青年妇女发生争执、冲突,表现“我”对他的反感,这是“先抑”,而后面揭示他买票的原因,对孩子的举动展现他是一个无私助人的人。③对比衬托,男青年的举动与“我”先考虑自己、再考虑他人的举动形成对比,侧面衬托出青年的先人后己、善良助人的形象。
【解析】
思考角度
文中对应的答案要点
从正面描写看
(1)细节描写:头发乱蓬蓬的,穿一条带条格的裤子,一双皮鞋的后跟闪着亮光。
(2)外貌描写:比如青年时髦的穿戴。
(3)动作描写:“那个男青年两只拳头紧捏着”“右脚在地板上有节奏地敲着锣鼓点”“他突然从上衣口袋里摸出了一张车票,递到青年妇女的面前”。
(4)语言描写:随后,用一种极温柔的语调不连贯地说:“你……别怕!”
(5)神态描写:他有点吃惊地盯着那个妇女旁边站着的胖胖的小姑娘,皱了一下眉头,小伙子的腮帮子急速地抽动了几下,泪花子在眼里直转。他向后面的角落里努了努嘴,“那个瞎眼老头”。
从侧面描写看
对比或欲扬先抑:“我”对青年的印象,一开始以为是问题青年,后来发现乐于助人。
易错点 分析塑造人物形象的方法不具体、不全面
小说在塑造人物形象时,往往不会只使用正面描写的手法,而会从多个角度对人物进行描写,完整展现人物与环境、物象,周围其他人物等互相作用的关系,从而使人物形象更加鲜明突出。所以,在分析塑造人物形象的手法时,除了要关注正面描写外,还要关注侧面描写。正面描写中对人物心理进行揣摩和领会时,往往回答不准确、不具体、不全面。
增分策略
准确判断描写技巧,突出表达效果分析
1.准确判断描写技巧
人物描写的手法,要进一步判定它属于哪一小类,如肖像描写、动作描写、心理描写、语言描写、细节描写等。在进一步判断时要特别注意两点。
(1)描写往往不是单一的,常常是既有语言描写也有动作描写,要综合判断。
(2)应特别注意以下3种描写方法的判断。
侧面描写
①借助次要人物陪衬烘托。高考链接:[2019·全国卷Ⅰ,8],在分析文章如何塑造“中国的脊梁”的形象时,容易忽略次要人物对主要人物的衬托作用。
②借助物象陪衬烘托。如《老人与海》中“鲨鱼”这个物象象征着困难艰险和与人作对的邪恶力量。文章通过写鲨鱼的凶猛反衬出老人的坚强勇敢。
③借助环境陪衬烘托。文章通过对与描写对象有关的气候、地点、花鸟草虫等自然环境的描绘,这种气氛衬托人物心情、突出文章主题,如白居易的《琵琶行》在正面描写琵琶女的精彩弹奏后,用“东船西舫悄无言,唯见江心秋月白”两句,侧面烘托琵琶女弹奏的魅力。
细节描写
不少考生把细节描写等同于动作描写,这是片面的。细节描写固然多表现在动作描写上,但同时也表现在服饰、神态和心理上。细节描写肯定是一种细致描写,但描写细致并不能等同于细节描写,只有那些描写细致而又非常具有表现力的描写才叫细节描写。
心理描写
这种描写要引起考生注意,高考命题正趋向这一点。心理描写分为直接心理描写(如内心独白、意识流、梦幻等方式)和间接心理描写(主要通过语言、动作来体现心理),是对人物内心世界的真实展现,是一种层次很高的描写艺术。
2.突出表达效果分析
表达效果是描写艺术赏析题的重中之重,要围绕以下4个角度思考:
人物
看它写出了人物什么样的形象(性格)特点,收到怎样的效果(生动、形象或鲜明地刻画出……)。
情节
看它推动了什么样的情节发展或转折,为下文什么情节做铺垫等。特别注意所给内容与下文情节之间的内在关联性。
环境
景物描写自然有特别明显的环境效果,人物描写也有环境描写的作用,如对次要人物或群体形象的描写,也能展现社会环境背景,揭示社会环境特点。
主题
看它是怎样丰富、突出了什么样的主题。
【训练】4
阅读下面的文字,完成后面题目。
铁匠铺
马宝山
①那时候,冯氏铁匠铺没名。冯铁匠不打钉,不造镰,不锻钎,不铸犁。冯铁匠专给驴马骡挂掌。冯铁匠最拿手的是使马绊子。客家要挂掌,牲畜拴到冯氏铁匠铺门前的木桩上,冯铁匠手端半瓢苞米粒儿送到牲畜嘴边,另一只手在它身上搔痒。那生灵嘴里吃得香,身上搔得舒服,却不防被冯铁匠猛地一个绊子按倒在地,膝头压住脖颈,从腰间抽出一节绳索在四蹄上结了死扣。接着刮蹄、配掌、挂钉。牲畜的主人一袋烟还没抽完,冯铁匠的活利落脱手了。那新挂掌的牲畜站起身抖出一身的威仪,四蹄生风,踏出一路清脆。
②多烈的马、多倔的骡,冯铁匠只要一个绊子,就没有绊不倒的。
③冯铁匠从小练就一条神腿。
④小镇南街竖起一座炮楼,里边住着四五十皇协军和一小队日本鬼子。小鬼子队长吉田喜欢摔跤,炮楼里几十号人摔个遍,没对手就到小镇街上找。见到身强力壮的汉子就拦住:“哟西,摔跤的有……”不管人家愿不愿意,扯着胳臂就摔。赢了,叉开腿一站,让摔输的人从他胯裆里钻过去。
⑤一天,吉田在冯氏铁匠铺门前拦住一个乡下汉子摔跤。赢了又要叫乡下汉子钻他的胯裆。乡下汉子不从,被吉田一阵踢打。这时冯铁匠走过来问吉田:“摔输了就钻胯裆?我替他钻!”说完趴下身子从小鬼子的裆下钻了过去。在一片唏嘘声中,冯铁匠慢慢站起身,立到吉田面前,煞了煞腰带,拽住他的胳膊,脚下猛地一个绊子,将吉田啪地摔倒在地,扶起来连着又使两个绊子,摔得小鬼子吉田鼻青脸肿,赢得满场喝彩。冯铁匠抱住膀子叉开腿,做出让吉田钻裆的架势儿。在冯铁匠淋漓的大笑声中,吉田脸上憋出猪血似的紫红溜出人群。
⑥几天后,小鬼子吉田从保定城请来一个叫大雄的摔跤手。听说大雄在入伍前是日本北海道的职业摔跤手。大雄与冯铁匠要一决雌雄。
⑦场地就圈在铁匠铺门前。第一回合摔了个平手,都摸了一下对方的招式。第二回合,冯铁匠输了,第三回合冯铁匠也输了。又摔两跤,冯铁匠的那条神腿都没用上。吉田拧出一脸淫笑,逼冯铁匠去钻大雄的胯裆。大雄摆手不让,要冯铁匠喊一声“日本万岁”就饶他。
⑧冯铁匠额上青筋暴突,忽然从墙角抱过一个石磙,将一条腿搁在铁砧上,双手高举石磙,“咔嚓”一声,砸断了那条神腿,晕厥倒地。
⑨大雄脸上一阵抽搐。吉田令人打来一桶冷水,泼醒冯铁匠仍逼他喊“日本万岁”。
⑩此时场上围观者众,极肃穆,肃然盯住冯铁匠拖着鲜红如旗的腿,一步一步爬到大雄面前。大雄退一步弯下腰欲将这位铁汉子扶起来,却被冯铁匠一手甩脱。大雄又后退三步,摘下军帽深深地给中国的这位铁汉鞠一躬,然后拉着吉田慢慢退出人群。
⑪半年后,冯氏铁匠铺又传出叮叮当当的打铁声,震得满街铿锵。冯铁匠单腿独立,站在铁砧前,打钉,造镰,锻钎,铸犁。
⑫炉火纯青,映得冯铁匠通体紫光。
(有删改)
1、 下列对小说相关内容和艺术特色的分析鉴赏,不正确的一项是( )(3分)
A.小说主体用顺叙的手法叙述冯铁匠和日本鬼子吉田、大雄之间的故事,冯铁匠的形象立体而感人。
B.小说中大量使用短句,铿锵有力,节奏分明,使读者从语势上感受到小说富有震撼力的主题。
C.第三段独句成段,紧承上文,进一步突出冯铁匠的神腿,衬托出下文他砸断腿的决绝的勇气。
D.大雄被“围观者众,极肃穆,肃然”的情形所震慑,于是“鞠躬”, 然后“拉着吉田慢慢退出人群”。
【答案】D “震慑”错,应为“感动”。
2、小说在高潮中着力刻画了冯铁匠的哪种性格品质?主要使用了哪些描写手法?请简要分析。(6分)
答案:
(1)大义凛然的爱国精神:为了维护民族气节,冯铁匠用石磙砸断自己的神腿,晕厥过去。
(2)①动作描写(细节描写):用“抱”“举”“砸”“爬”等一系列动作来塑造冯铁匠的形象。②侧面衬托:用大雄“脸上一阵抽搐”“后退三步”“摘下军帽深深地给中国的这位铁汉鞠一躬”以及场上“围观者”的“极肃穆,肃然盯住”衬托冯铁匠的大义凛然。
解析 解答此题,首先要明确题干的提问方式,如本题“小说在高潮中着力刻画了冯铁匠的哪种性格品质?主要使用了哪些描写手法?”,明确高潮部分是⑧至⑩段,然后在小说中圈出直接描写人物言行举止的内容,还可以圈出对该人物起到衬托作用的内容,最后根据这些内容作答。本题中,冯铁匠作为一个中国人,面对小鬼子吉田、职业摔跤手大雄,为了不喊“日本万岁”,“砸断了那条神腿”,突出他为保民族气节而不惜牺牲自我的爱国精神;从描写手法来看,文中运用了一系列动作描写,“抱”“举”“砸”“爬”等来突出冯铁匠的性格品质,场上“围观者”的“极肃穆,肃然盯住” ,大雄“脸上一阵抽搐”“后退三步”“摘下军帽深深地给中国的这位铁汉鞠一躬”等属于侧面描写,考生围绕这些内容进行概括即可。
3、小说反复铺陈冯铁匠的“神腿”之“神”,可文末“神腿”不仅败了,冯铁匠还亲手用石磙砸断了它,像这样看似“矛盾”的构思文中还有多处,请另外找出两处并分别简析这样处理的好处。(6分)
答案:
①失败和英雄(或者表述为:单腿独立的铁匠和顶天立地的中国铁汉)的“矛盾”,失败了的冯铁匠却是拥有高贵品格的真英雄,使冯铁匠形象更加真实可信,拉近了与读者的距离,能引发读者思考,使情节富有变化,增强了小说的审美震撼力。
②主动钻胯裆与宁愿断腿也不喊“日本万岁” 的“矛盾”,前者看似懦弱,与后者的刚烈矛盾, “主动钻胯裆”是敬重乡下汉子的骨气而为了保护他,后者宁残疾也不肯做有损民族大义的事,前后映衬,丰富人物形象,更能体现冯铁匠的大义凛然的爱国形象,突出对民族气节赞美的主题。
③文末正面去塑造“反面人物”大雄, 塑造人物看似“矛盾”,这样写既客观地揭示了“坏人也有好的一面”的道理,又烘托出冯铁匠巨大的人格力量和鲜艳的人性光辉,使主题内蕴更深刻。
09 小说情节手法(技巧)-备战2022年高考小说阅读常考点讲与练: 这是一份09 小说情节手法(技巧)-备战2022年高考小说阅读常考点讲与练,文件包含09小说情节手法技巧教师版-备战2022年高考小说阅读常考点讲与练docx、09小说情节手法技巧学生版-备战2022年高考小说阅读常考点讲与练docx等2份试卷配套教学资源,其中试卷共43页, 欢迎下载使用。
12 小说标题作用-备战2022年高考小说阅读常考点讲与练: 这是一份12 小说标题作用-备战2022年高考小说阅读常考点讲与练,文件包含12小说标题作用学生版-备战2022年高考小说阅读常考点讲与练docx、12小说标题作用教师版-备战2022年高考小说阅读常考点讲与练docx等2份试卷配套教学资源,其中试卷共33页, 欢迎下载使用。
10 情节手法——叙事艺术(叙述特点)-备战2022年高考小说阅读常考点讲与练: 这是一份10 情节手法——叙事艺术(叙述特点)-备战2022年高考小说阅读常考点讲与练,文件包含10情节手法叙事艺术叙述特点学生版-备战2022年高考小说阅读常考点讲与练docx、10情节手法叙事艺术叙述特点教师版-备战2022年高考小说阅读常考点讲与练docx等2份试卷配套教学资源,其中试卷共26页, 欢迎下载使用。

