搜索
      上传资料 赚现金

      湖北省荆州市沙市中学2024-2025学年高二下学期6月月考地理试题(含答案)

      • 7.77 MB
      • 2026-03-16 17:15:45
      • 3
      • 0
      • 酱呼噜
      加入资料篮
      立即下载
      查看完整配套(共2份)
      包含资料(2份) 收起列表
      原卷
      湖北省沙市中学2024-2025学年高二下学期6月月考地理试题(原卷版).docx
      预览
      解析
      湖北省沙市中学2024-2025学年高二下学期6月月考地理试题(解析版).docx
      预览
      正在预览:湖北省沙市中学2024-2025学年高二下学期6月月考地理试题(原卷版).docx
      湖北省沙市中学2024-2025学年高二下学期6月月考地理试题(原卷版)第1页
      高清全屏预览
      1/5
      湖北省沙市中学2024-2025学年高二下学期6月月考地理试题(原卷版)第2页
      高清全屏预览
      2/5
      湖北省沙市中学2024-2025学年高二下学期6月月考地理试题(解析版)第1页
      高清全屏预览
      1/12
      湖北省沙市中学2024-2025学年高二下学期6月月考地理试题(解析版)第2页
      高清全屏预览
      2/12
      湖北省沙市中学2024-2025学年高二下学期6月月考地理试题(解析版)第3页
      高清全屏预览
      3/12
      还剩3页未读, 继续阅读

      湖北省荆州市沙市中学2024-2025学年高二下学期6月月考地理试题(含答案)

      展开

      这是一份湖北省荆州市沙市中学2024-2025学年高二下学期6月月考地理试题(含答案),文件包含湖北省沙市中学2024-2025学年高二下学期6月月考地理试题原卷版docx、湖北省沙市中学2024-2025学年高二下学期6月月考地理试题解析版docx等2份试卷配套教学资源,其中试卷共17页, 欢迎下载使用。
      考试时间:2025 年 6 月 12 日
      一、选择题(本题共 16 小题,每小题 3 分,共 48 分。每小题只有一个选项符合题目要求)
      潇贺古道始建于秦朝,它连接了湖南潇水和广西贺江,是历史上沟通岭北与岭南的重要通道之一,“亭、
      铺、营”相互依赖的道路网络系统是这条古道能够运行两千余年的重要因素。新中国成立之后,潇贺古道逐
      渐退出历史舞台。据此完成下面小题。
      1. 南岭对江南文化区和岭南文化区的划分体现了( )
      ①边界的过渡性②对区域联系的促进作用③边界的明确性④对区域联系的阻隔作用
      A. ①② B. ②③ C. ①④ D. ③④
      2. 新中国成立后,潇贺古道逐渐退出历史舞台的主要原因是( )
      A. 沿线地形复杂 B. 新兴交通方式冲击
      C. 道路年久失修 D. 亭、铺、营多废弃
      海洋空间开发适宜性评价是开展海洋空间规划、有效利用海洋国土的前提和基础。伶仃洋位于我国广
      东省珠江口,有学者在生态系统服务框架下提出伶仃洋空间开发适宜性评价方法并分区(如下图)。读图,
      完成下面小题。
      3. 图中能够体现自然环境文化服务功能的是( )
      A. 甲 B. 乙 C. 丙 D. 丁
      4. 戊处最适合( )
      A. 港口航运 B. 深水养殖 C. 休闲渔业 D. 禁止开发
      5. 伶仃洋空间开发分区的根本目的是( )
      第 1页/共 5页
      A. 挖掘海洋空间开发潜力 B. 缓解经济建设与海洋开发的矛盾
      C. 合理规划大湾区交通 D. 因地制宜发展外贸经济
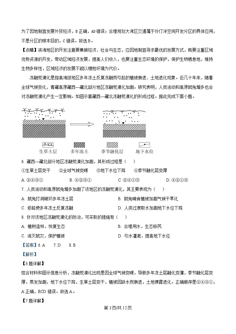
      冻融荒漠化是指高海拔地区多年冻土反复冻融而引起的植被衰退、土地退化现象。近几十年来,随着
      全球气候变化,青藏高原藏西—藏北部分地区冻融荒漠化加剧。研究表明,人类活动和高原鼠兔增多也会
      对冻融荒漠化产生一定影响。如图示意藏西—藏北冻融荒漠化的形成过程。据此完成下面小题。
      6. 藏西—藏北部分地区冻融荒漠化加剧,其形成过程是( )
      ①生草土层变干 ②全球气候变暖 ③地下水位下降 ④季节融化层变厚
      A. ②④③① B. ④②③① C. ②④①③ D. ④②①③
      7. 人类活动和高原鼠兔增多加剧了该地区的冻融荒漠化,其主要表现为( )
      A. 鼠兔打洞破坏多年冻土层 B. 鼠兔啃食植被加剧气候干旱化
      C. 修路使多年冻土反复冻融 D. 人类过度取水加剧地下水位下降
      8. 针对该地区冻融荒漠化的防治,可采取的措施有( )
      A. 植树造林,恢复生态 B. 合理用水,生态移民
      C 消灭鼠灾,保护植被 D. 引水灌溉,提高地下水位
      体育用品制造业一般分为体育器材、运动服装、运动鞋三大制造业,横跨轻工、纺织、电子、化工等
      工业领域。如图为我国某知名运动用品制造企业发展示意图。据此完成下面小题。
      9. 2018 年,该企业将生产基地迁往成都和东南亚自贸区成员国,因为与晋江相比( )
      第 2页/共 5页
      ①成都 土地、劳动力的价格更低
      ②东南亚可绕过贸易壁垒,扩大国际市场
      ③东南亚的体育用品消费市场广阔
      ④成都可提供更丰富的体育用品生产原料
      A. ①② B. ①③ C. ②④ D. ③④
      10. 2021 年,该企业将研发、营销、物流中心从晋江迁移到上海,其主要目的是( )
      A. 依托大城市优惠政策,降低生产成本 B. 依托交通枢纽的位置,靠近各地市场
      C. 分散晋江的产业,减轻城市环境污染 D. 搭建企业间交流平台,精准把握市场
      11. 该企业的产业转移容易( )
      A. 增大成都 环境污染 B. 提升企业产品竞争力
      C. 导致上海产业空心化 D. 促进晋江的人口迁出
      据有关报道,2021 年每周约有 1500 万件旧衣物运抵非洲加纳,其中有 40%被送往垃圾填埋场,而英国
      是加纳旧衣物的最大来源国。据此完成下面小题。
      12. 英国产生的旧衣物多,主要原因是( )
      A. 受快时尚文化影响,衣物的质量较差 B. 气候多变,居民衣物需求种类多
      C. 居民消费水平高,衣物的更新换代快 D. 纺织业原料丰富,衣物生产过剩
      13. 运抵加纳的旧衣物有 40%被送往垃圾填埋场,根本原因是( )
      A. 供其堆积土地少 B. 回收利用技术落后
      C. 相关劳动力不足 D. 旧衣物的总量较多
      14. 随着大量价格低廉的旧衣物涌入加纳,对当地造成的主要影响是( )
      A. 显著提高城镇化率 B. 使得失业率大大降低
      C. 提升居民生活质量 D. 不利于本土制造业发展
      南水北调中线工程起点是丹江口水库,终点是北京和天津,该工程北段冬季结冰会影响输水。南水北
      调数字孪生中线工程利用物联网、大数据、人工智能等技术,构建与现实工程对应的虚拟数字系统。在冰
      期输水期间,该系统通过实时监测输水线路的冰情、水温、渠道变形等数据,结合气象预报,模拟冰期输
      水过程,优化调度方案,保障冰期输水安全与水资源高效利用。据此完成下面小题。
      15. 在冰期输水时,利用数字孪生技术模拟冰凌生长过程,其主要目的是( )
      A. 计算冰期水资源损耗量 B. 提前制定破冰除险方案
      C 分析冰期水质变化情况 D. 统计冰期输水成本
      第 3页/共 5页
      16. 数字孪生技术在冰期输水的成功实践,体现了数字技术对水资源调配的作用不包括( )
      A. 提升冰期输水安全预警水平 B. 实现水资源动态精准调度
      C. 增强输水线路抗寒能力 D. 优化多因素综合决策效率
      二、非选择题(本题共 3 小题,共 52 分)
      17. 阅读图文材料,完成下列要求。
      材料一:杜罗河位于伊比利亚半岛西北部,发源于西班牙东北部山地,下游在葡萄牙波尔图注入大西
      洋,全长 770 千米。干流径流多来自于北部支流,流域内多峡谷急流,蕴藏着丰富的水能资源,西、葡两
      国已联合实施梯级开发。
      材料二:杜罗河流域水系及矿产分布示意图(图中虚线为流域分界线)。
      (1)描述杜罗河的水文特征。
      (2)说明该地区梯级开发对该区域带来 不利影响。
      (3)从产业可持续发展的角度为杜罗河流域综合开发提出合理化建议。
      18. 阅读图文材料,完成下列要求。
      新疆粮食持续高产丰收,2024 年单位面积产量居全国第一,播种面积增量居全国第一,成为可调出粮
      食量最大的“西部粮仓”。独特的自然条件,使新疆粮食作物单产高、品质优。农业部门推广节水技术,
      增强育种制种能力,加快农机研发使用,进一步提升了单产。有研究学者提出,半个世纪以来新疆平均气
      温上升,年降水量增加,呈现暖湿化特征;加上新疆地域辽阔,荒草地和盐碱地等后备耕地资源丰富,未
      来粮食增产潜力巨大。下图示意新疆目前耕地分布状况。
      第 4页/共 5页
      (1)指出新疆粮食单位面积产量高的主要原因。
      (2)分析在暖湿化背景下,新疆粮食增产潜力巨大的原因。
      (3)简述“西部粮仓”对我国耕地资源和粮食安全的意义。
      19. 阅读材料,完成下列问题。
      海南热带雨林国家公园境内分布着热带季雨林、热带雨林、云雾林(热带雨林的一种)等植被,是我
      国类型最多样、面积最大的岛屿型热带雨林。该地区生物多样性极高,但生态脆弱性尤为显著。尖峰岭国
      家级自然保护区位于海南热带雨林国家公园内,是中国现存纬度最低、垂直系统最完整、保护最完好的一
      片热带雨林,有“热带北缘物种基因库”之称。图 1 为海南岛热带雨林国家公园分布示意图,图 2 为公园
      内某山地植被分布模式图。
      (1)简析海南热带雨林空间分布的特征。
      (2)从土壤角度分析热带雨林生态系统脆弱性显著的原因。
      (3)阐述在该地建立国家级自然保护区的意义。
      第 5页/共 5页

      相关试卷

      湖北省荆州市沙市中学2024-2025学年高二下学期6月月考地理试题(含答案):

      这是一份湖北省荆州市沙市中学2024-2025学年高二下学期6月月考地理试题(含答案),文件包含湖北省沙市中学2024-2025学年高二下学期6月月考地理试题原卷版docx、湖北省沙市中学2024-2025学年高二下学期6月月考地理试题解析版docx等2份试卷配套教学资源,其中试卷共17页, 欢迎下载使用。

      湖北省荆州市沙市中学2023-2024学年高二下学期6月月考地理试题(Word版附解析):

      这是一份湖北省荆州市沙市中学2023-2024学年高二下学期6月月考地理试题(Word版附解析),共11页。试卷主要包含了单选题(每小题3分,共45分),综合题等内容,欢迎下载使用。

      湖北省荆州市沙市中学2024-2025学年高二下学期6月月考地理试卷(Word版附解析):

      这是一份湖北省荆州市沙市中学2024-2025学年高二下学期6月月考地理试卷(Word版附解析),文件包含湖北省沙市中学2024-2025学年高二下学期6月月考地理试题原卷版docx、湖北省沙市中学2024-2025学年高二下学期6月月考地理试题解析版docx等2份试卷配套教学资源,其中试卷共17页, 欢迎下载使用。

      资料下载及使用帮助
      版权申诉
      • 1.电子资料成功下载后不支持退换,如发现资料有内容错误问题请联系客服,如若属实,我们会补偿您的损失
      • 2.压缩包下载后请先用软件解压,再使用对应软件打开;软件版本较低时请及时更新
      • 3.资料下载成功后可在60天以内免费重复下载
      版权申诉
      若您为此资料的原创作者,认为该资料内容侵犯了您的知识产权,请扫码添加我们的相关工作人员,我们尽可能的保护您的合法权益。
      入驻教习网,可获得资源免费推广曝光,还可获得多重现金奖励,申请 精品资源制作, 工作室入驻。
      版权申诉二维码
      欢迎来到教习网
      • 900万优选资源,让备课更轻松
      • 600万优选试题,支持自由组卷
      • 高质量可编辑,日均更新2000+
      • 百万教师选择,专业更值得信赖
      微信扫码注册
      手机号注册
      手机号码

      手机号格式错误

      手机验证码 获取验证码 获取验证码

      手机验证码已经成功发送,5分钟内有效

      设置密码

      6-20个字符,数字、字母或符号

      注册即视为同意教习网「注册协议」「隐私条款」
      QQ注册
      手机号注册
      微信注册

      注册成功

      返回
      顶部
      学业水平 高考一轮 高考二轮 高考真题 精选专题 初中月考 教师福利
      添加客服微信 获取1对1服务
      微信扫描添加客服
      Baidu
      map