搜索
      上传资料 赚现金

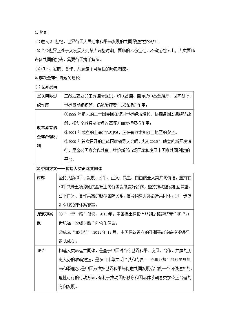
      [精] 第九单元第二十三课 和平发展合作共赢的历史潮流 2025-2026学年高中历史统编版 必修 中外历史纲要(下)同步复习讲义

      加入资料篮
      立即下载
      查看完整配套(共2份)
      包含资料(2份) 收起列表
      练习
      第九单元第23课 和平发展合作共赢的历史潮流 2025-2026学年高中历史统编版 必修 中外历史纲要(下)同步复习讲义(原卷版).docx
      预览
      讲义
      第九单元第23课 和平发展合作共赢的历史潮流 2025-2026学年高中历史统编版 必修 中外历史纲要(下)同步复习讲义(解析版).docx
      预览
      正在预览:第九单元第23课 和平发展合作共赢的历史潮流 2025-2026学年高中历史统编版 必修 中外历史纲要(下)同步复习讲义(原卷版).docx
      第九单元第23课 和平发展合作共赢的历史潮流  2025-2026学年高中历史统编版 必修 中外历史纲要(下)同步复习讲义(原卷版)第1页
      1/22
      第九单元第23课 和平发展合作共赢的历史潮流  2025-2026学年高中历史统编版 必修 中外历史纲要(下)同步复习讲义(原卷版)第2页
      2/22
      第九单元第23课 和平发展合作共赢的历史潮流  2025-2026学年高中历史统编版 必修 中外历史纲要(下)同步复习讲义(原卷版)第3页
      3/22
      第九单元第23课 和平发展合作共赢的历史潮流  2025-2026学年高中历史统编版 必修 中外历史纲要(下)同步复习讲义(解析版)第1页
      1/44
      第九单元第23课 和平发展合作共赢的历史潮流  2025-2026学年高中历史统编版 必修 中外历史纲要(下)同步复习讲义(解析版)第2页
      2/44
      第九单元第23课 和平发展合作共赢的历史潮流  2025-2026学年高中历史统编版 必修 中外历史纲要(下)同步复习讲义(解析版)第3页
      3/44
      还剩19页未读, 继续阅读

      高中历史人教统编版(必修)中外历史纲要(下)和平发展合作共赢的时代潮流精品学案及答案

      展开

      相关学案

      高中历史人教统编版(必修)中外历史纲要(下)和平发展合作共赢的时代潮流精品学案及答案:

      这是一份高中历史人教统编版(必修)中外历史纲要(下)和平发展合作共赢的时代潮流精品学案及答案,文件包含第九单元第23课和平发展合作共赢的历史潮流2025-2026学年高中历史统编版必修中外历史纲要下同步复习讲义原卷版docx、第九单元第23课和平发展合作共赢的历史潮流2025-2026学年高中历史统编版必修中外历史纲要下同步复习讲义解析版docx等2份学案配套教学资源,其中学案共66页, 欢迎下载使用。

      历史(必修)中外历史纲要(下)第23课 和平发展合作共赢的时代潮流优秀学案及答案:

      这是一份历史(必修)中外历史纲要(下)第23课 和平发展合作共赢的时代潮流优秀学案及答案,文件包含第23课和平发展合作共赢的时代潮流教师版docx、第23课和平发展合作共赢的时代潮流学生版docx等2份学案配套教学资源,其中学案共36页, 欢迎下载使用。

      第29课 和平发展合作共赢的历史潮流 导学案(含答案)---2024届高三历史统编版必修中外历史纲要下册二轮复习:

      这是一份第29课 和平发展合作共赢的历史潮流 导学案(含答案)---2024届高三历史统编版必修中外历史纲要下册二轮复习,共11页。

      资料下载及使用帮助
      版权申诉
      • 1.电子资料成功下载后不支持退换,如发现资料有内容错误问题请联系客服,如若属实,我们会补偿您的损失
      • 2.压缩包下载后请先用软件解压,再使用对应软件打开;软件版本较低时请及时更新
      • 3.资料下载成功后可在60天以内免费重复下载
      版权申诉
      若您为此资料的原创作者,认为该资料内容侵犯了您的知识产权,请扫码添加我们的相关工作人员,我们尽可能的保护您的合法权益。
      入驻教习网,可获得资源免费推广曝光,还可获得多重现金奖励,申请 精品资源制作, 工作室入驻。
      版权申诉二维码
      高中历史人教统编版(必修)中外历史纲要(下)电子课本

      第23课 和平发展合作共赢的时代潮流

      版本: 人教统编版

      年级: (必修)中外历史纲要(下)

      切换课文
      • 同课精品
      • 所属专辑39份
      • 课件
      • 教案
      • 试卷
      • 学案
      • 更多
      欢迎来到教习网
      • 900万优选资源,让备课更轻松
      • 600万优选试题,支持自由组卷
      • 高质量可编辑,日均更新2000+
      • 百万教师选择,专业更值得信赖
      微信扫码注册
      手机号注册
      手机号码

      手机号格式错误

      手机验证码 获取验证码 获取验证码

      手机验证码已经成功发送,5分钟内有效

      设置密码

      6-20个字符,数字、字母或符号

      注册即视为同意教习网「注册协议」「隐私条款」
      QQ注册
      手机号注册
      微信注册

      注册成功

      返回
      顶部
      学业水平 高考一轮 高考二轮 高考真题 精选专题 初中月考 教师福利
      添加客服微信 获取1对1服务
      微信扫描添加客服
      Baidu
      map