搜索
      上传资料 赚现金

      2026届山东省莱州一中高三第四次模拟考试物理试卷含解析

      • 512 KB
      • 2026-03-13 08:20:18
      • 7
      • 0
      • 教习网用户9316320
      加入资料篮
      立即下载
      2026届山东省莱州一中高三第四次模拟考试物理试卷含解析第1页
      高清全屏预览
      1/15
      2026届山东省莱州一中高三第四次模拟考试物理试卷含解析第2页
      高清全屏预览
      2/15
      2026届山东省莱州一中高三第四次模拟考试物理试卷含解析第3页
      高清全屏预览
      3/15
      还剩12页未读, 继续阅读

      2026届山东省莱州一中高三第四次模拟考试物理试卷含解析

      展开

      这是一份2026届山东省莱州一中高三第四次模拟考试物理试卷含解析,共15页。
      2.请用黑色字迹的钢笔或答字笔在“答题纸”上先填写姓名和准考证号。
      3.保持卡面清洁,不要折叠,不要弄破、弄皱,在草稿纸、试题卷上答题无效。
      一、单项选择题:本题共6小题,每小题4分,共24分。在每小题给出的四个选项中,只有一项是符合题目要求的。
      1、如图,在光滑绝缘水平面上,三个带电小球a、b和c分别位于边长为L的正三角形的三个顶点上,a、b带正电,电荷量均为q,c带负电,整个系统置于方向水平的匀强电场中,已知静电力常量为k,若三个小球均处于静止状态,则下列说法中正确的是( )
      A.a球所受合力斜向左
      B.c球带电量的大小为2q
      C.匀强电场的方向垂直于ab边由ab的中点指向c点
      D.因为不知道c球的电量大小,所以无法求出匀强电场的场强大小
      2、核反应方程表示中子轰击原子核可能发生的一种核反应,该核反应中质量亏损了。关于这个核反应,下列说法中正确的是( )
      A.该反应属于核聚变
      B.中的X为33
      C.中含有56个中子
      D.该核反应释放出的核能为
      3、空间存在如图所示的静电场,图中实线a、b、c、d、e为静电场中的等势线,虚线为等势线的水平对称轴。一个带负电的粒子从P点以垂直于虚线向上的初速度v0射入电场,开始一小段时间内的运动轨迹已在图中画出,粒子仅受电场力作用,则下列说法中正确的是( )
      A.等势线a的电势最高
      B.带电粒子从P点射出后经过等势线b时,粒子的速率可能等于v0
      C.若让粒子从P点由静止释放,在图示空间内,粒子将在虚线上做往复运动
      D.若让粒子从P点由静止释放,在图示空间内,粒子的加速度先增大后减小
      4、左手定则中规定大拇指伸直方向代表以下哪个物理量的方向( )
      A.磁感强度B.电流强度C.速度D.安培力
      5、下列说法中正确的是( )
      A.天然放射现象的发现,揭示了原子核是由质子和中子组成的
      B.汤姆逊通过对阴极射线的研究提出了原子核具有复杂的结构
      C.氢原子的能级理论是玻尔在卢瑟福核式结构模型的基础上提出来的
      D.卢瑟福的粒子散射实验揭示了原子只能处于一系列不连续的能量状态中
      6、一质点沿x轴正方向做直线运动,通过坐标原点时开始计时,其-t的图象如图所示,则
      A.质点做匀速直线运动,速度为0.5 m/s
      B.质点做匀加速直线运动,加速度为0.5 m/s2
      C.质点在1 s末速度为1.5 m/s
      D.质点在第1 s内的平均速度0.75 m/s
      二、多项选择题:本题共4小题,每小题5分,共20分。在每小题给出的四个选项中,有多个选项是符合题目要求的。全部选对的得5分,选对但不全的得3分,有选错的得0分。
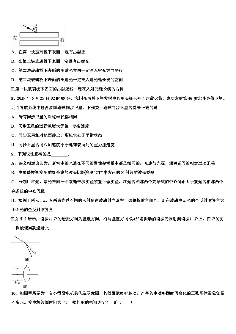
      7、如图,空气中有两块材质不同、上下表面平行的透明玻璃板平行放置;一细光束从空气中以某一角度θ(0<θ<90°)入射到第一块玻璃板的上表面.下列说法正确的是( )
      A.在第一块玻璃板下表面一定有出射光
      B.在第二块玻璃板下表面一定没有出射光
      C.第二块玻璃板下表面的出射光方向一定与入射光方向平行
      D.第二块玻璃板下表面的出射光一定在入射光延长线的左侧
      E.第一块玻璃板下表面的出射光线一定在入射光延长线的右侧
      8、2019年6月25日02时09分,我国在西昌卫星发射中心用长征三号乙运载火箭,成功发射第46颗北斗导航卫星。北斗导航系统中包含多颗地球同步卫星,下列关于地球同步卫星的说法正确的是
      A.所有同步卫星的轨道半径都相同
      B.同步卫星的运行速度大于第一宇宙速度
      C.同步卫星相对地面静止,所以它处于平衡状态
      D.同步卫星的向心加速度小于地球表面处的重力加速度
      9、下列说法正确的是________.
      A.狭义相对论认为,真空中的光速在不同的惯性参考系中都是相同的,光速与光源、观察者间的相对运动无关
      B.电视遥控器发出的红外线的波长比医院里“CT”中发出的X射线的波长要短
      C.分别用红光、紫光在同一个双缝干涉实验装置上做实验,红光的相邻两个亮条纹的中心间距大于紫光的相邻两个亮条纹的中心间距
      D.如图1所示,a、b两束光以不同的入射角由玻璃射向真空,结果折射角相同,则在玻璃中a光的全反射临界角大于b光的全反射临界角
      E.如图2所示,偏振片P的透振方向为竖直方向,沿与竖直方向成45°角振动的偏振光照射到偏振片P上,在P的另一侧能观察到透射光
      10、如图甲所示为一台小型发电机的构造示意图,其线圈逆时针转动,产生的电动势随时间变化的正弦规律图象如图乙所示。发电机线圈内阻为,接灯泡的电阻为,则( )
      A.电压表的示数为
      B.发电机的输出功率为
      C.时刻,穿过线圈的磁通量最大
      D.时刻,穿过线圈的磁通量变化率最大
      三、实验题:本题共2小题,共18分。把答案写在答题卡中指定的答题处,不要求写出演算过程。
      11.(6分)某同学猜想:弹簧的弹性势能与其劲度系数成正比、与其形变量的二次方成正比,即;其中b为与弹簧劲度系数成正比例的常数。该同学设计以下实验探究弹簧的弹性势能与压缩量的关系。如图所示,在水平桌面上放置一个气垫导轨,将弹簧一端固定于气垫导轨左侧。调整导轨使滑块能在导轨上自由匀速滑动。将光电门固定在离弹簧右侧原长点稍远的位置。推动滑块压缩弹簧一段合适的距离后,由静止释放滑块。滑块离开弹簧后运动通过光电门。通过测量和计算研究上述猜想。
      实验中进行以下测量:
      A.测得滑块的质量m;
      B.测得滑块上遮光片的宽度d;
      C.测得弹簧的原长;
      D.推动滑块压缩弹簧后,测得弹簧长度L;
      E.释放滑块后,读出滑块遮光片通过光电门的时间t;
      F.重复上述操作,得到若干组实验数据,分析数据并得出结论。
      回答下列问题。(前三个问题用实验测得的物理量字母及比例常数b表示)
      (1)滑块离开弹簧后的动能为________。
      (2)由能量守恒定律知弹簧被压缩后的最大弹性势能与滑块弹出时的动能相等。若关于弹簧弹性势能的猜想正确,则________。
      (3)用图像处理实验数据并分析结论,得出的图像如图所示。该图像不过坐标原点的原因是________________。(只填写一条)
      (4)若换用劲度系数更大的弹簧做实验,图像斜率将________。(选填“不变”“变大”或“变小”)
      (5)若实验中测得的一组数据:,,,,。由此计算比例常数________N/m。
      12.(12分)某同学用如图甲所示的实验装置某测量木块与木板间动摩擦因数:
      (1)从打出的若干纸带中选出了如图所示的一条,纸带上A、B、C、D、E这些点的间距如图中标示,其中每相邻两点间还有4个计时点未画出。打点计时器的电源频率是50Hz,根据测量结果计算:则打C点时纸带的速度大小为___________m/s;纸带运动的加速度大小为___________m/s2。(结果保留3位有效数字)
      (2)通过(1)测得木块的加速度为a,还测得钩码和木块的质量分别为m和M,已知当地重力加速度为g,则动摩擦因数μ=_________。
      四、计算题:本题共2小题,共26分。把答案写在答题卡中指定的答题处,要求写出必要的文字说明、方程式和演算步骤。
      13.(10分)如图所示,倾角为37°的固定斜面上下两端分别安装有光滑定滑轮和弹性挡板P,、是斜面上两点,间距离,间距离。轻绳跨过滑轮连接平板B和重物C,小物体A放在离平板B下端处,平板B下端紧挨,当小物体A运动到区间时总受到一个沿斜面向下的恒力作用。已知A、B、C质量分别为m、2m、m,A与B间动摩擦因数,B与斜面间动摩擦因数,设最大静摩擦力等于滑动摩擦力,,,g取,平板B与挡板P碰撞前C与滑轮不会相碰。现让整个装置从静止释放,求:
      (1)小物体A在区间上方和进入区间内的加速度大小;
      (2)平板B与弹性挡板P碰撞瞬间同时剪断轻绳,求平板B碰撞后沿斜面上升到最高点的时间。
      14.(16分)如图所示,一上端开口的圆筒形导热汽缸竖直静置于地面,汽缸由粗、细不同的两部分构成,粗筒的横截面积是细筒横截面积S (cm2)的2倍,且细筒足够长.粗筒中一个质量和厚度都不计的活塞将一定量的理想气体封闭在粗筒内,活塞恰好在两筒连接处且与上壁无作用力,此时活塞与汽缸底部的距离h=12cm,大气压p0=75 cmHg.现把体积为17S (cm3)的水银缓缓地从上端倒在活塞上方,在整个过程中气体温度保持不变,不计活塞与汽缸间向的摩擦,求最终活塞下降的距离x.
      15.(12分)如图所示,一定质量的理想气体从状态a变化到状态b,在这一过程中,若a对应的温度为T1=200K,求:
      ①b点的温度;
      ②若从a到b的过程中内能增加2.5×105J,在这个过程中气体从外界吸收的热量是多少。
      参考答案
      一、单项选择题:本题共6小题,每小题4分,共24分。在每小题给出的四个选项中,只有一项是符合题目要求的。
      1、B
      【解析】
      A.a球处于静止状态,所受合外力为0,故A错误;
      BC.因为带负电的c球受力平衡处于静止状态,根据平衡条件可知电场线方向竖直向上
      则对a球受力分析,水平方向上ab之间的库仑力和ac之间库仑力在水平方向上的分力平衡
      解得
      故B正确,C错误;
      D.对c球受力分析
      解得
      故D错误。
      故选B。
      2、D
      【解析】
      A.裂变反应是较重的原子核在其它粒子的轰击下,分裂成几个中等的原子核,可知该反应属于裂变反应,故A错误;
      B.根据电荷数守恒、质量数守恒知,的核电荷数X为
      故B错误;
      C.Ba的核子数为144,其中的质子数为56,所以中子数为
      故C错误;
      D.该核反应释放出的核能为△E,根据爱因斯坦质能方程可知
      故D正确。
      故选D。
      3、D
      【解析】
      A.由图可知,负电荷弯曲的方向向右,则受到的电场力得方向向右,由于负电荷受到的电场力得方向与电场强度的方向相反,所以电场强度的方向向左,等势线a电势最低。故A错误;
      B.带电粒子从P点射出后经过等势线b时,电场力做正功,则粒子的动能增加,则其速率大于v0,选项B错误;
      C.让粒子在P点由静止释放,粒子受到的电场力得方向始终向右,所以将一直向右做加速运动。故C错误;
      D.电场线的疏密代表电场的强弱,让粒子在P点由静止释放,粒子将沿虚线向右做加速运动,因电场线先密后疏,可知电场力先增后减,即加速度先增大后减小。故D正确。
      故选D。
      4、D
      【解析】
      左手定则内容:张开左手,使四指与大拇指在同一平面内,大拇指与四指垂直,把左手放入磁场中,让磁感线垂直穿过手心,四指的方向与导体中电流方向的相同,大拇指所指的方向就是安培力的方向,故ABC错误,D正确。
      故选D。
      5、C
      【解析】
      A.天然放射现象揭示了原子核有复杂结构,A错误;
      B.汤姆逊发现电子揭示了原子具有复杂结构,而不是原子核具有复杂的结构,B错误
      C.玻尔的原子结构理论是在卢瑟福核式结构学说基础上引进了量子理论,C正确;
      D.卢瑟福的粒子散射实验揭示了原子具有核式结构,D错误。
      故选C。
      6、C
      【解析】
      由图线可知,质点运动的平均速度逐渐增大,则质点做匀加速直线运动;根据图线可得,既,可得:v0=0.5m/s,a=1m/s2,故AB错误;质点在1 s末速度为v=v0+at=1.5m/s,故C正确;质点在第1 s内的平均速度,故D错误。
      故选C。
      二、多项选择题:本题共4小题,每小题5分,共20分。在每小题给出的四个选项中,有多个选项是符合题目要求的。全部选对的得5分,选对但不全的得3分,有选错的得0分。
      7、ACD
      【解析】
      A、光线从第一块玻璃板中的上表面射入,在第一块玻璃板中上表面的折射角和下表面的入射角相等,根据光的可逆原理可知,光在第一块玻璃板下表面一定有出射光,同理,在第二个玻璃板下表面也一定有出射光,故A正确,B错误.
      C、因为光在玻璃板中的上表面的折射角和下表面的入射角相等,根据光的可逆原理知,从下表面出射光的折射角和开始在上表面的入射角相等,即两光线平行,所以第二块玻璃板下表面的出射光方向一定与入射光方向平行,故C正确.
      D、根据光线在玻璃板中发生偏折,由于折射角小于入射角,可知第二块玻璃板下表面的出射光一定在入射光延长线的左侧,故D正确,E错误.
      故选ACD.
      8、AD
      【解析】
      A.所有地球同步卫星的周期相同,由
      可知,所有地球同步卫星的轨道半径都相同,故A正确;
      B.由
      可知,轨道半径越大,线速度越小,故B错误;
      C.卫星虽然相对地面静止,但在做匀速圆周运动,不是平衡状态,故C错误;
      D.同步卫星的向心加速度
      地球表面的重力加速度

      所以,故D正确。
      9、ACE
      【解析】
      A.狭义相对论中光速不变原理:真空中的光速在不同的惯性参考系中都是相同的.故A正确;
      B.红外线的波长比射线长.故B错误;
      C.红光的波长长于紫光,所以在同一个双缝干涉实验装置上做实验,红光的相邻两个亮条纹的中心间距大于紫光的相邻两个亮条纹的中心间距.故C正确;
      D.由几何分析可知光束对应的折射率大,而全反射临界角正弦值与折射率成反比,所以光的全反射临界角小于光的全反射临界角.故D错误;
      E.由于偏振光在偏振片的透振方向有分量所以对应的会在另一侧观察到透射光.故E正确
      10、BC
      【解析】
      A.由题图乙知,交流发电机电动势的有效值为6V,则灯泡两端电压的有效值
      A项错误;
      B.灯泡消耗的功率
      B项正确;
      C.由题图乙知,时刻,电动势为零,此时穿过线圈的磁通量最大,C项正确;
      D.时刻,电动势为零,穿过线圈的磁通量最大,磁通量的变化率为零,D项错误。
      故选BC。
      三、实验题:本题共2小题,共18分。把答案写在答题卡中指定的答题处,不要求写出演算过程。
      11、 滑块运动过程中受阻力 变小 15.625
      【解析】
      (1)[1].滑块匀速通过光电门有
      滑块动能
      解得

      (2)[2].弹簧被最大压缩后的最大弹性势能

      最大弹性势能与滑块的动能相等,解①②式得

      (3)[3].该图像在纵轴上有正截距。则③式为
      (c为截距)
      则滑块的动能小于弹簧的最大弹性势能,主要原因是滑块运动过程中受阻力,或导轨右侧高于左侧。
      (4)[4].由③式知,图像的斜率为。换用劲度系数更大的弹簧做实验,则b更大,则图像斜率变小。
      (5)[5].由③式得
      12、1.18m/s 1.50m/s2
      【解析】
      (1)[1][2].因纸带上两相邻计数点的时间间隔为T=0.10s,设s1=9.50cm、s2=11.00cm、s3=12.5cm、s4=14.00cm,打C点时纸带的速度大小为
      代入数值得
      vc=1.18m/s
      加速度
      代入数值得
      a=1.50m/s2
      (2)[3].对木块、砝码盘和砝码组成的系统,由牛顿第二定律得
      mg-μMg=(M+m)a
      解得
      四、计算题:本题共2小题,共26分。把答案写在答题卡中指定的答题处,要求写出必要的文字说明、方程式和演算步骤。
      13、见解析
      【解析】
      (1)小物体A在P1、P2区间上方运动时,假设A相对B静止,对A、B、C整体,由牛顿第二定律有:
      代入数据解得:
      隔离A,有:
      代入数据得:
      f=5.5m
      而A、B间的最大静摩擦力
      所以 ,假设成立,A、B、C一起运动。
      小物体A进入P1、P2区间上方运动时加速度为:a=0.5m/s2
      当小物体A进入P1、P2区间内,隔离A,有:
      得 f=6.5m>fm,即A相对于B向下滑动。对A有:
      代入数据解得:
      (2)小物体A刚到P2时,A、B、C速度满足
      代入数据解得:
      v0=1m/s
      当小物体A进入P1、P2区间内时,对B、C整体,有:
      代入数据解得:
      当小物体A刚到P1时,小物体速度满足
      代入数据解得:
      小物体A从P2到P1运动时间为:
      B、C速度为:
      此过程中B运动距离为:
      因此当小物体A刚过P1时,小物体A离平板B下端距离为:
      此时B刚好与挡板P发生碰撞且绳断,此后A将以速度v1=3m/s向下匀速运动,B将向上以做匀速运动。
      隔离B,有:
      代入数据解得:
      对A、B,有:
      解得:
      此时平板B速度为:
      此后A滑离平板B,B继续向上匀减速,对B,有:
      代入数据解得:
      平板B向上运动到最高点时速度减为零,运动时间为:
      因此平板B与挡板P碰后到最高点时间为:
      14、2cm
      【解析】
      以汽缸内封闭气体为研究对象:
      初态压强 p1=p0=75 cmHg
      初态体积 V1=2hS
      注入水银后,设细圆筒中水银的高度为L,则有:17S=LS+x·2S
      所以,末态压强为:p2=(p0+x+L)
      末态体积 V2=2(h-x)S
      由玻意耳定律可知:p1V1=p2V2
      整理、代入数据并化简得:x2-104x+204=0
      解得活塞静止时下降的距离为:x=2cm,或x=102 cm,无意义舍去
      15、①3200K;②5×105J
      【解析】
      ①气体从a到b,由气体状态方程

      解得
      Tb=3200K
      ②若从a到b的过程气体对外做功
      内能增加2.5×105J;则

      在这个过程中气体从外界吸收的热量是5×105J。

      相关试卷

      2026届山东省莱阳市第一中学高三第二次模拟考试物理试卷含解析:

      这是一份2026届山东省莱阳市第一中学高三第二次模拟考试物理试卷含解析,共15页。

      2026届山东省德州一中高考物理四模试卷含解析:

      这是一份2026届山东省德州一中高考物理四模试卷含解析,共17页。试卷主要包含了考生必须保证答题卡的整洁等内容,欢迎下载使用。

      2026届山东省莱阳市一中高三下学期一模考试物理试题含解析:

      这是一份2026届山东省莱阳市一中高三下学期一模考试物理试题含解析,共14页。

      资料下载及使用帮助
      版权申诉
      • 1.电子资料成功下载后不支持退换,如发现资料有内容错误问题请联系客服,如若属实,我们会补偿您的损失
      • 2.压缩包下载后请先用软件解压,再使用对应软件打开;软件版本较低时请及时更新
      • 3.资料下载成功后可在60天以内免费重复下载
      版权申诉
      若您为此资料的原创作者,认为该资料内容侵犯了您的知识产权,请扫码添加我们的相关工作人员,我们尽可能的保护您的合法权益。
      入驻教习网,可获得资源免费推广曝光,还可获得多重现金奖励,申请 精品资源制作, 工作室入驻。
      版权申诉二维码
      欢迎来到教习网
      • 900万优选资源,让备课更轻松
      • 600万优选试题,支持自由组卷
      • 高质量可编辑,日均更新2000+
      • 百万教师选择,专业更值得信赖
      微信扫码注册
      手机号注册
      手机号码

      手机号格式错误

      手机验证码 获取验证码 获取验证码

      手机验证码已经成功发送,5分钟内有效

      设置密码

      6-20个字符,数字、字母或符号

      注册即视为同意教习网「注册协议」「隐私条款」
      QQ注册
      手机号注册
      微信注册

      注册成功

      返回
      顶部
      学业水平 高考一轮 高考二轮 高考真题 精选专题 初中月考 教师福利
      添加客服微信 获取1对1服务
      微信扫描添加客服
      Baidu
      map