搜索
      上传资料 赚现金

      2026届山东省聊城市某重点高中高考物理一模试卷含解析

      • 690.5 KB
      • 2026-03-13 07:39:34
      • 11
      • 0
      • 教习网用户9316320
      加入资料篮
      立即下载
      2026届山东省聊城市某重点高中高考物理一模试卷含解析第1页
      高清全屏预览
      1/16
      2026届山东省聊城市某重点高中高考物理一模试卷含解析第2页
      高清全屏预览
      2/16
      2026届山东省聊城市某重点高中高考物理一模试卷含解析第3页
      高清全屏预览
      3/16
      还剩13页未读, 继续阅读

      2026届山东省聊城市某重点高中高考物理一模试卷含解析

      展开

      这是一份2026届山东省聊城市某重点高中高考物理一模试卷含解析,共16页。
      2.回答选择题时,选出每小题答案后,用铅笔把答题卡上对应题目的答案标号涂黑,如需改动,用橡皮擦干净后,再选涂其它答案标号。回答非选择题时,将答案写在答题卡上,写在本试卷上无效。
      3.考试结束后,将本试卷和答题卡一并交回。
      一、单项选择题:本题共6小题,每小题4分,共24分。在每小题给出的四个选项中,只有一项是符合题目要求的。
      1、一定质量的理想气体,在温度升高的过程中( )
      A.气体的内能一定增加
      B.外界一定对气体做功
      C.气体一定从外界吸收热量
      D.气体分子的平均动能可能不变
      2、关于原子物理的知识下列说法中错误的为( )
      A.电子的发现证实了原子是可分的
      B.卢瑟福的粒子散射实验建立了原子的核式结构模型
      C.天然放射现象的发现揭示了原子核是由质子和中子组成的
      D.射线是高速运动的电子流,有较弱的电离本领
      3、如图所示,一充电后的平行板电容器的两极板相距l,在正极板附近有一质量为m,电荷量为的粒子A;在负极板附近有一质量也为m、电荷量为的粒子B。仅在电场力的作用下两粒子同时从静止开始运动。已知两粒子同时经过一平行于正极板且与其相距的平面Q,两粒子间相互作用力可忽略,不计重力,则以下说法正确的是( )
      A.电荷量与的比值为
      B.电荷量与的比值为
      C.粒子A、B通过平面Q时的速度之比为
      D.粒子A、B通过平面Q时的速度之比为
      4、如图所示,一个质量为m的铁球处于静止状态,铁球与斜面的接触点为A,推力F的作用线通过球心O,假设斜面、墙壁均光滑,若让水平推力缓慢增大,在此过程中,下列说法正确的是()
      A.力F与墙面对铁球的弹力之差变大
      B.铁球对斜面的压力缓慢增大
      C.铁球所受的合力缓慢增大
      D.斜面对铁球的支持力大小等于
      5、如图,质量为m、带电荷量为+2q的金属块a,在绝缘光滑水平台面上以水平初速度v0向右匀速运动,正碰完全相同的不带电的静止金属块b,碰后金属块b从高台上水平飞出,金属块a恰好无初速度下落(金属块a,b均可视为质点)。已知在足够高的光滑高台边缘右边空间中存在水平向左的匀强电场(电场区域足够大)。场强大小E=,碰撞前后两金属块之间的库仑力不计,空气阻力不计。则( )
      A.在水平台面上碰后金属块b带电荷量为+2q
      B.在水平台面上碰撞后金属块b的速度为
      C.第一次碰撞后两金属块不可能发生第二次碰撞
      D.碰撞后运动过程中金属块b距高台边缘的最大水平距离
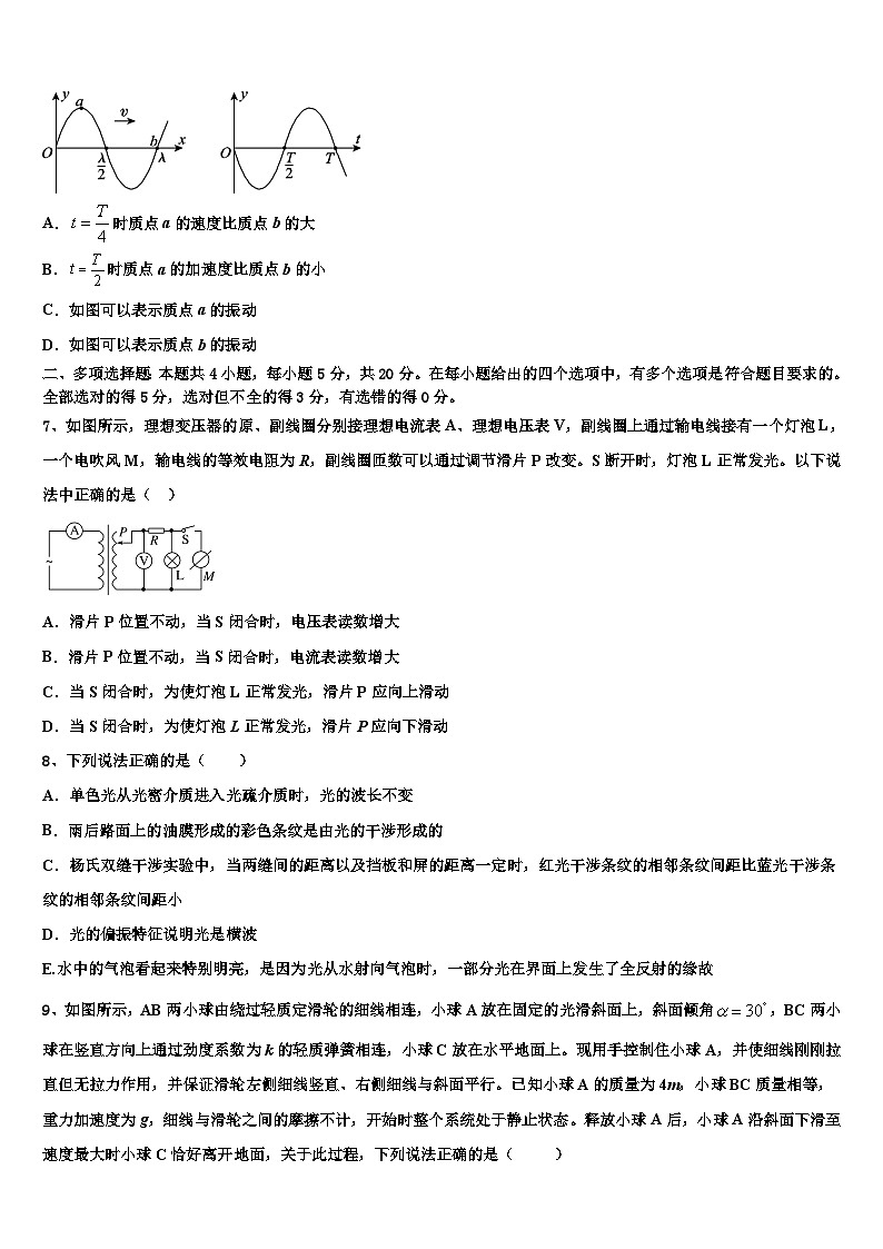
      6、一简谐机械横波沿x轴正方向传播,波长为λ,周期为T。时刻的波形如图所示,a、b是波上的两个质点。图是波上某一质点的振动图像。下列说法中正确的是( )
      A.时质点a的速度比质点b的大
      B.时质点a的加速度比质点b的小
      C.如图可以表示质点a的振动
      D.如图可以表示质点b的振动
      二、多项选择题:本题共4小题,每小题5分,共20分。在每小题给出的四个选项中,有多个选项是符合题目要求的。全部选对的得5分,选对但不全的得3分,有选错的得0分。
      7、如图所示,理想变压器的原、副线圈分别接理想电流表A、理想电压表V,副线圈上通过输电线接有一个灯泡L,一个电吹风M,输电线的等效电阻为R,副线圈匝数可以通过调节滑片P改变。S断开时,灯泡L正常发光。以下说法中正确的是( )
      A.滑片P位置不动,当S闭合时,电压表读数增大
      B.滑片P位置不动,当S闭合时,电流表读数增大
      C.当S闭合时,为使灯泡L正常发光,滑片P应向上滑动
      D.当S闭合时,为使灯泡L正常发光,滑片P应向下滑动
      8、下列说法正确的是( )
      A.单色光从光密介质进入光疏介质时,光的波长不变
      B.雨后路面上的油膜形成的彩色条纹是由光的干涉形成的
      C.杨氏双缝干涉实验中,当两缝间的距离以及挡板和屏的距离一定时,红光干涉条纹的相邻条纹间距比蓝光干涉条纹的相邻条纹间距小
      D.光的偏振特征说明光是横波
      E.水中的气泡看起来特别明亮,是因为光从水射向气泡时,一部分光在界面上发生了全反射的缘故
      9、如图所示,AB两小球由绕过轻质定滑轮的细线相连,小球A放在固定的光滑斜面上,斜面倾角,BC两小球在竖直方向上通过劲度系数为k的轻质弹簧相连,小球C放在水平地面上。现用手控制住小球A,并使细线刚刚拉直但无拉力作用,并保证滑轮左侧细线竖直、右侧细线与斜面平行。已知小球A的质量为4m,小球BC质量相等,重力加速度为g,细线与滑轮之间的摩擦不计,开始时整个系统处于静止状态。释放小球A后,小球A沿斜面下滑至速度最大时小球C恰好离开地面,关于此过程,下列说法正确的是( )
      A.小球BC及弹簧组成的系统机械能守恒
      B.小球C的质量为m
      C.小球A最大速度大小为
      D.小球B上升的高度为
      10、如图,A、B两点分别固定有等量的点电荷,其中A处的为正电荷,B处的电性未知。MN为AB连线的中垂线,O为垂足。由绝缘材料制成的闭合光滑轨道abed关于O点对称,其上穿有带正电小环。现在P点给小环一沿轨道切线方向的初速度,小环恰能沿轨道做速率不变的运动,则(不考虑重力)( )
      A.小环在a、c两点受到的电场力相同
      B.小环在b、d两点的电势能相同
      C.若在d点断开轨道,小环离开轨道后电场力一直做正功
      D.若将小环从d沿da连线移到a,电场力先做负功后做正功
      三、实验题:本题共2小题,共18分。把答案写在答题卡中指定的答题处,不要求写出演算过程。
      11.(6分)某小组的同学做“探究影响感应电流方向的因素”实验。
      (1)首先按图甲(1)所示方式连接电路,闭合开关后,发现电流计指针向右偏转;再按图甲(2)所示方式连接电路,闭合开关后,发现电流计指针向左偏转。进行上述实验的目的是(______)
      A.检查电流计测量电路的电流是否准确
      B.检查干电池是否为新电池
      C.推断电流计指针偏转方向与电流方向的关系。
      (2)接下来用图乙所示的装置做实验,图中螺线管上的粗线标示的是导线的绕行方向。某次实验中在条形磁铁插入螺线管的过程中,观察到电流计指针向右偏转,说明螺线管中的电流方向(从上往下看)是沿______(选填“顺时针”或“逆时针”)方向。
      (3)下表是该小组的同学设计的记录表格的一部分,表中完成了实验现象的记录,还有一项需要推断的实验结果未完成,请帮助该小组的同学完成_______________(选填“垂直纸面向外”或“垂直纸面向里”)。
      实验记录表(部分)
      (4)该小组同学通过实验探究,对楞次定律有了比较深刻的认识。结合以上实验,有同学认为,理解楞次定律,关键在于抓住__________(选填“B0”或“”)总是要阻碍________填“B0”或“B'”)磁通量的变化。
      12.(12分)如图甲所示的一黑箱装置、盒内有电源、电阻等元件,a、b为黑箱的两个输出端
      (1)为了探测黑箱,某同学进行了以下测量
      A.用多用电表的电压档测量a、b间的输出电压
      B.用多用电表的电阻档测量a、b间的电阻
      你认为这个同学以上测量中有不妥的有______(选填字母);
      (2)含有电源的黑箱相当于一个“等效电源”,a、b是等效电源的两级,为了测定这个等效电源的电动势和内阻,该同学设计了如图乙所示的电路,调节电阻箱的阻值,记录下电压表和电流表的示数,并在如图所示的方格纸上建立U-I坐标,根据实验数据画出了坐标点,如图所示,并由图求出等效电源的内阻r’=___Ω;由于电压表有分流的作用,采用此测量电路,测得的等效电源的内阻,与真实值相比___(选填“偏大”、“偏小”或“不变”);
      (3)现探明黑箱中的电源和电阻如图丙所示,探出电阻R1=1.5Ω、R2=2Ω;推算出黑箱内电源的电动势E=____V,内阻r=____Ω
      四、计算题:本题共2小题,共26分。把答案写在答题卡中指定的答题处,要求写出必要的文字说明、方程式和演算步骤。
      13.(10分)如图所示,有一长为L=6 m,质量为m1=1 kg的长木板放在水平面上,木板与水平面间的动摩擦因数为μ1=0.2,右端固定一挡板,左端放一质量为m2=1 kg的小滑块,滑块与木板间的动摩擦因数为μ2=0.1,现在滑块的左端瞬间给滑块施加一个水平冲量I=4 N·s,滑块与挡板发生碰撞的时间和能量损失均忽略不计,g取10 m/s2,求:
      (1)滑块与挡板碰撞后瞬间木板的速度;
      (2)木板在水平面上发生的位移。
      14.(16分)甲、乙两列简谐横波在同一介质中分别沿轴正向和负向传播,波速度均为.两列波在时的波形曲线如图所示,求:
      (1)时,介质中偏离平衡位置位移为的所有质点的坐标;
      (2)从开始,介质中最早出现偏离平衡位置位移为的质点的时间.
      15.(12分)质量为M的滑块由水平轨道和竖直平面内的四分之一光滑圆弧轨道组成,放在光滑的水平面上.质量为m的物块从圆弧轨道的最高点由静止开始滑下,以速度v从滑块的水平轨道的左端滑出,如图所示.已知M:m=3:1,物块与水平轨道之间的动摩擦因数为µ,圆弧轨道的半径为R.

      (1)求物块从轨道左端滑出时,滑块M的速度的大小和方向;
      (2)求水平轨道的长度;
      (3)若滑块静止在水平面上,物块从左端冲上滑块,要使物块m不会越过滑块,求物块冲上滑块的初速度应满足的条件.
      参考答案
      一、单项选择题:本题共6小题,每小题4分,共24分。在每小题给出的四个选项中,只有一项是符合题目要求的。
      1、A
      【解析】
      AD.理想气体不计分子势能,温度升高,平均动能增大,内能一定增加,选项A正确,D错误;
      BC.温度升高,外界可能对气体做功,也可能从外界吸收热量,选项BC错误。
      故选A.
      2、C
      【解析】
      A.英国科学家汤姆生通过阴极射线的研究,发现电子,电子的发现证实了原子是可分的,所以A不符合题意;
      B. 卢瑟福的粒子散射实验否定了汤姆生的原子结构模型,故B不符合题意;
      C.天然放射现象的发现揭示了原子核有复杂的结构,故C符合题意;
      D. 射线是高速运动的电子流,它贯穿本领比粒子强,比射线弱,则有较弱的电离本质,故D不符合题意。
      3、B
      【解析】
      AB.设电场强度大小为E,两粒子的运动时间相同,对正电荷A有
      对负电荷B有
      联立解得
      A错误,B正确。
      CD.由动能定理得
      求得
      选项CD错误。
      故选B。
      4、D
      【解析】
      对小球受力分析,受推力F、重力G、墙壁的支持力N、斜面的支持力N′,如图:
      根据共点力平衡条件,有:
      x方向:
      F-N′sinθ-N=0
      竖直方向:
      N′csθ=mg
      解得:

      N=F-mgtanθ;
      A.故当F增加时,墙壁对铁球的作用力不断变大,为N=F-mgtanθ;可知F与墙面对铁球的弹力之差不变,故A错误;
      BD.当F增加时,斜面的支持力为,保持不变,故球对斜面的压力也保持不变,故D正确,B错误;
      C.铁球始终处于平衡状态,合外力始终等于0;故C错误;
      5、D
      【解析】
      A.由于金属块与金属块完全相同,根据接触后先中和再平分可知金属块与金属块的电荷量相等,即在水平台面上碰后金属块带电荷量为,故A错误;
      B.金属块与金属块碰撞过程系统动量守恒,以向右为正方向,由动量守恒定律得:
      解得在水平台面上碰撞后金属块的速度为:
      故B错误;
      C.碰后金属块在竖直方向做自由落体运动,在水平方向受到电场力和高台边缘对金属块的支持力,处于静止状态;碰后金属块在竖直方向做自由落体运动,在水平方向受到向左电场力,做匀减速直线运动,所以第一次碰撞后两金属块会发生第二次碰撞,故C错误;
      D.碰撞后运动过程中金属块在水平方向有:
      距高台边缘的最大水平距离:
      故D正确。
      故选D。
      6、A
      【解析】
      A.时质点a在平衡位置向上振动,质点b在波峰位置,则此时质点a的速度比质点b的大,选项A正确;
      B.时质点a在波峰位置,质点b在平衡位置,根据 可知,则此时质点a的加速度比质点b的大,选项B错误;
      CD.因为时质点a在最高点,质点b在平衡位置向下振动,可知右图不是质点ab的振动图像,选项CD错误。
      故选A。
      二、多项选择题:本题共4小题,每小题5分,共20分。在每小题给出的四个选项中,有多个选项是符合题目要求的。全部选对的得5分,选对但不全的得3分,有选错的得0分。
      7、BC
      【解析】
      A.滑片P位置不动,当S闭合时,电阻变小,原线圈电压及匝数比不变,副线圈电压不变,电压表读数不变,故A错误;
      B.滑片P位置不动,当S闭合时,副线圈电压不变,电阻变小,输出功率变大,输入功率变大,根据P1=U1I1,知电流表读数变大,故B正确;
      CD.因为副线圈电压不变,电阻变小,则副线圈电流变大,所以等效电阻R两端的电压增大,并联部分的电压减小,为了使灯泡L正常发光,必须增大电压,滑片P应向上滑动,故C正确,D错误。
      故选BC。
      8、BDE
      【解析】
      A.单色光从光密介质进入光疏介质时,频率不变,光速发生了变化,所以光的波长也发生变化,选项A错误;
      B.雨后路面上的油膜形成的彩色条纹是由光的干涉形成的,选项B正确;
      C.根据光的干涉条纹间距公式,可知红光的波长长,则红光干涉条纹的相邻条纹间距比蓝光干涉条纹的相邻条纹间距大,选项C错误;
      D.光的偏振特征说明光是横波,选项D正确;
      E.水中的气泡看起来特别明亮,是因为光从水射向气泡时,即从光密介质射向光疏介质时,一部分光在界面上发生了全反射,选项E正确。
      故选BDE。
      9、BC
      【解析】
      A.以小球B、C及弹簧组成的系统为研究对象,除系统重力外,绳的拉力对系统做功,则系统机械能不守恒,故A错误;
      B.小球A速度最大时,小球A的加速度为零,则
      对小球B、C及弹簧组成的系统
      联立以上两式,解得
      故B正确;
      CD.小球C恰好离开地面时,弹簧弹力
      弹簧伸长量为,初始时,弹簧被压缩,则小球B上升,以小球A、B、C及弹簧组成的系统为研究对象,由机械能守恒定律得

      联立以上两式,解得
      故C正确,D错误。
      故选BC。
      10、BCD
      【解析】
      由带电小环恰能沿轨道做速率不变的运动可知,在运动过程中电场力对小环不做功,即轨道上各处的电势相同,轨道与电场中的某一等势线重合,根据常见电场的电场分布图和等势面分布图可知,A、B两点处固定的是等量同种电荷。
      A.由等量同种电荷中垂线上的电场分布特点可知,a、c两点电场强度大小相等,方向相反,故小环在a、c两点受到的电场力方向不同,故A错误;
      B.b、d两点在同一等势面上,故b、d两点的电势能相同,故B正确;
      C.若在d点断开轨道,此时速度方向与电场力方向垂直,此后,电场力方向与速度方向成锐角,电场力一直做正功,故C正确;
      D.由等量同种电荷的电势分布可知,da连线上从d点到a点,电势先升高后降低,故带正电的小环电势能先增大后减小,故电场力先做负功,后做正功,故D正确。
      故选BCD。
      三、实验题:本题共2小题,共18分。把答案写在答题卡中指定的答题处,不要求写出演算过程。
      11、C 顺时针 垂直纸面向外 B′ B0
      【解析】
      (1)[1]由题意可知,电流从电流计左边进时,指针左偏,右边进时,指针右偏,本实验目的是探究感应电流的方向,则进行上述实验的目的是推断电流计指针偏转方向与电流方向的关系,故选C;
      (2)[2]电流计指针向右偏转,说明电流从电流计的右边(正接线柱)流入,则说明螺线管中的电流方向(从上往下看)是沿顺时针方向;
      (3)[3]由题意可知,感应电流的方向为逆时针,由右手螺旋定则可知,感应电流的磁场方向垂直纸面向外;
      (4)[4]由题意可知,理解楞次定律,关键在于抓住总是要阻碍磁通量的变化
      12、B 1.0 偏小 3.0 0.5
      【解析】
      (1)[1]用欧姆挡不能直接测量带电源电路的电阻,故填B。
      (2)[2] 根据电源的U-I图像纵轴的截距表示电源的电动势,斜率的绝对值表示电源的内阻,可得等效电源的电动势为
      内阻
      [3] 该实验的系统误差主要是由电压表的分流,导致电流表测量的电流小于通过电源的真实电流;利用等效电源分析,即可将电压表与黑箱看成新的等效电源,则实验中测出的内阻应为原等效电源内阻和电压表内阻并联的等效电阻,所以测得的内阻与真实值相比偏小。
      (3)[4] [5] 等效电源的电动势为丙图中ab两端的电压,故
      等效电源的内阻为丙图中虚线框内的总电阻,故
      解得
      四、计算题:本题共2小题,共26分。把答案写在答题卡中指定的答题处,要求写出必要的文字说明、方程式和演算步骤。
      13、 (1)2 m/s 方向水平向右 (2)m
      【解析】
      (1)由于冲量作用,滑块获得的速度为
      v0==4 m/s
      木板受地面最大摩擦力μ1(m1+m2)g>μ2m2g,木板不动。
      对滑块:
      μ2m2g=m2a2
      v02-v2=2a2L
      解得
      v=2 m/s
      滑块与挡板碰撞动量守恒:
      m2v=m2v2+m1v1
      能量守恒:

      解得
      v1=2m/s,v2=0
      碰后瞬间木板速度为2 m/s,方向水平向右。
      (2)碰后滑块加速度不变,
      对木板:
      μ1(m1+m2)g+μ2m2g=m1a1
      设经时间t,两者共速
      v1-a1t=a2t
      解得
      t=s
      共同的速度
      v3=a2t=m/s
      此过程木板位移
      x1=v1t-a1t2=m
      共速后木板加速度为
      μ1(m1+m2)g-μ2m2g=m1a3
      最后木板静止,设此过程木板位移为x2,
      0-v32=2a3x2
      解得
      x2=m
      木板在水平面上发生的位移为
      x1+x2=m。
      14、 (1) (2)t=0.1s
      【解析】
      (1)根据两列波的振幅都为,偏离平衡位置位移为16的的质点即为两列波的波峰相遇.
      设质点坐标为
      根据波形图可知,甲乙的波长分别为,
      则甲乙两列波的波峰坐标分别为
      综上,所有波峰和波峰相遇的质点坐标为
      整理可得
      (ii)偏离平衡位置位移为是两列波的波谷相遇的点,
      时,波谷之差
      整理可得
      波谷之间最小的距离为
      两列波相向传播,相对速度为
      所以出现偏离平衡位置位移为的最短时间
      15、(1),方向水平向右 (2)(3)
      【解析】
      (1)对于滑块M和物块m组成的系统,物块沿轨道滑下的过程中,水平方向动量守恒,物块滑出时,有
      滑块M的速度
      ,方向向右.
      (2)物块滑下的过程中,物块的重力势能,转化为系统的动能和内能,有
      解得
      (3)物块以速度v0冲上轨道,初速度越大,冲上圆弧轨道的高度越大.若物块刚能达到最高点,两者有相同的速度V1,此为物块不会越过滑块的最大初速度.对于M和m组成的系统,水平方向动量守恒,有
      相互作用过程中,系统的总动能减小,转化为内能和重力势能,有
      解得:
      要使物块m不会越过滑块,其初速度
      操作
      N极朝下插入螺线管
      从上往下看的平面图(B0表示原磁场,即磁铁产生的磁场)
      原磁场通过螺线管磁通量的增减
      增加
      感应电流的方向
      沿逆时针方向
      感应电流的磁场B'的方向

      相关试卷

      2026届山东省聊城市某重点高中高考物理一模试卷含解析:

      这是一份2026届山东省聊城市某重点高中高考物理一模试卷含解析,共16页。

      2026届山东省聊城一中高三最后一模物理试题含解析:

      这是一份2026届山东省聊城一中高三最后一模物理试题含解析,共15页。

      2026届山东聊城高考一模物理试卷+答案:

      这是一份2026届山东聊城高考一模物理试卷+答案,共11页。

      资料下载及使用帮助
      版权申诉
      • 1.电子资料成功下载后不支持退换,如发现资料有内容错误问题请联系客服,如若属实,我们会补偿您的损失
      • 2.压缩包下载后请先用软件解压,再使用对应软件打开;软件版本较低时请及时更新
      • 3.资料下载成功后可在60天以内免费重复下载
      版权申诉
      若您为此资料的原创作者,认为该资料内容侵犯了您的知识产权,请扫码添加我们的相关工作人员,我们尽可能的保护您的合法权益。
      入驻教习网,可获得资源免费推广曝光,还可获得多重现金奖励,申请 精品资源制作, 工作室入驻。
      版权申诉二维码
      欢迎来到教习网
      • 900万优选资源,让备课更轻松
      • 600万优选试题,支持自由组卷
      • 高质量可编辑,日均更新2000+
      • 百万教师选择,专业更值得信赖
      微信扫码注册
      手机号注册
      手机号码

      手机号格式错误

      手机验证码 获取验证码 获取验证码

      手机验证码已经成功发送,5分钟内有效

      设置密码

      6-20个字符,数字、字母或符号

      注册即视为同意教习网「注册协议」「隐私条款」
      QQ注册
      手机号注册
      微信注册

      注册成功

      返回
      顶部
      学业水平 高考一轮 高考二轮 高考真题 精选专题 初中月考 教师福利
      添加客服微信 获取1对1服务
      微信扫描添加客服
      Baidu
      map