搜索
      上传资料 赚现金

      2026届山东省济南市历城区第二中学高考物理必刷试卷含解析

      • 692 KB
      • 2026-03-13 07:29:56
      • 3
      • 0
      • 教习网用户9316168
      加入资料篮
      立即下载
      2026届山东省济南市历城区第二中学高考物理必刷试卷含解析第1页
      高清全屏预览
      1/15
      2026届山东省济南市历城区第二中学高考物理必刷试卷含解析第2页
      高清全屏预览
      2/15
      2026届山东省济南市历城区第二中学高考物理必刷试卷含解析第3页
      高清全屏预览
      3/15
      还剩12页未读, 继续阅读

      2026届山东省济南市历城区第二中学高考物理必刷试卷含解析

      展开

      这是一份2026届山东省济南市历城区第二中学高考物理必刷试卷含解析,共15页。
      2.答题前,请务必将自己的姓名、准考证号用0.5毫米黑色墨水的签字笔填写在试卷及答题卡的规定位置.
      3.请认真核对监考员在答题卡上所粘贴的条形码上的姓名、准考证号与本人是否相符.
      4.作答选择题,必须用2B铅笔将答题卡上对应选项的方框涂满、涂黑;如需改动,请用橡皮擦干净后,再选涂其他答案.作答非选择题,必须用05毫米黑色墨水的签字笔在答题卡上的指定位置作答,在其他位置作答一律无效.
      5.如需作图,须用2B铅笔绘、写清楚,线条、符号等须加黑、加粗.
      一、单项选择题:本题共6小题,每小题4分,共24分。在每小题给出的四个选项中,只有一项是符合题目要求的。
      1、2018年12月12日,嫦娥四号开始实施近月制动,为下一步月面软着陆做准备,首先进入月圆轨道Ⅰ,其次进入椭圆着陆轨道Ⅱ,如图所示,B为近月点,A为远月点,关于嫦娥四号卫星,下列说法正确的是( )
      A.卫星在轨道Ⅱ上A点的加速度小于在B点的加速度
      B.卫星沿轨道Ⅰ运动的过程中,卫星中的科考仪器处于超重状态
      C.卫星从轨道Ⅰ变轨到轨道Ⅱ,机械能增大
      D.卫星在轨道Ⅱ经过A点时的动能大于在轨道Ⅱ经过B点时的动能
      2、如图所示,木块m放在木板AB上,开始θ=0,现在木板A端用一个竖直向上的力F使木板绕B端逆时针缓慢转动(B端不滑动).在m 相对AB保持静止的过程中( )
      A.木块m对木板AB的作用力逐渐减小
      B.木块m受到的静摩擦力随θ呈线性增大
      C.竖直向上的拉力F保持不变
      D.拉力F的力矩先逐渐增大再逐渐减小
      3、将三个质量均为m的小球用细线相连后(间无细线相连),再用细线悬挂于O点,如图所示,用力F拉小球c,使三个小球都处于静止状态,且细线Oa与竖直方向的夹角保持,则F的最小值为( )
      A.B.C.D.
      4、如图所示,一个带正电荷q、质量为的小球,从光滑绝缘斜面轨道的A点由静止下滑,然后沿切线进入竖直面上半径为R的光滑绝缘圆形轨道,恰能到达轨道的最高点B.现在空间加一竖直向下的匀强电场,若仍从A点由静止释放该小球(假设小球的电荷量q在运动过程中保持不变,不计空气阻力),则( )
      A.小球一定不能到达B点
      B.小球仍恰好能到达B点
      C.小球一定能到达B点,且在B点对轨道有向上的压力
      D.小球能否到达B点与所加的电场强度的大小有关
      5、平行板电容器C与三个可控电阻R1、R2、R3以及电源连成如图所示的电路,闭合开关S,待电路稳定后,电容器C两极板带有一定的电荷,要使电容器所带电荷量减少。以下方法中可行的是( )
      A.只增大R1,其他不变
      B.只增大R2,其他不变
      C.只减小R3,其他不变
      D.只减小a、b两极板间的距离,其他不变
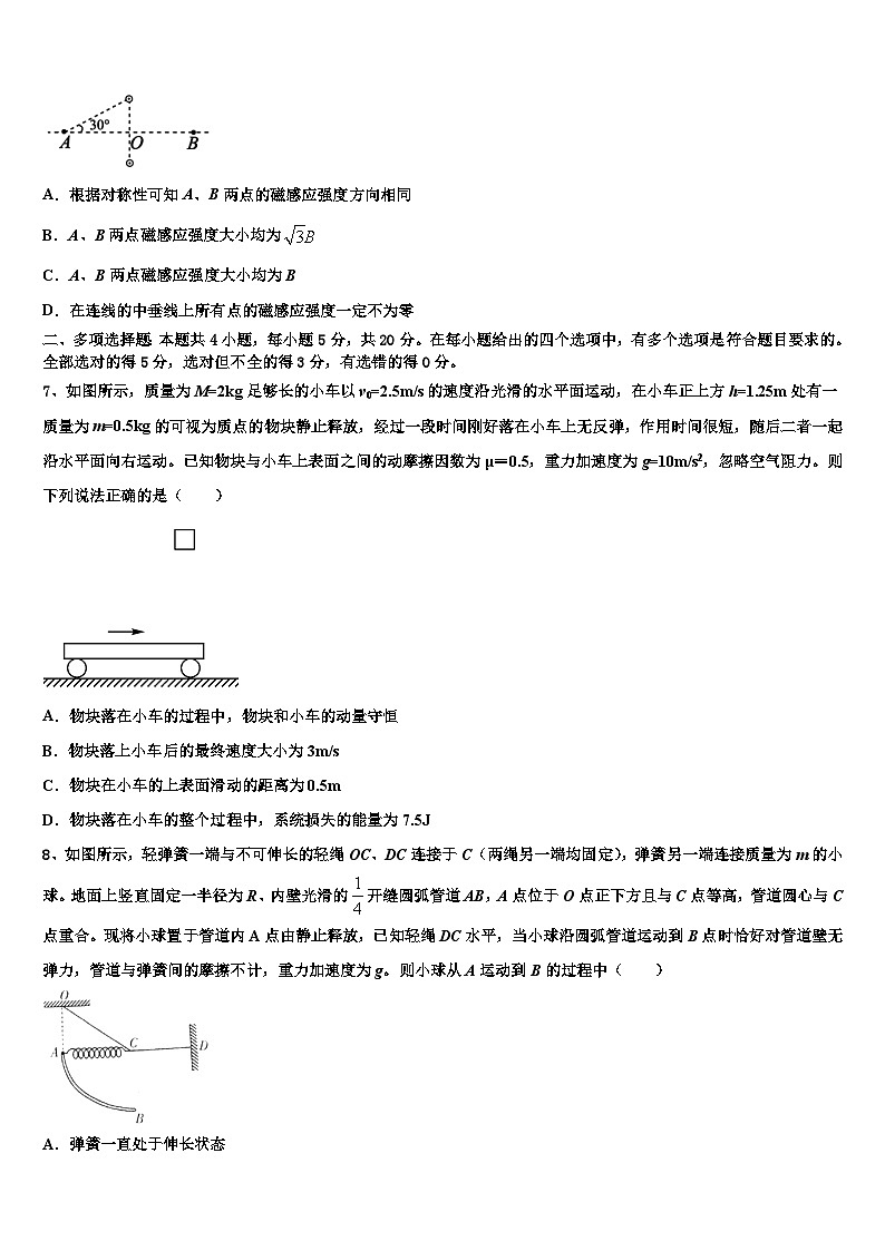
      6、如图所示为两条长直平行导线的横截面图,两导线中均通有垂直纸面向外、强度大小相等的电流,图中的水平虚线为两导线连线的垂直平分线,A、B两点关于交点O对称,已知A点与其中一根导线的连线与垂直平分线的夹角为θ=30°,且其中任意一根导线在A点所产生的磁场的磁感应强度大小为B。则下列说法正确的是( )
      A.根据对称性可知A、B两点的磁感应强度方向相同
      B.A、B两点磁感应强度大小均为
      C.A、B两点磁感应强度大小均为B
      D.在连线的中垂线上所有点的磁感应强度一定不为零
      二、多项选择题:本题共4小题,每小题5分,共20分。在每小题给出的四个选项中,有多个选项是符合题目要求的。全部选对的得5分,选对但不全的得3分,有选错的得0分。
      7、如图所示,质量为M=2kg足够长的小车以v0=2.5m/s的速度沿光滑的水平面运动,在小车正上方h=1.25m处有一质量为m=0.5kg的可视为质点的物块静止释放,经过一段时间刚好落在小车上无反弹,作用时间很短,随后二者一起沿水平面向右运动。已知物块与小车上表面之间的动摩擦因数为μ=0.5,重力加速度为g=10m/s2,忽略空气阻力。则下列说法正确的是( )
      A.物块落在小车的过程中,物块和小车的动量守恒
      B.物块落上小车后的最终速度大小为3m/s
      C.物块在小车的上表面滑动的距离为0.5m
      D.物块落在小车的整个过程中,系统损失的能量为7.5J
      8、如图所示,轻弹簧一端与不可伸长的轻绳OC、DC连接于C(两绳另一端均固定),弹簧另一端连接质量为m的小球。地面上竖直固定一半径为R、内壁光滑的开缝圆弧管道AB,A点位于O点正下方且与C点等高,管道圆心与C点重合。现将小球置于管道内A点由静止释放,已知轻绳DC水平,当小球沿圆弧管道运动到B点时恰好对管道壁无弹力,管道与弹簧间的摩擦不计,重力加速度为g。则小球从A运动到B的过程中( )
      A.弹簧一直处于伸长状态
      B.小球的机械能不守恒
      C.小球在B点的动能为mgR
      D.轻绳OC的拉力不断增大
      9、如图所示,光滑细杆MN倾斜固定,与水平方向夹角为,一轻质弹簧一端固定在0点, 另一端连接一小球,小球套在细杯上,O与杆MN在同一竖直平面内,P为MN的中点,且OP垂直于MN,已知小球位于杆上M、P两点时,弹簧的弹力大小相等且在弹性限度内。现将小球从细杆顶端M点由静止释放,则在小球沿细杆从M点运动到N点的过程中(重力加速度为g),以下判断正确的是
      A.弹簧弹力对小球先做正功再做负功
      B.小球加速度大小等于gsinθ的位置有三个
      C.小球运动到P点时的速度最大
      D.小球运动到N点肘的动能是运动到P点时动能的两倍
      10、如图所示,质量均为的物块放在倾角为的光滑斜面上,斜面底端有一垂直于斜面的固定挡板,与挡板接触,间用劲度系数为的轻弹簧连接,均处于静止状态。现对物块施加沿斜面向上、大小恒定的拉力,使物块沿斜面向上运动,当向上运动到速度最大时,对挡板的压力恰好为零,重力加速度为,则在此过程中,下列说法正确的是( )
      A.拉力等于
      B.物块的加速度一直减小
      C.物块向上移动的距离为
      D.物块的加速度大小为时,物块对挡板的压力为
      三、实验题:本题共2小题,共18分。把答案写在答题卡中指定的答题处,不要求写出演算过程。
      11.(6分)某学习小组的同学要应用自由落体运动知识测当地重力加速度g,现已找来了如下器材:如图所示的对称“工”字形金属薄片、铁架台及其附件、光电计时器1套。
      (1)根据实验目的,需要的器材还有(____)
      A.天平 B.打点计时器
      C.秒表、 D.游标卡尺
      (2)需要测量的物理量除了“工” 字形金属薄片上、下水平部分的厚度d和它们之间竖直部分的长度L外(d

      相关试卷

      2026届山东省济南市历城区第二中学高考物理必刷试卷含解析:

      这是一份2026届山东省济南市历城区第二中学高考物理必刷试卷含解析,共15页。

      2026届山东省济南市历城区历城第二中学高考物理押题试卷含解析:

      这是一份2026届山东省济南市历城区历城第二中学高考物理押题试卷含解析,共18页。

      2026届山东省济钢高中高考物理必刷试卷含解析:

      这是一份2026届山东省济钢高中高考物理必刷试卷含解析,共15页。试卷主要包含了考生要认真填写考场号和座位序号等内容,欢迎下载使用。

      资料下载及使用帮助
      版权申诉
      • 1.电子资料成功下载后不支持退换,如发现资料有内容错误问题请联系客服,如若属实,我们会补偿您的损失
      • 2.压缩包下载后请先用软件解压,再使用对应软件打开;软件版本较低时请及时更新
      • 3.资料下载成功后可在60天以内免费重复下载
      版权申诉
      若您为此资料的原创作者,认为该资料内容侵犯了您的知识产权,请扫码添加我们的相关工作人员,我们尽可能的保护您的合法权益。
      入驻教习网,可获得资源免费推广曝光,还可获得多重现金奖励,申请 精品资源制作, 工作室入驻。
      版权申诉二维码
      欢迎来到教习网
      • 900万优选资源,让备课更轻松
      • 600万优选试题,支持自由组卷
      • 高质量可编辑,日均更新2000+
      • 百万教师选择,专业更值得信赖
      微信扫码注册
      手机号注册
      手机号码

      手机号格式错误

      手机验证码 获取验证码 获取验证码

      手机验证码已经成功发送,5分钟内有效

      设置密码

      6-20个字符,数字、字母或符号

      注册即视为同意教习网「注册协议」「隐私条款」
      QQ注册
      手机号注册
      微信注册

      注册成功

      返回
      顶部
      学业水平 高考一轮 高考二轮 高考真题 精选专题 初中月考 教师福利
      添加客服微信 获取1对1服务
      微信扫描添加客服
      Baidu
      map