搜索
      上传资料 赚现金

      2026届宁夏回族自治区六盘山高级中学高三下学期联考物理试题含解析

      • 945.5 KB
      • 2026-03-13 07:17:08
      • 4
      • 0
      • 教习网用户9316150
      加入资料篮
      立即下载
      2026届宁夏回族自治区六盘山高级中学高三下学期联考物理试题含解析第1页
      高清全屏预览
      1/15
      2026届宁夏回族自治区六盘山高级中学高三下学期联考物理试题含解析第2页
      高清全屏预览
      2/15
      2026届宁夏回族自治区六盘山高级中学高三下学期联考物理试题含解析第3页
      高清全屏预览
      3/15
      还剩12页未读, 继续阅读

      2026届宁夏回族自治区六盘山高级中学高三下学期联考物理试题含解析

      展开

      这是一份2026届宁夏回族自治区六盘山高级中学高三下学期联考物理试题含解析,共15页。
      2.请用黑色字迹的钢笔或答字笔在“答题纸”上先填写姓名和准考证号。
      3.保持卡面清洁,不要折叠,不要弄破、弄皱,在草稿纸、试题卷上答题无效。
      一、单项选择题:本题共6小题,每小题4分,共24分。在每小题给出的四个选项中,只有一项是符合题目要求的。
      1、氢原子的能级图如图所示,已知可见光的光子能量范围是。则大量氢原子从高能级向低能级跃迁时可产生不同能量的可见光光子的种类有( )
      A.1种B.2种C.3种D.4种
      2、 “歼-20”是中国自主研制的双发重型隐形战斗机,该机将担负中国未来对空、对海的主权维护任务。在某次起飞中,质量为m的“歼-20”以恒定的功率P起动,其起飞过程的速度随时间变化图像如图所示,经时间t0飞机的速度达到最大值为vm时,刚好起飞。关于起飞过程,下列说法正确的是
      A.飞机所受合力不变,速度增加越来越慢
      B.飞机所受合力增大,速度增加越来越快
      C.该过程克服阻力所做的功为
      D.平均速度
      3、在如图所示的电路中,电源的电动势为E,内阻为r,R1、R3为定值电阻,R2为滑动变阻器,C为电容器。将滑动变阻器的滑动触头P置于位置a,闭合开关S,电路稳定时理想电压表V1、V2的示数分别为U1、U2,理想电流表A的示数为I。当滑动变阻器的滑动触头P由a滑到b且电路再次稳定时,理想电压表V1、V2的示数分别为U1′、U2′,理想电流表A的示数为I′。则以下判断中正确的是( )
      A.滑动变阻器的滑动触头P由a滑向b的过程中,通过R3的电流方向由左向右
      B.滑动变阻器的滑动触头P由a滑向b的过程中,电容器的带电量减小
      C. ,,
      D.
      4、一种比飞机还要快的旅行工具即将诞生,称为“第五类交通方式”,它就是“Hyperlp(超级高铁)”。据英国《每日邮报》2016年7月6日报道:Hyperlp One公司计划,2030年将在欧洲建成世界首架规模完备的“超级高铁”(Hyperlp),连接芬兰首都赫尔辛基和瑞典首都斯德哥尔摩,速度可达每小时700英里(约合1126公里/时)。如果乘坐Hyperlp从赫尔辛基到斯德哥尔摩,600公里的路程需要40分钟,Hyperlp先匀加速,达到最大速度1200 km/h后匀速运动,快进站时再匀减速运动,且加速与减速的加速度大小相等,则下列关于Hyperlp的说法正确的是( )
      A.加速与减速的时间不相等
      B.加速时间为10分钟
      C.加速时加速度大小为2 m/s2
      D.如果加速度大小为10 m/s2,题中所述运动最短需要32分钟
      5、下列关于运动项目的叙述正确的是( )
      A.若足球的运动轨迹是旋转的香蕉球时,要研究足球的运动足球可以看做质点
      B.2018年苏炳添在男子100m中跑出的亚洲纪录是一个时刻
      C.接力赛中的100m都是指位移
      D.运动员100m短跑用时10s,则其加速过程的平均加速度定不小于
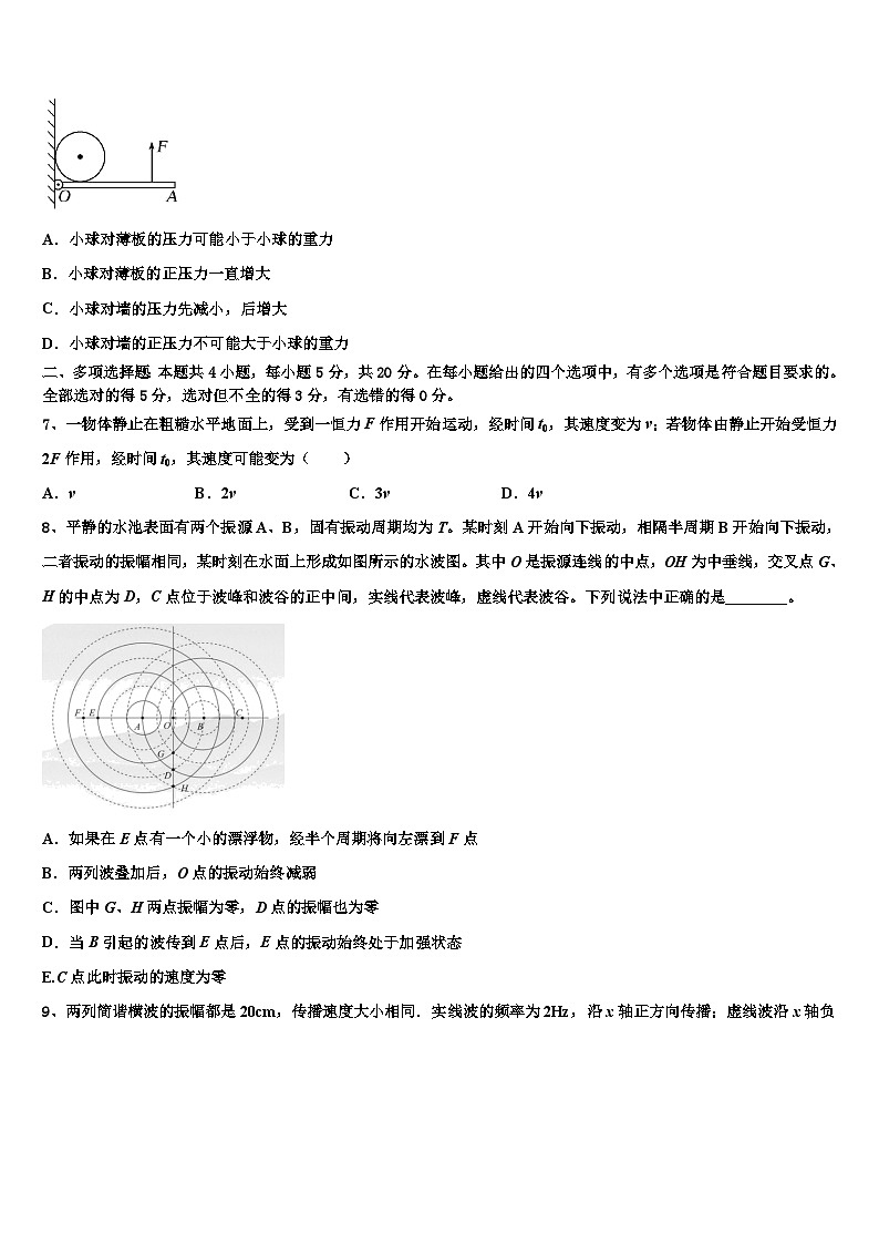
      6、如图所示,小球放在光滑的墙与装有铰链的光滑薄板之间,薄板在F作用下逆时针缓慢转动,在墙与薄板之间的夹角θ缓慢地从90°逐渐减小的过程中( )
      A.小球对薄板的压力可能小于小球的重力
      B.小球对薄板的正压力一直增大
      C.小球对墙的压力先减小,后增大
      D.小球对墙的正压力不可能大于小球的重力
      二、多项选择题:本题共4小题,每小题5分,共20分。在每小题给出的四个选项中,有多个选项是符合题目要求的。全部选对的得5分,选对但不全的得3分,有选错的得0分。
      7、一物体静止在粗糙水平地面上,受到一恒力F作用开始运动,经时间t0,其速度变为v;若物体由静止开始受恒力2F作用,经时间t0,其速度可能变为( )
      A.vB.2vC.3vD.4v
      8、平静的水池表面有两个振源A、B,固有振动周期均为T。某时刻A开始向下振动,相隔半周期B开始向下振动,二者振动的振幅相同,某时刻在水面上形成如图所示的水波图。其中O是振源连线的中点,OH为中垂线,交叉点G、H的中点为D,C点位于波峰和波谷的正中间,实线代表波峰,虚线代表波谷。下列说法中正确的是________。
      A.如果在E点有一个小的漂浮物,经半个周期将向左漂到F点
      B.两列波叠加后,O点的振动始终减弱
      C.图中G、H两点振幅为零,D点的振幅也为零
      D.当B引起的波传到E点后,E点的振动始终处于加强状态
      E.C点此时振动的速度为零
      9、两列简谐横波的振幅都是20cm,传播速度大小相同.实线波的频率为2Hz,沿x轴正方向传播;虚线波沿x轴负方向传播.某时刻两列波在如图所示区域相遇,则
      A.在相遇区域会发生干涉现象
      B.实线波和虚线波的频率之比为3:2
      C.平衡位置为x=6m处的质点此刻速度为零
      D.平衡位置为x=8.5m处的质点此刻位移y>20cm
      E.从图示时刻起再经过0.25s,平衡位置为x=5m处的质点的位移y<0
      10、如图所示是磁流体发电机的示意图,两平行金属板P、Q之间有一个很强的磁场。一束等离子体即高温下电离的气体,含有大量正、负带电粒子沿垂直于磁场的方向喷入磁场。把P、Q与电阻R相连接下列说法正确的是
      A.Q板的电势高于P板的电势
      B.R中有由a向b方向的电流
      C.若只改变磁场强弱,R中电流保持不变
      D.若只增大粒子入射速度,R中电流增大
      三、实验题:本题共2小题,共18分。把答案写在答题卡中指定的答题处,不要求写出演算过程。
      11.(6分)小明同学用如图所示装置探究物体的加速度跟力的关系。

      (1)图为实验中打出的一条纸带的一部分,从比较清晰的点迹起,在纸带上标出了连续的5个计数点A、B、C、D、E,相邻两个计数点之间都有4个点迹没有标出,测出各计数点到A点之间的距离,如图中所示。已知打点计时器接在频率为50Hz的交流电源两端,则此次实验中小车运动的加速度的测量值a=________(结果保2位有效数字)。
      (2)实验时改变所挂钩码的质量,分别测量小车在不同外力作用下的加速度。根据测得的多组数据画出a-F关系图线,如图所示。此图线的AB段明显偏离直线,造成此现象的主要原因可能是__________。
      A.所挂钩码的总质量过大B.所用小车的质量过大
      C.平面轨道倾斜角度过小D.平面轨道倾斜角度过大
      12.(12分)某同学为了测量电源的电动势和内阻,根据元件的不同,分别设计了以下两种不同的电路。

      实验室提供的器材有:
      两个相同的待测电源,辅助电源;
      电阻箱、,滑动变阻器、;
      电压表,电流表;
      灵敏电流计,两个开关、。
      主要实验步骤如下:
      ①按图连接好电路,闭合开关和,再反复调节和,或者滑动变阻器、,使电流计的示数为0,读出电流表、电压表示数分别为、。
      ②反复调节电阻箱和(与①中的电阻值不同),或者滑动变阻器、,使电流计的示数再次为0,读出电流表、电压表的示数分别为、。
      回答下列问题:
      (1)哪套方案可以更容易得到实验结果______(填“甲”或“乙”)。
      (2)电源的电动势的表达式为_____,内阻为______。
      (3)若不计偶然误差因素的影响,考虑电流、电压表内阻,经理论分析可得,____(填“大于”“小于”或“等于”),_____(填“大于”“小于”或“等于”)。
      四、计算题:本题共2小题,共26分。把答案写在答题卡中指定的答题处,要求写出必要的文字说明、方程式和演算步骤。
      13.(10分)如图所示,导热良好的细直玻璃管内用长度为10cm的水银封闭了一段空气柱(可视为理想气体),水银柱可沿玻璃管无摩擦滑动。现使水银柱随玻璃管共同沿倾角为30°的光滑斜面下滑,两者保持相对静止时,空气柱长度为8cm。某时刻玻璃管突然停止运动,一段时间后水银柱静止,此过程中环境温度恒为300K,整个过程水银未从收璃管口溢出。已知大气压强为p0=75cm水银柱高。求:
      (1)水银柱静止后的空气柱长度;
      (2)水银柱静止后缓慢加热气体,直到空气柱长度变回8cm,求此时气体的温度。
      14.(16分)如图,小球a、b用等长细线悬挂于同一固定点O.让球a静止下垂,将球b向右拉起,使细线水平.从静止释放球b,两球碰后粘在一起向左摆动,此后细线与竖直方向之间的最大偏角为60°.忽略空气阻力,求
      (1)两球a、b的质量之比;
      (2)两球在碰撞过程中损失的机械能与球b在碰前的最大动能之比.
      15.(12分)如图所示,ABCD为固定在竖直平面内的轨道,AB段平直倾斜且粗糙,BC段是光滑圆弧,对应的圆心角,半径为r,CD段水平粗糙,各段轨道均平滑连接,在D点右侧固定了一个圆弧挡板MN,圆弧半径为R,圆弧的圆心也在D点。倾斜轨道所在区域有场强大小为、方向垂直于斜轨向下的匀强电场。一个质量为m、电荷量为q的带正电小物块(视为质点)在倾斜轨道上的A点由静止释放,最终从D点水平抛出并击中挡板。已知A,B之间距离为2r,斜轨与小物块之的动摩擦因数为,设小物块的电荷量保持不变,重力加速度为g,,。求:
      (1)小物块运动至圆轨道的C点时对轨道的压力大小;
      (2)改变AB之间的距离和场强E的大小,使小物块每次都能从D点以不同的速度水平抛出并击中挡板的不同位置,求击中挡板时小物块动能的最小值。
      参考答案
      一、单项选择题:本题共6小题,每小题4分,共24分。在每小题给出的四个选项中,只有一项是符合题目要求的。
      1、D
      【解析】
      大量氢原子从高能级向能级跃迁时,辐射的光子能量都大于,不在范围之内,发出的光都是不可见光;大量氢原子从高能级向能级跃迁时,辐射的光子能量都小于,不在范围之内,发出的光都是不可见光;能级向能级跃迁时,辐射的光子能量为,属于可见光;能级向能级跃迁时,辐射的光子能量为,属于可见光;能级向能级跃迁时,辐射的光子能量为,属于可见光;能级向能级跃迁时,辐射的光子能量为,属于可见光;能级向能级跃迁时,辐射的光子能量为,属于不可见光;可知只有4种可见光,故ABC错误,D正确。
      故选D。
      2、C
      【解析】
      AB.根据图像可知,图像的斜率为加速度,所以起飞中,斜率越来越小,加速度越来越小,速度增加越来越慢,根据牛顿第二定律,加速度减小,合外力减小,AB错误
      C.根据动能定理可知:,解得:,C正确
      D.因为不是匀变速运动,所以平均速度不等于,D错误
      3、D
      【解析】
      AB.电容C与电阻R1、R2并联,其电压等于电源的路端电压,当滑动变阻器滑动触头P由a滑向b的过程中,变阻器的电阻增大,总电阻增大,总电流减小,路端电压增大,根据可知,电容器的电荷量增加,电容器充电,通过R3的电流方向由右向左,故AB项错误;
      C.因电路电流减小,故,则R1两端电压减小,即。因路端电压增大,则R2两端电压增大,即,故C项错误;
      D.将R1等效为电源内阻,则可视为等效电源的路段电压,根据U—I图像的斜率关系可得
      故D项正确。
      故选D。
      4、B
      【解析】
      A.加速与减速的加速度大小相等,加速和减速过程中速度变化量的大小相同,根据:
      可知加速和减速所用时间相同,A错误;
      BC.加速的时间为,匀速的时间为,减速的时间为,由题意得:
      联立方程解得:
      匀加速和匀减速用时:
      匀速运动的时间:
      加速和减速过程中的加速度:
      B正确,C错误;
      D.同理将上述方程中的加速度变为,加速和减速的时间均为:
      加速和减速距离均为
      匀速运动用时:
      总时间为:
      D错误。
      故选B。
      5、D
      【解析】
      A.若足球的运动轨迹是旋转的香蕉球时,要研究足球的运动足球大小不能忽略,不可以看做质点,选项A错误;
      B.2018年苏炳添在男子100m中跑出的亚洲纪录是一个时间间隔,选项B错误;
      C.接力赛中有弯道,则其中的100m不都是指位移,选项C错误;
      D.运动员100m短跑用时10s,若整个过程中一直加速,则加速度
      因运动员在100m短跑中先加速后匀速,则其加速过程的平均加速度定不小于,选项D正确;
      故选D。
      6、B
      【解析】
      以小球为研究对象,处于平衡状态,根据受力平衡,由图可知
      AB.当墙与薄板之间的夹角缓慢地从90°逐渐减小的过程中,薄板给球的支持力逐渐增大,木板受到的压力增大,小球对薄板的压力不可能小于小球的重力,A错误B正确;
      CD.当墙与薄板之间的夹角缓慢地从90°逐渐减小的过程中,墙壁给球的压力逐渐增大,根据牛顿第三定律可知墙壁受到的压力增大,小球对墙的正压力可能大于小球的重力,CD错误。
      故选B。
      二、多项选择题:本题共4小题,每小题5分,共20分。在每小题给出的四个选项中,有多个选项是符合题目要求的。全部选对的得5分,选对但不全的得3分,有选错的得0分。
      7、CD
      【解析】
      设恒力与水平方向夹角为,物体质量为m,动摩擦力因数为,由牛顿第二定律有

      同理当拉力变为2F时,有
      由速度公式可知,速度将大于原来的2倍,故AB错误,CD正确。
      故选CD。
      8、BCE
      【解析】
      A.波在传播过程中,介质中的质点只在平衡位置附近振动,不会随着波的传播向前移动,A错误;
      BC.点是振源的中点,波的传播路程差等于零,由于相位恰好相反,所以点以及中垂线上所有质点的振动均为叠加减弱,所以B、C正确;
      D.由图可以看出,B引起的振动传到E点时与A引起的振动相位相反,为叠加减弱位置,D错误;
      E.B引起的振动此时在C点使得质点具有向上的速度,而A刚好传到C点,具有向下的速度,叠加后速度为零.选项E正确。
      故选BCE。
      9、BDE
      【解析】
      传播速度大小相同.实线波的频率为2Hz,其周期为1.5s,波长4m,则波速 ;由图可知:虚线波的波长为6m,则周期为,频率: ,则两波的频率不同.所以不能发生干涉现象.故A错误;实线波和虚线波的频率之比为,选项B正确;平衡位置为x=6m处的质点由实线波和虚线波引起的振动方向均向上,速度是两者之和,故此刻速度不为零,选项C错误;两列简谐横波在平衡位置为x=8.5m处的质点是振动加强的,此刻各自位移都大于11cm,故质点此刻位移y>21cm,选项D正确;从图示时刻起再经过1.25s,实线波在平衡位置为x=5m处于波谷,而虚线波也处于y轴上方,但不在波峰处,所以质点的位移y<1.故E正确;故选BDE.
      点睛:此题主要考查波的叠加;关键是理解波的独立传播原理和叠加原理,两列波相遇时能互不干扰,各个质点的速度和位移都等于两列波在该点引起的振动的矢量和.
      10、BD
      【解析】
      AB.等离子体进入磁场,根据左手定则,正电荷向上偏,打在上极板上,负电荷向下偏,打在下极板上。所以上极板带正电,下极板带负电,则P板的电势高于Q板的电势,流过电阻电流方向由a到b。故A错误,B正确;
      C.依据电场力等于磁场力,即为
      则有:
      再由欧姆定律
      电流与磁感应强度成正比,改变磁场强弱,R中电流也改变。故C错误;
      D.由上分析可知,若只增大粒子入射速度,R中电流也会增大,故D正确。
      故选BD。
      三、实验题:本题共2小题,共18分。把答案写在答题卡中指定的答题处,不要求写出演算过程。
      11、1.3 A
      【解析】
      [1](1)小车运动的加速度的测量值
      [2](2)此实验要求所挂钩码的总质量要远远小于小车的质量。图线的AB段明显偏离直线,造成此现象的主要原因是所挂钩码的总质量过大,选项A正确,BCD错误。
      故选A。
      12、甲 等于 等于
      【解析】
      (1)[1]甲电路的连接有两个特点:左、右两个电源间的路端电压相等,干路电流相同,电阻箱可以直接读数;乙电路更加适合一般情况,需要采集更多数据,并且需要作图处理数据才可以得到结论,同状态下采集数据,根据闭合电路欧姆定律列式求解电源的电动势和内阻,甲电路更简单。
      (2)[2][3]根据闭合电路欧姆定律得
      解得

      (3)[4][5]当电流计的示数为0时,相同电源,电流相等时路端电压相等,此电路中电流表测的是干路电流,电压表测的是两端的电压(路端电压),因此电流表和电压表都是准确值,故

      四、计算题:本题共2小题,共26分。把答案写在答题卡中指定的答题处,要求写出必要的文字说明、方程式和演算步骤。
      13、 (1) L1=7.5cm;(2)T3=320K
      【解析】
      (1)玻璃管和水银柱保持相对静止时设玻璃管质量为m0,横截面积为S,水银柱质量为m。对玻璃管和水银柱整体,有:
      (m+m0)gsin30°=(m+m0)a ①
      设封闭气体压强为p1,对水银柱:
      mgsin30°+p0S-p1S=ma ②
      解得:
      p1=p0 ③
      水银柱静止时,设封闭气体压强为p2,水银与试管下滑相对静止时空气柱长度为L0,水银静止时空气柱的长度为L1,水银柱的长度为L2,可得:

      从玻璃管停止运动到水银柱静止,据玻意耳定律可得:
      plL0S=p2L1S ⑤
      解得:
      L1=7.5cm ⑥
      (2)加热气体过程中,气体发生等压变化,有:

      据题意有,初态:
      V2=L1S,T2=T0 ⑧
      末态:
      V3=L0S ⑨
      解得:
      T3=320K ⑩
      14、 (1) (2)
      【解析】
      试题分析:(1)b球下摆过程中,只有重力做功,由动能定理可以求出碰前b球的速度;碰撞过程中动量守恒,由动量守恒定律列方程,两球向左摆动过程中,机械能守恒,由机械能守恒定律或动能定理列方程,解方程组可以求出两球质量之比.(2)求出碰撞过程中机械能的损失,求出碰前b求的动能,然后求出能量之比.
      (1)b球下摆过程中,由动能定理得:
      碰撞过程动量守恒,由动量守恒定律可得:,
      两球向左摆动过程中,由机械能守恒定律得:
      解得:
      (2)两球碰撞过程中损失是机械能:,
      碰前b球的最大动能,
      15、(1)在C点小物块对圆轨道的压力大小为;(2)小物块动能的最小值为
      【解析】
      (1)小物块由A到B过程由动能定理,得:
      解得:
      小物块由B到C过程由机械能守恒定律得:
      解得:
      在C点由牛顿第二定律,得:
      解得:
      由牛顿第三定律可得,在C点小物块对圆轨道的压力大小为
      (2)小物块离开D点后做平抛运动,水平方向:
      竖直方向:
      而:
      小物块平抛过程机械能守恒,得:
      由以上式子得:
      由数学中均值不等式可知:
      则小物块动能的最小值为

      相关试卷

      2026届宁夏回族自治区六盘山高级中学高三下学期联考物理试题含解析:

      这是一份2026届宁夏回族自治区六盘山高级中学高三下学期联考物理试题含解析,共15页。

      2026届宁夏回族自治区六盘山高级中学高三下学期联考物理试题含解析2:

      这是一份2026届宁夏回族自治区六盘山高级中学高三下学期联考物理试题含解析2,共13页。试卷主要包含了考生必须保证答题卡的整洁等内容,欢迎下载使用。

      2026届宁夏银川市六盘山高级中学高三下学期第五次调研考试物理试题含解析:

      这是一份2026届宁夏银川市六盘山高级中学高三下学期第五次调研考试物理试题含解析,共18页。试卷主要包含了考生必须保证答题卡的整洁等内容,欢迎下载使用。

      资料下载及使用帮助
      版权申诉
      • 1.电子资料成功下载后不支持退换,如发现资料有内容错误问题请联系客服,如若属实,我们会补偿您的损失
      • 2.压缩包下载后请先用软件解压,再使用对应软件打开;软件版本较低时请及时更新
      • 3.资料下载成功后可在60天以内免费重复下载
      版权申诉
      若您为此资料的原创作者,认为该资料内容侵犯了您的知识产权,请扫码添加我们的相关工作人员,我们尽可能的保护您的合法权益。
      入驻教习网,可获得资源免费推广曝光,还可获得多重现金奖励,申请 精品资源制作, 工作室入驻。
      版权申诉二维码
      欢迎来到教习网
      • 900万优选资源,让备课更轻松
      • 600万优选试题,支持自由组卷
      • 高质量可编辑,日均更新2000+
      • 百万教师选择,专业更值得信赖
      微信扫码注册
      手机号注册
      手机号码

      手机号格式错误

      手机验证码 获取验证码 获取验证码

      手机验证码已经成功发送,5分钟内有效

      设置密码

      6-20个字符,数字、字母或符号

      注册即视为同意教习网「注册协议」「隐私条款」
      QQ注册
      手机号注册
      微信注册

      注册成功

      返回
      顶部
      学业水平 高考一轮 高考二轮 高考真题 精选专题 初中月考 教师福利
      添加客服微信 获取1对1服务
      微信扫描添加客服
      Baidu
      map