搜索
      上传资料 赚现金

      2026届宁夏回族自治区石嘴山市三中高三最后一卷物理试卷含解析

      • 831.5 KB
      • 2026-03-13 07:15:39
      • 4
      • 0
      • 教习网用户9316150
      加入资料篮
      立即下载
      2026届宁夏回族自治区石嘴山市三中高三最后一卷物理试卷含解析第1页
      高清全屏预览
      1/16
      2026届宁夏回族自治区石嘴山市三中高三最后一卷物理试卷含解析第2页
      高清全屏预览
      2/16
      2026届宁夏回族自治区石嘴山市三中高三最后一卷物理试卷含解析第3页
      高清全屏预览
      3/16
      还剩13页未读, 继续阅读

      2026届宁夏回族自治区石嘴山市三中高三最后一卷物理试卷含解析

      展开

      这是一份2026届宁夏回族自治区石嘴山市三中高三最后一卷物理试卷含解析,共16页。试卷主要包含了答题时请按要求用笔等内容,欢迎下载使用。
      1.答题前,考生先将自己的姓名、准考证号码填写清楚,将条形码准确粘贴在条形码区域内。
      2.答题时请按要求用笔。
      3.请按照题号顺序在答题卡各题目的答题区域内作答,超出答题区域书写的答案无效;在草稿纸、试卷上答题无效。
      4.作图可先使用铅笔画出,确定后必须用黑色字迹的签字笔描黑。
      5.保持卡面清洁,不要折暴、不要弄破、弄皱,不准使用涂改液、修正带、刮纸刀。
      一、单项选择题:本题共6小题,每小题4分,共24分。在每小题给出的四个选项中,只有一项是符合题目要求的。
      1、可调式理想变压器示意图如图所示,原线圈的输入电压为U1,副线圈输出电压为U2,R为电阻。将原线圈输入端滑动触头P向下移动时。下列结论中正确的是( )
      A.输出电压U2增大B.流过R的电流减小
      C.原线圈输入电流减小D.原线圈输入功率不变
      2、在国际单位制中,电荷量的单位是库仑,符号是C,静电力常量k=9.0×109 N·m1 /C1.关于电荷量与库仑力,下列说法不正确的是
      A.两个电荷量为1 C的点电荷在真空中相距1 m时,相互作用力相当于地球上一百万吨的物体所受的重力
      B.我们几乎不可能做到使相距1 m的两个物体都带1 C的电荷量
      C.在微观带电粒子的相互作用中,库仑力比万有引力强得多
      D.库仑定律的公式和万有引力的公式在形式上很相似,所以它们是性质相同的两种力
      3、在如图所示电路中,电源内阻不可忽略。开关S闭合后,在滑动变阻器R2的滑动端由a向b缓慢滑动的过程中( )
      A.电压表的示数增大,电流表的示数减小
      B.电容器C所带电荷量减小。
      C.R1的电功率增大
      D.电源的输出功率一定增大
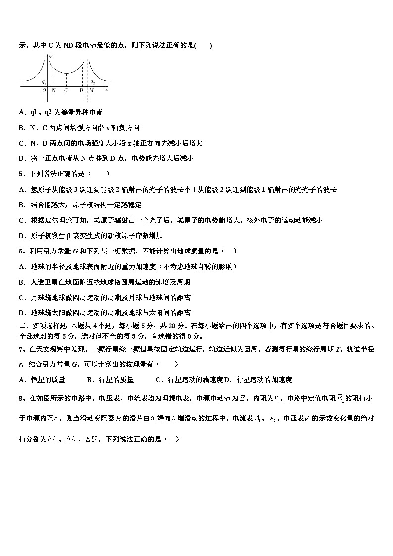
      4、两电荷量分别为q1和q2的点电荷固定在x轴上的O、M两点,两电荷连线上各点电势φ随x变化的关系如图所示,其中C为ND段电势最低的点,则下列说法正确的是( )
      A.q1、q2为等量异种电荷
      B.N、C两点间场强方向沿x轴负方向
      C.N、D两点间的电场强度大小沿x轴正方向先减小后增大
      D.将一正点电荷从N点移到D点,电势能先增大后减小
      5、下列说法正确的是( )
      A.氢原子从能级3跃迁到能级2辐射出的光子的波长小于从能级2跃迁到能级1辐射出的光光子的波长
      B.结合能越大,原子核结构一定越稳定
      C.根据玻尔理论可知,氢原子辐射出一个光子后,氢原子的电势能增大,核外电子的运动动能减小
      D.原子核发生β衰变生成的新核原子序数增加
      6、利用引力常量G和下列某一组数据,不能计算出地球质量的是( )
      A.地球的半径及地球表面附近的重力加速度(不考虑地球自转的影响)
      B.人造卫星在地面附近绕地球做圆周运动的速度及周期
      C.月球绕地球做圆周运动的周期及月球与地球间的距离
      D.地球绕太阳做圆周运动的周期及地球与太阳间的距离
      二、多项选择题:本题共4小题,每小题5分,共20分。在每小题给出的四个选项中,有多个选项是符合题目要求的。全部选对的得5分,选对但不全的得3分,有选错的得0分。
      7、在天文观察中发现,一颗行星绕一颗恒星按固定轨道运行,轨道近似为圆周。若测得行星的绕行周期T,轨道半径r,结合引力常量G,可以计算出的物理量有( )
      A.恒星的质量B.行星的质量C.行星运动的线速度D.行星运动的加速度
      8、在如图所示的电路中,电压表、电流表均为理想电表,电源电动势为,内阻为,电路中定值电阻的阻值小于电源内阻,则当滑动变阻器的滑片由端向端滑动的过程中,电流表、,电压表的示数变化量的绝对值分别为、、,下列说法正确的是( )
      A.两个电流表的示数均减小B.电压表的示数增大
      C.D.
      9、如图所示,轻弹簧放置在倾角为的斜面上,下端固定于斜面底端,重的滑块从斜面顶端点由静止开始下滑,到点接触弹簧,滑块将弹簧压缩最低至点,然后又回到点,已知,,下列说法正确的是( )
      A.整个过程中滑块动能的最大值为
      B.整个过程中弹簧弹性势能的最大值为
      C.从点向下到点过程中,滑块的机械能减少量为
      D.从点向上返回点过程中弹簧、滑块与地球组成的系统机械能守恒
      10、如图所示为某汽车上的加速度电容传感器的俯视图。金属块左、右侧分别连接电介质、轻质弹簧,弹簧与电容器固定在外框上,金属块可带动电介质相对于外框无摩擦左右移动。电容器与供电电源连接,并串联计算机的信号采集器。下列关于该传感器的说法正确的是( )
      A.在汽车向右匀速直线运动过程中电路中没有电流
      B.在汽车向右匀加速直线运动过程中电路中有电流
      C.在汽车向右做加速度增大的减速运动过程中电介质所处的位置电势升高
      D.在汽车向右做加速度增大的加速运动过程中,电路中有顺时针方向的电流
      三、实验题:本题共2小题,共18分。把答案写在答题卡中指定的答题处,不要求写出演算过程。
      11.(6分)某科技创新实验小组采用不同的方案测量某合金丝的电阻率及电阻。
      (1)小明同学选取图甲方案测定合金丝电阻率。若合金丝长度为L,直径为D,阻值为R,则其电阻率p=______;用螺旋测微器测合金丝的直径如图乙所示,读数为______mm。。
      (2)小亮同学利用如图丙所示的实验电路测量R,的阻值。闭合开关S,通过调节电阻箱R,读出多组R和I值,根据实验数据绘出图线如图丁所示,不计电源内阻,由此可以得到R=_____Ω,Rx的测量值与真实值相比______(填“偏大”“偏小”或“相等”)。
      12.(12分)国标(GB/T)规定自来水在15℃时电阻率应大于13Ω·m。某同学利用图甲电路测量15℃自来水的电阻率,其中内径均匀的圆柱形玻璃管侧壁连接一细管,细管上加有阀门K以控制管内自来水的水量,玻璃管两端接有导电活塞(活塞电阻可忽略),右活塞固定,左活塞可自由移动。实验器材还有:
      电源(电动势约为3 V,内阻可忽略);电压表V1(量程为3 V,内阻很大);
      电压表V2(量程为3 V,内阻很大);定值电阻R1(阻值4 kΩ);
      定值电阻R2(阻值2 kΩ);电阻箱R(最大阻值9 999 Ω);
      单刀双掷开关S;导线若干;游标卡尺;刻度尺。
      实验步骤如下:
      A.用游标卡尺测量玻璃管的内径d;
      B.向玻璃管内注满自来水,并用刻度尺测量水柱长度L;
      C.把S拨到1位置,记录电压表V1示数;
      D.把S拨到2位置,调整电阻箱阻值,使电压表V2示数与电压表V1示数相同,记录电阻箱的阻值R;
      E.改变玻璃管内水柱长度,重复实验步骤C、D,记录每一次水柱长度L和电阻箱阻值R;
      F.断开S,整理好器材。
      (1)测玻璃管内径d时游标卡尺示数如图乙,则d=_______mm;
      (2)玻璃管内水柱的电阻值Rx的表达式为:Rx=_______(用R1、R2、R表示);
      (3)利用记录的多组水柱长度L和对应的电阻箱阻值R的数据,绘制出如图丙所示的关系图象。则自来水的电阻率ρ=_______Ω·m(保留两位有效数字);
      (4)本实验中若电压表V1内阻不是很大,则自来水电阻率测量结果将_____(填“偏大”“不变”或“偏小”)。
      四、计算题:本题共2小题,共26分。把答案写在答题卡中指定的答题处,要求写出必要的文字说明、方程式和演算步骤。
      13.(10分)如图所示,在竖直直角坐标系内,轴下方区域I存在场强大小为E、方向沿y轴正方向的匀强电场,轴上方区域Ⅱ存在方向沿轴正方向的匀强电场。已知图中点D的坐标为(),虚线轴。两固定平行绝缘挡板AB、DC间距为3L,OC在轴上,AB、OC板平面垂直纸面,点B在y轴上。一质量为m、电荷量为q的带电粒子(不计重力)从D点由静止开始向上运动,通过轴后不与AB碰撞,恰好到达B点,已知AB=14L,OC=13L。
      (1)求区域Ⅱ的场强大小以及粒子从D点运动到B点所用的时间;
      (2)改变该粒子的初位置,粒子从GD上某点M由静止开始向上运动,通过轴后第一次与AB相碰前瞬间动能恰好最大。
      ①求此最大动能以及M点与轴间的距离;
      ②若粒子与AB、OC碰撞前后均无动能损失(碰后水平方向速度不变,竖直方向速度大小不变,方向相反),求粒子通过y轴时的位置与O点的距离y2。
      14.(16分)滑雪是人们喜爱的运动之一。如图甲所示,固定于安全坐垫上的小孩抱一玩具熊,从如图乙所示雪道的点沿倾角为的雪道下滑,雪道面水平,滑到点时把玩具熊平抛后小孩和玩具熊分别落在两点。已知雪道上、两点的高度差为,,长度为,安全坐垫与雪道间的动摩擦因数为,。不计空气阻力和小孩经过点时的能量损失。重力加速度为。求:
      (1)小孩滑至点时的速度大小;
      (2)抛出玩具熊后,小孩的水平速度与玩具熊的水平速度之比。
      15.(12分)如图所示,半径为R的扇形AOB为透明柱状介质的横截面,圆心角∠AOB=60°。一束平行于角平分线OM的单色光由OA射入介质,折射光线平行于OB且恰好射向M(不考虑反射光线,已知光在真空中的传播速度为c)。
      ①求从AMB面的出射光线与进入介质的入射光线的偏向角;
      ②光在介质中的传播时间。
      参考答案
      一、单项选择题:本题共6小题,每小题4分,共24分。在每小题给出的四个选项中,只有一项是符合题目要求的。
      1、A
      【解析】
      P向下移动时,原线圈的匝数减小,根据,可知副线圈电压增大,则副线圈电流增大,流过R的电流增大,输出功率增大,则输入功率也增大,原线圈电压不变,则原线圈输入电流增大,故A正确、BCD错误。
      2、D
      【解析】
      两个电荷量为1 C的点电荷在真空中相距1 m时,相互作用力;一百万吨的物体所受的重力,所以我们几乎不可能做到使相距1 m的两个物体都带1 C的电荷量;在微观带电粒子的相互作用中,因粒子间的距离很小,所以库仑力比万有引力强得多,选项ABC正确;库仑定律的公式和万有引力的公式在形式上虽然很相似,但是它们不是性质相同的两种力,选项D错误;此题选择不正确的选项,故选D.
      3、A
      【解析】
      A.滑动变阻器的滑动端由a向b缓慢滑动的过程中,R2阻值变大,电阻总电阻变大,根据闭合电路欧姆定律知,总电流减小,电流表示数减小,电压表测量的是滑动变阻器两端的电压
      总电流减小,电压表示数增大,故A正确;
      B.容器两端电压即电压表两端电压,电压增大,电容器所带电荷量增多,故B错误;
      C.流过电阻R1的电流减小,由公式可知,消耗的功率变小,故C错误;
      D.当外电阻等于内阻时,电源的输出功率最大,题干中没有明确外电阻与内阻的关系,故滑动变阻器R2的滑动端由a向b缓慢滑动的过程中,电源的输出功率不一定增大,故D错误。
      故选A。
      4、C
      【解析】
      A.若是异种电荷,电势应该逐渐减小或逐渐增大,由图象可以看出,应该是等量的同种正电荷,故A错误;
      B.沿x正方向从N到C的过程,电势降低,N、C两点间场强方向沿x轴正方向.故B正确;
      C.φ−x图线的斜率表示电场强度,由图可得N、D两点间的电场强度大小沿x轴正方向先减小后增大,故C正确;
      D.NC电场线向右,CD电场线向左,将一正点电荷从N点移到D点,电场力先做正功后做负功,电势能先减小后增大.故D错误;
      【点睛】
      由图象中电势的特点可以判断是同种等量正电荷.由电势图线的斜率可以判断电场强度的大小.沿电场线电势降低,可以判断电场强度的方向,可知电场力做功的正负,从而判断电势能的变化.
      5、D
      【解析】
      A.根据可知,从能级3跃迁到能级2辐射出的光子的能量小于从能级2跃迁到能级1辐射出的光子的能量,根据波长与频率成反比,则从能级3跃迁到能级2辐射出的光子的波长大于从能级2跃迁到能级1辐射出的光子的波长,故A错误;
      B.比结合能越大,原子核的结构越稳定,故B错误;
      C.根据玻尔理论可知,氢原子辐射出一个光子的过程中,电子半径减小,库仑力做正功,氢原子的电势能减小,根据库仑力提供向心力可知核外电子的运动速度增大,所以核外电子的运动动能增大,故C错误;
      D.衰变的本质是原子核中的中子转化成一个质子和一个电子,电子从原子核中被喷射导致新核的质量数不变,但核电荷数变大,即原子序数增加,故D正确;
      故选D。
      6、D
      【解析】
      A.根据地球表面物体重力等于万有引力可得:
      所以地球质量
      故A能计算出地球质量,A项正确;
      B.由万有引力做向心力可得:
      故可根据v,T求得R,进而求得地球质量,故B可计算,B项正确;
      CD.根据万有引力做向心力可得:
      故可根据T,r求得中心天体的质量M,而运动天体的质量m无法求解,故C可求解出中心天体地球的质量,D无法求解环绕天体地球的质量;故C项正确,D项错误;
      本题选择不可能的,故选D。
      二、多项选择题:本题共4小题,每小题5分,共20分。在每小题给出的四个选项中,有多个选项是符合题目要求的。全部选对的得5分,选对但不全的得3分,有选错的得0分。
      7、ACD
      【解析】
      A.设恒星质量为M,根据
      得行星绕行有
      解得
      所以可以求出恒星的质量,A正确;
      B.行星绕恒星的圆周运动计算中,不能求出行星质量,只能求出中心天体的质量。所以B错误;
      C.综合圆周运动规律,行星绕行速度有
      所以可以求出行星运动的线速度,C正确;
      D.由
      得行星运动的加速度
      所以可以求出行星运动的加速度,D正确。
      故选ACD。
      8、BD
      【解析】
      B.滑动变阻器的滑片由端向端滑动的过程中,滑动变阻器接入电路的电阻变大,电路中总电阻变大,总电流变小,电流表的示数变小,内电压减小,外电压增大,电压表的示数增大,选项B正确;
      A.两端的电压增大,电流表的示数增大,选项A错误:
      C.因

      设两端电压变化量大小为,

      因为,,所以,选项C错误;
      D.由于,因此电源内电压变化量的绝对值
      因此
      选项D正确。
      故选BD。
      9、BCD
      【解析】
      试题分析:当滑块的合力为0时,滑块速度最大,设滑块在点合力为0,点在和之间,滑块从到,运用动能定理得:,,,所以,故A错误;滑块从到,运用动能定理得:,解得:,弹簧弹力做的功等于弹性势能的变化,所以整个过程中弹簧弹性势能的最大值为,故B正确;从点到点弹簧的弹力对滑块做功为,根据功能关系知,滑块的机械能减少量为,故C正确;整个过程中弹簧、滑块与地球组成的系统机械能守恒,没有与系统外发生能量转化,弹簧、滑块与地球组成的系统机械能守恒,故D正确.
      考点:机械能守恒定律
      【名师点睛】本题的关键是认真分析物理过程,把复杂的物理过程分成几个小过程并且找到每个过程遵守的物理规律,准确分析能量是如何转化的.
      10、AD
      【解析】
      A.当汽车向右匀速直线运动时,电介质位置不变,根据电容的决定式
      可知电容器的电容不变,因两板电压不变,根据电容的定义式
      可知电容器的电荷量不变,因此电路中没有电流,A正确;
      B.当汽车以恒定加速度运动时,根据牛顿第二定律可知,弹力大小不变,根据电容器的决定式可知电容器的电容不变,因两极的电压不变,根据电容器的定义式可知电容器的电荷量不变,因此电路中没有电流,B错误;
      C.电容器两端与电源连接,电压等于电源电压不变,两板间距不变,电容器两板之间形成的匀强电场不变,根据匀强电场中电势差与场强的关系
      可以推断电介质所处位置电势不变, C错误;
      D.当电路中有顺时针方向的电流时,说明电容器处于充电状态,因电容器两端电压等于电源电压不变,根据
      可知电容器的电容增大导致电容器所带电荷量增加,根据电容器的决定式
      可知插入极板间电介质加深,弹簧越拉越长,合力向右增大,汽车向右做加速度增大的加速运动符合上述结果,D正确。
      故选AD。
      三、实验题:本题共2小题,共18分。把答案写在答题卡中指定的答题处,不要求写出演算过程。
      11、 4.700 10 偏大
      【解析】
      (1)[1][2]合金丝的电阻
      电阻率
      由图示螺旋测微器可知,其示数为:
      4.5mm+20.0×0.01mm=4.700mm
      (2)[3][4]在闭合电路中,电源电动势

      由图像可知,得电源电动势,图像截距,可得;测量值为待测电阻与电流表内阻之和,所以测量值偏大。
      12、30.00 14 偏大
      【解析】
      (1)[1]游标卡尺的主尺读数为:3.0cm=30mm,游标尺上第0个刻度和主尺上刻度对齐,所以最终读数为:30.00mm,所以玻璃管内径:
      d=30.00mm
      (2)[2]设把S拨到1位置时,电压表V1示数为U,则电路电流为:
      总电压:
      当把S拨到2位置,调整电阻箱阻值,使电压表V2示数与电压表V1示数相同也为U,则此时电路中的电流为
      总电压
      由于两次总电压等于电源电压E,可得:
      解得:
      (3)[3]从图丙中可知,R=2×103Ω时,,此时玻璃管内水柱的电阻:
      水柱横截面积:
      由电阻定律得:
      (4)[4]若电压表V1内阻不是很大,则把S拨到1位置时,此时电路中实际电流大于,根据可知测量的Rx将偏大,因此自来水电阻率测量结果将偏大。
      四、计算题:本题共2小题,共26分。把答案写在答题卡中指定的答题处,要求写出必要的文字说明、方程式和演算步骤。
      13、(1); (2)①,;②
      【解析】
      (1)该粒子带正电,从D点运动到轴所用的时间设为,则
      根据牛顿第二定律有
      粒子在区域II中做类平抛运动,所用的时间设为,则
      根据牛顿第二定律有
      粒子从D点运动到B点所用的时间
      解得

      (2)①设粒子通过轴时的速度大小为,碰到AB前做类平抛运动的时间为t,则
      粒子第一次碰到AB前瞬间的轴分速度大小
      碰前瞬间动能

      由于为定值,当即时动能有最大值
      由(1)得
      最大动能
      对应的
      粒子在区域I中做初速度为零的匀加速直线运动,则
      解得
      ②粒子在区域II中的运动可等效为粒子以大小为的初速度在场强大小为6E的匀强电场中做类平抛运动直接到达y轴的K点,如图所示,则时间仍然为

      由于,粒子与AB碰撞一次后,再与CD碰撞一次,最后到达B处

      14、(1);(2)
      【解析】
      (1)由动能定理得

      解得
      (2)由可知,抛出玩具熊后小孩的水平位移与玩具熊的水平位移之比为

      可得竖直位移之比为
      由平抛运动规律有


      联立解得
      15、(1)60°;(2)
      【解析】
      ①光路图如图所示:
      对AO面的折射,由几何知识得:,
      则介质的折射率
      光从M点射出时,有
      解得

      从AMB面的出射光线与进入介质的入射光线的偏向角:;
      ②设光在介质中的路程为s,则
      光在介质中的传播速度
      则光在介质中传播的时间
      联立解得
      【点睛】
      解决光学问题的关键要掌握全反射的条件、折射定律、临界角公式、光速公式,运用几何知识结合解决这类问题。

      相关试卷

      2026届宁夏回族自治区石嘴山市三中高三最后一卷物理试卷含解析:

      这是一份2026届宁夏回族自治区石嘴山市三中高三最后一卷物理试卷含解析,共16页。试卷主要包含了答题时请按要求用笔等内容,欢迎下载使用。

      2026届宁夏回族自治区石嘴山市第三中学高三最后一卷物理试卷含解析:

      这是一份2026届宁夏回族自治区石嘴山市第三中学高三最后一卷物理试卷含解析,共15页。

      2026届宁夏石嘴山市第一高级中学高三(最后冲刺)物理试卷含解析:

      这是一份2026届宁夏石嘴山市第一高级中学高三(最后冲刺)物理试卷含解析,共13页。

      资料下载及使用帮助
      版权申诉
      • 1.电子资料成功下载后不支持退换,如发现资料有内容错误问题请联系客服,如若属实,我们会补偿您的损失
      • 2.压缩包下载后请先用软件解压,再使用对应软件打开;软件版本较低时请及时更新
      • 3.资料下载成功后可在60天以内免费重复下载
      版权申诉
      若您为此资料的原创作者,认为该资料内容侵犯了您的知识产权,请扫码添加我们的相关工作人员,我们尽可能的保护您的合法权益。
      入驻教习网,可获得资源免费推广曝光,还可获得多重现金奖励,申请 精品资源制作, 工作室入驻。
      版权申诉二维码
      欢迎来到教习网
      • 900万优选资源,让备课更轻松
      • 600万优选试题,支持自由组卷
      • 高质量可编辑,日均更新2000+
      • 百万教师选择,专业更值得信赖
      微信扫码注册
      手机号注册
      手机号码

      手机号格式错误

      手机验证码 获取验证码 获取验证码

      手机验证码已经成功发送,5分钟内有效

      设置密码

      6-20个字符,数字、字母或符号

      注册即视为同意教习网「注册协议」「隐私条款」
      QQ注册
      手机号注册
      微信注册

      注册成功

      返回
      顶部
      学业水平 高考一轮 高考二轮 高考真题 精选专题 初中月考 教师福利
      添加客服微信 获取1对1服务
      微信扫描添加客服
      Baidu
      map