





所属成套资源:高考化学二轮复习题型归纳讲与练 (2份,原卷版+解析版)
高考化学二轮复习题型归纳讲与练专题十二 化学反应原理综合(2份,原卷版+解析版)
展开 这是一份高考化学二轮复习题型归纳讲与练专题十二 化学反应原理综合(2份,原卷版+解析版),文件包含高考化学二轮复习题型归纳讲与练专题十二化学反应原理综合原卷版docx、高考化学二轮复习题型归纳讲与练专题十二化学反应原理综合解析版docx等2份试卷配套教学资源,其中试卷共116页, 欢迎下载使用。
一、利用盖斯定律计算反应热的两种方法
(1)虚拟途径法:先根据题意虚拟转化过程,然后根据盖斯定律列式求解,即可求得待求反应的反应热。
(2)加和法:将所给热化学方程式适当加减得到所求的热化学方程式,反应热也作相应的加减运算。 流程如下:
二、电解原理的综合应用
1.电解原理常见的考查点
电解原理及应用是高考高频考点,该类试题往往与生产、生活及新科技等相联系,以装置图或流程图为载体呈现,题材广、信息新,题目具有一定难度。主要考查阴、阳极的判断、电极反应式、电解反应方程式的书写、溶液离子浓度变化及有关计算等。
2.“5点”突破电解综合应用题
(1)分清阴、阳极,与电源正极相连的为阳极,与电源负极相连的为阴极,两极反应为“阳氧阴还”。
(2)剖析离子移向,阳离子移向阴极,阴离子移向阳极。
(3)注意放电顺序,正确判断放电的微粒或物质。
(4)注意介质,正确判断反应产物,酸性介质不出现OH-,碱性介质不出现H+;不能想当然地认为金属作阳极,电极产物为金属阳离子。
(5)注意得失电子守恒和电荷守恒,正确书写电极反应式。
三、化学平衡常数及转化率的计算
“三段式法”是有效解答化学平衡计算题的“万能钥匙”。解题时,要注意准确地列出起始量、变化量、平衡量,按题目要求进行计算,同时还要注意单位的统一。
(1)分析三个量:起始量、变化量、平衡量。
(2)明确三个关系
①对于同一反应物,起始量-变化量=平衡量。
②对于同一生成物,起始量+变化量=平衡量。
③各物质的转化量之比等于各物质的化学计量数之比。
(3)计算模式
对以下反应:mA(g)+nB(g)pC(g)+qD(g),令A、B起始物质的量(ml)分别为a、b,达到平衡后,A的消耗量为mx ml,容器容积为V L。
mA(g)+nB(g)pC(g)+qD(g)
起始/ml a b 0 0
变化/ml mx nx px qx
平衡/ml a-mx b-nx px qx
则有①平衡常数:
K=eq \f(\f(px,V)p·\f(qx,V)q,\f(a-mx,V)m·\f(b-nx,V)n)。
②A的平衡浓度:c(A)=eq \f(a-mx,V) ml·L-1。
③A的转化率:α(A)=eq \f(mx,a)×100%,α(A)∶α(B)=eq \f(mx,a)∶eq \f(nx,b)=eq \f(mb,na)。
④A的体积分数:φ(A)=eq \f(a-mx,a+b+p+q-m-nx)×100%。
⑤平衡压强与起始压强之比:eq \f(p平,p始)=eq \f(a+b+p+q-m-nx,a+b)。
⑥混合气体的平均密度eq \x\t(ρ)(混)=eq \f(a·MA+b·MB,V) g·L-1。
⑦混合气体的平均摩尔质量eq \x\t(M)=eq \f(a·MA+b·MB,a+b+p+q-m-nx) g·ml-1。
⑧生成物的产率:实际产量(指生成物)占理论产量的百分数。一般来讲,转化率越大,原料利用率越高,产率越大。
产率=eq \f(实际产量,理论产量)×100%。
四、平衡转化率的分析与判断方法
反应aA(g)+bB(g)cC(g)+dD(g)的转化率分析
①若反应物起始物质的量之比等于化学计量数之比,达到平衡后,它们的转化率相等。
②若只增加A的量,平衡正向移动,B的转化率增大,A的转化率减小。
③若按原比例同倍数地增加(或降低)A、B的浓度,等效于压缩(或扩大)容器体积,气体反应物的转化率与化学计量数有关。
同倍增大c(A)和c(B)
eq \b\lc\{\rc\ (\a\vs4\al\c1(a+b=c+d A、B的转化率不变,a+b>c+d A、B的转化率增大,a+b<c+d A、B的转化率减小))
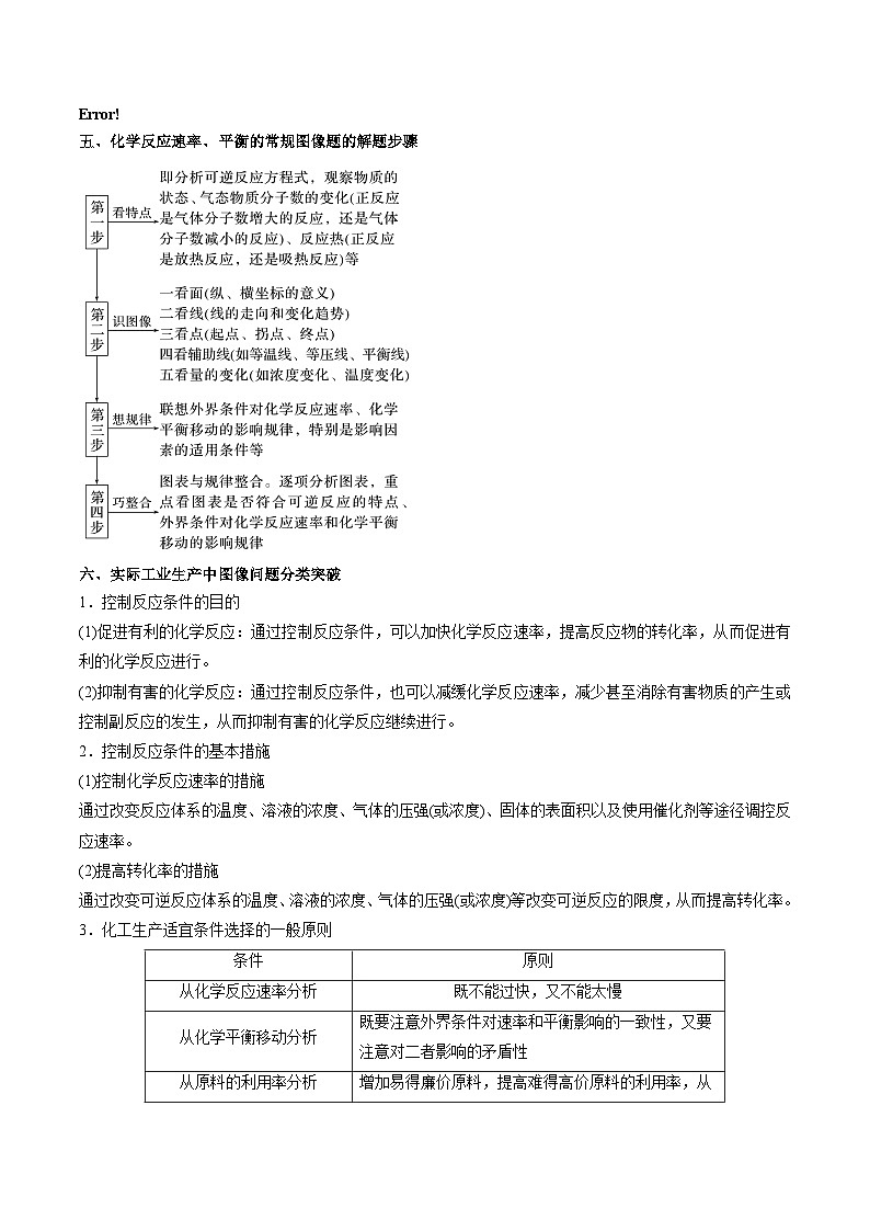
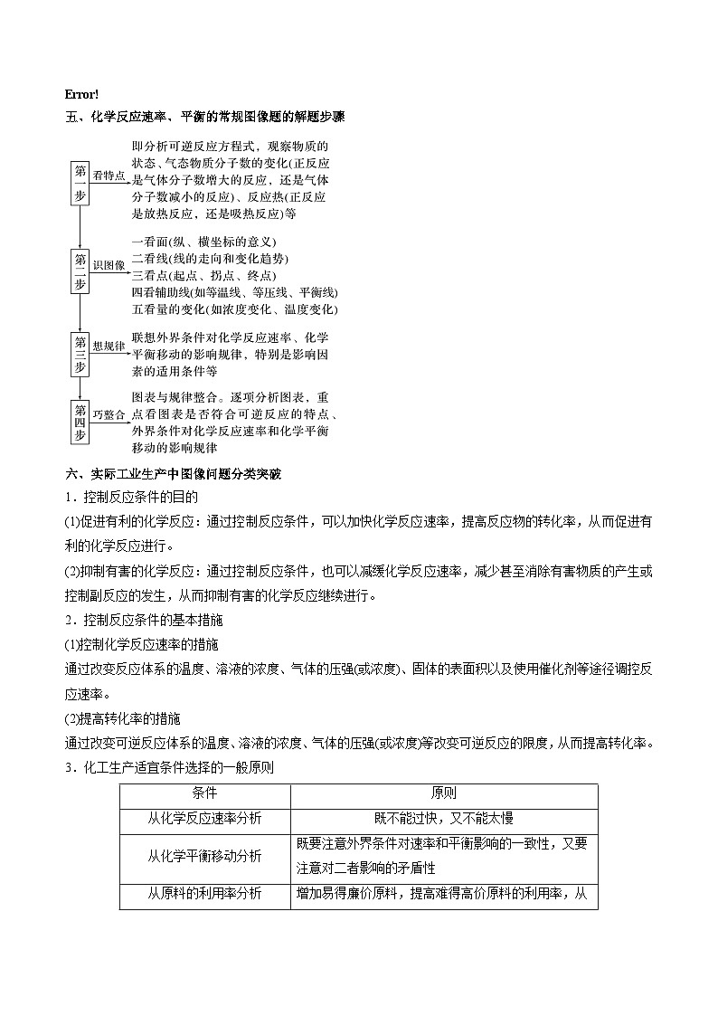
五、化学反应速率、平衡的常规图像题的解题步骤
六、实际工业生产中图像问题分类突破
1.控制反应条件的目的
(1)促进有利的化学反应:通过控制反应条件,可以加快化学反应速率,提高反应物的转化率,从而促进有利的化学反应进行。
(2)抑制有害的化学反应:通过控制反应条件,也可以减缓化学反应速率,减少甚至消除有害物质的产生或控制副反应的发生,从而抑制有害的化学反应继续进行。
2.控制反应条件的基本措施
(1)控制化学反应速率的措施
通过改变反应体系的温度、溶液的浓度、气体的压强(或浓度)、固体的表面积以及使用催化剂等途径调控反应速率。
(2)提高转化率的措施
通过改变可逆反应体系的温度、溶液的浓度、气体的压强(或浓度)等改变可逆反应的限度,从而提高转化率。
3.化工生产适宜条件选择的一般原则
4.平衡类问题需考虑的几个方面
(1)原料的来源、除杂,尤其考虑杂质对平衡的影响。
(2)原料的循环利用。
(3)产物的污染处理。
(4)产物的酸碱性对反应的影响。
(5)气体产物的压强对平衡造成的影响。
(6)改变外界条件对多平衡体系的影响。
探究一 化学反应热的计算
甲醛有毒,被世界卫生组织列为一类致癌物。但甲醛是重要的工业原料,在化工、纺织、医疗等领域有广泛应用。
Ⅰ.回收利用是一种减弱温室效应的有效途径。科学家研究发现可利用回收的与反应制备甲醛。
已知:①甲醛的燃烧热为
②的燃烧热为
③
(1)与制备甲醛的反应: _______。
(2)在2L恒容密闭容器中通入0.2ml和0.4ml,在三种不同条件下发生(1)中反应,测得的转化率与时间的关系如图所示。曲线X对应温度下反应的平衡常数K=_______,由曲线Y到曲线X采取的措施可能是_______;由曲线Z到曲线X采取的措施可能是_______。
(3)反应速率,,、分别为正、逆向反应速率常数,计算m点_______。
Ⅱ.甲醇直接脱氢是工业上合成甲醛的一种新方法,该法得到无水甲醛的同时得到副产品氢气。
(4)在一个2L恒容密闭容器中投入2ml,在催化剂作用下发生反应: ,同时存在副反应:。。20min后,测得甲醇的转化率与甲醛的选择性分别与温度的关系如图所示。温度高于650℃,甲醇的转化率升高,甲醛的产率_______,原因可能是_______。
(5)甲醛被称为室内污染“第一杀手”。室内甲醛的含量可以通过传感器来监测。一种燃料电池型甲醛气体传感器的工作原理如图所示,则a电极反应式为_______。国家标准是室内甲醛不能超过,传感器在室内空间测定,电路中有电子通过,该室内甲醛含量为_______。
【变式练习】
1.(2022·山西大同·高三期末)随着我国碳达峰、碳中和目标的确定,二氧化碳资源化利用倍受关注。
I、以CO2和NH3为原料合成尿素2NH3(g)+CO2(g)CO(NH2)2(s)+H2O(g)ΔH=-87kJ/ml。
研究发现,合成尿素的反应分两步完成,其能量变化如图甲所示:
第一步:2NH3(g)+CO2(g) NH2COONH4(s)ΔH1
第二步:NH2COONH4(s) CO(NH2)2(g)+H2O(g)ΔH2
(1)图中ΔE=___________kJ/ml。
(2)反应速率较快的是___________反应(填“第一步”或“第二步”),理由是______________________。
II、以CO2和CH4催化重整制备合成气:CO2(g)+CH4(g)2CO(g)+2H2(g)。在密闭容器中通入物质的量均为0.2ml的CH4和CO2在一定条件下发生反应,CH4的平衡转化率随温度、压强的变化关系如图乙所示。
(3)由图乙可知,压强P1___________P2(填“>”、“”“=”或“”“
相关试卷
这是一份高考化学二轮复习题型归纳讲与练专题十二 化学反应原理综合(2份,原卷版+解析版),文件包含高考化学二轮复习题型归纳讲与练专题十二化学反应原理综合原卷版docx、高考化学二轮复习题型归纳讲与练专题十二化学反应原理综合解析版docx等2份试卷配套教学资源,其中试卷共116页, 欢迎下载使用。
这是一份新高考化学二轮复习题型分类讲与练专题十二 化学反应原理综合(含解析),共1页。
这是一份高考化学二轮复习题型归纳讲与练专题十三 化学实验综合探究(2份,原卷版+解析版),文件包含高考化学二轮复习题型归纳讲与练专题十三化学实验综合探究原卷版docx、高考化学二轮复习题型归纳讲与练专题十三化学实验综合探究解析版docx等2份试卷配套教学资源,其中试卷共113页, 欢迎下载使用。
相关试卷 更多
- 1.电子资料成功下载后不支持退换,如发现资料有内容错误问题请联系客服,如若属实,我们会补偿您的损失
- 2.压缩包下载后请先用软件解压,再使用对应软件打开;软件版本较低时请及时更新
- 3.资料下载成功后可在60天以内免费重复下载
免费领取教师福利 





.png)




