搜索
      上传资料 赚现金

      2026届内蒙古呼和浩特市开来中学高考冲刺物理模拟试题含解析

      • 493 KB
      • 2026-03-12 07:15:36
      • 6
      • 0
      • 教习网用户9316179
      加入资料篮
      立即下载
      2026届内蒙古呼和浩特市开来中学高考冲刺物理模拟试题含解析第1页
      高清全屏预览
      1/14
      2026届内蒙古呼和浩特市开来中学高考冲刺物理模拟试题含解析第2页
      高清全屏预览
      2/14
      2026届内蒙古呼和浩特市开来中学高考冲刺物理模拟试题含解析第3页
      高清全屏预览
      3/14
      还剩11页未读, 继续阅读

      2026届内蒙古呼和浩特市开来中学高考冲刺物理模拟试题含解析

      展开

      这是一份2026届内蒙古呼和浩特市开来中学高考冲刺物理模拟试题含解析,共14页。
      2.选择题必须使用2B铅笔填涂;非选择题必须使用0.5毫米黑色字迹的签字笔书写,字体工整、笔迹清楚。
      3.请按照题号顺序在各题目的答题区域内作答,超出答题区域书写的答案无效;在草稿纸、试题卷上答题无效。
      4.保持卡面清洁,不要折叠,不要弄破、弄皱,不准使用涂改液、修正带、刮纸刀。
      一、单项选择题:本题共6小题,每小题4分,共24分。在每小题给出的四个选项中,只有一项是符合题目要求的。
      1、下列说法正确的是( )
      A.由公式v=ωr可知,圆形轨道人造地球卫星的轨道半径越大则其速度越大
      B.由公式可知,所有人造地球卫星离地球越远则其线速度越小
      C.地球同步卫星在其圆形轨道上运行时的线速度小于7.9km/s
      D.地球同步卫星在其圆形轨道上运行时的角速度小于地球自转的角速度
      2、教师在课堂上做了两个小实验,让小明同学印象深刻。第一个实验叫做“旋转的液体”,在玻璃皿的中心放一个圆柱形电极,沿边缘内壁放一个圆环形电极,把它们分别与电池的两极相连,然后在玻璃皿中放入导电液体,例如盐水,如果把玻璃皿放在磁场中,液体就会旋转起来,如图甲所示。第二个实验叫做“振动的弹簧”,把一根柔软的弹簧悬挂起来,使它的下端刚好跟槽中的水银接触,通电后,发现弹簧不断上下振动,如图乙所示。下列关于这两个趣味实验的说法正确的是( )
      A.图甲中,如果改变磁场的方向,液体的旋转方向不变
      B.图甲中,如果改变电源的正负极,液体的旋转方向不变
      C.图乙中,如果改变电源的正负极,依然可以观察到弹簧不断上下振动
      D.图乙中,如果将水银换成酒精,依然可以观察到弹簧不断上下振动
      3、在一大雾天,一辆小汽车以30m/s的速度行驶在高速公路上,突然发现正前方30m处有一辆大卡车以10m/s的速度同方向匀速行驶,小汽车紧急刹车,刹车过程中刹车失灵。如图所示a、b分别为小汽车和大卡车的v-t图像,以下说法正确的是( )
      A.因刹车失灵前小汽车已减速,不会追尾
      B.在t=5s时追尾
      C.在t=2s时追尾
      D.若刹车不失灵不会追尾
      4、一定量的理想气体从状态a开始,经历三个过程ab、bc、ca回到原状态,其图像如图所示,下列判断正确的是( )
      A.过程ac中气体内能的增加等于吸收的热量
      B.过程bc中气体既不吸热也不放热
      C.过程ab中气体吸收的热量大于气体内能的增加
      D.a、b和c三个状态中,状态a气体的内能最小
      5、如图,理想变压器原、副线圈匝数之比为1:2,原线圈与定值电阻R1串联后,接入输出电压有效值恒定的正弦交流电源。副线圈电路中负载电阻为可变电阻R2,A、V是理想电表。当R2=2R1时,电流表的读数为1A,电压表的读数为4V,则( )
      A.电源输出电压为8V
      B.电源输出功率为4W
      C.当R2=8Ω时,电压表的读数为3V
      D.当R2=8Ω时,变压器输出功率最大
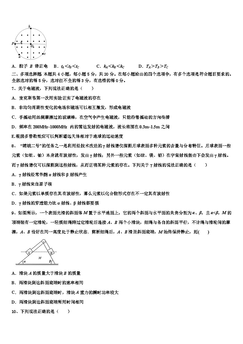
      6、如图所示,圆形磁场区域内有垂直纸面向外的匀强磁场,三个带电粒子 A、B、C 先后从 P 点以相同的速度沿 PO 方向射入磁场,分别从 a、b、c 三点射出磁场,三个粒子在磁场中运动的时间分别用 tA、tB、tC 表示,三个粒子的比荷分别用 kA、kB、kC 表示,三个粒子在该磁场中运动的周期分别用 TA、TB、TC 表示, 下列说法正确的是( )
      A.粒子 B 带正电B.tA<tB<tCC.kA<kB<kCD.TA>TB>TC
      二、多项选择题:本题共4小题,每小题5分,共20分。在每小题给出的四个选项中,有多个选项是符合题目要求的。全部选对的得5分,选对但不全的得3分,有选错的得0分。
      7、关于电磁波,下列说法正确的是( )
      A.麦克斯韦第一次用实验证实了电磁波的存在
      B.非均匀周期性变化的电场和磁场可以相互激发,形成电磁波
      C.手摇动用丝绸摩擦过的玻璃棒,在空气中产生电磁波,只能沿着摇动的方向传播
      D.频率在200MHz~1000MHz内的雷达发射的电磁波,波长范围在0.3m~1.5m之间
      E.根据多普勒效应可以判断遥远天体相对于地球的运动速度
      8、 “嫦娥二号”的任务之一是利用经技术改进的γ射线谱仪探测月球表面多种元素的含量与分布特征。月球表面一些元素(如钍、铀)本身就有放射性,发出γ射线;另外一些元素(如硅、镁、铝)在宇宙射线轰击下会发出γ射线。而γ射线谱仪可以探测到这些射线,从而证明某种元素的存在。下列关于γ射线的说法正确的是( )
      A.γ射线经常伴随α射线和β射线产生
      B.γ射线来自原子核
      C.如果元素以单质存在其有放射性,那么元素以化合物形式存在不一定其有放射性
      D.γ射线的穿透能力比α射线、β射线都要强
      9、如图所示,一个表面光滑的斜面体M置于水平地面上,它的两个斜面与水平面的夹角分别为α、β,且α

      相关试卷

      2026届内蒙古呼和浩特市开来中学高考冲刺物理模拟试题含解析:

      这是一份2026届内蒙古呼和浩特市开来中学高考冲刺物理模拟试题含解析,共14页。

      2026届内蒙古呼和浩特开来中学高三第一次模拟考试物理试卷含解析:

      这是一份2026届内蒙古呼和浩特开来中学高三第一次模拟考试物理试卷含解析,共13页。

      2026届内蒙古呼和浩特开来中学高三3月份第一次模拟考试物理试卷含解析:

      这是一份2026届内蒙古呼和浩特开来中学高三3月份第一次模拟考试物理试卷含解析,共14页。

      资料下载及使用帮助
      版权申诉
      • 1.电子资料成功下载后不支持退换,如发现资料有内容错误问题请联系客服,如若属实,我们会补偿您的损失
      • 2.压缩包下载后请先用软件解压,再使用对应软件打开;软件版本较低时请及时更新
      • 3.资料下载成功后可在60天以内免费重复下载
      版权申诉
      若您为此资料的原创作者,认为该资料内容侵犯了您的知识产权,请扫码添加我们的相关工作人员,我们尽可能的保护您的合法权益。
      入驻教习网,可获得资源免费推广曝光,还可获得多重现金奖励,申请 精品资源制作, 工作室入驻。
      版权申诉二维码
      欢迎来到教习网
      • 900万优选资源,让备课更轻松
      • 600万优选试题,支持自由组卷
      • 高质量可编辑,日均更新2000+
      • 百万教师选择,专业更值得信赖
      微信扫码注册
      手机号注册
      手机号码

      手机号格式错误

      手机验证码 获取验证码 获取验证码

      手机验证码已经成功发送,5分钟内有效

      设置密码

      6-20个字符,数字、字母或符号

      注册即视为同意教习网「注册协议」「隐私条款」
      QQ注册
      手机号注册
      微信注册

      注册成功

      返回
      顶部
      学业水平 高考一轮 高考二轮 高考真题 精选专题 初中月考 教师福利
      添加客服微信 获取1对1服务
      微信扫描添加客服
      Baidu
      map