搜索
      上传资料 赚现金

      2026届辽宁省大连市育明高级中学高三下学期第五次调研考试物理试题含解析

      • 634.5 KB
      • 2026-03-12 07:12:57
      • 5
      • 0
      • 教习网用户9316150
      加入资料篮
      立即下载
      2026届辽宁省大连市育明高级中学高三下学期第五次调研考试物理试题含解析第1页
      高清全屏预览
      1/15
      2026届辽宁省大连市育明高级中学高三下学期第五次调研考试物理试题含解析第2页
      高清全屏预览
      2/15
      2026届辽宁省大连市育明高级中学高三下学期第五次调研考试物理试题含解析第3页
      高清全屏预览
      3/15
      还剩12页未读, 继续阅读

      2026届辽宁省大连市育明高级中学高三下学期第五次调研考试物理试题含解析

      展开

      这是一份2026届辽宁省大连市育明高级中学高三下学期第五次调研考试物理试题含解析,共15页。
      2.答题前,认真阅读答题纸上的《注意事项》,按规定答题。
      一、单项选择题:本题共6小题,每小题4分,共24分。在每小题给出的四个选项中,只有一项是符合题目要求的。
      1、如图所示,一小物体沿光滑斜面做匀变速直线运动经过三点。已知为的中点,小物体经过两点的速度大小分别为和,则小物体从点运动到点的时间与从点运动到点的时间之比可能为( )
      A.B.C.5D.4
      2、物理学家通过对实验的深入观察和研究,获得正确的科学知识,推动物理学的发展.下列说法符合事实的是( )
      A.英国物理学家卢瑟福第一次将量子观念引入原子领域,提出了定态和跃迁的概念
      B.法拉第最早在实验中观察到电流的磁效应现象,从而揭开了电磁学的序幕
      C.爱因斯坦给出了光电效应方程,成功的解释了光电效应现象
      D.法国学者库仑最先提出了电场概念,并通过实验得出了库仑定律
      3、如图所示,质量分别为3m和m的两个可视为质点的小球a、b,中间用一细线连接,并通过另一细线将小球a与天花板上的O点相连,为使小球a和小球b均处于静止状态,且Oa细线向右偏离竖直方向的夹角恒为,需要对小球b朝某一方向施加一拉力F。若已知sin=0.6,cs=0.8,重力加速度为g,则当F的大小达到最小时,Oa细线对小球a的拉力大小为( )
      A.2.4mgB.3mgC.3.2mgD.4mg
      4、如图所示,虚线所围矩形区域abcd内充满磁感应强度为B、方向垂直纸面向外的匀强磁场。现从ab边的中点O处,某一粒子以最小速度υ垂直于磁场射入、方向垂直于ab时,恰能从ad边的a点穿出。若撤去原来的磁场在此矩形区域内存在竖直向下的匀强电场,使该粒子以原来的初速度在O处垂直于电场方向射入,通过该区域后恰好从d点穿出,已知此粒子的质量为m,电荷量的大小为q,其重力不计;ab边长为2ι,ad边长为3ι,则下列说法中正确的是
      A.匀强磁场的磁感应强度大小与匀强电场的电场强度大小之比为
      B.匀强磁场的磁感应强度大小与匀强电场的电场强度大小之比为
      C.离子穿过磁场和电场的时间之比
      D.离子穿过磁场和电场的时间之比
      5、图1所示为一列简谐横波在t=0时的波动图象,图2所示为该波中x=2m处质点P的振动图象,下列说法正确的是( )
      A.该波的波速为2m/s
      B.该波沿x轴负方向传播
      C.t= 1.0s时,质点P的速度最小,加速度最大
      D.在t=0到t=2.0s的时间内,质点P的速度和加速度方向均未发生改变
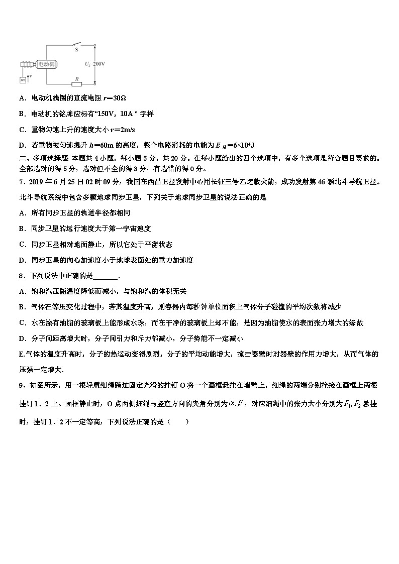
      6、一额定电压U额=150V的电动机接在电压U1=5V的直流电源上时未转动,测得此时流过电动机的电流I1=0.5A。现将该电动机接入如图所示的电路,用以提升质量m=50kg的重物,当电源供电电压恒为U2=200V时,电动机正常工作,保护电阻R=10Ω,不计一切摩擦,g=10m/s2电动机正常工作时,下列说法正确的是( )
      A.电动机线圈的直流电阻r=30Ω
      B.电动机的铭牌应标有“150V,10A"字样
      C.重物匀速上升的速度大小v=2m/s
      D.若重物被匀速提升h=60m的高度,整个电路消耗的电能为E总=6×104J
      二、多项选择题:本题共4小题,每小题5分,共20分。在每小题给出的四个选项中,有多个选项是符合题目要求的。全部选对的得5分,选对但不全的得3分,有选错的得0分。
      7、2019年6月25日02时09分,我国在西昌卫星发射中心用长征三号乙运载火箭,成功发射第46颗北斗导航卫星。北斗导航系统中包含多颗地球同步卫星,下列关于地球同步卫星的说法正确的是
      A.所有同步卫星的轨道半径都相同
      B.同步卫星的运行速度大于第一宇宙速度
      C.同步卫星相对地面静止,所以它处于平衡状态
      D.同步卫星的向心加速度小于地球表面处的重力加速度
      8、下列说法中正确的是_______.
      A.饱和汽压随温度降低而减小,与饱和汽的体积无关
      B.气体在等压变化过程中,若其温度升高,则容器内每秒钟单位面积上气体分子碰撞的平均次数将减少
      C.水在涂有油脂的玻璃板上能形成水珠,而在干净的玻璃板上却不能,是因为油脂使水的表面张力增大的缘故
      D.分子间距离增大时,分子间引力和斥力都减小,分子势能不一定减小
      E.气体的温度升高时,分子的热运动变得剧烈,分子的平均动能增大,撞击器壁时对器壁的作用力增大,从而气体的压强一定增大.
      9、如图所示,用一根轻质细绳跨过固定光滑的挂钉O将一个画框悬挂在墙壁上,细绳的两端分别栓接在画框上两根挂钉1、2上。画框静止时,O点两侧细绳与竖直方向的夹角分别为,对应细绳中的张力大小分别为悬挂时,挂钉1、2不一定等高,下列说法正确的是( )
      A.若1更高,则
      B.若2更高,则
      C.无论1、2是否等高,总有成立
      D.无论1、2是否等高,总有成立
      10、如图所示,气缸分上、下两部分,下部分的横截面积大于上部分的横截面积,大小活塞分别在上、下气缸内用一根硬杆相连,两活塞可在气缸内一起上下移动,缸内封有一定质量的气体,活塞与缸壁无摩擦且不漏气起初,在小活塞上的烧杯中放有大量沙子能使两活塞相对于气缸向上移动的情况是
      A.给气缸缓慢加热
      B.取走烧杯中的沙子
      C.大气压变小
      D.让整个装置自由下落
      三、实验题:本题共2小题,共18分。把答案写在答题卡中指定的答题处,不要求写出演算过程。
      11.(6分)某同学准备利用下列器材测量干电池的电动势和内电阻。
      A.待测干电池两节,每节电池电动势约为1.5V,内阻约几欧姆
      B.直流电压表V1、V2,量程均为3V,内阻约为3kΩ
      C定值电阻R0未知
      D.滑动变阻器R,最大阻值Rm
      E.导线和开关
      (1)根据如图甲所示的实物连接图,在图乙方框中画出相应的电路图______。
      (2)实验之前,需要利用该电路图测出定值电阻R0,方法是先把滑动变阻器R调到最大阻值Rm,再闭合开关,电压表V1和V2的读数分别为U10、U20,则R0=___________(用Um、U10、U20、Rm表示)
      (3)实验中移动滑动变阻器触头,读出电压表V1和V2的多组数据U1、U2,描绘出U2-U1图象如图丙所示,图中直线斜率为k,与纵轴的截距为a,则两节干电池的总电动势E=___________,总内阻r=___________(用k、a、R0表示)。
      12.(12分)某实验小组为了较准确测量阻值约为20Ω的电阻Rx,实验室提供的器材有:
      A.待测定值电阻Rx:阻值约20Ω
      B. 定值电阻R1:阻值30Ω
      C.定值电阻R2:阻值20Ω
      D.电流表G:量程3mA,0刻度在表盘中央,内阻约50Ω
      E. 电阻箱R3:最大阻值999.99Ω
      F.直流电源E,电动势1,5V,内阻很小
      G.滑动变阻器R2(20 Ω,0. 2 A)
      H.单刀单掷开关S,导线等
      该小组设计的实验电路图如图,连接好电路,并进行下列操作.
      (1)闭合开关,调节滑动变阻器,使电流表示数适当.
      (2)若灵敏电流计G中的电流由C流向D再调节电阻箱R3,使电阻箱R3的阻值________(选填“增大”或“减小”),直到G中的电流为________(填“满偏”、“半偏”或“0”).
      (3)读出电阻箱连入电路的电阻R3,计算出Rx .用R1、R2、R3表示Rx的表达式为Rx=_______
      四、计算题:本题共2小题,共26分。把答案写在答题卡中指定的答题处,要求写出必要的文字说明、方程式和演算步骤。
      13.(10分)如图所示,材质相同的直角三角形和圆形玻璃砖紧紧贴在一起(不考虑中间缝隙),AB=BD=L,其中AD是一个平面镜,一束平行光线垂直于AB边从空气射入玻璃砖,通过BD边的光线中,只有占BD长度的光线可以从圆弧CD射出,光在真空中传播速度为c,则:(可能用到的数值:sin74°=0.96,结果用分数表示)
      (1)玻璃砖对光线的折射率n;
      (2)恰好没有从圆弧面CD射出的光线在玻璃中的传播的时间t。
      14.(16分)高铁在改变人们出行和生活方式方面的作用初步显现。某高铁列车在启动阶段的运动可看作在水平面上做初速度为零的匀加速直线运动,列车的加速度大小为a。已知该列车(含乘客)的质量为m,运动过程中受到的阻力为其所受重力的k倍,重力加速度大小为g。求列车从静止开始到速度大小为v的过程中,
      (1)列车运动的位移大小及运动时间;
      (2)列车牵引力所做的功。
      15.(12分)如图甲所示,半径R=0.45 m的光滑圆弧轨道固定在竖直平面内,B为轨道的最低点,B点右侧的光滑水平面上紧挨B点有一静止的小平板车,平板车质量M=1 kg,长度l=1 m,小车的上表面与B点等高,距地面高度h=0.2 m.质量m=1 kg的物块(可视为质点)从圆弧最高点A由静止释放.取g=10 m/s2.试求:
      (1)物块滑到轨道上的B点时对轨道的压力大小;
      (2)若锁定平板车并在上表面铺上一种特殊材料,其动摩擦因数从左向右随距离均匀变化,如图乙所示,求物块滑离平板车时的速率;
      (3)若解除平板车的锁定并撤去上表面铺的材料后,物块与平板车上表面间的动摩擦因数μ=0.2,物块仍从圆弧最高点A由静止释放,求物块落地时距平板车右端的水平距离.
      参考答案
      一、单项选择题:本题共6小题,每小题4分,共24分。在每小题给出的四个选项中,只有一项是符合题目要求的。
      1、A
      【解析】
      中点位移的瞬时速度大小
      若小物体反向之前经过两点,则有

      若小物体反向之前经过点、反向之后经过点,则有

      综合上述可知,选项A正确,BCD错误;
      故选A。
      2、C
      【解析】
      玻尔第一次将量子观念引入原子领域,提出了定态和跃迁的概念,选项A错误;奥斯特最早在实验中观察到电流的磁效应现象,从而揭开了电磁学的序幕,选项B错误;爱因斯坦给出了光电效应方程,成功的解释了光电效应现象,选项C正确;法拉第最先提出了电场概念,库伦通过实验得出了库仑定律,选项D错误;故选C.
      3、C
      【解析】
      以两个小球组成的整体为研究对象,分析受力作出F在三个方向时整体的受力图:
      根据平衡条件得知F与T的合力与总重力总是大小相等、方向相反的,由力的合成图可以知道当F与绳子a垂直时F有最小值,即图中2位置,此时Oa细线对小球a的拉力大小为
      故C正确,ABD错误。
      故选C。
      4、D
      【解析】
      根据某一粒子以最小速度υ垂直于磁场射入、方向垂直于ab时,恰能从ad边的a点穿出可知,本题考查带电粒子在磁场中做匀速圆周运动,由洛伦兹力提供向心和几何关系求解;
      若撤去原来的磁场在此矩形区域内存在竖直向下的匀强电场,使该粒子以原来的初速度在O处垂直于电场方向射入,通过该区域后恰好从d点穿出可知,本题也考查带电粒子在电场中的偏传,根据类平抛运动列方程求解。
      【详解】
      A、B项:粒子在磁场中运动,由题意可知,粒子做圆周运动的半径为,
      由公式可得:,
      联立两式解得:;
      粒子在电场中偏转有:


      联立解得:
      所以,故A、B错误;
      C、D项:粒子在磁场中运动的时间为:
      粒子在电场中运动的时间为:
      所以,故C错误,D正确。
      故选:D。
      5、C
      【解析】
      A.由图1读出波长,由图2读出,因此该波的波速,故选项A错误;
      B.由图2可以看出,质点P在时向上振动,根据“同侧法”知,波沿轴正方向传播,故选项B错误;
      C.由图2可知,时,质点位于波峰位置,速度最小,加速度最大,故选项C正确;
      D.从到是半个周期,质点从平衡位置向上振动到波峰位置,然后再回到平衡位置,它的速度方向先向上再向下,加速度方向是由回复力方向决定的,该过程中回复力的方向一直向下,所以加速度方向一直向下,故选项D错误。
      6、D
      【解析】
      A.电动机不转动时的电阻即线圈的直流电阻,由欧姆定律知,
      故A错误;
      B.电动机的额定电流
      电动机的铭牌应标有“150V,5A”字样,故B错误;
      C.由
      得,重物匀速上升的速度大小
      故C错误;
      D.因重物上升60m的时间
      由得
      故D正确。
      故选D。
      二、多项选择题:本题共4小题,每小题5分,共20分。在每小题给出的四个选项中,有多个选项是符合题目要求的。全部选对的得5分,选对但不全的得3分,有选错的得0分。
      7、AD
      【解析】
      A.所有地球同步卫星的周期相同,由
      可知,所有地球同步卫星的轨道半径都相同,故A正确;
      B.由
      可知,轨道半径越大,线速度越小,故B错误;
      C.卫星虽然相对地面静止,但在做匀速圆周运动,不是平衡状态,故C错误;
      D.同步卫星的向心加速度
      地球表面的重力加速度

      所以,故D正确。
      8、ABD
      【解析】
      饱和汽压只与温度有关,与饱和汽的体积无关,故A正确; 气体在等压变化过程中,若其温度升高,分子平均作用力变大,由于压强不变,所以容器内每秒钟单位面积上气体分子碰撞的平均次数将减小,故B正确;水对油脂表面是不浸润的所以成水珠状,水对玻璃表面是浸润的,无法形成水珠,表面张力是一样的,故C错误;分子间距离增大时,分子间引力和斥力都减小,但是分子势能不一定减小,关键要看分子力做正功还是负功,故D正确;气体的温度升高时,根据理想气体的状态方程:由于体积不知如何变化,所以气体的压强不一定增大;故E错误;故选ABD
      9、CD
      【解析】
      因为钉子是光滑的,可知两边绳子的拉力总是相等的,即无论1、2是否等高,总有成立;对结点O,水平方向:
      则,即选项AB错误,CD正确;故选CD。
      10、BD
      【解析】
      以活塞和气体整体为研究对象,由物体平衡条件知(P0-P)(S-s)=G,明确原来气体压强小于大气压强;题目设计的变化如加热、取走沙子、大气压减小、装置自由下落后,我们根据理想气体状态方程判断出气体的体积增大还是减小,就可以知道活塞上升还是下降了.
      【详解】
      A.设缸内气体压强P,外界大气压为P0,大活塞面积S,小活塞面积s,活塞和钢球的总重力为G,以活塞和气体整体为研究对象,由物体平衡条件知:
      (P0-P)(S-s)=G…①
      给气缸缓慢加热,气体温度升高,由盖吕萨克定律知气体体积要增大,从气缸结构上看活塞应向下移动,故A错误.
      B.取走烧杯中的沙子后,整体的重力小了,由①式知容器内气体压强必须增大,由玻意耳定律知气体体积要减小,所以气缸要向上移动,故B正确.
      C.大气压变小时,由①式知道缸内气体压强要减小,由玻意耳定律知气体体积要增大,所以气缸要向下移动,故C错误.
      D.让整个装置自由下落,缸内气体压强增大(原来小于大气压强),由玻意耳定律知气体体积要减小,所以气缸向上移动,故D正确.
      故选BD.
      【点睛】
      本题的关键是利用活塞受力平衡的条件和理想气体状态方程判断封闭气体的体积如何变化,是一道比较困难的易错题.
      三、实验题:本题共2小题,共18分。把答案写在答题卡中指定的答题处,不要求写出演算过程。
      11、
      【解析】
      (1)由实物图可知电路的连接方式,得出的实物图如图所示:
      (2)由图可知,V2测量R0与R两端的电压,V1测量R两端的电压,则R0两端的电压U20﹣U10;由欧姆定律可知:R0Rm;
      (3)由闭合电路欧姆定律可知:E=U2r,变形得:,结合图象有:,,解得;,。
      12、增大 0 Rx=
      【解析】
      (2)本实验采取电桥法测电阻,所以当电流由C流向D,说明C点电势高,所以应该增大电阻箱R3的阻值使回路电阻增大,电流减小,C点电势降低,直到C、D两点电势相同,电流计中电流为零.
      (3)根据C、D两点电势相同,可得:,,联立解得Rx=.
      四、计算题:本题共2小题,共26分。把答案写在答题卡中指定的答题处,要求写出必要的文字说明、方程式和演算步骤。
      13、 (1),(2)。
      【解析】
      (1)光路图如图所示:
      由AB=BD=L,故:
      α=45°
      只有占BD长度的光线可以从圆弧CD射出,故:
      β=53°
      θ=74°
      折射率:

      (2)经判断r

      相关试卷

      2026届辽宁省大连市育明高级中学高三下学期第五次调研考试物理试题含解析:

      这是一份2026届辽宁省大连市育明高级中学高三下学期第五次调研考试物理试题含解析,共15页。

      2026届辽宁省普通高中高三下学期第五次调研考试物理试题含解析:

      这是一份2026届辽宁省普通高中高三下学期第五次调研考试物理试题含解析,共14页。试卷主要包含了考生要认真填写考场号和座位序号等内容,欢迎下载使用。

      2026届辽宁省辽宁师范大学附属中学高三下学期第五次调研考试物理试题含解析:

      这是一份2026届辽宁省辽宁师范大学附属中学高三下学期第五次调研考试物理试题含解析,共14页。

      资料下载及使用帮助
      版权申诉
      • 1.电子资料成功下载后不支持退换,如发现资料有内容错误问题请联系客服,如若属实,我们会补偿您的损失
      • 2.压缩包下载后请先用软件解压,再使用对应软件打开;软件版本较低时请及时更新
      • 3.资料下载成功后可在60天以内免费重复下载
      版权申诉
      若您为此资料的原创作者,认为该资料内容侵犯了您的知识产权,请扫码添加我们的相关工作人员,我们尽可能的保护您的合法权益。
      入驻教习网,可获得资源免费推广曝光,还可获得多重现金奖励,申请 精品资源制作, 工作室入驻。
      版权申诉二维码
      欢迎来到教习网
      • 900万优选资源,让备课更轻松
      • 600万优选试题,支持自由组卷
      • 高质量可编辑,日均更新2000+
      • 百万教师选择,专业更值得信赖
      微信扫码注册
      手机号注册
      手机号码

      手机号格式错误

      手机验证码 获取验证码 获取验证码

      手机验证码已经成功发送,5分钟内有效

      设置密码

      6-20个字符,数字、字母或符号

      注册即视为同意教习网「注册协议」「隐私条款」
      QQ注册
      手机号注册
      微信注册

      注册成功

      返回
      顶部
      学业水平 高考一轮 高考二轮 高考真题 精选专题 初中月考 教师福利
      添加客服微信 获取1对1服务
      微信扫描添加客服
      Baidu
      map