


2026届辽宁省阜新市实验中学高考仿真卷物理试卷含解析
展开 这是一份2026届辽宁省阜新市实验中学高考仿真卷物理试卷含解析,共17页。试卷主要包含了考生必须保证答题卡的整洁等内容,欢迎下载使用。
1.答卷前,考生务必将自己的姓名、准考证号、考场号和座位号填写在试题卷和答题卡上。用2B铅笔将试卷类型(B)填涂在答题卡相应位置上。将条形码粘贴在答题卡右上角"条形码粘贴处"。
2.作答选择题时,选出每小题答案后,用2B铅笔把答题卡上对应题目选项的答案信息点涂黑;如需改动,用橡皮擦干净后,再选涂其他答案。答案不能答在试题卷上。
3.非选择题必须用黑色字迹的钢笔或签字笔作答,答案必须写在答题卡各题目指定区域内相应位置上;如需改动,先划掉原来的答案,然后再写上新答案;不准使用铅笔和涂改液。不按以上要求作答无效。
4.考生必须保证答题卡的整洁。考试结束后,请将本试卷和答题卡一并交回。
一、单项选择题:本题共6小题,每小题4分,共24分。在每小题给出的四个选项中,只有一项是符合题目要求的。
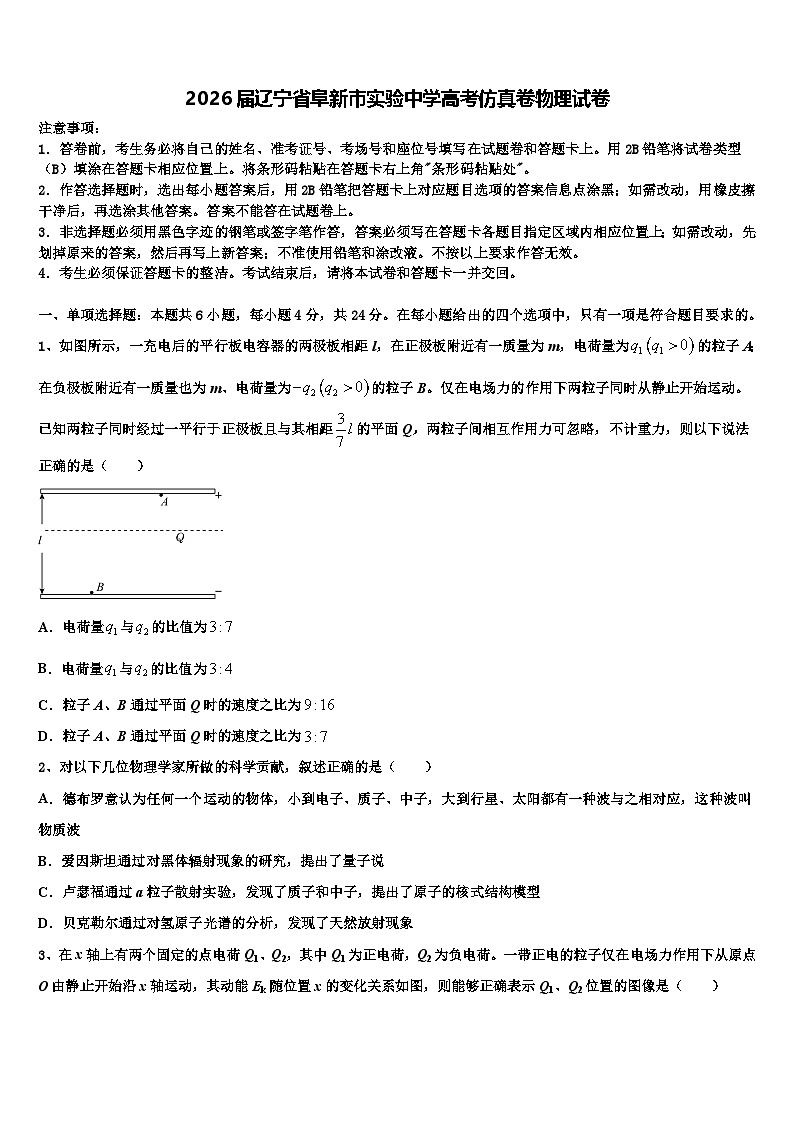
1、如图所示,一充电后的平行板电容器的两极板相距l,在正极板附近有一质量为m,电荷量为的粒子A;在负极板附近有一质量也为m、电荷量为的粒子B。仅在电场力的作用下两粒子同时从静止开始运动。已知两粒子同时经过一平行于正极板且与其相距的平面Q,两粒子间相互作用力可忽略,不计重力,则以下说法正确的是( )
A.电荷量与的比值为
B.电荷量与的比值为
C.粒子A、B通过平面Q时的速度之比为
D.粒子A、B通过平面Q时的速度之比为
2、对以下几位物理学家所做的科学贡献,叙述正确的是( )
A.德布罗意认为任何一个运动的物体,小到电子、质子、中子,大到行星、太阳都有一种波与之相对应,这种波叫物质波
B.爱因斯坦通过对黑体辐射现象的研究,提出了量子说
C.卢瑟福通过a粒子散射实验,发现了质子和中子,提出了原子的核式结构模型
D.贝克勒尔通过对氢原子光谱的分析,发现了天然放射现象
3、在x轴上有两个固定的点电荷Q1、Q2,其中Q1为正电荷,Q2为负电荷。一带正电的粒子仅在电场力作用下从原点O由静止开始沿x轴运动,其动能Ek随位置x的变化关系如图,则能够正确表示Q1、Q2位置的图像是( )
A.B.
C.D.
4、有三个完全相同的重球,在每个球和水平面间各压了一块相同的木板,并都与一根硬棒相连,棒的另一端分别与一铰链相连,三个铰链的位置如图甲、乙、丙所示。现分别用力F甲、F乙、F丙将木板水平向右匀速抽出,(水平面光滑,重球和木板是粗糙的)。则下列关于F甲、F乙、F丙大小关系判断正确的是
A.F甲=F乙=F丙B.F甲0,气体温度降低,内能减少,△U
相关试卷
这是一份2026届辽宁省阜新市实验中学高考仿真卷物理试卷含解析,共17页。试卷主要包含了考生必须保证答题卡的整洁等内容,欢迎下载使用。
这是一份2026届辽宁省阜新市高级中学高考仿真模拟物理试卷含解析,共15页。试卷主要包含了答题时请按要求用笔等内容,欢迎下载使用。
这是一份2026届辽宁省实验中学高考仿真卷物理试卷含解析,共15页。试卷主要包含了考生必须保证答题卡的整洁等内容,欢迎下载使用。
相关试卷 更多
- 1.电子资料成功下载后不支持退换,如发现资料有内容错误问题请联系客服,如若属实,我们会补偿您的损失
- 2.压缩包下载后请先用软件解压,再使用对应软件打开;软件版本较低时请及时更新
- 3.资料下载成功后可在60天以内免费重复下载
免费领取教师福利 




.png)




