


所属成套资源:2026 高三历史必刷:全国各地月考・模考・适应性考试高频考点卷(含超详细解析)
海南省东方市东方中学2025-2026学年高三上学期第一次月考历史试卷
展开 这是一份海南省东方市东方中学2025-2026学年高三上学期第一次月考历史试卷,共16页。试卷主要包含了睡虎地秦简《行书律》记载,如图为《秦代驰道示意图》等内容,欢迎下载使用。
本试卷共19题,满分100分。考试时间75分钟。
注意事项:
1.答题前,考生先将自己的姓名、准考证号码填写清楚,将条形码准确粘贴在条形码区域内。
2.选择题必须使用2B铅笔填涂;非选择题必须使用0.5毫米黑色字迹的签字笔书写,字体工整,笔迹清楚。
3.请按照题号顺序在答题卡各题目的答题区域内作答,超出答题区域书写的答案无效;在草稿纸、试卷上答题无效。
4.作图可先使用铅笔画出,确定后必须用黑色字迹的签字笔描黑。
5.保持卡面清洁,不要折叠、不要弄破、弄皱,不准使用涂改液、修正带、刮纸刀。
一、多选题:本大题共15小题,每小题3分,共45分。
1.吉林大安后套木嘎遗址(距今约7000-3000年)地层显示,该遗址早期陶器以东北地区传统“之”字纹筒形罐为主,中期突然出现与大汶口文化相似的彩陶八角星纹,晚期则出现良渚文化风格的玉璧残片。这可以用来说明
A.东北地区文化与南方交流密切
B.中华文明起源阶段存在区域间交流
C.游牧文明逐渐向农耕文明发展
D.中国史前文化间经济贸易往来频繁
2.仰韶文化时期,中原地区的聚落规模出现明显差异,出现以大型中心性聚落为代表的多层级区域聚落结构,聚落内部出现布局有序的特大公共性建筑、精细构筑的居住房屋,出现体现审美和信仰的彩陶。这一现象反映了当时
A.阶层分化初见端倪
B.多元一体格局奠定
C.封建等级逐渐完备
D.国家机构日益完善
3.先秦时期某学派主张:“视人之国若视其国,视人之家若视其家,视人之身若视其身。”下列思想与之一致的是
A.“天下之人皆相爱,强不执弱,众不劫寡”
B.“民为贵,君为轻,社稷次之”
C.“以法为教,以吏为师”
D.“圣人不仁,以百姓为刍狗”
4.西周时期,周王在分封、册命、赏赐等政治场合对臣下的称名方式主要有私名和官名(或职事名)两类,并不见礼书所载的相关亲属称谓;春秋时期,周王用“伯父”“叔父”来称同姓诸侯国,用“伯舅”“男氏”来称异姓诸侯国。这一变化反映出
A.家国一体观念淡化
B.贵族政治走向瓦解
C.周天子势力的衰微
D.儒家伦理得以重塑
5.商末周初时期的周人称自己为“有夏”,春秋早期西戎被称为“蛮夏”,当时的人们争相以“夏”自居。《左传》襄公十四年记载,范宣子斥责羌戎氏首领驹支,驹支谓诸戎是“四岳之裔胄也”,认为诸戎与华夏同源。这体现了
A.大一统国家最终形成
B.华夏认同意识产生
C.少数民族封建化加速
D.民族矛盾日益加剧
6.睡虎地秦简《行书律》记载:“行命书及书署急者,辄行之;不急者,日觱(毕),勿敢留。留者以律论之。”又载:“隶臣妾老弱及不可诚仁者勿令。书廷辟有曰报,宜到不来者,追之。”这些规定反映出秦代文书制度
A.为中央集权提供了行政保障
B.标志着封建官僚政治的确立
C.有利于削弱地方的行政权力
D.通过皇帝诏令管控基层官员
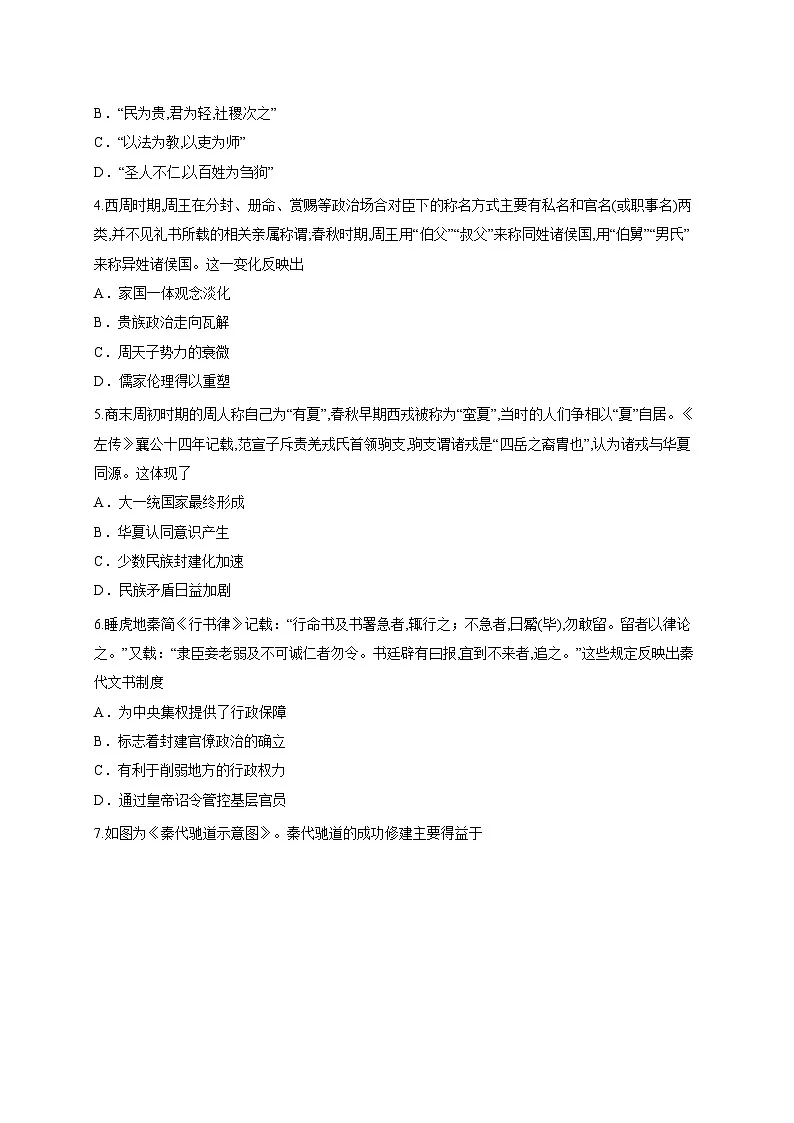
7.如图为《秦代驰道示意图》。秦代驰道的成功修建主要得益于
A.中央集权制度下的国家动员能力
B.南北方社会经济的融合
C.民族交融推动华夏认同观念增强
D.分封制向郡县制的转型
8.两汉时期,统治者采取了一系列举措以巩固大一统王朝。下列举措中,最有利于两汉构建大一统认同的是
A.A
B.B
C.C
D.D
9.以下为古代中国不同时期小麦种植空间(阴影部分)分布特征示意图。其中能准确反映隋唐时期小麦种植的空间分布特征的是
A.
B.
C.
D.
10.下图是两千年来中国历代气候变化统计情况,其中,第一个冷冻期间西北草原面积大幅度减少。史料记载,西晋期间,冰、雨雹、冻寒等气象记录的频率越来越高。由此带来的直接结果是
A.少数民族大量内迁
B.政权更迭频繁
C.生态环境全面恶化
D.民族交融加强
11.《新唐书·百官志》载:“大历以后,枢务及用兵,皆宰相以专判,中书舍人六员,分押尚书六曹,佐宰相判案,军国政事,咸系于中书,而尚书、门下之权渐轻。”据此可知,唐朝大历以后
A.中央决策机制发生根本改变
B.尚书省沦为中书省下属机构
C.中枢权力向中书省逐渐集中
D.门下省已无法发挥审核职能
12.太平兴国二年(977年),宋太宗诏令:“诸道转运使,察部下官吏,罢软、怠惰、逾滥者,条其事状以闻。其清强、公勤、明干、惠爱及不治之声著于民听者,亦以名闻。”同时规定,转运使“专掌一路财赋”,提点刑狱司“专察刑狱”,安抚使“掌一路兵民之事”,各司其职,“皆不得越权干涉他司事务”。北宋朝廷此举的主要目的是
A.分割地方权力,加强中央集权
B.增设地方机构,提高行政效率
C.加强监察地方长官,整饬吏治
D.削弱将领权力,消除割据隐患
13.南宋吴自牧《梦粱录》卷十三载:“杭州大街,买卖昼夜不绝,夜交三四鼓,游人始稀;五鼓钟鸣,卖早市者又开店矣。且夫坊巷市井,买卖关扑,酒楼歌馆,直至四鼓后方静。”同时,耐得翁《都城纪胜》载:“其夜市除大内前外,诸处亦然,唯中瓦前最胜,扑卖奇巧器皿百色物件,与日间无异。”由此可见宋朝
A.市民阶层生活奢靡化倾向明显
B.江南地区已经成为全国经济重心
C.纸币出现推动了商品经济繁荣
D.商品经济发展影响城市生活形态
14.《枢垣记略》载:“军机大臣掌书谕旨,综军国之要以赞上治机务。”《清史稿·职官志一》称:“军机处······承旨书谕,以赞机务,常日侍直,应对献替。”军机处议复档显示,雍正八年至十三年间,军机大臣处理满文奏折976件,其中595件需议复后呈皇帝定夺。这反映出清军机处
A.独立决策,仅上报大事
B.议复扩权,成决策主体
C.参与机要,终裁于皇帝
D.满汉分立,分权与制衡
15.古人有诗云:“金榜高悬姓字真,分明折得一枝春。蓬瀛乍接神仙侣,江海回思耕钓人。九万抟扶排羽翼,十年辛苦涉风尘。升平时节逢公道,不觉龙门是险津。”下列材料,与此诗描述的选官制度相吻的是
A.“有军功者,各以率受上爵”
B.“评论者自是一人,擢用者自是一人”
C.“举贤良方正能直言极谏者”
D.“怀牒自举”“一切以程文为去留”
二、材料分析题/分析题:本大题共4小题,每小题16分,共64分。
16.材料一 中国政治与文化之变革,莫剧于殷、周之际······周人制度之大异于商者,一曰“立子立嫡”之制,由是而生宗法及丧服之制,并由是而有封建子弟之制,君天子臣诸侯之制;二曰庙数之制;三曰同姓不婚之制。此数者,皆周之所以纲纪天下。
——摘自王国维《殷周制度论》
材料二 严格来说,要到秦汉,才是中国历史上正式有统一政府。秦以前的中国,只可说是一种“封建的统一”。一直要到秦汉,中央方面才有一个更像样的统一政府;而其所辖的各地方,也已不是封建性的诸侯列国并存,而是紧密隶属于中央的郡县制度的行政区分了。
——摘自钱穆《中国历代政治之得失》
材料三 中国社会历史发展的四个阶段:西周前为原始公社制;西周时代为奴隶制;春秋以后为封建制;最近百年为资本制。与此相应,中国有三次社会革命:第一次奴隶制革命在殷周之际;第二次封建制革命在周秦之际;第三次资本制革命在清代末年。
——摘自郭沫若《中国古代社会研究》
阅读材料,完成下列要求。
(1)根据材料一并结合所学知识,分析“殷周之变”的具体表现。
(2)综合材料二、三,结合钱穆与郭沫若的观点,分析“周秦之变”的影响。
17.材料一 《里耶秦简》记载:“乡啬夫既许,以律予之(里典)。里典以户籍为依据,掌一里之政令,督促百姓耕织,征收租赋。若有亡户、匿田者,里典与伍老连坐。”秦律规定,基层官吏需严格核查户口,民户不得擅自迁徙,违者处以重刑。
——据《里耶秦简研究》
材料二 汉代乡设三老,“掌教化”,劝导乡民遵行法令;啬夫“职听讼,收赋税”;游徼负责“循禁盗贼”。《汉书百官公卿表》载:“大率十里一亭,亭有长;十亭一乡,乡有三老、有秩、啬夫、游徼。”编户齐民制度下,百姓被纳入户籍,成为朝廷赋税、徭役的基本承担者。
——摘编自万昌华、赵兴彬《秦汉以来基层行政研究》
材料三 唐代“百户为里,五里为乡,两京及州县之郭内分为坊,郊外为村。里有里正,村有村正,坊有坊正,皆掌按比户口,课植农桑,检察非违,催驱赋役。”除行政职能外,里正需协助官府推行均田制,村正则负责调解邻里纠纷,维护乡村秩序。
——摘编自刘后滨《唐朝政令如何落实到乡里-基层政务与国家制度的弹性对接》
阅读材料,回答问题。
(1)根据材料,概括秦、汉、唐三朝基层治理的共同特点。
(2)根据材料并结合所学知识,分析古代基层治理对王朝统治的影响。
18.阅读材料,完成下列要求。
自明朝中期起,······由于农业多种经营方式的推广,很多地方的农业染上了商业色彩,农产品主要面向市场而并非自己消费,同时粮食商品化的趋势也日益明显。······许多重要商品的贸易,已不再局限于地方局部范围内的狭小市场,而是被长途贩运到很远的地方销售,乃至行销全国。······ 在国内贸易发展的基础上,海外贸易的需求日益强烈。欧洲在与中国的贸易中,无一例外地都处于贸易逆差之中。由于这种贸易以中国的丝绸为主角,因此被西方学者概括为“丝-银对流”。
——摘编自张帆《中国古代简史》、樊树志《国史十六讲》
(1)根据材料,指出明清时期商业贸易出现的新现象。
(2)结合所学知识分析这些现象出现的原因。
19.材料 中国古代政府运作程序的制度演进
——摘编自白钢主编《中国政治制度通史》
阅读材料,完成下列要求。
从材料中提取至少两个朝代的信息,自拟论题,结合所学中国古代史知识,就“中国古代政府运作程序的变与不变”进行论述。(要求:观点明确,史论结合,逻辑清晰,论证充分);
海南省东方市东方中学2025-2026学年高三上学期第一次月考历史试卷 答案与解析
1. B
解析:根据题干设问词,可知本题是本质题,根据材料关键信息可知准确时空是:新石器时代的中国。根据材料并结合所学知识可知,后套木嘎遗址接纳大汶口彩陶、良渚玉器,证明东北并非封闭区域,而是中华文明互动网络的重要节点,说明在文明起源阶段,东北、中原、长江流域已经出现经济文化交流,B项正确;仅从题干涉及的文化交流,不能直接得出东北地区文化与南方交流密切,因为有与北方大汶口文化的交流,排除A项;题干主要围绕不同文化风格的器物出现,体现的是文化交流,而非游牧文明向农耕文明发展,也没有涉及生产生活方式从游牧到农耕的转变,排除C项;题干说的是文化风格的交流,没有体现出经济贸易的相关内容,排除D项。故选B项。
2. A
解析:据本题主题干的设问词,可知这是本质题。据本题时间信息可知准确时空是:新石器时代(中国)。根据材料“出现以大型中心性聚落为代表的多层级区域聚落结构,聚落内部出现布局有序的特大公共性建筑、精细构筑的居住房屋,出现体现审美和信仰的彩陶”可知,中原地区的聚落规模出现明显差异,由此可看出阶层的分化,A项正确;材料仅涉及仰韶文化时期的聚落情况,B项多元一体在材料中并未体现,排除B项;C项封建等级体制是在春秋战国时期才开始形成,此时处于原始社会时期,排除C项;D项国家机构完善在材料中未体现,与题干无关,排除D项。故选A项。
3. A
解析:据本题主题干的设问词,可知这是正向题。据本题时间信息可知准确时空是:先秦时期(中国)。根据材料可知,题干强调超越血缘、等级的平等关爱,这种“兼爱”思想主张打破“别相恶”的社会现实,构建“交相利”的理想秩序,属于墨家思想,“天下之人皆相爱,强不执弱,众不劫寡”与之吻合,A项正确;材料属于墨家思想,B项属于儒家思想,B项与题意不符,排除B项;“以法为教,以吏为师”,体现法家“法治”主张,法家强调通过严刑峻法维护社会秩序,与墨家“兼爱”的道德感化路径截然不同,排除C项;题干强调主动的“兼爱”实践,与道家“不仁”(即不偏私)的消极态度存在本质差异,排除D项。故选A项。
4. C
解析:根据本题主题干的设问词,可知这是本质题。根据材料时间信息可知准确时空是:周朝(中国)。西周时周王对臣下主要称私名和官名,体现周王的权威;春秋时周王用亲属称谓称呼诸侯,反映出周王权威下降,势力衰微,不得不借助血缘亲属关系来拉近与诸侯的距离,C项正确;西周时期本身就有家国一体的观念,春秋时期周王用亲属称谓称呼诸侯,体现的是试图以血缘亲属关系来维系政治关系,并非家国一体观念淡化,排除A项;春秋时期贵族政治仍有一定影响,并未走向瓦解,排除B项;儒家伦理在春秋时期还未形成系统的重塑,且材料与儒家伦理重塑无关,排除D项。故选C项。
5. B
解析:根据题干的设问词,可知是本质题。据本题时间信息可知准确的时空是春秋时期的中国。根据材料中“商末周初时期的周人称自己为‘有夏’,春秋早期西戎被称为‘蛮夏’,当时的人们争相以‘夏’自居”可知对华夏文化认同,根据材料中“认为诸戎与华夏同源”体现了春秋时期周边少数民族对华夏民族的认同,B项正确;大一统国家最终形成是在秦汉时期,排除A项;魏晋南北朝时期,随着少数民族内迁和少数民族的改革,少数民族的封建化加速,排除C项;材料体现了周边少数民族对中原文化的认同,不是民族矛盾加剧,排除D项。故选B项。
6. A
解析:根据题干设问词,可知这是本质题,据材料关键信息可知准确时空是:秦朝时期的中国。根据材料“行命书及书署急者,辄行之;不急者,日觱(毕),勿敢留。留者以律论之。”“隶臣妾老弱及不可诚仁者勿令。书廷辟有曰报,宜到不来者,追之。”及所学可知,这些规定通过规范文书传递的效率与质量,强化了中央与地方间的信息沟通和行政指令执行,直接为秦代大一统的中央集权体制提供了关键的行政运行保障,A项正确;封建官僚政治确立的核心是郡县制取代分封制、官僚体系取代贵族世袭,文书制度仅是官僚行政的辅助手段,并非“确立标志”,排除B项;材料强调的是文书传递的规范,目的是确保中央指令落地和地方信息上传,未涉及“削弱地方行政权力”的内容,排除C项;《行书律》是国家法律条文,并非“皇帝诏令”,且规定针对文书传递流程,而非直接“管控基层官员”的任免、考核等,排除D项。故选A项。
7. A
解析:根据题干设问词,可知这是原因题。据本题时间信息可知准确时空是:秦朝(中国)。根据材料及所学可知,驰道是秦代大规模的全国性交通工程,需调动庞大的人力、物力(如征发民力、调配物资),并进行跨区域的统一规划与施工。这一工程的成功,核心依赖于秦代确立的中央集权制度,A项正确;“南北方社会经济的融合”是驰道修建可能带来的结果(如促进南北物资流通),而非其成功修建的原因,排除B项;“民族交融与华夏认同增强”是秦代统一后多元文化互动的表现,与驰道修建所需的“资源调配、人力组织”等实际条件无直接关联,排除C项;“分封制向郡县制的转型”是秦代地方行政制度的变革,其作用是强化中央对地方的管理,而非直接提供修建驰道的“动员能力”,排除D项。故选A项。
8. C
解析:汉武帝实行“罢黜百家,独尊儒术”,确立了儒学的官方正统地位,以儒家思想中的“大一统”“君权神授”等理念为核心,整合社会价值观,这一举措使儒学成为全国共同的思想基础,统一民众思想,强化了各地对中央政权的认同,C项正确。汉高祖推行的“郡国并行制”是地方行政制度,既保留郡县制,又分封同姓诸侯王,这一制度初期虽稳定了政权,但后期导致王国问题,反而威胁中央集权,排除A项;汉明帝派人到西域求取佛经这一行为推动了佛教在中国的传播,但佛教属于外来文化,其传播主要丰富了文化多样性,并未成为构建大一统认同的核心思想载体,排除B项;《九章算术》是东汉时期的数学著作,标志着中国古代数学体系的形成,科技著作主要反映生产力发展水平,与构建大一统理念无直接关联,排除D项。故选C项。
9. C
解析:据本题主题干的设问词,可知这是正向题。据本题时间信息可知准确时空是:古代中国。根据所学,小麦起源于西亚。商周时期主要在新疆、甘肃等西北地区种植。战国至汉代小麦种植向关中平原、黄河流域扩展。魏晋至唐宋小麦种植范围向南方扩展。明清时期小麦种植范围扩展到全国。C项小麦种植空间(阴影部分)符合隋唐时期小麦在北方广泛种植、并向南方扩展的阶段特点,C项正确;小麦在中国最早种植的地区是西北而非A项图片中的华北,排除A项;B项图片显示小麦主要在北方地区种植,这是隋唐以前时期的情况,排除B项;D项图片显示小麦的种植范围扩展到全国,这是明清时期的情况,排除D项。故选C项。
10. A
解析:据本题主题干的设问词,可知是推断题。据本题时间信息可知准确时空是三国两晋时期(中国)。题目描述了两千年来中国历代气候变化情况,特别提到第一个冷冻期间西北草原面积大幅减少,并指出西晋期间冰、雨雹、冻寒等气象记录频率增高。气候变冷导致草原生态恶化,游牧民族生存压力增大,因此被迫内迁寻找更适宜的生存环境,A项正确;政权更迭受多种因素影响(如政治斗争、经济状况),气候变冷并非直接原因,排除B项;“草原面积减少”不等于“生态环境全面恶化”,且题目未提及其他生态环境的变化,排除C项;民族交融是内迁后的间接结果,而非气候变冷的直接表现,排除D项。故选A项。
11. C
解析:据本题主题干的设问词,可知这是推断题。据本题时间信息可知准确时空是:唐朝(中国)。根据材料“大历以后,枢务及用兵,皆宰相以专判,中书舍人六员,分押尚书六曹,佐宰相判案,军国政事,咸系于中书,而尚书、门下之权渐轻”可知,大历以后,军国政事主要由中书省处理,并且设置专员辅佐宰相,表明唐朝大历以后中枢权力向中书省逐渐集中,C项正确;材料强调唐朝中枢权力向中书省逐渐集中,无法体现中央决策机制发生根本改变,排除A项;材料表明尚书省权力减弱,而不是沦为中书省下属机构,排除B项;材料只体现门下省权力减弱,未涉及其审核职能无法发挥,排除D项。故选C项。
12. A
解析:根据题干设问词,可知为目的题。根据题目具体时空信息可知准确时空为:北宋(中国)。材料中“各司其职”“不得越权”这一强制性规定背后的核心意图是将行政、财政、司法、军事等权力分割给不同的、平行的机构,并禁止他们互相干涉,正是为了从制度设计上瓦解地方权力集中的基础,从根本上防止地方坐大,威胁中央,A项正确;增设机构是表象,但史料中强调的“不得越权”恰恰可能导致效率降低(需要协调多个平行部门),且北宋设置监司的主要目的并非为了提高效率,而是为了分化事权,排除B项;史料开头确实提到转运使要监察州县官,这是其职责的一部分,但这只是史料信息的一部分,且主要是转运使的职责,题干问的是对整个“此举”(即设置监司并明确规定其分工和不得越权)的主要目的,监察州县吏治是手段之一,但最根本、最具制度创新性的目的,是通过分化事权来削弱整个地方层级(尤其是路一级)的总体权力,防止出现强大的地方势力,史料后半部分关于职权划分和不得越权的规定才是核心,有监察职能不等于主要目的是监察,排除C项;安抚使掌管“兵民之事”确实涉及军权,但这仅是史料提到的三项职责之一(财政、司法、军政),且北宋初期削夺地方军权的主要措施是“杯酒释兵权”、收精兵归中央禁军、实行更戍法等,设置安抚使并将其限制在“兵民之事”且不得越权,固然有削夺地方军权的成分,但题干史料展现的是一个更全面的“分权”图景(财、法、军),其核心策略是“分化事权”而不仅仅是削弱军权,排除D项。故选A项。
13. D
解析:根据题干的设问词,可知是推断题。据本题时间信息可知准确的时空是宋代的中国。根据材料可知,商业活动打破“坊市分离”与“定时启闭”的传统,《梦粱录》中“昼夜不绝”“直至四鼓后方静”表明时间限制消失;“坊巷市井”“隐僻去处,俱有铺席买卖”说明空间限制瓦解。“酒楼歌馆”“扑卖奇巧器皿百色物件”体现商业活动与文化娱乐、日常生活的交织。“柴米油盐酱醋茶”等生活必需品的常态化供应,反映商业服务对象从贵族向平民扩展,凸显商品经济对日常生活的渗透,这说明商品经济发展影响城市生活形态,D项正确;材料描述的是宋朝城市商品经济发展打破时间和空间的限制,市民生活日渐丰富多彩,但是并不体现奢靡化的倾向,排除A项;题干聚焦城市商业形态,未涉及全国经济格局对比,临安商业繁荣不能直接等同于江南成为经济重心,需区分城市个案与区域经济地位,排除B项;最早的纸币“交子”最初在北宋四川地区流通,南宋主要使用“会子”,且题干未提及纸币,题干强调商业活动的时空特征与生活形态,未涉及货币对经济的推动作用,排除C项。故选D项。
14. C
解析:根据题干的设问词,可知是本质题。据本题时间信息可知准确的时空是清代的中国。根据材料“军机处······承旨书谕,以赞机务,常日侍直,应对献替”可知军机处参与决策,根据材料“雍正八年至十三年间,军机大臣处理满文奏折976件,其中595件需议复后呈皇帝定夺”,说明最终由皇帝裁定,C项正确;军机处并无独立的决策权,排除A项;结合所学可知清朝的军国大事由皇帝裁定,军机处不是决策主体,排除B项;军机处的满汉官员设置并不是为了分权制衡,而是为了更好地服务于皇权,排除D项。故选C项。
15. D
解析:据本题主题干的设问词,可知这是正向题。据本题时间信息可知准确时空是:古代(中国)。依据题干“金榜高悬”“分明折得”“回思耕钓”“十年辛苦”“公道”“龙门”等信息并结合所学可知,该诗描述的是诗人参加科举考试登科后的喜悦心情。“怀牒自举”指考生可以自行报名参加考试,“一切以程文为去留”说明以考试成绩(文章)作为录取与否的标准,这与科举制的特点吻合,D项正确;“有军功者,各以率受上爵”描述的是军功爵制,其选官标准是军功大小,与诗歌中以考试成绩为核心的科举制不符,排除A项;“评论者自是一人,擢用者自是一人”体现的是九品中正制,在这一制度下,由中正官品评人才等级,再由朝廷按等级任用,选官权掌握在少数人手中,与科举制的考试选官方式不同,排除B项;“举贤良方正能直言极谏者”反映的是察举制,察举制主要由地方长官在辖区内考察、选取品行端正的人才推荐给中央,经过考核后任命官职,与科举制的特点不符,排除C项。故选D项。
16. (1) 表现:确立嫡长子继承制;宗法与分封制相结合;推行礼乐制度;民本思想萌发
(2) 影响:加快了官僚政治的发展;促进了封建制度的确立;形成了国家统一局面;推动了思想文化的进步;有利于封建经济的发展;奠定了封建社会两千多年的政治格局。
解析:【16题详解】
本题是特点题。时空是商周中国。表现:根据材料“一曰‘立子立嫡’之制,由是而生宗法及丧服之制,并由是而有封建子弟之制,君天子臣诸侯之制”可知,确立嫡长子继承制;宗法与分封制相结合;根据材料“二曰庙数之制”可知,推行礼乐制度;根据所学知识可知,民本思想萌发。
【17题详解】
本题是影响题。时空是西周至秦朝(中国)影响:根据材料“一直要到秦汉,中央方面才有一个更像样的统一政府;而其所辖的各地方,也已不是封建性的诸侯列国并存,而是紧密隶属于中央的郡县制度的行政区分了”可知,加快了官僚政治的发展;奠定了封建社会两千多年的政治格局;根据材料“要到秦汉,才是中国历史上正式有统一政府”可知,形成了国家统一局面;根据材料可知,从西周奴隶制过渡到封建制,促进了封建制度的确立,推动封建经济(如小农经济)和文化发展。
17. (1)共同
特点:均以户籍管理为基础;注重赋税徭役征收;设置专职官吏;承担维护地方秩序的职能。
(2) 影响:加强了中央对地方的控制;稳定了基层社会秩序;保障了国家赋税徭役的来源;为王朝长治久安提供了基础。过度依赖户籍束缚了人口流动,基层官吏权力集中易滋生腐败,加重百姓负担。
解析:【小问1详解】
本题是特点题。时空是古代(中国)。共同特点:由材料“里典以户籍为依据;编户齐民制度下,百姓被纳入户籍;百户为里,五里为乡,两京及州县之郭内分为坊”可得出,均以户籍管理为基础;由材料“征收租赋;成为朝廷赋税、徭役的基本承担者;催驱赋役”可得出,注重赋税徭役征收;由材料“乡啬夫既许;汉代乡设三老;里有里正,村有村正,坊有坊正”及所学可得出,设置专职官吏;由材料“民户不得擅自迁徙,违者处以重刑;大率十里一亭,亭有长;十亭一乡,乡有三老、有秩、啬夫、游徼;除行政职能外,里正需协助官府推行均田制”可得出,承担维护地方秩序的职能。
【小问2详解】
本题是影响题。时空是古代(中国)。影响:由材料“若有亡户、匿田者,里典与伍老连坐。”秦律规定,基层官吏需严格核查户口""可得出,加强了中央对地方的控制;由材料“循禁盗贼”可得出,稳定了基层社会秩序;由材料“编户齐民制度下,百姓被纳入户籍,成为朝廷赋税、徭役的基本承担者”及所学可得出,保障了国家赋税徭役的来源;由材料“除行政职能外,里正需协助官府推行均田制,村正则负责调解邻里纠纷,维护乡村秩序”可得出,为王朝长治久安提供了基础;结合所学,可从束缚人口流动和腐败等消极方面分析,过度依赖户籍束缚了人口流动,基层官吏权力集中易滋生腐败,加重百姓负担。
18. (1)新现象:
①农业商品化趋势明显;
②长途贩运贸易发展;
③海外贸易需求强烈,出现“丝-银对流”现象。
(2) 原因:
①农业多种经营方式推广,农产品产量提高;
②手工业发展,商品生产规模扩大;
③交通条件改善(如大运河、驿站体系);
④商品经济观念逐渐增强;
⑤新航路开辟后,世界市场初步形成,中外贸易联系加强。
解析:【小问1详解】
本题是特点题。时空是明清时期(中国)。新现象:由材料“很多地方的农业染上了商业色彩”可得出,农业商品化趋势明显;由材料“海外贸易的需求日益强烈”可得出,长途贩运贸易发展;由材料“丝-银对流”及所学可得出,海外贸易需求强烈,出现“丝-银对流”现象。
【小问2详解】
本题是原因题。时空是明清时期(中国)。原因:由材料“由于农业多种经营方式的推广”可得出,农业多种经营方式推广,农产品产量提高;由材料“这种贸易以中国的丝绸为主角”可得出,手工业发展,商品生产规模扩大;由材料“而是被长途贩运到很远的地方销售”及所学可得出,交通条件改善(如大运河、驿站体系);由材料“农产品主要面向市场而并非自己消费”可得出,商品经济观念逐渐增强;由材料“丝-银对流”可得出,新航路开辟后,世界市场初步形成,中外贸易联系加强。
19. 示例一:
论题:中国古代政府运作程序在分权与集权间的动态演进。
论述:制度之“变”:权力结构的调整与程序优化。唐朝三省六部制通过“中书草诏——门下审核——尚书执行”的程序,将决策权一分为三,而明朝废除丞相后,内阁“票拟”与司礼监“批红”形成新的权力分配。
制度之“不变”:秦汉至明清,无论程序如何调整,皇帝始终掌握最终决策权。秦朝御史大夫虽掌监察,但需对皇帝负责;清朝军机大臣“跪受笔录”,决策完全由皇帝操控。这种程序设计旨在为皇权服务,体现出“天下之事无大小皆决于上”的本质。
结论:中国古代政府运作程序的“变”与“不变”,本质上是统治者在维护集权与保障决策合理性间的平衡,既体现制度的适应性调整,也彰显传统政治的本质内涵。
示例二:
论题:中国古代政府运作程序中文书流转的规范化,既是权力分配的工具,也是皇权渗透的手段。
论述:程序之“变”:从粗放管控到精密规范。唐朝三省六部制通过“中书草诏——门下审核——尚书执行”的文书流转程序,形成分权体系。而明朝建立通政司收文、六科给事中封驳的文书流程,形成“科道互纠”机制,体现程序对官僚体系的约束。
本质之“不变”:皇权通过文书控制行政体系。秦朝以“御史大夫审核奏章、封泥验印”确保文书真实性,实则将行政权纳入皇权监控。清朝密折制度更将文书流转完全私密化,绕过内阁直达御前,使皇帝“足不出户而知天下事”。这种程序设计看似强化效率,实则通过控制信息流通渠道,将官僚体系变为皇权的延伸。
结论:文书流转的制度化是传统政治智慧的体现,既通过程序规范限制权力滥用,又通过皇权对文书最终处置权的掌控实现集权,反映古代政治在“效率”与“控制”间的平衡。
解析:本题是评论解说题。时空是古代中国。示例一,首先,据中国古代政府运作程序的制度演进,结合材料中各朝代制度,确定论题为:中国古代政府运作程序在分权与集权间的动态演进。
然后,据表格信息并结合所学,可从“变的具体表现”和“不变的核心本质”两方面分析。制度之“变”,据表格中央决策流程并结合所学可知,运作程序的不断调整与优化中央决策流程的变化:从秦朝“丞相奏事arrw 皇帝决策”的简单流程,到唐朝“三省分工(中书草诏、门下审核、尚书执行)”的分权模式,再到明朝“内阁票拟arrw 皇帝批红”,可见决策流程随朝代更替不断调整,核心是分割相权、强化皇权。制度之“不变”:据表格信息并结合所学可知,封建制度的本质皇权至上的核心逻辑无论制度如何调整,皇帝掌握最终决策权这一本质从未改变:秦朝御史大夫虽掌监察,但直接对皇帝负责;明朝内阁“票拟”需皇帝“批红”,清朝军机大臣“跪受笔录”,决策完全由皇帝操控。此外,文书流转和监察机制的所有设计,最终目的都是服务于皇权,防止权力失控,体现“天下事无大小皆决于上”。最后,归纳总结,中国古代政府运作程序的“变”,是为了适应不同时代的统治需求,通过调整权力分配、优化流程来巩固统治;而“不变”的是皇权至上的根本原则。这种“变与不变”的辩证关系,本质上是统治者在维护集权与保障决策合理性间的平衡,既体现制度的适应性调整,也彰显传统政治的本质内涵。
示例二,首先,据表格中文书流转关键环节的演变,确定论题为:中国古代政府运作程序中文书流转的规范化,既是权力分配的工具,也是皇权渗透的手段。
然后,据表格信息并结合所学,可从“变的具体表现”和“不变的核心本质”两方面分析。程序之“变”:从粗放管控到精密规范。唐朝三省六部制通过“中书草诏——门下审核——尚书执行”的文书流转程序,形成分权体系。而明朝建立通政司收文、六科给事中封驳的文书流程,形成“科道互纠”机制,体现程序对官僚体系的约束。本质之“不变”:皇权通过文书控制行政体系。秦朝以“御史大夫审核奏章、封泥验印”确保文书真实性,实则将行政权纳入皇权监控。清朝密折制度更将文书流转完全私密化,绕过内阁直达御前,使皇帝“足不出户而知天下事”。这种程序设计看似强化效率,实则通过控制信息流通渠道,将官僚体系变为皇权的延伸。最后,归纳总结,文书流转的制度化是传统政治智慧的体现,既通过程序规范限制权力滥用,又通过皇权对文书最终处置权的掌控实现集权,反映古代政治在“效率”与“控制”间的平衡。朝代
中央决策流程
文书流转关键环节
监察机制
秦朝
丞相奏事arrw 皇帝决策arrw 九卿执行
御史大夫审核奏章、封泥验印
御史大夫掌监察,地方设监郡御史
汉朝
内朝决策arrw 外朝执行(汉武帝后);朝议制度(集体讨论重大议题)
尚书台负责文书收发、转呈;丞相府设主簿掌文书
中央设司隶校尉,地方设刺史“以六条问事”
唐朝
三省制:中书省草诏arrw 门下省审核arrw 尚书省执行;政事堂集体议事
文书需经三省长官联署,加盖“中书门下之印”
御史台分台院、殿院、察院;地方设十道监察区,派监察御史巡查
宋朝
二府三司制:中书门下决策arrw 枢密院掌军政arrw 三司理财;皇帝参与核心决策
文书需经枢密院、三司副署;通进银台司负责文书传递
台谏合一,御史与谏官职能混淆:路级设转运使、提点刑狱司兼监察
明朝
内阁票拟arrw 皇帝批红(司礼监代批);廷议制度常态化
文书经通政司收文,六科给事中封驳
都察院与六科给事中“科道”并行;厂卫特务机构参与监察
清朝
军机处承皇帝旨意拟旨arrw 内阁明发或廷寄;密折制度强化皇权
军机处直接撰拟谕旨,不经内阁;密折直达皇帝
都察院与科道职权合一;密折成为皇帝监控官员的重要手段
相关试卷
这是一份海南省东方市东方中学2025-2026学年高三上学期第一次月考历史试卷,共16页。试卷主要包含了睡虎地秦简《行书律》记载,如图为《秦代驰道示意图》等内容,欢迎下载使用。
这是一份海南省东方市东方中学2025-2026学年高三上学期第一次月考历史试卷(含解析),共16页。试卷主要包含了请将答案正确填写在答题卡上,先秦时期某学派主张,睡虎地秦简《行书律》记载,图1为《秦代驰道示意图》等内容,欢迎下载使用。
这是一份海南省东方市东方中学2024-2025学年高二下学期第一次月考历史试题,共6页。试卷主要包含了请将答案正确填写在答题卡上等内容,欢迎下载使用。
相关试卷 更多
- 1.电子资料成功下载后不支持退换,如发现资料有内容错误问题请联系客服,如若属实,我们会补偿您的损失
- 2.压缩包下载后请先用软件解压,再使用对应软件打开;软件版本较低时请及时更新
- 3.资料下载成功后可在60天以内免费重复下载
免费领取教师福利 





.png)




