若您为此资料的原创作者,认为该资料内容侵犯了您的知识产权,请扫码添加我们的相关工作人员,我们尽可能的保护您的合法权益。

1/6

2/6

3/6
还剩3页未读, 继续阅读
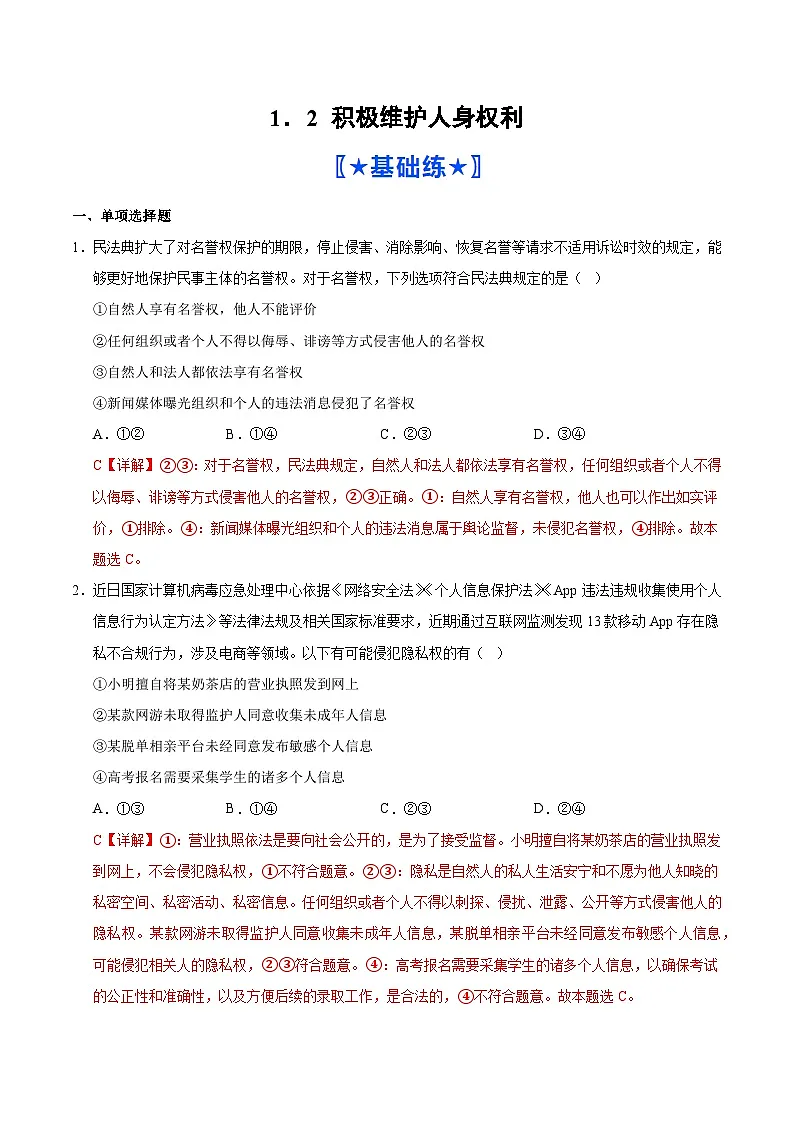
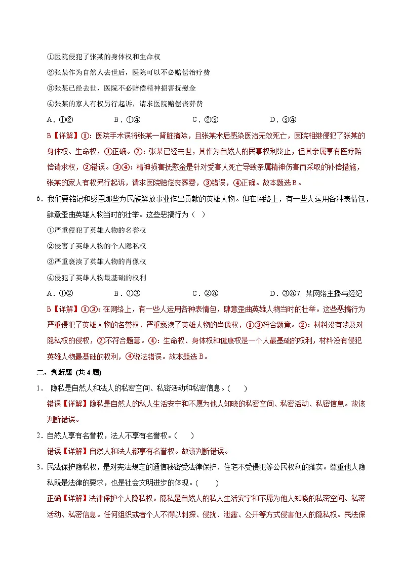
高中政治 (道德与法治)人教统编版选择性必修2 法律与生活积极维护人身权利练习
展开相关试卷
高中政治 (道德与法治)人教统编版选择性必修2 法律与生活积极维护人身权利练习:
这是一份高中政治 (道德与法治)人教统编版选择性必修2 法律与生活积极维护人身权利练习,共6页。试卷主要包含了单项选择题,判断题等内容,欢迎下载使用。
高中人教统编版积极维护人身权利课后测评:
这是一份高中人教统编版积极维护人身权利课后测评,共14页。试卷主要包含了单选题,非选择题等内容,欢迎下载使用。
人教统编版选择性必修2 法律与生活积极维护人身权利课时练习:
这是一份人教统编版选择性必修2 法律与生活积极维护人身权利课时练习,共24页。试卷主要包含了在一次同学聚会上,小周负责摄影等内容,欢迎下载使用。
相关试卷 更多
资料下载及使用帮助
版权申诉
- 1.电子资料成功下载后不支持退换,如发现资料有内容错误问题请联系客服,如若属实,我们会补偿您的损失
- 2.压缩包下载后请先用软件解压,再使用对应软件打开;软件版本较低时请及时更新
- 3.资料下载成功后可在60天以内免费重复下载
版权申诉
免费领取教师福利 





.png)





