


江西省红色十校2023-2024学年高三下学期2月联考生物试题 附答案
展开 这是一份江西省红色十校2023-2024学年高三下学期2月联考生物试题 附答案,共10页。试卷主要包含了人体患桥本甲状腺炎的机理大致是等内容,欢迎下载使用。
说明:1.全卷满分 100 分,考试时间为 75 分钟。
2.请将答案写在答题卡上,否则不给分。
一、选择题:本题共 12 小题,每小题2 分,共24分。在每小题给出的四个选项中,只有一项是最符合题目要求的。
1.动物细胞分泌蛋白的合成、加工和运输过程需要多种细胞器参与。下列有关叙述正确的是
A.分泌蛋白的合成和分泌过程都需要囊泡参与并消耗能量
B.分泌蛋白的合成、加工和运输体现了细胞器间的协调和配合
C.分泌蛋白的合成、加工和运输是在生物膜分隔的不同区室中完成的
D.参与分泌蛋白的合成、加工和运输的各种细胞器的蛋白质含量相同
2.酵母菌通过细胞呼吸能生成ATP,在ATP 合成过程被抑制的酵母菌 A 中,分别注入野生型蓝细菌(对照组)和导入了目的基因的蓝细菌甲(实验组),获得重构酵母菌。将两组重构酵母菌分别接种于培养液中,都给予相同且适宜的光照处理,一段时间后计数,得到结果如图所示。下列叙述错误的是
A.酵母菌和蓝细菌在有光和无光的条件下都能合成ATP
B.导入目的基因的蓝细菌甲可能为酵母菌 A 提供ATP
C.在酵母菌和蓝细菌的细胞质基质和线粒体中都能合
成 ATP
D.目的基因表达的蛋白可能具有将蓝细菌的 ATP 运输至
酵母菌的功能
3.人体的正常细胞和一些实体肿瘤中都存在 ARC基因、基因1、基因2 等基因,三种基因的部分生命活动图解如下图。下列叙述错误的是
A.过程①②③④中均会发生碱基互补配对
B.肿瘤细胞与正常细胞相比较,HRCR 的含量较少
C.用药物促进过程③抑制过程④,可限制肿瘤快速生长
D过程②中,少量 mRNA 同时和多个核糖体结合生成较多的凋亡抑制因子4.小鼠先天性肢体畸形是受常染色体隐性基因 e控制的隐性遗传病。小鼠 E 基因的正常表达依赖其上游的 M 基因,一条染色体上的 M 基因突变将导致下游的 E 基因异常表达而出现先天性肢体畸形。研究人员用表型正常的 M 基因突变杂合小鼠(EEMm)与表型正常的E 基因突变杂合小鼠(EeMM)杂交,得到了 F₁ 肢体畸形小鼠。 下列相关 F₁ 肢体畸形小鼠形成的原因中,正确的是
A.一条染色体上E 基因上游存在 M 基因,另外一条染色体上的 M 基因正常但存在E 基因
B.一条染色体上 E 基因上游存在 M 基因,另外一条染色体上的 M 基因正常但不存在 E基因
C.一条染色体上 E基因上游不存在 M 基因,另外一条染色体上的 M 基因正常但存在 E 基因
D.一条染色体上 E 基因上游不存在 M 基因,另外一条染色体上的 M 基因正常但不存在 E基因
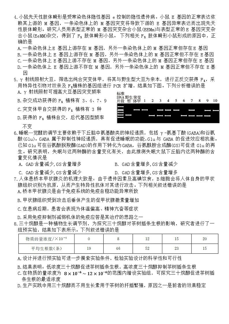
5.γ射线照射大豆,筛选出纯合突变体甲,将其与野生型大豆为亲本,进行正反交获得 F₁,采用特异性引物对双亲及 F₁植株的基因组进行 PCR 扩增,结果如下图。下列分析错误的是
A.γ射线照射可提高大豆基因突变频率
B.杂交成功获得的 F₁ 植株有 3、4、7、9
C.突变体甲自交获得的 F₁ 植株有 3 种
D.获得的 F₁ 植株自交,后代基因型频率
不变
6.睡眠—觉醒的调节主要依赖于下丘脑中氨基酸类的神经递质,包括γ-氨基丁酸(GABA)和谷氨酸(Glu)。GABA 属于抑制性神经递质,具有促进睡眠的功能,Glu与 GABA 的促进效应相抗衡。 已知Glu可在谷氨酸脱羧酶(GAD)的作用下转化为GABA,谷氨酰胺合成酶(GS)可促进 Glu的再生。研究表明,失眠与这两种酶的含量变化有关,由此推测失眠大鼠下丘脑内这两种酶的含量变化情况是
A. GAD含量减少,GS含量增多 B. GAD含量增多,GS含量减少
C. GAD含量减少,GS含量减少 D. GAD含量增多,GS含量增多
7.人体患桥本甲状腺炎的机理大致是:由于遗传因素及高碘饮食,B细胞会将人体自身的甲状腺组织识别为抗原,从而产生特异性抗体对其进行攻击。下列相关叙述错误的是
A.桥本甲状腺炎是由于免疫系统的免疫自稳功能异常所致
B.甲状腺组织受到攻击后垂体产生的促甲状腺激素量增加
C.在患病后期,患者会表现为体温偏高、精神亢奋等症状
D.采用免疫抑制剂减弱机体的免疫应答是其治疗的思路之一
8.三十烷醇是一种植物生长调节剂,为探究三十烷醇对茶树插条生根的影响,研究者进行了一组预实验,结果如下表所示。下列叙述错误的是
A.设计并进行预实验可进一步摸索实验条件,检验实验设计的科学性和可行性
B.结果表明:低浓度三十烷醇促进茶树插条生根,高浓度三十烷醇抑制茶树插条生根
C.在物质的量浓度为 8×10⁻⁶∼12×10⁻⁶的范围内增设实验组,可探究三十烷醇促进茶树插条生根的最适浓度
D.生产实践中用三十烷醇而不用生长素用于茶树的扦插繁殖,原因之一是前者的效果稳定9.右图表示某植食性昆虫迁入某草原生态系统后的种群数量增长速率(种群在单位时间内增加的个体数量)变化曲线。下列叙述错误的是
A.在t₁时期种群的年龄组成为增长型,在t₂时期后,种群数量可能维持稳定
B.研究该植食性昆虫的生态位通常研究它的食物、天敌及与其他物种的关系等
C.连年使用同一种化学杀虫剂防治该植食性昆虫可导致该昆虫再度大爆发
D.采用生物防治,不会使植食性昆虫出现抗药性变异和引起其天敌大量死亡
10.下表为某热带雨林的能量流动情况的调查结果。表中甲、乙、丙、丁为不同营养级,GP为同化量,R为呼吸消耗量,单位: 10²kJ/m²⋅a。下列叙述错误的是
A.碳元素在甲、乙、丙、丁和分解者之间以 CO₂形式循环
B.表格中 X 的含义是用于生长发育和繁殖的能量
C.丁与下一营养级之间的能量传递效率是 12%
D.分解者能将甲、乙、丙、丁遗体中的有机物分解为无机物
11.获得的胚胎进行冷冻,通过胚胎分割技术可用于大型农场动物进行良种繁殖。 下列相关叙述错误的是
A.可通过体外受精、核移植技术获得胚胎
B.获得二分胚时要对内细胞团进行均等分割
C.分割后的胚胎经胚胎移植后都能发育成新个体
D.取滋养层细胞进行性别鉴定可避免对胚胎的影响
12.下图表示利用基因工程制备某种病毒单克隆抗体的操作流程,下列叙述错误的是
A.过程①所用的 mRNA 只能从病毒感染者的浆细胞中提取
B.防止过程②中目的基因与质粒反向连接,通常用不同限制酶进行切割
C.过程③可采用的方法有显微注射法、农杆菌转化法和钙离子转化法
D.导入重组质粒的鼠瘤细胞在体外培养时既能无限增殖又能产生病毒抗体
二、选择题:本题共4小题,每小题 4 分,共 16分。 在每小题给出的四个选项中,有两个或两个以上选项是符合题目要求的,全部选对得4分,选对但不全得2分,有选错的得0分。
13.生活在干旱地区的一些植物(如植物甲)具有特殊的 CO₂固定方式。 白天的时候苹果酸含量下降,而糖类含量增多,夜晚则相反。下图为该植物的气孔开闭, CO₂吸收量、液泡有
机酸含量在24h内的变化。下列有关叙述正确的是
A. a、b 曲线 分别表示 CO₂ 吸收量、有机酸
含量
B.将植物甲的叶片分组,分别置于正常环境
和干旱环境中培养,测定叶肉细胞的苹果
酸含量,可验证该植物固定 CO₂的方式
C.白天和夜间每隔一段时间取干旱条件下生
长的植物甲的叶片,测定叶肉细胞的苹果
酸含量,可验证该植物固定CO₂的方式
D.这类植物晚上气孔打开,吸收 CO₂生成苹果酸,白天气孔关闭,苹果酸发生反应释放的 CO₂用于光合作用
14.稻田杂草是影响水稻产量的重要因素,小龙虾以昆虫、稻田杂草、某些小鱼等为食,其粪便可作水稻肥料,小龙虾挖洞筑巢的习性会破坏幼芽生长。农业技术人员挖掘环形沟环绕稻田,为小龙虾提供繁殖和栖息环境。 建立了如下图所示的稻虾共作的田间工程。 下列叙述正确的是
A.小龙虾的存在加速了稻田生态系统的物质循环
B.小龙虾与昆虫的种间关系有种间竞争和捕食
C.稻虾共作减少了化学除草剂的使用有利于环境保护
D.稻虾共作减少了化肥的使用遵循了生态工程的协调原理
15.基因型为 AaBb的某雌性哺乳动物的一个初级卵母细胞分裂某一时期的染色体示意图如下,图中黑色染色体上的 DNA 被 ¹⁵N标记,该细胞在无 15N环境中分裂。下列叙述错误的是
A.该细胞正发生同源染色体的姐妹染色单体互换
B.该细胞染色体行为是卵细胞多样性形成的原因之一
C.该细胞分裂形成的卵细胞染色体的 DNA中都含有 ¹⁵N
D.若该细胞为体细胞,分裂形成的子细胞染色体的 DNA 中都含有¹⁵N
16.利用植物纤维素水解获得酒精、乙烯等能源物质已取得成功,下表为某生物兴趣小组的同学在培养纤维素分解菌时制定的培养基组分。下列叙述错误的是
A.该培养基中含有纤维素分解菌的基本营养成分
B.表中的酵母膏能为纤维素分解菌提供维生素
C.在该培养基中加入琼脂可用于发酵生产酒精
D.改变该培养基部分成分可用于尿素分解菌的分离项目
GP
X
R
甲
12.6
2.9
9.7
乙
838.2
166.0
672.2
丙
0.9
0.4
0.5
丁
105.0
38.8
66.2
分解者
184.5
23.8
160.7
三、非选择题:本题包括 5 小题,共60分。
17.(12 分) Rubisc(R 酶)是光合作用暗反应中的关键酶,活化状态的 R 酶能催化 CO₂固定。回答下列问题:
(1)R酶及生物体内其他酶的特性是 。
(2)科学研究发现:小麦、水稻等作物在强光、干旱时会发生比较强的光呼吸作用。 光呼吸 时,R 酶可催化五碳化合物与O₂结合生成一个三碳化合物和一个二碳化合物。 此二碳化合物不参与光合作用,而是在消耗一定 ATP 和 NADPH 的基础上,重新形成五碳化合物,并释放出 CO₂。研究发现塑料大棚内的CO₂浓度由0.03%升高到0.24%时,水稻会增产约 89%,请从光合作用的原理和 Rubisc 酶促反应的特点解释其原因。
(3)研究表明:光照时, Mg²⁺能显著提高 R 酶催化的化学反应速率;黑暗下, Mg²⁺对 R 酶催化的化学反应速率无明显作用。 得到这一结论的依据是下图所示的实验结果。 现提供离体叶绿体悬浮液等材料,写出获得此实验结果的实验思路: 。
18.(12分)某家系的遗传系谱图如下,控制甲病、乙病的基因分别用 A/a、B/b表示,基因均不在X、Y染色体的同源区段上。已知乙病为伴性遗传病,人群中甲病的患病概率为12%。Ⅱ-1无致病基因,Ⅱ-2为纯合子。不考虑突变和染色体片段发生交换,回答下列问题:
(1)写出甲病的两项主要遗传特点: 。抗维生素D佝偻病的遗传特点与 (填“甲”或“乙”)病相同。
(2)Ⅱ-3的基因型为 ,Ⅱ-3与 M−4再生一个正常女孩的概率为 。
(3)Ⅱ -6的基因型为 。19.(12分)如图为某人剧烈运动后一些生理活动的调节过程,①~④分别代表不同的激素。 回答下列问题:
(1)通过①~④的调节属于体液调节,体液调节是指 ,能直接调节肾小管细胞生理活动的是激素 (填序号),激素 (填序号)的调节可导致细胞外液渗 透压降低。
(2)请从反馈调节的角度分析,天气转冷时,体内④含量不会不断增多的原因: 。
(3)体温升高时,机体通过 (填调节方式)共同作用,增加散热以维持体温恒定。
(4)与支配骨骼肌的神经相比,延髓中心血管中枢支配血管、心脏的神经的主要作用特点是 。
20.(12分)研究表明,捕食风险能诱导猎物作出防御反应,该反应对猎物种群密度和繁殖力的影响远高于直接捕杀。研究者利用无人机模拟猛禽类捕食者作为捕食风险,探究其对不同密度的某种鼠类种群增长率和繁殖力的影响,结果如下图所示。回答下列问题:
(1)在生物进化中,捕食者的存在会增加物种多样性,原因是 。
(2)无人机模拟属于密度制约因素,理由是 ,利用无人机进行生物防治利用的信息种类主要是 。
(3)捕食风险可减弱低密度种群的种内竞争,判断的依据是 。
(4)对高密度组鼠害的防治,应采取的措施是 。
21.(12分)科研人员将除草剂草甘膦抗性基因转入水稻植株,获得抗草甘膦转基因水稻。 回答下列问题:
(1)检测水稻细胞中是否成功导入草甘膦抗性基因,通常要先提取水稻细胞 DNA,粗提取DNA时,将水稻根细胞研磨后的过滤液置于 4°C冰箱中放置几分钟处理的目的是 ,对粗提取获得的白色丝状物进行鉴定,通常采用的试剂是 。
(2)检测水稻细胞中是否成功导入草甘膦抗性基因,可采用PCR 技术,PCR 技术的原理是 ,PCR 扩增草甘膦抗性基因时需要设计引物,引物是指 ,PCR完成后,常采用 法来鉴定 PCR 的产物。
(3)将除草剂草甘膦抗性基因导入水稻细胞,常采用含基因表达载体的农杆菌侵染愈伤组织获得。水稻愈伤组织的培养过程:取某品种水稻的幼胚,先进行 处理,然后接种到培养基中,水稻幼胚细胞发生 形成愈伤组织。
相关试卷
这是一份江西省红色十校2023-2024学年高三下学期2月联考生物试题 附答案,共10页。试卷主要包含了人体患桥本甲状腺炎的机理大致是等内容,欢迎下载使用。
这是一份江西省红色十校2023-2024学年高三下学期2月联考生物试题,文件包含生物试卷红色十校2月高三pdf、生物学答案红色十校2月高三pdf、生物答题卡红色十校2月高三pdf等3份试卷配套教学资源,其中试卷共12页, 欢迎下载使用。
这是一份江西省红色十校2023-2024学年高三下学期2月联考生物试题,文件包含生物试卷红色十校2月高三pdf、生物学答案红色十校2月高三pdf、生物答题卡红色十校2月高三pdf等3份试卷配套教学资源,其中试卷共12页, 欢迎下载使用。
相关试卷 更多
- 1.电子资料成功下载后不支持退换,如发现资料有内容错误问题请联系客服,如若属实,我们会补偿您的损失
- 2.压缩包下载后请先用软件解压,再使用对应软件打开;软件版本较低时请及时更新
- 3.资料下载成功后可在60天以内免费重复下载
免费领取教师福利 




.png)




