搜索
      上传资料 赚现金

      2026届江西省临川二中高考压轴卷物理试卷含解析

      • 700 KB
      • 2026-03-10 00:16:02
      • 3
      • 0
      • 教习网用户9316150
      加入资料篮
      立即下载
      2026届江西省临川二中高考压轴卷物理试卷含解析第1页
      高清全屏预览
      1/17
      2026届江西省临川二中高考压轴卷物理试卷含解析第2页
      高清全屏预览
      2/17
      2026届江西省临川二中高考压轴卷物理试卷含解析第3页
      高清全屏预览
      3/17
      还剩14页未读, 继续阅读

      2026届江西省临川二中高考压轴卷物理试卷含解析

      展开

      这是一份2026届江西省临川二中高考压轴卷物理试卷含解析,共17页。试卷主要包含了考生必须保证答题卡的整洁等内容,欢迎下载使用。
      1.答卷前,考生务必将自己的姓名、准考证号、考场号和座位号填写在试题卷和答题卡上。用2B铅笔将试卷类型(B)填涂在答题卡相应位置上。将条形码粘贴在答题卡右上角"条形码粘贴处"。
      2.作答选择题时,选出每小题答案后,用2B铅笔把答题卡上对应题目选项的答案信息点涂黑;如需改动,用橡皮擦干净后,再选涂其他答案。答案不能答在试题卷上。
      3.非选择题必须用黑色字迹的钢笔或签字笔作答,答案必须写在答题卡各题目指定区域内相应位置上;如需改动,先划掉原来的答案,然后再写上新答案;不准使用铅笔和涂改液。不按以上要求作答无效。
      4.考生必须保证答题卡的整洁。考试结束后,请将本试卷和答题卡一并交回。
      一、单项选择题:本题共6小题,每小题4分,共24分。在每小题给出的四个选项中,只有一项是符合题目要求的。
      1、如图所示,现有六条完全相同的垂直于纸面的长直导线,横截面分别位于一正六边形的六个顶点上,穿过a、b、c、e四点的直导线通有方向垂直于纸面向里、大小为的恒定电流,穿过d、f两点的直导线通有方向垂直纸面向外、大小为的恒定电流,已知通电长直导线周围距离为处磁场的磁感应强度大小为,式中常量,I为电流大小,忽略电流间的相互作用,若电流在正六边形的中心处产生的磁感应强度大小为B,则O点处实际的磁感应强度的大小、方向分别是( )
      A.,方向由O点指向b点
      B.3B,方向由O点指向cd中点
      C.,方向由O点指向e点
      D.3B,方向由O点指向中点
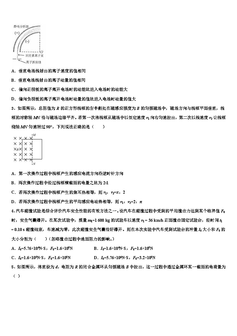
      2、分离同位素时,为提高分辨率,通常在质谐仪内的磁场前加一扇形电场.扇形电场由彼此平行、带等量异号电荷的两圆弧形金属板形成,其间电场沿半径方向.被电离后带相同电荷量的同种元素的同位素离子,从狭缝沿同一方向垂直电场线进入静电分析静电分器,经过两板间静电场后会分成几束,不考虑重力及离子间的相互作用,则
      A.垂直电场线射出的离子速度的值相同
      B.垂直电场线射出的离子动量的值相同
      C.偏向正极板的离子离开电场时的动能比进入电场时的动能大
      D.偏向负极板的离子离开电场时动量的值比进入电场时动量的值大
      3、如图所示,总阻值为R的正方形线框的左半侧处在磁感应强度为B的匀强磁场中,磁场方向与线框平面垂直,线框的对称轴MN恰与磁场边缘平齐。若第一次将线框从磁场中以恒定速度v1向右匀速拉出,第二次以线速度v2让线框绕轴MN匀速转过90°,下列说法正确的是( )
      A.第一次操作过程中线框产生的感应电流方向沿逆时针方向
      B.两次操作过程中经过线框横截面的电量之比为2∶1
      C.若两次操作过程中线框产生的焦耳热相等,则v1:v2=π:2
      D.若两次操作过程中线框产生的平均感应电动势相等,则v1:v2=2:π
      4、汽车碰撞试验是综合评价汽车安全性能的有效方法之一。设汽车在碰撞过程中受到的平均撞击力达到某个临界值F0时,安全气囊爆开。在某次试验中,质量m1=1 600 kg的试验车以速度v1 = 36 km/h正面撞击固定试验台,经时间t1 = 0.10 s碰撞结束,车速减为零,此次碰撞安全气囊恰好爆开。则在本次实验中汽车受到试验台的冲量I0大小和F0的大小分别为( )(忽略撞击过程中地面阻力的影响。)
      A.I0=5.76×104N·S,F0=1.6×105NB.I0=1.6×104N·S,F0=1.6×105N
      C.I0=1.6×105N·S,F0=1.6×105ND.I0=5.76×104N·S,F0=3.2×105N
      5、如图所示,将直径为d,电阻为R的闭合金属环从匀强磁场B中拉出,这一过程中通过金属环某一截面的电荷量为( )
      A.B.C.D.
      6、据科学家研究发现,由于潮汐作用,现阶段月球每年远离地球3.8cm,在月球远离地球的过程中,地球正转得越来越慢,在此过程中月球围绕地球的运动仍然看成圆周运动,与现在相比,若干年后( )
      A.月球绕地球转动的角速度会增大B.地球同步卫星轨道半径将会增大
      C.近地卫星的环绕速度将会减小D.赤道上的重力加速度将会减小
      二、多项选择题:本题共4小题,每小题5分,共20分。在每小题给出的四个选项中,有多个选项是符合题目要求的。全部选对的得5分,选对但不全的得3分,有选错的得0分。
      7、一辆汽车在平直路面上从静止开始在1500 N的合外力作用下以恒定加速度启动,当速度达到20 m/s时功率达到额定功率,接着以额定功率继续加速,最后以30m/s的最大速度匀速运动,整个运动过程中汽车所受阻力恒定,下列说法正确的是
      A.汽车的额定功率为60kWB.汽车的额定功率为90kW
      C.汽车受到的阻力大小为2000ND.汽车受到的阻力大小为3000N
      8、静电场方向平行于x轴,其电势随x轴分布的图像如图所示,和均为已知量,某处由静止释放一个电子,电子沿x轴往返运动。已知电子质量为m,带电荷量为e,运动过程中的最大动能为,则( )
      A.电场强度大小为
      B.在往返过程中电子速度最大时的电势能为
      C.释放电子处与原点的距离为
      D.电子从释放点返回需要的时间为
      9、如图所示,甲图为沿x轴传播的一列简谐横波在t=0时刻的波动图像,乙图为参与波动质点P的振动图像,则下列判断正确的是________.
      A.该波的传播速率为4m/s
      B.该波的传播方向沿x轴正方向
      C.经过0.5s,质点P沿波的传播方向向前传播4m
      D.该波在传播过程中若遇到2m的障碍物,能发生明显衍射现象
      E.经过0.5s时间,质点P的位移为零,路程为0.4m
      10、图甲为一简谐横波在t=0.20s时的波形图,P是平衡位置在x=3m处的质点,Q是平衡位置在x=4m处的质点;图乙为质点Q的振动图像,不正确的是( )
      A.这列波沿x轴负方向传播
      B.当此列波遇到尺寸超过8m的障碍物时不能发生衍射现象
      C.从t=0.20s到t=0.30s,P通过的路程为10cm
      D.从t=0.30s到t=0.35s,P的动能逐渐增加
      E.在t=0.35s时,P的加速度方向与y轴正方向相同
      三、实验题:本题共2小题,共18分。把答案写在答题卡中指定的答题处,不要求写出演算过程。
      11.(6分)热敏电阻包括正温度系数电阻器(PTC)和负温度系数电阻器(NTC)。正温度系数电阻器(PTC)在温度升高时电阻值越大,负责温度系数电阻器(NTC)在温度升高时电阻值越小,热敏电阻的这种特性,常常应用在控制电路中。某实验小组选用下列器材探究通过热敏电阻Rx(常温下阻值约为10.0Ω)的电流随其两端电压变化的特点。
      A.电流表A1(满偏电流10mA,内阻r1=10Ω)
      B.电流表A2(量程0~1.0A,内阻r2约为0.5Ω)
      C.滑动变阻器R1(最大阻值为10Ω)
      D.滑动变阻器R2(最大阻值为500Ω)
      E.定值电阻R3=990Ω
      F. 定值电阻R4=140Ω
      G.电源E(电动势12V,内阻可忽略)
      H.电键、导线若干
      (1)实验中改变滑动变阻器滑片的位置,使加在热敏电阻两端的电压从零开始逐渐增大,请在所提供的器材中选择必需的器材,应选择的滑动变阻器______。(只需填写器材前面的字母即可)
      (2)请在所提供的器材中选择必需的器材,在虚线框内画出该小组设计的电路图_____。
      (3)该小组测出某热敏电阻Rx的I1—I2图线如曲线乙所示,NTC热敏电阻对应的曲线是____(填①或②)。
      (4)若将上表中的PTC电阻直接接到一个9V,内阻10Ω的电源两端,则它的实际功率为_______W。(结果均保留2位有效数字)
      12.(12分)如图所示为某同学完成验证平行四边形定则实验后留下的白纸.
      (1)根据图中数据,F合的大小是__N.
      (3)观察图象发现,理论的合力F合与一个弹簧秤拉动时的拉力F3差异较大,经验证F3测量无误,则造成这一现象可能的原因是__
      A.用手压住结点后拉弹簧秤并读数
      B.初始时一个弹簧秤指示在0.4N处而未调零
      C.两个弹簧秤首次拉动时结点位置的记录有较大偏差
      D.拉动过程中绳套从弹簧秤上脱落,装上后继续实验.
      四、计算题:本题共2小题,共26分。把答案写在答题卡中指定的答题处,要求写出必要的文字说明、方程式和演算步骤。
      13.(10分)如图所示,水平传送带AB与直角平台的上表面水平平滑对接,平台的上表面光滑,平台高h1=0.7 m,在平台右侧d=l m处有一高度为h2 =0.5 m的竖直薄挡板。长度L=12 m的传送带以v0=10 m/s的速度顺时针转动,现将质量m=l kg的小滑块(可视为质点)由静止放到传送带上,已知滑块与传送带间的动摩擦因数μ=0.2,重力加速度g取10 m/s2。求:
      (1)若要滑块落在挡板右侧,求滑块由静止放在传送带上的位置范围;
      (2)将滑块放在传送带中点处并沿水平方向给滑块一初速度,使滑块落在挡板右侧,求此初速度满足的条件。
      14.(16分)如图所示,固定在水平面开口向上的导热性能良好足够高的汽缸,质量为m=5kg、横截面面积为S=50cm2的活塞放在大小可忽略的固定挡板上,将一定质量的理想气体封闭在汽缸中,开始汽缸内气体的温度为t1=27℃、压强为p1=1.0×105Pa。已知大气压强为p0=1.0×105Pa,重力加速度为g=10m/s2。
      (1)现将环境的温度缓慢升高,当活塞刚好离开挡板时,温度为多少摄氏度?
      (2)继续升高环境的温度,使活塞缓慢地上升H=10cm,在这上过程中理想气体的内能增加了18J,则气体与外界交换的热量为多少?
      15.(12分)一位同学的家住在一座25层的高楼内,他每天乘电梯上楼,经过多次仔细观察和反复测量,他发现电梯启动后的运动速度符合如图所示的规律,他就根据这一特点在电梯内用台秤、重物和停表测量这座楼房的高度。他将台秤放在电梯内,将重物放在台秤的托盘上,电梯从第一层开始启动,经过不间断地运行,最后停在最高层,在整个过程中,他没有来得及将台秤的示数记录下来,假设在每个时间段内台秤的示数都是稳定的,重力加速度g取10m/s2;
      (1)电梯在0—3.0s时间段内台秤的示数应该是多少?
      (2)根据测量的数据,计算该座楼房每一层的平均高度。
      参考答案
      一、单项选择题:本题共6小题,每小题4分,共24分。在每小题给出的四个选项中,只有一项是符合题目要求的。
      1、D
      【解析】
      电流、在点处产生的磁感应强度大小相等、方向相反,其矢量和为零;电流、在点处产生的磁感应强度大小分别为B、2B,方向均由O点指向ef中点,可得电流、在点处总的磁感应强度大小为3B,方向由点指向ef中点;同理,电流、在点处总的磁感应强度大小为3B。方向由点指向ab中点,根据平行四边形定则,容易得到点处实际的磁感应强度的大小为3B,方向由点指向af中点。
      A. ,方向由O点指向b点,与分析不符,故A错误;
      B. 3B,方向由O点指向cd中点,与分析不符,故B错误;
      C. ,方向由O点指向e点,与分析不符,故C错误;
      D. 3B,方向由O点指向中点,与分析相符,故D正确;
      故选:D。
      2、D
      【解析】
      垂直电场线射出的离子,在电场中做匀速圆周运动,根据牛顿第二定律有,解得,同位素的质量不同,所以垂直电场线射出的离子动能的值相同,速度不同,动量不同,AB错误;偏向正极板的离子离开电场时克服电场力做功,动能比进入电场时的小,C错误;偏向负极板的离子离开电场时,过程中电场力做正功,速度增大,动量增大,故比进入电场时动量的值大,D正确.
      3、D
      【解析】
      A.由右手定则可知,第一次操作过程中感应电流的方向为顺时针方向,选项A错误;
      B.由公式可知两次操作过程中经过线框横截面的电量相同,选项B错误;
      C.设线框的边长为L,若两次操作过程中线框产生的焦耳热相等,第一次将线框从磁场中以恒定速度v1向右匀速拉出
      第二次以线速度v2让线框转过90°
      Q1=Q2
      所以
      选项C错误;
      D.若两次操作过程中线框产生的平均感应电动势相等,第一次将线框从磁场中以恒定速度v1向右匀速拉出
      第二次以线速度v2让线框转过90°

      D选项正确。
      故选D。
      4、B
      【解析】
      汽车受到试验台的冲量等于汽车动量的改变量的大小
      平均撞击力,根据动量定理可知
      带入数据解得:
      A. I0=5.76×104N·S,F0=1.6×105N与分析不符,故A错误;
      B. I0=1.6×104N·S,F0=1.6×105N与分析相符,故B正确;
      C. I0=1.6×105N·S,F0=1.6×105N与分析不符,故C错误;
      D. I0=5.76×104N·S,F0=3.2×105N与分析不符,故D错误。
      故选:B。
      5、A
      【解析】
      金属环的面积:
      由法拉第电磁感应定律得:
      由欧姆定律得,感应电流:
      感应电荷量:
      q=I△t,
      解得:
      故A正确,BCD错误;
      故选A.
      【点睛】
      本题考查了求磁通量的变化量、感应电荷量等问题,应用磁通量的定义式、法拉第电磁感应定律、欧姆定律、电流定义式即可正确解题,求感应电荷量时,也可以直接用公式计算.
      6、B
      【解析】
      A.对月球绕地球转动,则

      随着月球绕地球转动半径的增大,角速度减小,选项A错误;
      B.对地球的同步卫星,由可知,T变大,则r变大,即地球同步卫星轨道半径将会增大,选项B正确;
      C.对近地卫星,由 可得
      可知,近地卫星的环绕速度不变,选项C错误;
      D.由可知,赤道上的重力加速度将不变,选项D错误。
      故选B。
      二、多项选择题:本题共4小题,每小题5分,共20分。在每小题给出的四个选项中,有多个选项是符合题目要求的。全部选对的得5分,选对但不全的得3分,有选错的得0分。
      7、BD
      【解析】
      当速度达到v1=20m/s时功率达到额定功率P,最大速度为v2=30m/s,匀加速时
      其中
      匀速时
      联立解得:
      P=90000W=90kW,f=3000N
      A. 汽车的额定功率为60kW,与计算结果不符,故A错误.
      B. 汽车的额定功率为90kW,与计算结果相符,故B正确.
      C. 汽车受到的阻力大小为2000N,与计算结果不符,故C错误.
      D. 汽车受到的阻力大小为3000N,与计算结果相符,故D正确.
      8、ABD
      【解析】
      A.在0<x<x0区间内,场强大小
      方向沿+x方向;在-x0<x<0区间内,场强大小
      场强方向沿-x方向,故A正确;
      B.根据能量守恒可知,电子速度最大即动能最大时,电势能最小,根据负电荷在电势高处电势能小,则此时电势能为
      故B正确;
      C.已知电子质量为m、带电荷量为e,在运动过程中电子的最大功能为Ek,根据动能定理得

      故C错误;
      D.根据牛顿第二定律知

      粒子从静止到动能最大的时间为四分之一周期,匀加速直线运动的时间为
      电子从释放点返回需要的时间为
      故D正确。
      故选ABD。
      9、ADE
      【解析】
      A.由甲图读出该波的波长为λ=4m,由乙图读出周期为T=1s,则波速为v==4m/s,故A正确;
      B.在乙图上读出t=0时刻P质点的振动方向沿y轴负方向,在甲图上判断出该波的传播方向沿x轴负方向,故B错误;
      C.质点P只在自己的平衡位置附近上下振动,并不随波的传播方向向前传播,故C错误;
      D.由于该波的波长为4m,与障碍物尺寸相差较多,故能发生明显的衍射现象,故D正确;
      E.经过t=0.5s=,质点P又回到平衡位置,位移为零,路程为S=2A=2×0.2m=0.4m,故E正确.
      10、BCD
      【解析】
      A.由乙图读出,在t=0.20s时Q点的速度方向沿y轴负方向,由波形的平移法判断可知该波沿x轴负方向的传播,A不符合题意;
      B.机械波都能发生衍射,只是明不明显,B符合题意;
      C.从t=0.20s到t=0.30s,经过:
      由于P位置不特殊,故无法看出其具体路程,C符合题意;
      D.从t=0.30s到t=0.35s,P点从关于平衡位置的对称点运动到波谷,速度逐渐减小,故动能逐渐减小,D符合题意;
      E.在t=0.35s时,质点P运动到波谷,故加速度沿y轴正方向,E不符合题意。
      故选BCD。
      三、实验题:本题共2小题,共18分。把答案写在答题卡中指定的答题处,不要求写出演算过程。
      11、C ② 2.0W(1.9~2.1W)
      【解析】
      (1)[1]因为要求加在热敏电阻两端的电压从零开始逐渐增大,所以滑动变阻器采用分压接法,为了便于调节,应选择最大阻值小的滑动变阻器,故填C。
      (2) [2]因为器材没有电压表,故用已知内阻的电流表A1串联一个大电阻R3改装成电压表。由于热敏电阻的阻值远小于电压表内阻,所以电流表应用外接法,电路图如图所示
      (3)[3] 把热敏电阻Rx的I1—I2图线的纵坐标改成,即热敏电阻的电压,单位为V,图像就成为热敏电阻的图像。图像上的点与坐标原点连线的斜率表示电阻值。随电压增大,电流增大,电阻实际功率增大,温度升高。NTC热敏电阻在温度升高时电阻值减小,故对应的曲线是②。
      (4)[4]做出9V,内阻10Ω的电源的图像
      其与曲线②的交点坐标的乘积即为所要求的实际功率,为
      由于作图和读书有一定的误差,故结果范围为1.9~2.1W。
      12、1.8 AC
      【解析】
      (1)[1]根据图象,结合比例尺可得F合=1.8N
      (2)[2]A.用手压住结点后拉弹簧秤并读数,造成弹簧秤与木板不平行可能造成这一现象,故A正确;
      B.图中两分力夹角为锐角,初始时一个弹簧秤指示在0.4N处而未调零,这一个分力会有相差0.4N的错误,不会造成合力也相差0.4N,故B错误;
      C.两个弹簧秤首次拉动时结点位置的记录有较大偏差,造成一个弹簧秤拉的效果与两个弹簧秤拉的效果不同,可能造成这一现象,故C正确;
      D.拉动过程中绳套从弹簧秤上脱落,装上后继续实验,对实验结果没有影响,故D错误。
      四、计算题:本题共2小题,共26分。把答案写在答题卡中指定的答题处,要求写出必要的文字说明、方程式和演算步骤。
      13、(1)距A端5.75m以内的任何一个位置释放均可,(2)若滑块初速度水平向右,满足:;若滑块初速度水平向左,满足:。
      【解析】
      (1)要使滑块恰好落在挡板右侧,设滑块离开传送带的速度为,则:
      解得:
      在传送带上滑动做匀加速运动:
      加速度为:
      解得:,传送带总长12m,所以滑块在距离A端5.75m以内的任何一个位置释放均可;
      (2)若给滑块水平向右的速度,则有:
      解得:,所以速度满足:即可使滑块落在挡板右侧;
      若给滑块水平向左的初速度,只需让滑块向左减速滑行的距离在的范围内即可,根据运动学公式:
      其中:
      解得:;
      综上所述:
      若滑块初速度水平向右,满足:;
      若滑块初速度水平向左,满足:。
      14、 (1) 57℃;(2)73J
      【解析】
      (1)气体的状态参量

      对活塞由平衡条件得
      解得
      由查理定律得
      解得

      (2)继续加热时,理想气体等压变化,则温度升高,体积增大,气体膨胀对外界做功,外界对气体做功
      根据热力学第一定律,可得理想气体从外界吸收的热量
      15、 (1)5.8kg;(2)2.9m。
      【解析】
      (1)由图象可知,电梯在13.0—19.0s内向上做匀减速运动,由牛顿第二定律:
      匀速运动时的速度
      0—3.0s内,电梯向上做匀加速运动,设其加速度为a2,则
      由牛顿第二定律:
      即0—3.0s内台秤的示数应该为5.8kg;
      (2)0—3.0s内电梯的位移

      3.0—13.0s内电梯的位移
      13.0—19.0s内电梯的位移

      总高度
      平均高度

      时间/s
      台秤示数/kg
      电梯启动前
      5.0
      0—3.0
      3.0—13.0
      5.0
      13.0—19.0
      4.6
      19.0以后
      5.0

      相关试卷

      2026届江西省临川二中高考压轴卷物理试卷含解析:

      这是一份2026届江西省临川二中高考压轴卷物理试卷含解析,共17页。试卷主要包含了考生必须保证答题卡的整洁等内容,欢迎下载使用。

      2026届江西省临川第二中学高考冲刺物理模拟试题含解析:

      这是一份2026届江西省临川第二中学高考冲刺物理模拟试题含解析,共16页。试卷主要包含了答题时请按要求用笔等内容,欢迎下载使用。

      2026届江西省抚州市临川一中高考压轴卷物理试卷含解析:

      这是一份2026届江西省抚州市临川一中高考压轴卷物理试卷含解析,共15页。

      资料下载及使用帮助
      版权申诉
      • 1.电子资料成功下载后不支持退换,如发现资料有内容错误问题请联系客服,如若属实,我们会补偿您的损失
      • 2.压缩包下载后请先用软件解压,再使用对应软件打开;软件版本较低时请及时更新
      • 3.资料下载成功后可在60天以内免费重复下载
      版权申诉
      若您为此资料的原创作者,认为该资料内容侵犯了您的知识产权,请扫码添加我们的相关工作人员,我们尽可能的保护您的合法权益。
      入驻教习网,可获得资源免费推广曝光,还可获得多重现金奖励,申请 精品资源制作, 工作室入驻。
      版权申诉二维码
      欢迎来到教习网
      • 900万优选资源,让备课更轻松
      • 600万优选试题,支持自由组卷
      • 高质量可编辑,日均更新2000+
      • 百万教师选择,专业更值得信赖
      微信扫码注册
      手机号注册
      手机号码

      手机号格式错误

      手机验证码 获取验证码 获取验证码

      手机验证码已经成功发送,5分钟内有效

      设置密码

      6-20个字符,数字、字母或符号

      注册即视为同意教习网「注册协议」「隐私条款」
      QQ注册
      手机号注册
      微信注册

      注册成功

      返回
      顶部
      学业水平 高考一轮 高考二轮 高考真题 精选专题 初中月考 教师福利
      添加客服微信 获取1对1服务
      微信扫描添加客服
      Baidu
      map