搜索
      上传资料 赚现金

      2026届江苏省镇江一中等高考冲刺押题(最后一卷)物理试卷含解析

      • 643 KB
      • 2026-03-09 23:18:09
      • 5
      • 0
      • 教习网用户4821646
      加入资料篮
      立即下载
      2026届江苏省镇江一中等高考冲刺押题(最后一卷)物理试卷含解析第1页
      高清全屏预览
      1/16
      2026届江苏省镇江一中等高考冲刺押题(最后一卷)物理试卷含解析第2页
      高清全屏预览
      2/16
      2026届江苏省镇江一中等高考冲刺押题(最后一卷)物理试卷含解析第3页
      高清全屏预览
      3/16
      还剩13页未读, 继续阅读

      2026届江苏省镇江一中等高考冲刺押题(最后一卷)物理试卷含解析

      展开

      这是一份2026届江苏省镇江一中等高考冲刺押题(最后一卷)物理试卷含解析,共16页。
      2.回答选择题时,选出每小题答案后,用铅笔把答题卡上对应题目的答案标号涂黑,如需改动,用橡皮擦干净后,再选涂其它答案标号。回答非选择题时,将答案写在答题卡上,写在本试卷上无效。
      3.考试结束后,将本试卷和答题卡一并交回。
      一、单项选择题:本题共6小题,每小题4分,共24分。在每小题给出的四个选项中,只有一项是符合题目要求的。
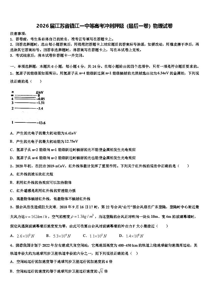
      1、氢原子的能级图如图所示。用氢原子从n=4能级跃迁到n=1能级辐射的光照射逸出功为6.34eV的金属铂,下列说法正确的是( )
      A.产生的光电子的最大初动能为6.41eV
      B.产生的光电子的最大初动能为12.75eV
      C.氢原子从n=2能级向n=1能级跃迁时辐射的光不能使金属铂发生光电效应
      D.氢原子从n=6能级向n=2能级跃迁时辐射的光也能使金属铂发生光电效应
      2、2020年初,在抗击2019-nCV,红外线体温计发挥了重要作用。下列关于红外线的说法中正确的是( )
      A.红外线的波长比红光短
      B.利用红外线的热效应可以加热物体
      C.红外遥感是利用红外线的穿透能力强
      D.高温物体辐射红外线,低温物体不辐射红外线
      3、强台风往往造成巨大灾难.2018年9月16日17时,第22号台风“山竹”强台风级在广东登陆,登陆时中心附近最大风力达,空气的密度,当这登陆的台风正对吹向一块长10m、宽4m的玻璃幕墙时,假定风遇到玻璃幕墙后速度变为零,由此可估算出台风对玻璃幕墙的冲击力F大小最接近( )
      A.B.C.D.
      4、据悉我国计划于2022年左右建成天宫空间站,它离地面高度为400~450 km的轨道上绕地球做匀速圆周运动,其轨道半径大约为地球同步卫星轨道半径的六分之一,则下列说法正确的是( )
      A.空间站运行的加速度等于地球同步卫星运行的加速度的6倍
      B.空间站运行的速度约等于地球同步卫星运行速度的倍
      C.空间站运行的周期等于地球的自转周期
      D.空间站运行的角速度小于地球自转的角速度
      5、如图所示,电源电动势为E、内阻不计,R1、 R2为定值电阻,R0为滑动变阻器,C为电容器,电流表A为理想电表、当滑动变阻器的滑片向右滑动时,下列说法正确的是
      A.A的示数变大,电容器的带电量增多
      B.A的示数变大,电容器的带电量减少
      C.A的示数不变,电容器的带电量不变
      D.A的示数变小,电容器的带电量减少
      6、在物理学发展的历程中,许多物理学家的科学研究推动了人类文明的进程,以下对几位物理学家所做科学贡献的叙述正确的是( )
      A.牛顿运用理想实验法得出“力不是维持物体运动的原因”
      B.安培总结出了真空中两个静止点电荷之间的作用规律
      C.爱因斯坦创立相对论,提出了一种崭新的时空观
      D.法拉第在对理论和实验资料进行严格分析后,总结出了法拉第电磁感应定律
      二、多项选择题:本题共4小题,每小题5分,共20分。在每小题给出的四个选项中,有多个选项是符合题目要求的。全部选对的得5分,选对但不全的得3分,有选错的得0分。
      7、下列说法中正确的是
      A.分子间作用力为零时,分子间的势能一定是零
      B.布朗运动是由于液体分子对固定小颗粒的撞击引起的,固定小颗粒的体积越大,液体分子对它的撞击越多,布朗运动就越显著
      C.在墙壁与外界无热传递的封闭房间里,夏天为了降低温度,同时打开电冰箱和电风扇,两电器工作较长时间后,房子内的气温将会增加
      D.一定质量的理想气体经历等温压缩过程时,气体压强增大,从分子动理论观点来分析,这是因为单位时间内,器壁单位面积上分子碰撞的次数增多
      E.在轮胎爆裂这一短暂过程中,气体膨胀,温度下降
      8、沿轴正向传播的简谐横波在时刻的波形如图所示,此时波传播到处的质点B,质点A恰好位于波谷位置。C、D两个质点的平衡位置分别位于和处。当时,质点A恰好第一次(从计时后算起)处于波峰位置。则下列表述正确的是________________。
      A.该波的波速为
      B.时,质点C在平衡位置处且向下运动
      C.时,质点D的位移为
      D.D点开始振动的时间为0.6s
      E.质点D第一次位于波谷位置时,质点B恰好也位于波谷位置
      9、如图所示,在真空中某点电荷的电场中,将两个电荷量相等的试探电荷分别置于M、N两点时,两试探电荷所受电场力相互垂直,且F2>F1,则以下说法正确的是( )
      A.这两个试探电荷的电性可能相同B.M、N两点可能在同一等势面上
      C.把电子从M点移到N点,电势能可能增大D.N点场强一定大于M点场强
      10、如图所示,用橡胶锤敲击音叉,关于音叉的振动及其发出的声波,下列说法正确的有( )
      A.在空气中传播的声波是纵波
      B.声波在空气中传播的速度随波频率增大而增大
      C.音叉周围空间声音强弱的区域相互间隔
      D.换用木锤敲击,音叉发出声音的音调变高
      三、实验题:本题共2小题,共18分。把答案写在答题卡中指定的答题处,不要求写出演算过程。
      11.(6分)在“用DIS研究在温度不变时,一定质量的气体压强与体积的关系”实验中,某同学将注射器活塞置于中间刻度20mL处,然后将注射器连接压强传感器并开始实验,气体体积V每减小2mL测一次压强p,实验数据记录在下表中最后得到p和V的乘积逐渐减小.
      (1)(单选题)造成上述实验结果的可能原因是在实验过程中________
      (A)注射器中有异物
      (B)实验时环境温度增大了.
      (C)实验时外界大气压强发生了变化.
      (D)实验时注射器内的空气向外发生了泄漏.
      (2)由此可推断,该同学的实验结果可能为图________(选填“a”或“b”).
      (3)若另一同学用较大的注射器在同一实验室里(温度不变)做同一个实验,实验仪器完好,操作规范,也从中间刻度开始实验,则得出的图象的斜率比上一同学直线部分的斜率相比________(选填“增大”、“减小”或“相同”).
      12.(12分)课外兴趣小组在一次拆装晶体管收音机的过程中,发现一只发光二极管,同学们决定测绘这只二极管的伏安特性曲线。
      (1)由于不能准确知道二极管的正负极,同学们用多用电表的欧姆挡对其进行侧量,当红表笔接A端、黑表笔同时接B端时,指针几乎不偏转,则可以判断二极管的正极是_______端
      (2)选用下列器材设计电路并测绘该二极管的伏安特性曲线,要求准确测出二极管两端的电压和电流。有以下器材可供选择:
      A.二极管Rx
      B.电源电压E=4V(内电阻可以忽略)
      C.电流表A1(量程0~50mA,内阻为r1=0.5Ω)
      D.电流表A2(量程0~0.5A,内阻为r2=1Ω)
      E.电压表V(量程0~15V,内阻约2500Ω)
      F.滑动变阻器R1(最大阻值20Ω)
      C.滑动变阻器R2(最大阻值1000Ω)
      H.定值电阻R3=7Ω
      I.开关、导线若干
      实验过程中滑动变限器应选___________(填“F”或“G”),在虚线框中画出电路图_______(填写好仪器符号)
      (3)假设接入电路中电表的读数:电流表A1读数为I1,电流表A2读数为I2,则二极管两瑞电压的表达式为__________(用题中所给的字母表示)。
      (4)同学们用实验方法测得二极管两端的电压U和通过它的电流I的一系列数据,并作出I-U曲线如图乙所示。
      (5)若二极管的最佳工作电压为2.5V,现用5.0V的稳压电源(不计内限)供电,则需要在电路中串联一个电限R才能使其处于最佳工作状态,请根据所画出的二极管的伏安特性曲线进行分析,申联的电阻R的阻值为_______________Ω(结果保留三位有效数字)
      四、计算题:本题共2小题,共26分。把答案写在答题卡中指定的答题处,要求写出必要的文字说明、方程式和演算步骤。
      13.(10分)如图所示,一金属箱固定在倾角为的足够长固定斜面上,金属箱底面厚度不计,箱长l1=4.5m,质量m1=8kg。金属箱上端侧壁A打开,距斜面顶端l2=5m。现将质量m2=1kg的物块(可视为质点)由斜面顶端自由释放,沿斜面进入金属箱,物块进入金属箱时没有能量损失,最后与金属箱下端侧壁B发生弹性碰撞。碰撞的同时上端侧壁A下落锁定并释放金属箱。已知物块与斜面间的动摩擦因数μ1=0.3,与金属箱内表面间的动摩擦因数μ2=0.125,金属箱与斜面间的动摩擦因数μ3=,重力加速度g取10m/s 2,sin=0.6,cs=0.8,求:
      (1)物块与金属箱下端侧壁B相碰前瞬间的速度;
      (2)物块与金属箱侧壁第二次相碰前物块的速度。(结果保留2位小数)
      14.(16分)如图所示,打开水龙头,流出涓涓细流。将乒乓球靠近竖直的水流时,水流会被吸引,顺着乒乓球表面流动。这个现象称为康达效应(Canda Effect)。某次实验,水流从点开始顺着乒乓球表面流动,并在乒乓球的最低点与之分离,最后落在水平地面上的点(未画出)。已知水流出水龙头的初速度为,点到点的水平射程为,点距地面的高度为,乒乓球的半径为,为乒乓球的球心,与竖直方向的夹角,不计一切阻力,若水与球接触瞬间速率不变,重力加速度为。
      (1)若质量为的水受到乒乓球的“吸附力”为,求的最大值;
      (2)求水龙头下端到的高度差。
      15.(12分)如图所示,半径为R的半圆形玻璃砖固定放置,平面AB水平,为半圆的对称轴,光屏MN紧靠A点竖直放置,一束单色光沿半径方向照射到O点,当入射角较小时,光屏上有两个亮点,逐渐增大入射角i,当i增大到某一角度时,光屏上恰好只有一个亮点C,C、A间的距离也为R,求:
      ①玻璃砖对单色光的折射率;
      ②当入射角i=30°时,光屏上两个亮点间的距离为多少。
      参考答案
      一、单项选择题:本题共6小题,每小题4分,共24分。在每小题给出的四个选项中,只有一项是符合题目要求的。
      1、A
      【解析】
      AB. 从n=4能级跃迁到n=1能级辐射的光子能量为
      产生的光电子的最大初动能为
      故A正确B错误;
      C. 氢原子从n=2能级向n=1能级跃迁时辐射的光子能量为10.2eV,能使金属铂发生光电效应,故C错误;
      D. 氢原子从n=6能级向n=2能级跃迁时辐射的光子能量小于逸出功,故不能发生光电效应,故D错误。
      故选A。
      2、B
      【解析】
      A.红外线的波长比红光的波长更长,故A错误;
      B.红外线是一种看不见的光,通过红外线的照射,可以使物体的温度升高,故B正确;
      C.人们利用红外线来实行遥控和遥感,是因为红外线波长长,更容易发生衍射,故C错误;
      D.一切物体都向外辐射红外线,故D错误。
      故选B。
      3、C
      【解析】
      假设经过t时间,由动量定理得:,代入数据:,故选C
      4、B
      【解析】
      ABC.设空间站运行的半径为R1,地球同步卫星半径为R2,由
      得加速度为
      线速度为
      周期为
      由于半径之比
      则有加速度之比为
      a1:a2=36:1
      线速度之比为
      v1:v2=:1
      周期之比为
      T1:T2=1:6
      故AC错误,B正确;
      D.由于地球自转的角速度等于地球同步卫星的角速度,故可以得到空间站运行的角速度大于地球自转的角速度,故D错误。
      故选B。
      5、A
      【解析】
      电容器接在(或滑动变阻器)两端,电容器两端电压和(或滑动变阻器)两端电压相等,滑动变阻器滑片向右移动,电阻增大, 和滑动变阻器构成的并联电路分压增大,所以两端电压增大,根据欧姆定律:
      可知电流表示数增大;电容器两端电压增大,根据:
      可知电荷量增多,A正确,BCD错误。
      故选A。
      6、C
      【解析】
      A、伽利略运用理想实验法得出“力不是维持物体运动的原因”,故A错误;
      B、库仑总结出了真空中两个静止点电荷之间的作用规律,故B错误;
      C、爱因斯坦创立相对论,提出了一种崭新的时空观,所以C选项是正确的;
      D、法拉第发现了电磁感应现象,揭示了磁现象和电现象之间的联系;是韦德与库柏在对理论和实验资料进行严格分析后,总结出了法拉第电磁感应定律,故D错误;
      综上所述本题答案是:C
      二、多项选择题:本题共4小题,每小题5分,共20分。在每小题给出的四个选项中,有多个选项是符合题目要求的。全部选对的得5分,选对但不全的得3分,有选错的得0分。
      7、CDE
      【解析】
      A.设分子平衡距离为,分子距离为r,当,分子力表现为引力,分子距离越大,分子势能越大;当,分子力表现为斥力,分子距离越小,分子势能越大;故当,分子力为0,分子势能最小;由于分子势能是相对的,其值与零势能点的选择有关,所以分子距离为平衡距离时分子势能最小,但不一定为零,故A错误;
      B.布朗运动是由于液体分子对固定小颗粒的撞击引起的,固定小颗粒的体积越大,液体分子对它的撞击越多,不平衡性越不明显,布朗运动就越不显著,故B错误;
      C.夏天为了降低温度同时打开电冰箱和电风扇,二电器工作较长时间后,为要消耗电能,故,与外界无热交换,故,根据热力学第一定律公式:
      房内气体内能增加,故房间内部的气温将升高,故C正确;
      D.由玻意耳定律可知气体的体积减小,分子数密度增加,故单位时间内单位面积器壁上受到气体分子碰撞的次数增多,故D正确;
      E.当车胎突然爆裂的瞬间,气体膨胀对外做功,这一短暂过程中气体与外界热量交换很少,根据热力学第一定律气体内能是减少,温度降低,故E正确。
      8、ACD
      【解析】
      A.由图可知波长,当时质点第一次在波峰,则周期为
      则波速
      故A正确;
      B.可知
      波传到所用时间为
      之后点开始向上振动,做2次全振动后到平衡位置处且向上运动,故B错误;
      CD.点开始振动的时间为
      之后点开始向上振动,再经过
      到达波谷,位移为-2cm,故CD正确;
      E.B、D间相距,其振动情况总是相反,则当质点第一次位于波谷位置时,质点恰好位于波峰位置,故E错误。
      故选ACD。
      9、CD
      【解析】
      A.将F2和F1的作用线延长相交,交点即为点电荷的位置,可知,点电荷对M处试探电荷有排斥力,对N处试探电荷有吸引力,所以这两个试探电荷的电性一定相反,故A错误;
      B.由于F2>F1,可知M、N到点电荷的距离不等,不在同一等势面上,故B错误;
      C.若点电荷带负电,则把电子从M点移到N点,电场力做负功,电势能增大,故C正确;
      D.由点电荷场强公式可知,由于F2>F1,则有
      故D正确。
      故选CD。
      10、AC
      【解析】
      A.根据音叉振动发出声波的原理可知,音叉振动方向与波的传播方向在同一直线上,故在空气中传播的声波是纵波,故A正确;
      B.声波在空气中的传播速度,与介质有关,不会随波的频率变化而变化,故B错误;
      C.音叉振动发音时两个叉股是两个频率相同的波源,它们产生的波发生干涉,所以音叉周围空间声音强弱的区域相互间隔,故C正确;
      D.音调与音叉的材料有很大关系,音叉材料没变,所以音叉发出的声音的音调没变,而换用木锤敲击时没有缓冲减震作用,音叉振幅较大,所以音叉的响度较大,故D错误。
      故选AC。
      三、实验题:本题共2小题,共18分。把答案写在答题卡中指定的答题处,不要求写出演算过程。
      11、D b 增大
      【解析】
      (1)根据理想气体状态参量方程分析。
      (2)图像的斜率代表压强和体积乘积,根据题目表格中的数据判断。
      (3)较大的试管体积大,初始状态的压强都等于大气压,所以pV的乘积变大,图线斜率增大。
      【详解】
      (1)[1]根据pV=nRT,pV的乘积减小,说明气体物质的量减小,气体在漏气,D符合题意;ABC不符合题意;
      故选D。
      (2)[2]图线上切线的斜率为pV,根据表格数据可知随着体积的增大pV值增大,则斜率增大,a符合题意,b不符合题意;
      故选a;
      (3)[3]另一同学用较大的注射器在同一实验室里(温度不变)做同一个实验,初始状态pV是大试管大,得出的图象的斜率比上一同学直线部分的斜率增大。
      12、A F 119
      【解析】
      (1)[1]当红表笔接端、黑表笔同时接端时,指针几乎不偏转,说明电阻很大,二极管反向截止,根据欧姆表的工作原理可知,黑表笔应与欧姆表内部电池的正极相连,由二极管的单向导电性可知,端应是二极管的正极;
      (2)[2]由图乙可知,实验中要求电压从零开始调节,故滑动变阻器应采用分压接法;所以滑动变阻器应选阻值小的,即滑动变限器应选F;
      [3]在测量正向加电压的伏安特性曲线时,实验中最大电压约为3V,所以电压表V(量程0~15V,内阻约2500Ω)不符合题意,故需要电流表A2(量程0~0.5A,内阻为)与定值电阻串联改装成量程为
      二极管两端的电压在3V以内,电流在40mA以内,电流表应选用电流表A1(量程0~50mA,内阻为);因二极管的正向电阻较小,故采用电流表外接法,同时二极管正极应接电源正极;因实验中要求电压从零开始调节,故滑动变阻器应采用分压接法,所以电路图为
      (3)[4]根据电路结构特点可得
      解得二极管两瑞电压的表达式为
      (5)[5]二极管的最佳工作电压为2.5V,现用5.0V的稳压电源(不计内限)供电,根据图乙可知在电路中电流为21mA,根据欧姆定律和电路结构可得申联的电阻的阻值为
      四、计算题:本题共2小题,共26分。把答案写在答题卡中指定的答题处,要求写出必要的文字说明、方程式和演算步骤。
      13、 (1);(2),方向斜面向上
      【解析】
      (1)物块沿斜面下滑,设加速度为,末速度为,由牛顿第二定律得
      由运动学规律可得
      物块进入金属箱后,设加速度为,末速度为,由牛顿第二定律得
      由运动学规律可得
      解得
      (2)物块与金属箱侧壁发生弹性碰撞,设碰后物块与金属箱的速度分别为v3和v4,由动量守恒定律及能量守恒可得
      物块与金属箱侧壁发生弹性碰撞后,物块沿金属箱底面向上滑行,设加速度为a3,金属箱向下运动的加速度为a4,由牛顿第二定律可得
      物块减速运动为0时,有,得
      1s内物块和金属位移之和
      说明物块第二次与金属箱碰撞为侧壁A,设物块上滑的位移为x1,金属箱下滑的位移为x2,第一次与第二次碰撞的时间间隔为t2,由运动学规律可得
      设第二次碰撞前物块的速度为v5,由运动学规律可得
      解得
      方向沿斜面向上
      14、 (1);(2)
      【解析】
      (1)设水流在点的速率为,在点时最大,由牛顿第二定律

      水流从点开始做平抛运动,有


      联立,解得

      (2)水流从水龙头流出至到达点,由动能定理

      联立,解得

      15、①②
      【解析】
      ①由几何关系可知,CO连线与O′O夹角为45°,因此光发生全反射的临界角C=45°
      则玻璃的折射率
      ②当入射角i=30°时光路如图所示,设光屏上的两个光点分别为D点和E点,
      由几何关系可知,∠AOD=60°则

      设光在AB面折射光线的折射角为r,则

      解得
      r=45°
      根据几何关系可知,AE=R
      因此在光屏上的两个亮点间的距离

      相关试卷

      2026届江苏省镇江一中等高考冲刺押题(最后一卷)物理试卷含解析:

      这是一份2026届江苏省镇江一中等高考冲刺押题(最后一卷)物理试卷含解析,共16页。

      2026届江苏省镇江市第一中学高考冲刺模拟物理试题含解析:

      这是一份2026届江苏省镇江市第一中学高考冲刺模拟物理试题含解析,共16页。

      2026届江苏省镇江一中等中学高考物理一模试卷含解析:

      这是一份2026届江苏省镇江一中等中学高考物理一模试卷含解析,共19页。

      资料下载及使用帮助
      版权申诉
      • 1.电子资料成功下载后不支持退换,如发现资料有内容错误问题请联系客服,如若属实,我们会补偿您的损失
      • 2.压缩包下载后请先用软件解压,再使用对应软件打开;软件版本较低时请及时更新
      • 3.资料下载成功后可在60天以内免费重复下载
      版权申诉
      若您为此资料的原创作者,认为该资料内容侵犯了您的知识产权,请扫码添加我们的相关工作人员,我们尽可能的保护您的合法权益。
      入驻教习网,可获得资源免费推广曝光,还可获得多重现金奖励,申请 精品资源制作, 工作室入驻。
      版权申诉二维码
      欢迎来到教习网
      • 900万优选资源,让备课更轻松
      • 600万优选试题,支持自由组卷
      • 高质量可编辑,日均更新2000+
      • 百万教师选择,专业更值得信赖
      微信扫码注册
      手机号注册
      手机号码

      手机号格式错误

      手机验证码 获取验证码 获取验证码

      手机验证码已经成功发送,5分钟内有效

      设置密码

      6-20个字符,数字、字母或符号

      注册即视为同意教习网「注册协议」「隐私条款」
      QQ注册
      手机号注册
      微信注册

      注册成功

      返回
      顶部
      学业水平 高考一轮 高考二轮 高考真题 精选专题 初中月考 教师福利
      添加客服微信 获取1对1服务
      微信扫描添加客服
      Baidu
      map