搜索
      上传资料 赚现金

      1.4问题提出 第二课时 教学设计—2025-2026学年3年级下册《数学》(西师大版)

      • 118.12 KB
      • 2026-03-09 22:11:31
      • 9
      • 0
      • 教习网用户6327449
      加入资料篮
      立即下载
      1.4问题提出 第二课时 教学设计—2025-2026学年3年级下册《数学》(西师大版)第1页
      1/6
      1.4问题提出 第二课时 教学设计—2025-2026学年3年级下册《数学》(西师大版)第2页
      2/6
      1.4问题提出 第二课时 教学设计—2025-2026学年3年级下册《数学》(西师大版)第3页
      3/6
      还剩3页未读, 继续阅读

      小学西师大版(2024)问题提出第二课时教案

      展开

      这是一份小学西师大版(2024)问题提出第二课时教案,共6页。教案主要包含了复习旧知,揭示课题,构建模型,解决问题,应用模型,巩固提升,总结反思,提炼升华等内容,欢迎下载使用。

      第 2 课 时 问题提出(2)
      》教学内容》
      教科书第 14~ 15 页例 2 及课堂活动第 2 题,第 16 页练习四第 2,4 题。
      》教学目标》
      1. 结合生活情境,灵活运用长方形、正方形周长公式解决实际问题,发展空间观念和应用意识。
      2. 通过解决问题,进一步巩固“搜索信息—提出问题—解决问题 ”的思维方式,熟练掌握画图、列举等解决问题的策略,发展推理意识和逻辑思维能力。
      3. 在联系生活实际解决问题中,激发好奇心和求知欲,不断挖掘数学学科的深度与广度,提升自主学习能力。
      》教学重难点》
      教学重点:对比不同靠墙围法的围栏长度,理解长方形周长与围栏长度的区别,灵活运用公式解决实际问题。
      教学难点:在复杂情境中综合运用长方形、正方形周长公式,分析周长一定的情况下,长方形长、宽的变化情况,能灵活运用数学思维解决实际问题。
      》教学准备》
      多媒体课件、学习单、小棒、学生每人一根 60 cm 长的铁丝。
      》教学过程》
      一、复习旧知,揭示课题
      教师:(课件出示)小明和小丽对长方形和正方形很感兴趣,小明用了 4 根同样长的小棒首尾相连摆了一个正方形 。小丽则说,她用 3 根同样长的小棒也能摆出一个正方形 。你觉得小丽能摆出正方形吗?请想一想,试一试。
      学情预设:
      ①认为摆不出来,因为还差 1 根小棒 。②认为能摆出来,可以靠着数学书等物品摆出正方形。
      教师:生活中有没有一边靠墙的正方形或长方形呢? 这节课一起来研究吧!
      通过创设小明和小丽摆图形的生活情境,以“3 根小棒能否摆正方形 ”这一问题为引导,一方面复习长方形、正方形边的特征等旧知,另一方面引出对图形概念及摆法的深入思考,让学生在思考、尝试中,自然地从旧知过渡到新课。
      点 评
      二、构建模型,解决问题
      (一)创设情境,提出问题
      1. 搜索信息。
      课件呈现教科书第 14 页例 2 问题情境:在甲、乙两个蔬菜温室外的空地上,张叔叔要用砖块和水泥围一个长 180 m,宽 120 m 的长方形常温菜园。
      教师:你得到了哪些数学信息? 用表格记录下来。
      学情预设:学生找到正确的数学信息,填写表格。
      2. 提出问题。
      教师:根据这些信息,你能提出哪些问题?
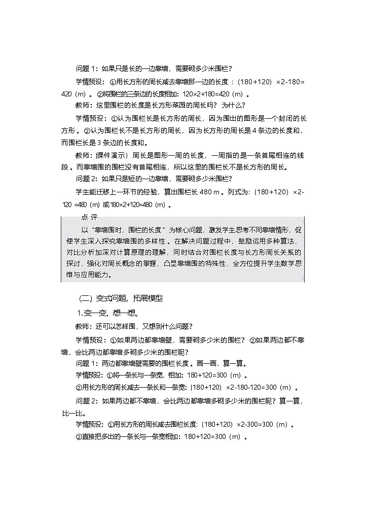
      学情预设:① 如果张叔叔只是让长的一边靠墙围菜园 ,需要砌多少米的围栏?
      ②如果张叔叔只是让短的一边靠墙围菜园,需要砌多少米的围栏?
      3. 解决问题。
      教师:这是非常有价值的问题,各需要多少围栏呢?算一算,说一说。
      问题 1:如果只是长的一边靠墙,需要砌多少米围栏?
      学情预设:①用长方形的周长减去靠墙那一边的长度:( 180+120)×2-180= 420(m)。 ②将围栏的三条边的长度相加:120×2+180=420(m)。
      教师:这里围栏的长度是长方形菜园的周长吗? 为什么?
      学情预设:①认为围栏长是长方形的周长,因为围出的图形是一个封闭的长方形 。②认为围栏长不是长方形的周长,因为长方形的周长是 4 条边的长度和,而围栏长是 3 条边的长度和。
      教师:(课件演示)周长是图形一周的长度,一周指的是一条首尾相连的线段 。而靠墙围的围栏没有首尾相连,所以这里的围栏长不是长方形的周长。
      问题 2:如果只是短的一边靠墙,需要砌多少米围栏?
      学生能迁移上一环节的经验,算出围栏长 480 m 。列式为:( 180+120)×2- 120 =480(m)或 180×2+120=480(m)。
      以“靠墙围时,围栏的长度 ”为核心问题,激发学生思考不同靠墙情形,促使学生深入探究靠墙围的多样性 。在解决问题过程中,鼓励运用多种算法,对比分析加深对计算原理的理解,同时结合对围栏长度与长方形周长关系的探讨,强化对周长概念的掌握,凸显靠墙围的特殊性,全方位提升学生数学思维与应用能力。
      点 评
      (二)变式问题,拓展模型
      1. 变一变,想一想。
      教师:还可以怎样围,又想到什么问题?
      学情预设:①如果两边都靠墙壁,需要砌多少米的围栏? ②如果两边都不靠墙,会比两边都靠墙多砌多少米的围栏呢?
      问题 1:两边都靠墙壁需要的围栏长度 。画一画,算一算。
      学情预设:①将一条长与一条宽,相加:180+120=300(m)。
      ②用长方形的周长减去一条长和一条宽:( 180+120)×2-180-120=300(m)。
      问题 2:如果两边都不靠墙,会比两边都靠墙多砌多少米的围栏呢? 算一算,比一比。
      学情预设:①用长方形的周长减去围栏长度:( 180+120)×2-300=300(m)。
      ②直接把多出的一条长与一条宽相加:180+120=300(m)。
      教师:结合刚才的学习,说说计算靠墙围栏长度时,需要注意哪些问题?
      学情预设:①要明确围的是哪几条边的长度 。②靠墙围的总长度比长方形的周长要短,需明确短的是哪些边的长度。
      教师:同学们真善于总结,虽然周长知识在生活中的运用形式多样,但只要找准相关的边,就能顺利解决问题。
      2. 做一做,算一算。
      (课件出示教科书第15 页课堂活动第 2 题)手工课上,同学们需要用一根60 cm 的铁丝围一个长方形和一个正方形的框架。
      教师:你能得到哪些数学信息?
      学情预设:①一个长方形和一个正方形的周长之和是 60 cm 。②一个长方形和正方形相连,铁丝不能剪断。
      组织学生用铁丝围图形后,展示几幅有代表性的作品。
      教师:如果将围出的图形按形状分类,可以怎样分?
      学情预设:可以分为两种,一种情况是 3 条边加 4 条边围起来,另一种情况是两个 4 条边围起来。
      教师:你能提出什么数学问题?
      学生能提出与“长方形、正方形的周长 ”以及“边长 ”相关的问题。
      ①问题 1:如果正方形边长是 10 cm,那么长方形周长是多少?
      活动要求:
      算一算:分别计算两种方法的长方形周长?
      说一说:小组内交流,发现了什么?
      学生独立完成,小组交流后汇报学习成果。
      方法一
      10 cm
      A
      10 cm
      方法二 10 cm
      10 cm
      A
      按照方法一计算,正方形算 3 条边,即长方形的周长是 60-10×3=30(cm)。
      按照方法二计算,正方形算 4 条边,即长方形的周长是 60-10×4=20(cm)。
      发现:方法一的长方形周长比方法二长 10 cm 。因为方法一的正方形比方法二少算一条边长。
      ②问题 2:如果长方形长是 10 cm,宽是 8 cm,正方形的边长是多少?
      方法一 10 cm
      8 cm
      < >
      方法二
      < >
      10 cm
      A
      8 cm
      按照方法一计算,60-( 10+8)×2=24(cm),正方形边长 24÷3=8(cm),或 60- ( 10×2+8)=32(cm),正方形的边长 32÷4=8(cm)。
      按照方法二计算,60-( 10+8)×2=24(cm),正方形边长 24÷4=6(cm)。
      教师:因为算的边数不同,正方形的边长也不同 。找准边的位置很重要。
      ③问题 3:如果要求我们自己围的长方形或正方形的周长,至少量出哪些边的长度呢?
      学情预设:①至少量出长方形的 1 条长与 1 条宽,先算长方形的周长,再推算出正方形的周长 。②至少量出正方形的 1 条边长,先算出正方形周长,再推算出长方形的周长。
      本活动引导学生在动手操作中进一步理解周长的概念 。在探索不同围法对图形周长的影响的活动中,学生通过分类讨论,发现正方形与长方形公用边数不同会导致周长计算结果不同,从而深刻体会边数在周长计算中的重
      要性 。培养学生的空间观念、推理意识和灵活解决问题的能力。
      点 评
      三、应用模型,巩固提升
      (一)基本练习
      1. 教科书第 16 页练习四第 2 题。
      学生独立完成后展示交流,交流展示时,表达清楚题意以及解问题的过程。
      学情预设:计算围栏可以用 1 条长加 2 条宽,算式:50+28×2= 106(m);也可以用长方形周长减 1 条长,算式:(50+28)×2-50= 106(m)。
      2. 教练书第 16 页练习四第 4 题。
      学生独立完成后展示交流 ,在交流展示时 ,完整表达信息与解决问题的过程。
      答案不唯一,合理即可。
      教师:看来,周长的知识可以帮助我们灵活解决生活中求边框长度的问题。
      点 评
      四、总结反思,提炼升华
      教师:回顾这节课的学习过程,你又有哪些新的收获?
      学情预设:①我知道了生活中长方形的周长运用是很灵活的 。如果靠墙围长方形,算围栏时要少算靠墙的那一边的长度 。②在课堂活动中,发现用同一根铁丝围长方形和正方形时,围法不同,边的长度也可能不同 。③知道了生活中有算多个周长的情况 。④对解决问题的方法更熟练了:先要读懂题意,再根据问题找到有用的信息,然后根据关系解决问题。
      教师:通过这一节课的学习,我们更能感受到周长的知识在生活中有广泛的应用 。同学们“搜索信息、提出问题、解决问题 ”的能力也明显提升 。希望大家在今后的学习中继续探索,发现更多数学的奥秘!
      学生从知识、方法等维度回顾课堂所学,积累总结回顾的经验 。鼓励学生在今后的学习中继续探索数学奥秘,培养学生的好奇心和求知欲,使学生保持对数学学习的热情,不断挖掘数学学科的深度与广度,提升自主学习能力。








      ● ●
      点 评

      通过生活中的“ 围围栏 ”“ 多个周长 ”等实际问题的练习,强调沿用“搜索信息—提出问题—解决问题 ”的思路来解决问题,培养学生灵活运用公式的
      能力,发展他们的应用意识。

      相关教案

      小学西师大版(2024)问题提出第二课时教案:

      这是一份小学西师大版(2024)问题提出第二课时教案,共6页。教案主要包含了复习旧知,揭示课题,构建模型,解决问题,应用模型,巩固提升,总结反思,提炼升华等内容,欢迎下载使用。

      小学数学西师大版(2024)三年级下册(2024)问题提出第一课时教学设计:

      这是一份小学数学西师大版(2024)三年级下册(2024)问题提出第一课时教学设计,共6页。教案主要包含了复习旧知,揭示课题,构建模型,解决问题,模型应用,巩固提升,总结反思 ,提炼升华等内容,欢迎下载使用。

      数学西师大版(2024)第二单元 两、三位数除以一位数问题提出第2课时教案及反思:

      这是一份数学西师大版(2024)第二单元 两、三位数除以一位数问题提出第2课时教案及反思,共5页。教案主要包含了创设情境,引入新课,自主活动,探索新知,当堂训练,课堂总结,布置作业,整百数等内容,欢迎下载使用。

      资料下载及使用帮助
      版权申诉
      • 1.电子资料成功下载后不支持退换,如发现资料有内容错误问题请联系客服,如若属实,我们会补偿您的损失
      • 2.压缩包下载后请先用软件解压,再使用对应软件打开;软件版本较低时请及时更新
      • 3.资料下载成功后可在60天以内免费重复下载
      版权申诉
      若您为此资料的原创作者,认为该资料内容侵犯了您的知识产权,请扫码添加我们的相关工作人员,我们尽可能的保护您的合法权益。
      入驻教习网,可获得资源免费推广曝光,还可获得多重现金奖励,申请 精品资源制作, 工作室入驻。
      版权申诉二维码
      小学数学西师大版(2024)三年级下册(2024)电子课本 新教材

      问题提出

      版本: 西师大版(2024)

      年级: 三年级下册(2024)

      切换课文
      欢迎来到教习网
      • 900万优选资源,让备课更轻松
      • 600万优选试题,支持自由组卷
      • 高质量可编辑,日均更新2000+
      • 百万教师选择,专业更值得信赖
      微信扫码注册
      手机号注册
      手机号码

      手机号格式错误

      手机验证码 获取验证码 获取验证码

      手机验证码已经成功发送,5分钟内有效

      设置密码

      6-20个字符,数字、字母或符号

      注册即视为同意教习网「注册协议」「隐私条款」
      QQ注册
      手机号注册
      微信注册

      注册成功

      返回
      顶部
      精选专题 初中月考 教师福利
      添加客服微信 获取1对1服务
      微信扫描添加客服
      Baidu
      map