搜索
      上传资料 赚现金

      2025-2026人教版二年级数学下册第一单元测评卷(含答案)

      • 254.43 KB
      • 2026-03-09 08:52:17
      • 15
      • 0
      • 试卷空间
      加入资料篮
      立即下载
      2025-2026人教版二年级数学下册第一单元测评卷(含答案)第1页
      1/4
      2025-2026人教版二年级数学下册第一单元测评卷(含答案)第2页
      2/4
      还剩2页未读, 继续阅读

      2025-2026人教版二年级数学下册第一单元测评卷(含答案)

      展开

      这是一份2025-2026人教版二年级数学下册第一单元测评卷(含答案),共4页。
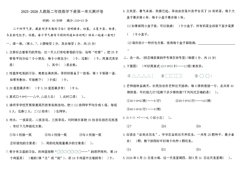
      2025-2026人教版二年级数学下册第一单元测评卷时间:60分钟 满分:100+10分二十四节气里,藏着好多有趣的习俗!清明踏青、扫墓,立夏斗蛋、称重,冬至要吃饺子、汤圆。每个节气都有不同的味道和活动呢!快来一起看一看吧!一、填一填。(第6、7、8题每空2分,其余每空1分,共25分)1.立春标志着春天的开始,这一天人们有吃春卷的习俗,俗称“咬春”。把25个春卷平均分给7个小朋友,每个小朋友分( )个,还剩( )个。用算式表示是( ),其中( )是余数。2.惊蛰有吃梨的习俗,寓意远离疾病。李奶奶准备了一些梨,每3个梨装一盒,如果有剩余,可能剩下( )个或( )个。3.28里面最多有( )个3;35里面最多有( )个6。4.算式□÷9=5……△中,△最大是( ),此时□是( )。5.清明节学校开展祭奠英烈教育实践活动。把二(1)班同学平均分成5组,每组8人,还剩2人,二(1)班有( )名同学。6.雨水:一候菜花、二候杏花、三候李花。刘阿姨打算把35枝杏花插在花瓶里,有以下几种插花方案。①每5枝插一瓶 ②每6枝插一瓶 ③每8枝插一瓶正好插完的方案是( ),用的花瓶数量最少的方案是( )。7.春分有立蛋的习俗。将鸡蛋按照“……”的顺序排列,第19个鸡蛋是( )着的(填“立”或“倒”),前19个鸡蛋中立着的有( )个。8.立秋至,暑气未消,秋燥已起。李叔叔在某外卖平台买了26杯奶茶。每个大盒子最多装6杯,每个小盒子最多装4杯。(1)如果都用小盒子装,可以装满( )个小盒子,所有奶茶全部装下至少需要( )个小盒子。(2)请你设计一种打包方案,使得每个盒子都装满: 。二、选一选。(把正确答案的序号填在括号里)(每题3分,共18分)1.下面图( )可以用算式13÷4=3(个)……1(根)来表示。2.芒种插秧谷满天。农民伯伯在芒种这天插秧,每6棵秧苗插一行,总共有40棵秧苗,可以插几行?还剩下多少棵秧苗?下列列式正确的是( )。①40÷6=6(棵)……4(行) ②40÷6=5(行)……10(棵)③40÷6=6(行)……4(棵)3.☆÷◇ =7……6,◇最小是( )。①7 ②8 ③94.俗语说“谷雨点花生”。爷爷在谷雨这天种花生,一共有28颗种子,最少拿走( )颗,剩下的刚好可以每个坑种3颗花生。①1 ②2 ③35.2026年5月21日是小满,这一天是星期四,则5月31 日这天是星期( )。①六 ②一 ③日寒露至,菊花开。佳佳在手工课上制作菊花书签。每个书签上贴4朵干菊花,现在有15朵干菊花,最多可以制作几个菊花书签?下面三种解法中正确的是( )。三、算一算。(共26分)1.( )里最大能填几? (6分)( )×5( )×4 35>6×( ) ( )×8

      资料下载及使用帮助
      版权申诉
      • 1.电子资料成功下载后不支持退换,如发现资料有内容错误问题请联系客服,如若属实,我们会补偿您的损失
      • 2.压缩包下载后请先用软件解压,再使用对应软件打开;软件版本较低时请及时更新
      • 3.资料下载成功后可在60天以内免费重复下载
      版权申诉
      若您为此资料的原创作者,认为该资料内容侵犯了您的知识产权,请扫码添加我们的相关工作人员,我们尽可能的保护您的合法权益。
      入驻教习网,可获得资源免费推广曝光,还可获得多重现金奖励,申请 精品资源制作, 工作室入驻。
      版权申诉二维码
      小学数学人教版(2024)二年级下册(2024)电子课本 新教材

      单元综合与测试

      版本: 人教版(2024)

      年级: 二年级下册(2024)

      切换课文
      • 同课精品
      • 所属专辑8份
      欢迎来到教习网
      • 900万优选资源,让备课更轻松
      • 600万优选试题,支持自由组卷
      • 高质量可编辑,日均更新2000+
      • 百万教师选择,专业更值得信赖
      微信扫码注册
      手机号注册
      手机号码

      手机号格式错误

      手机验证码 获取验证码 获取验证码

      手机验证码已经成功发送,5分钟内有效

      设置密码

      6-20个字符,数字、字母或符号

      注册即视为同意教习网「注册协议」「隐私条款」
      QQ注册
      手机号注册
      微信注册

      注册成功

      返回
      顶部
      精选专题 初中月考 教师福利
      添加客服微信 获取1对1服务
      微信扫描添加客服
      Baidu
      map