搜索
      上传资料 赚现金
      独家版权

      [精] 人美版(2024)二年级下册美术第二大单元教学计划

      加入资料篮
      立即下载
      人美版(2024)二年级下册美术第二大单元教学计划第1页
      1/4
      人美版(2024)二年级下册美术第二大单元教学计划第2页
      2/4
      还剩2页未读, 继续阅读

      人美版(2024)二年级下册美术第二大单元教学计划

      展开

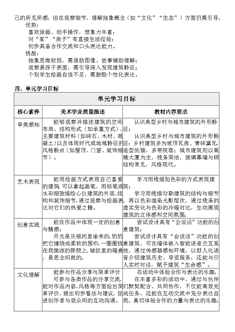
      人美版(2024)二年级下册第二单元《房子会说话》教学计划教材分析本单元以“房子会说话”为主题,引导学生通过观察、欣赏、想象与创作,理解建筑不仅是遮风避雨的空间,更是承载文化、情感与理想的“会说话”的载体。通过《美丽乡居》与《花园城市》两课的学习,学生将从乡村与城市的对比中感受不同建筑风格背后的人文气息与自然关系,激发对生活环境的审美感知与创造热情。二、单元概述(一)问题情景在日常生活中,孩子们每天穿梭于各种建筑之间——家、学校、商场、公园……但很少主动思考:“这些房子在告诉我们什么?”本单元创设“倾听房子的声音”这一情境,引导学生像小建筑师一样去观察、发现、表达,理解建筑背后的文化、功能与美感,从而建立初步的空间审美意识与人文关怀。(二)内容简介本单元共两课:第1课《美丽乡居》:聚焦中国传统乡村民居,如江南水乡、西北窑洞、福建土楼等,通过图片欣赏、结构分析,了解乡土建筑与自然环境、生活方式的紧密联系,学习用线条、色彩表现民居的特色。第2课《花园城市》:转向现代城市规划理念,介绍绿色生态城市、立体绿化、智能建筑等概念,鼓励学生想象未来理想的城市面貌,尝试设计“会呼吸的房子”“会开花的楼”等富有童趣的城市景观。两课形成“传统—现代”“自然—科技”的对比与融合,帮助学生建立多元视角下的建筑认知。学情分析二年级学生年龄约为7岁,处于具体形象思维阶段,对色彩、形状、故事性强的内容兴趣浓厚。他们已具备基本的绘画技能(如涂色、勾线、简单构图),能表达自己的所见所感,但在观察细节、理解抽象概念(如“文化”“生态”)方面仍需引导。优势:喜欢涂画、动手操作,想象力丰富;对“家”“房子”有直接生活经验;初步具备合作交流和口头表达能力。挑战:抽象思维较弱,需借助图像、故事辅助理解;观察易浮于表面,需引导深入发现建筑特征;个别学生绘画自信不足,需鼓励个性化表达。四、单元学习目标五、单元教学实施六、单元学习评价 单元课程教学设计单元主题我们的童年年级二年级下大观念美存在于生活中。基本问题小问题如何表现乡居的独特之美?乡居有哪些独特的美?2.能用哪些材料和方法表现美丽乡居?如何表现规划花园城市建筑?城市建筑有哪些特点? 怎样用立体的方式表现有创意的花园城市。 3.如何更好的规划我们的家园单元学习目标核心素养美术学业质量描述教材内容要求审美感知能够观察并描述建筑的空间布局、结构形式(如承重方式)、主要建筑材料(如砖石、木材、混凝土)以及体现时代或地域特征的风格特点(如屋顶、门窗、装饰细节)。认识典型乡村与城市建筑的外形特征;认识典型乡村与城市建筑的外形特征:乡村建筑多为坡顶瓦房、青砖黛瓦,造型低矮,多带院落;城市建筑则以高楼大厦为主,线条简洁,玻璃幕墙与钢结构常见,风格现代。艺术表现能用绘画方式表现自己喜爱的建筑;可以拿起画笔,用铅笔或水彩细致描绘心仪建筑的外观、结构和装饰细节,通过观察与绘画表达对它们的热爱之情。 学习用线描加色彩的方式表现建筑;学习用线描勾勒建筑的结构与细节,再以色彩渲染光影层次,通过线条的虚实变化与色彩的冷暖对比,生动展现建筑的立体感和空间氛围。创意实践能在作品中体现一定的创意与情感;月光是从银河里偷来的,奶奶把它缠绕成柔软的围巾,一圈圈绕在我微凉的脖颈上,皱纹里的暖意,是思念织就的。 尝试设计具有“会说话”功能的创意建筑;尝试设计具有“会说话”功能的创意建筑,可在墙体嵌入智能语音交互系统,通过传感器感知环境,以拟人化语音介绍建筑历史、导览服务,还能与行人实时对话,赋予建筑“生命感”。文化理解能参与作品分享与简单评价可参与各类作品的分享交流,能对作品内容、风格等方面给出简单评价,提出初步看法与建议,促进创作者与观众间的互动沟通。 在活动中体验合作与表达的乐趣。在丰富多彩的活动中,通过与伙伴们默契配合、共同协作,不仅能高效完成任务,还能在互动交流中充分表达自我,真切体验合作的力量与表达的乐趣。单元教学设计课题艺术欣赏感知体验创想实践评价拓展核心素养《美丽乡居》展示中国各地特色民居图片(江南水乡、黄土高原窑洞、云南吊脚楼等),引导学生观察屋顶、墙体、门窗等特点。组织“我眼中的老家”谈话活动;模拟“走进村庄”情境,听风声、水声、鸡鸣狗叫,感受乡村氛围;用手比划不同屋顶的形状。画一幅《我心中的美丽乡居》,要求有典型特征(如坡顶、小院、篱笆等),可用蜡笔水彩结合技法。举办“最美乡村展”,学生互评“最温馨的小屋”“最有特色的屋顶”;教师点评构图与细节表现。审美感知、文化理解、艺术表现《花园城市》欣赏生态城市、绿色建筑案例(如新加坡花园城市、垂直森林住宅),关注绿化、太阳能板、空中花园等元素。开展“未来的城市什么样?”头脑风暴;观看动画短片《会开花的城市》;用积木或纸模搭建“理想社区”。设计一幅《会说话的花园城市》,鼓励加入会动、会发光、会唱歌的房子,突出“生态+科技+童趣”。举行“未来城市发布会”,学生扮演“小建筑师”介绍作品;评选“最具创意奖”“最环保设计奖”。创意实践、审美感知、艺术表现学生自评表(在括号中划✔)课题评价内容(能力提升/学习效果)学会了以下方法自评选项(✔)《美丽乡居》能说出至少两种乡村建筑的特点- 画面中有明显的地方特色元素- 色彩搭配协调,有生活气息- 表达了对“家”的情感学会观察建筑的屋顶、门窗、墙体。学会用线条和色彩表现建筑轮廓。3. 学会讲述画面背后的故事。□ 我认真观察了图片□ 我画出了家乡的感觉□ 我愿意分享我的作品□ 我给同学提出了建议《花园城市》能想象并表现“会说话”的建筑功能- 作品体现生态或科技元素- 构图完整,富有想象力- 能清晰表达设计理念学会用夸张、拟人手法设计建筑。学会结合自然与科技进行创意组合。3. 学会用口头语言介绍自己的画□ 我有很棒的创意□ 我用了环保的想法□ 我勇敢地上台介绍了□ 我听了别人的好点子

      资料下载及使用帮助
      版权申诉
      • 1.电子资料成功下载后不支持退换,如发现资料有内容错误问题请联系客服,如若属实,我们会补偿您的损失
      • 2.压缩包下载后请先用软件解压,再使用对应软件打开;软件版本较低时请及时更新
      • 3.资料下载成功后可在60天以内免费重复下载
      版权申诉
      若您为此资料的原创作者,认为该资料内容侵犯了您的知识产权,请扫码添加我们的相关工作人员,我们尽可能的保护您的合法权益。
      入驻教习网,可获得资源免费推广曝光,还可获得多重现金奖励,申请 精品资源制作, 工作室入驻。
      版权申诉二维码
      欢迎来到教习网
      • 900万优选资源,让备课更轻松
      • 600万优选试题,支持自由组卷
      • 高质量可编辑,日均更新2000+
      • 百万教师选择,专业更值得信赖
      微信扫码注册
      手机号注册
      手机号码

      手机号格式错误

      手机验证码 获取验证码 获取验证码

      手机验证码已经成功发送,5分钟内有效

      设置密码

      6-20个字符,数字、字母或符号

      注册即视为同意教习网「注册协议」「隐私条款」
      QQ注册
      手机号注册
      微信注册

      注册成功

      返回
      顶部
      精选专题 初中月考 教师福利
      添加客服微信 获取1对1服务
      微信扫描添加客服
      Baidu
      map