


江苏省苏北四市(徐州、宿迁、淮安、连云港) 2025届高三上学期第一次调研测试生物试题(含答案)
展开 这是一份江苏省苏北四市(徐州、宿迁、淮安、连云港) 2025届高三上学期第一次调研测试生物试题(含答案),共10页。试卷主要包含了单选题,多选题,非选择题等内容,欢迎下载使用。
一、单选题(共15题,每题2分,共30分。每题只有一个选项最符合题意。)
1.下列关于细胞中元素和化合物的叙述,正确的是
A.铁元素进入人体参与构成血红蛋白的某些氨基酸
B.纤维素和几丁质属于多糖,都是细胞内的能源物质
C.大肠杆菌的拟核中存在 DNA-蛋白质复合物
D.蛋白质、甘油三酯等生物大分子及其单体均以碳链为青架
2.下列关于高中生物学实验的叙述,正确的是
A.酵母菌培养液中滴加酸性重铬酸钾溶液产生灰绿色,说明一定含酒精
B. “用高倍显微镜观察叶绿体”、实验中,可直接用黑藻小叶制成临时装片
C.观察洋葱鳞片叶表皮细胞有丝分裂时,视野中大多数细胞处于分裂间期
D.鉴定脂肪时,子叶切片用体积分数为50%的乙醇浸泡后再用苏丹Ⅲ染液染色
3.细胞的生命历程往往包括增殖、分化、衰老和死亡几个阶段。下列相关叙述正确的是
A.细胞生长时,体积增大,与外界进行物质交换的效率提高
B.细胞分化是生物体基因碱基序列不变但表型发生变化的现象
C.细胞衰老时多种酶的活性降低,降低端粒酶活性可以延缓细胞的衰老
D.细胞自噬有利于细胞内物质的循环利用,该现象过强可引起细胞凋亡
4.细胞结构和功能的研究已成为当今生命科学研究的重要领域,下列相关叙述错误的是
A.植物细胞壁的成分主要是纤维素和果胶,还含有少量蛋白质
B.在细胞有丝分裂的过程中,核仁会周期性的在前期消失、末期重建
C.细胞骨架是由纤维蛋白组成的网架结构,与细胞的运动、分裂等有关
D.很多细胞的溶酶体都能合成溶菌酶,参与人体的非特异性免疫
5.“姜撞奶”是一种传统美食,制作过程中纯牛奶和生姜混合后发生凝乳,其中起主要作用的是姜汁中的生姜蛋白酶。下列相关叙述错误的是
A.在反应过程中,底物与生姜蛋白酶活性中心结合
B.将凝乳用双缩脲试剂进行检测无紫色产生
C.温度、pH、姜汁的用量会影响姜汁凝乳的效果
D.生姜蛋白酶并不能水解所有蛋白质与其底物特异性有关
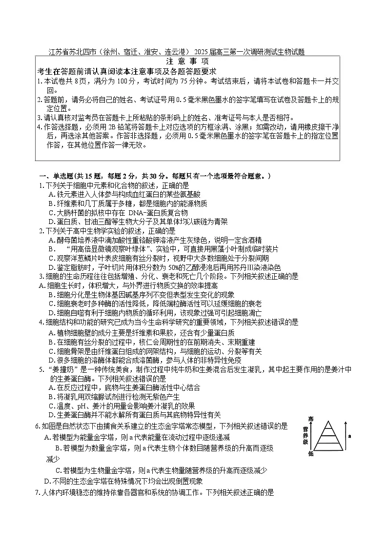
6.如图是自然状态下由捕食关系建立的生态金字塔常态模型,下列相关叙述错误的是
A.若模型为能量金字塔,则a代表能量在流动过程中逐级递减
B.若模型为数量金字塔,则a代表生物个体数目随营养级的升高而逐级减少
C.若模型为生物量金字塔,则a代表生物量随营养级的升高而逐级减少
D.不同的生态金字塔在特殊情况下均会出现倒置现象
7.人体内环境稳态的维持依靠各器官和系统的协调工作。下列相关叙述正确的是
A.酸碱平衡的维持除了血浆成分起作用外,还依赖肾脏排出 H⁺
B.体温的稳定离不开肾上腺髓质分泌的肾上腺素对下丘脑的反馈调节
C.血浆渗透压的稳定需要抗利尿激素通过体液定向运输到靶细胞来发挥作用
D.免疫系统可使机体免受外来异物及体内病变细胞等干扰,维持机体内环境绝对稳定
8. 研究表明ABC转运蛋白 (PcABC) 在金丝草适应铅(Pb)胁迫中发挥了重要作用。如图为PcABC对Pb²⁺的转运途径之一。下列相关叙述正确的是
A.图示路径可减弱金丝草对 Pb²⁺的耐受性
B. PcABC属于通道蛋白,转运 Pb²⁺时不需要与其结合
C. PcABC转运 Pb²⁺过程中会发生磷酸化
D. PcABC跨膜区富含亲水基团,利于其嵌入磷脂双分子层中间
9.下列关于动物细胞融合和单克隆抗体制备的叙述,错误的是
A.灭活的病毒可与细胞质膜发生作用,从而诱导细胞融合
B.用特定抗原免疫小鼠后;可从其骨髓中分离出浆细胞,用于细胞融合
C.产生特定抗体的杂交瘤细胞可在小鼠体内培养,从腹水中提取抗体
D.单克隆抗体可高度特异性地识别抗原,从而辅助肿瘤诊断
10.下列关于哺乳动物早期胚胎发育和胚胎工程的叙述,正确的是
A.受精卵开始卵裂后,首先发育为囊胚,之后依次是桑椹胚、原肠胚
B.鉴别囊胚时期胚胎的性别,通常取少量内细胞团的细胞
C.通过转基因、核移植、体外受精等方式获得的胚胎,必须经胚胎移植才能获得后代
D.胚胎移植中,使用外源雌激素处理供体,可增加其排卵的数量
11.如图是老陈醋的生产流程,下列相关叙述正确的是
A.蒸熟的高粱米应先加入大曲再冷却
B. “糖化”是将高粱中的淀粉等大分子氧化分解为小分子,为酒精发酵提供原料
C. “醋醅”中含有的醋酸菌,是一种异养的单细胞真核生物
D. “醋酸发酵”步骤中每天翻料两次,可为醋酸菌提供更多氧气
12.生物进化理论在不断发展。下列相关叙述正确的是
A.拉马克认为,环境发生变化使得该环境中的生物发生了变异
B.达尔文对于自然选择如何对可遗传的变异起作用做出了科学的解释
C.现代生物进化理论认为,突变、基因重组和自然选择决定了生物进化的方向
D.中性学说认为,生物进化的主导因素不仅有中性突变的随机固定,还有自然选择
13.关于探索遗传物质本质的系列实验,下列相关叙述正确的是
A. ① B. ② C. ③ D. ④
14.图示细胞毒性T细胞作用于肿瘤细胞的过程,MHC-I为膜蛋白,下列相关叙述正确的是
A.丙酮酸可来源于细胞质基质,图中循环途径合成大量 ATP
B.线粒体中琥珀酸的积累有利于细胞毒性T细L胞识别肿瘤细胞
C.赖氨酸去甲基化酶通过改变MHC-T基因碱基序列来抑制基因表达
D.肿瘤细胞呈递的抗原也可能被浆细胞识别,从而分泌抗体
15.如图为两种油菜杂交获得F₁的示意图,A和C代表不同的染色体组。F₁进行减数分裂时可以形成三价体(三条染色体联会在一起)。下列相关叙述错误的是
A. A和C染色体组间具有一定的同源性
B. F₁有丝分裂中期的细胞中含有29条染色体
C. F₁进行减数分裂时可以形成14个四分体
D.甘蓝型油菜和白菜型油菜存在生殖隔离
二、多选题(共4题,每题3分,共12分。每题有不止一个选项符合题意。每题全选对者得3分,选对但不全的得1分,错选或不答的得0分。)
16.褪黑素(由色氨酸经酶催化形成)和茉莉酸甲酯参与调节植物的生长发育和低温耐受。如图是不同处理方式下水稻体内脯氨酸(A)和可溶性蛋白(B)的含量(单位μg/g),下列相关叙述错误的有
A.褪黑素是植物体内的一种生长调节剂
B.茉莉酸甲酯可催化植物体内脯氨酸的合成
C.外施褪黑素和茉莉酸甲酯可显著提高可溶性蛋白含量
D.植物可通过诱导脯氨酸和可溶性蛋白在体内积累以应对低温胁迫
17.芦笋(2n=20)通常为雌雄异株,少数XY 个体可以形成两性完全花,引起自花或异花传粉,且超雄株(YY)可育。如图为超雄株花粉母细胞减数分裂部分图像。下列相关叙述错误的有
A. 细胞分裂顺序为 d→a→b→c→e
B. XY 个体自花传粉子代的性染色体组成有3种
C.图a细胞DNA 含量是图c每个细胞DNA含量的2倍
D.图b细胞有20条染色体,11种形态
18.神经干由许多粗细不同的神经纤维组成,神经纤维上动作电位的传导速率与其直径呈正相关。分别将电极放置在神经纤维表面(图1)和神经干表面,左端刺激产生的动作电位(AP)向右传导,记录到的双相动作电位(方向相反的电位差)如图2、图3所示。下列相关叙述正确的有
A.图2的双相动作电位具有对称性,说明神经纤维上产生的动作电位大小相同
B.若图2显示的双相动作电位不对称,可能是两个测量电极距离较近所致
C.图3的双相动作电位具有不对称性,是神经干内各神经纤维兴奋传导不同步所致
D.随刺激强度的增加,神经纤维和神经干记录的双相动作电位大小都不会发生改变
19.大肠杆菌膜蛋白OmpF 和OmpC的合成调节机制如图所示。下列相关叙述正确的有
A.渗透压发生变化时,OmpR 蛋白的空间构象也会发生变化
B.基因 micF和OmpC转录的模板链在同一条链上
C. micF通过阻止 OmpF 基因的翻译过程减少 OmpF 蛋白的合成量
D.过程①②③均遵循碱基互补配对原则,即A和T配对,G和C配对
三、非选择题(共5题,共58分,除特殊说明外,每空1分。)
20.(11分)研究人员选用两个白菜品种 (JG07和XL09),采用不同时间干旱胁迫处理,测定白菜叶片部分光合生理指标的变化,以判断干旱胁迫对不同白菜生长的影响。图1是白菜光合作用部分过程示意图,其中甲、乙表示相关物质,①~④表示相关生理过程。图2、图3是干旱胁迫下的相关生理指标测定结果。请回答下列问题:
(1)过程①发生的场所是 ▲ ,其基本骨架是 ▲ 。
(2)过程②是 ▲ ,乙在其中的作用有 ▲ 。图示ATP 合酶的功能有催化 ATP 合成和 ▲ 。过程③生成的ATP 既用于过程②,也参与叶绿体中生物大分子 ▲ 的合成。
(3)图2表明,干旱胁迫对 ▲ 的叶绿素相对含量影响较小,依据是 ▲ 。提取光合色素常用的试剂是 ▲ 。
(4)图3中耐旱性更强的品种是 ▲ ,判断依据是 ▲ 。
21.(11分)兴隆山保护区是黄土高原上的一个“绿色岩岛”,生活着多种珍贵植物和国家保护动物,其中马麝善于奔跑、活动隐蔽。请回答下列问题:
(1)保护区的植被分布呈现分层现象,体现了群落的 ▲ 结构。工作人员会采用火烧加速植被的更新,这种群落的演替类型称为 ▲ 。
(2)兴隆山植被郁闭度(森林中乔木树冠遮蔽地面的程度)较高,科研人员欲调查夏季高温胁迫下马麝种群对不同生境的适宜性,在计数环节将优先选用 ▲ (选填“直接计数法” “粪堆计数法”),原因是 ▲ 。
(3)图1是调查环境变量对马麝生境适宜性影响的结果,分析可知海拔、坡向和 ▲ 是影响该地区马麝生境适宜性的三个主要环境变量,夏季马麝向高海拔处迁移,试分析其原因是 ▲ 。
(4)为研究马麝粪便对保护区土壤中小动物类群的影响,宜采用 ▲ (填方法)调查土壤中小动物类群的丰富度,此过程中常用 ▲ 溶液固定保存标本。结果表明,马麝粪便能够影响该地区土壤小动物类群的分布。此外,雄性个体分泌的麝香也能够影响动物的行为并作为中药材使用,这体现了生物多样性的▲ 价值。
(5)科研人员绘制了保护区的食物网,部分结构如图2所示。下列相关叙述正确的有 ▲ (2分)。
a.该食物网中所有生物可构成生物群落
b.该食物网中雪豹与猞刹的关系是捕食和竞争
c.马麝、野兔和昆虫的生态位有一定重叠
d.输入该生态系统总能量是草固定的太阳能总量
22.(12分)下图表示葡萄糖及其他物质影响胰岛素合成的机制。请回答下列问题:
(1)血糖浓度升高时,葡萄糖感受器产生兴奋,经过神经中枢处理后,神经冲动通过 ▲ (选填“交感” “副交感”)神经传递信号,促进胰岛素的分泌。上述过程属于 ▲ 调节。
(2)除血糖外,图1中的 ▲ 等物质也能促进胰岛素的释放,导致血糖浓度下降。
(3)FGF-21(生长因子)有类似胰岛素的调节作用。为探究FGF-21 降糖和改善胰岛素抵抗的机理,科研人员进行了如下实验,请完善下表:
23.(12分)为了提升猪瘟病毒疫苗的效果,科研人员构建了猪瘟病毒p30蛋白基因(p30)与白喉毒素无毒突变基因(CRM197A)的融合基因表达质粒,以生产融合蛋白疫苗。图1为质粒构建、疫苗生产以及效果测试示意图,请回答下列问题:
(1)除图1中所示结构外,pET32a质粒上还具有的结构是 ▲ ,终止子的功能是 ▲ 。
(2)引物F1-F的设计依据是质粒上游同源序列和 ▲ 。通过PCR分别扩增p30基因和CRM197A 基因时配制的两个反应体系中相同的物质有:缓冲液(含Mg²⁺)、无菌水、 ▲ 等,缓冲液的功能是 ▲ 。
(3)筛选时科研人员挑选了5个菌落,提取质粒后加入BamHI、Hind Ⅲ酶切、电泳。结果如图2所示。可初步判断 ▲ 号菌落含有构建成功的融合基因表达质粒。p30和CRM197A基因 ▲ (选填“含”“不含”) BamHI、Hind III酶切位点, 理由是 ▲ 。
(4)为进一步确认质粒构建成功,科研人员检测上述菌落后发现某个菌落中同时含有空载质粒和融合基因表达质粒,可能的原因是 ▲ 。
(5)为验证融合蛋白疫苗的效果,科研人员将p30蛋白、p30-CRM197A融合蛋白分别注射到小鼠体内,检测抗体含量,结果如图3所示。据此可以判定融合蛋白疫苗效果更好,依据有 ▲ (2分)。深入研究表明某些抗原呈递细胞表面有 ▲ ,识别、摄取CRM197A的同时也促进了 p30的摄取,从而加强了疫苗效果。
24.(12分)鹌鹑羽色丰富,突变性状明显,是研究鸟类羽色变异的好材料。鹌鹑的栗羽、黄羽和白羽由两对基因控制,A为有色基因,a为白化基因,另一对基因B和b控制栗羽和黄羽。科研人员进行如下表所示实验。请回答下列问题:
(1)鹌鹑的性别决定方式为▲型;栗羽和黄羽中属于显性性状的是 ▲ ;
(2)B/b基因位于 ▲ 染色体上,与A/a基因的位置关系是 ▲ 。
(3)组别2亲本的基因型为 ▲(2分)。
(4)研究人员在栗羽鹌鹑群体中发现部分黑羽隐性突变体(hh)。为研究该突变体的遗传机制及其与基因 B/b的互作关系,进行了如下研究。
①B/b和H/h ▲ (选填“遵循”“不遵循”)基因的自由组合定律。
②Hh 使黄羽变为 ▲ ;组别4的F₂中灰羽个体的基因型为 ▲ (2分)。
③组别5的F₂中浅灰羽个体所占比例为 ▲ (2分)。
高三生物试题 答案
20 (11分)
(1)类囊体膜(或基粒) 磷脂双分子层
(2)C₃的还原 提供能量和作为还原剂(或供氢和供能s-答全给分)
运输 H⁺ 淀粉、核酸或蛋白质(答出一点给分).
(3)JG07 JG07 叶绿素相对含量下,降瓶度小于 XL09(或下降幅度较小)
无水乙醇(或丙酮)
(4)JG07 JG07在千阜条件下净光合速率下降幅度小于 XL09(或下降幅度较小)
21 (11分)
(1)垂直 次生演替
(2)粪堆计数法 马麝是运动能力强、活动隐蔽的动物,且植被郁闭度高,直接计数比较困难,粪堆具有不移动特点,更适合对马麝进行间接计数(答案合理给分)
(3)距河流距离
夏季海拔略高更能够为马麝提供食物和良好的栖息环境(答出一点给分)
(4)取样器取样法(或样方法) 70%酒精 直接(价值)和间接
(5)bc(2分,选对但不全的得1分,有错选得0分)
22(12分)
(1)副交感 神经
(2) 胰高血糖素、GIP、GLP-1 (答出一点给分)
(3)①细胞培养 ②胰蛋白(酶) (或胶原蛋白(酶)) ③对数期
④胰岛素抵抗 ⑤FGF-21 ⑥GLUT1mRNA (或表达)
⑦细胞对胰岛素的作用已不敏感(HepG2细胞仍存在胰岛素抵抗)
⑧协同 ⑨增加细胞GLUT1 基因的表达
23 (12分)
(1)复制原点 终止转录
(2) p30(上游) 末端序列 耐高温的 DNA 聚合酶、dNTP (写出一点即可)维持适宜的pH(或为酶提供适宜的反应条件)
(3)2和4 不含
2和4中只有两个条带(或若含有酶切位点,2和4中条带数应多于两条)
(4)涂布平板时含有不同质粒的细菌未分开,形成一个菌落 (或一个细菌同时吸收了空载质粒和融合表达质粒)
(5)(诱发机体)短时间内产生更多抗体(或作用效果快,1分),长时间维持较高水平抗体(或持续时间长,1分) (共2分) CRM197A受体(或特异性受体)
24(12分)
(1) ZW 栗羽
(2)Z 位于同一条染色体上(或连锁,或均位于Z染色体上)
(3) ZabZab 、ZABW (2分, 1个1分)
(4) ①遵循 ②浅灰羽 hhZ^bW (或hhZᵇW) (2分) ③1/4(2分)
注 意 事 项
考生在答题前请认真阅读本注意事项及各题答题要求
1.本试卷共8页,满分为100分,考试时间为75分钟。考试结束后,请将本试卷和答题卡一并交回。
2.答题前,请务必将自己的姓名、考试证号用0.5毫米黑色墨水的签字笔填写在试卷及答题卡上的规定位置。
3.请认真核对监考员在答题卡上所粘贴的条形码上的姓名、准考证号与本人是否相符。
4.作答选择题,必须用2B铅笔将答题卡上对应选项的方框涂满、涂黑;如需改动,请用橡皮擦干净后,再选涂其他答案。作答非选择题,必须用0.5毫米黑色墨水的签字笔在答题卡上的指定位置作答,在其他位置作答一律无效。
组别
实验名称
实验过程、结果或结论
①
肺炎链球菌体内转化实验
加热致死的S型菌DNA在小鼠体内使R型活菌从无致病性转化为有致病性
②
肺炎链球菌体外转化实验
利用加法原理,R型菌培养基加入S型菌DNA和DNA酶证明DNA 是转化因子
③
噬菌体侵染实验
噬菌体DNA进入宿主细胞后,利用自身原料和酶完成自我复制
④
烟草花叶病毒实验
以病毒的RNA和蛋白质互为对照进行侵染,发现RNA使烟草出现花叶病斑
实验步骤
简要流程
①_▲_
取出冻存的 HepG2细胞(源于人的肝胚胎瘤细胞),复苏后转入适宜条件下培养,当形成单层细胞后,需用②_▲_酶处理后进行传代培养,后续实验中取处于③_▲_(选填“对数期”“稳定期”)的细胞。
建立病理细胞模型
取适量的HepG2细胞, 加入200μL 新配制的 100mml/L 胰岛素于适宜条件下培养,使细胞产生④_▲_。
葡萄糖
摄取能力
检测
取适量的模型细胞,实验组分别加入适量的100nml/L 胰岛素、⑤_▲ _、100nml/L 胰岛素+FGF-21 的混悬液培养细胞24h。检测不同处理组细胞的葡萄糖摄取能力,结果如图2。
基因表达能力检测
提取不同处理的细胞总RNA,利用实时荧光定量PCR检测HepG2细胞中⑥_▲ _水平, 结果如图3。
结果分析
与对照组相比,胰岛素单独作用后的模型细胞对葡萄糖摄取率差异不显著,说明⑦_▲ _;胰岛素和FGF-21对模型细胞的葡萄糖摄取存在⑧_▲_作用;FGF-21通过⑨▲促进HepG2细胞摄取葡萄糖和改善胰岛素抵抗。
组别
亲本
子代
1
黄羽甲 (♂)×栗羽乙 (♀)
1栗羽 (♂) :1黄羽 (♀)
2
白羽丙(♂)×栗羽乙
1栗羽 (♂) :1 白羽 (♀)
3
白羽丙(♂) ×黄羽丁 (♀)
1黄羽(♂):1 白羽(♀)
组别
亲本
F₁表型及比例
F₂表型及比例
4
黑羽(♂)×黄羽(♀)
不完全黑羽
(13:1♀)
3 栗羽:6不完全黑羽:3黑羽:1黄羽♀:2浅灰羽♀:1灰羽♀
5
黄羽(♂)×黑羽(♀)
1不完全黑羽(♂):1浅灰羽 (♀)
?
题号
1
2
3
4
5
6
7
8
答案
C
B
D
D
B
D
A
C
题号
9
10
11
12
13
14
15
答案
B
C
D
A
D
B
C
题号
16
17
18
19
答案
ABC
ACD
ABC
AC
相关试卷
这是一份江苏省苏北四市(徐州、宿迁、淮安、连云港) 2025届高三上学期第一次调研测试生物试题(含答案),共10页。试卷主要包含了单选题,多选题,非选择题等内容,欢迎下载使用。
这是一份江苏省苏北四市(徐州、宿迁、淮安、连云港) 2025届高三第一次调研测试生物试题(含答案),共10页。试卷主要包含了单选题,多选题,非选择题等内容,欢迎下载使用。
这是一份江苏省苏北四市(徐州、宿迁、淮安、连云港) 2025届高三高考第一次调研测试生物试题(含答案),共10页。试卷主要包含了单选题,多选题,非选择题等内容,欢迎下载使用。
相关试卷 更多
- 1.电子资料成功下载后不支持退换,如发现资料有内容错误问题请联系客服,如若属实,我们会补偿您的损失
- 2.压缩包下载后请先用软件解压,再使用对应软件打开;软件版本较低时请及时更新
- 3.资料下载成功后可在60天以内免费重复下载
免费领取教师福利 




.png)




