





所属成套资源:四川省成都市第七中学2026届高三下学期开学考试各学科试卷及答案
四川省成都市第七中学2026届高三下学期开学考试物理试卷(Word版附解析)
展开 这是一份四川省成都市第七中学2026届高三下学期开学考试物理试卷(Word版附解析),文件包含四川成都市第七中学2026届高三下学期开学考试物理试卷原卷版docx、四川成都市第七中学2026届高三下学期开学考试物理试卷Word版含解析docx等2份试卷配套教学资源,其中试卷共27页, 欢迎下载使用。
考试时间:75分钟 总分:100分
第Ⅰ卷(选择题 共46分)
一、单项选择题:本题共7个小题,每小题4分,共28分。每小题只有一个选项符合题目要求。
1. 一种渐变折射率光纤,其纤芯折射率由中心轴线向边缘递减。关于光在其中的传播路径可能的是( )
A. B.
C. D.
【答案】A
【解析】
【详解】BD.光从空气进入光导纤维左侧界面时,令入射角、折射角分别为、,根据,由于折射率n大于1,则有,BD图中空气中的入射角均小于光导纤维中的折射角,不满足要求,故BD错误;
AC.结合上述,图中光从空气进入光导纤维入射角均大于折射角,满足要求,由于折射率中心最大,沿径向逐渐减小,外表面附近的折射率最小,可知,光在光导纤维中沿半径方向传播时,在每一个平行于中心轴线的界面均发生折射,当光沿半径方向向外侧传播时,光由光密介质进入光疏介质,对应的入射角小于折射角,导致光沿中心轴线偏折,最终发生全反射,当光沿半径方向向内侧传播时,光由光疏介质进入光密介质,对应的入射角大于折射角,导致光再次沿中心轴线偏折,可知,光在光导纤维内部传播的路径为一条曲线,故A正确,C错误。
故选A。
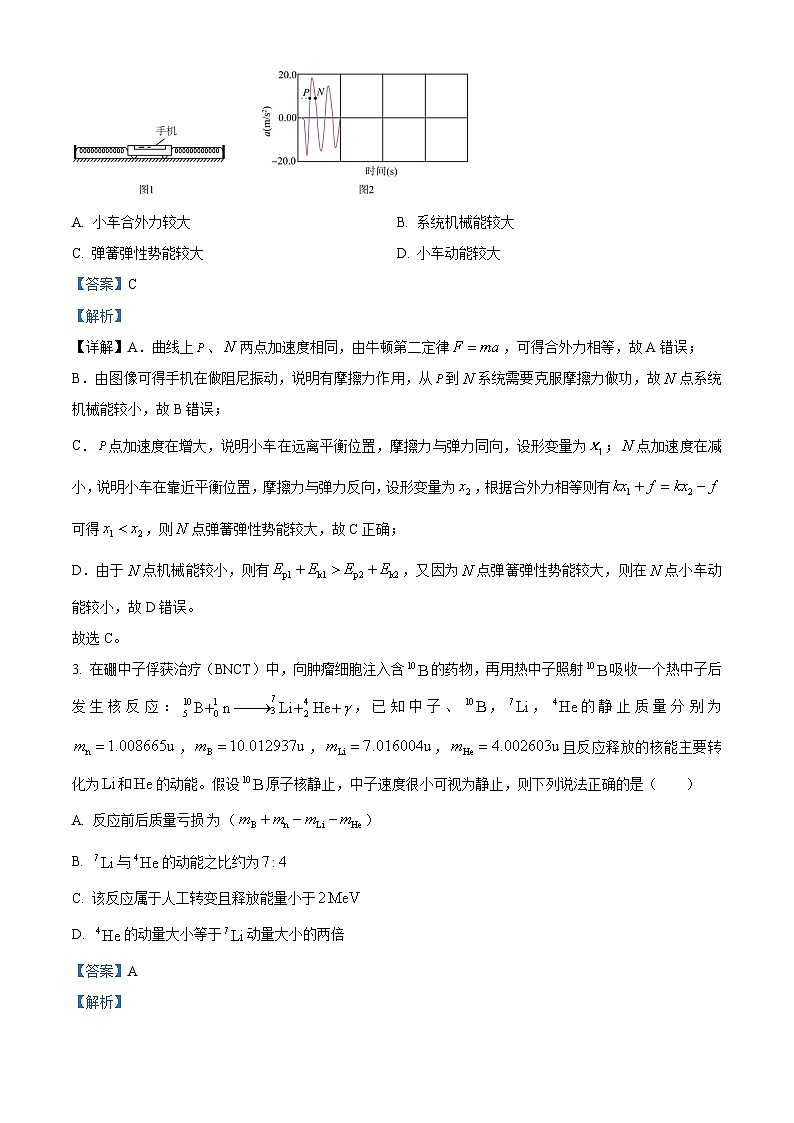
2. 兴趣小组利用如图1所示装置研究机械振动,通过手机传感器测量加速度随时间变化的图像如图2所示。比较曲线上、两点对应的时刻,时刻( )
A. 小车合外力较大B. 系统机械能较大
C. 弹簧弹性势能较大D. 小车动能较大
【答案】C
【解析】
【详解】A.曲线上、两点加速度相同,由牛顿第二定律,可得合外力相等,故A错误;
B.由图像可得手机在做阻尼振动,说明有摩擦力作用,从到系统需要克服摩擦力做功,故点系统机械能较小,故B错误;
C.点加速度在增大,说明小车在远离平衡位置,摩擦力与弹力同向,设形变量为;点加速度在减小,说明小车在靠近平衡位置,摩擦力与弹力反向,设形变量为,根据合外力相等则有
可得,则点弹簧弹性势能较大,故C正确;
D.由于点机械能较小,则有,又因为点弹簧弹性势能较大,则在点小车动能较小,故D错误。
故选C。
3. 在硼中子俘获治疗(BNCT)中,向肿瘤细胞注入含的药物,再用热中子照射吸收一个热中子后发生核反应:,已知中子、,,的静止质量分别为,,,且反应释放的核能主要转化为和的动能。假设原子核静止,中子速度很小可视为静止,则下列说法正确的是( )
A. 反应前后质量亏损()
B. 与的动能之比约为
C. 该反应属于人工转变且释放能量小于
D. 的动量大小等于动量大小的两倍
【答案】A
【解析】
【详解】A.γ光子无静止质量,因此质量亏损为,故A正确;
BD. 由动量守恒定律(忽略γ光子动量,因其较小且题干说明能量主要转化为Li和He的动能)可知,反应后和动量大小相等、方向相反。动能表达式为,故动能之比
已知,,则
即与的动能之比约为,故BD错误;
C. 该反应由中子轰击硼原子核引发,属于人工核反应。根据质量亏损计算可得,故 C 错误。
故选 A。
4. 中国自行研制的北斗导航系统目前在轨卫星总数已达数十颗,北斗系统的卫星包括地球静止轨道卫星和中圆地球轨道卫星等。如图Ⅰ是中圆地球卫星轨道,Ⅲ是地球静止卫星轨道,其轨道半径的关系为,Ⅱ是连接两个轨道的椭圆过渡轨道,P、Q是过渡轨道与两个圆轨道的切点。以下说法正确的是( )
A. 一飞船从轨道Ⅰ过渡到轨道Ⅲ,需要在P、Q两点向与运动方向相同的方向喷气来获得加速
B. 飞船在轨道Ⅱ上运动到Q点时的速率要大于地球第一宇宙速度
C. 同一卫星在轨道Ⅰ与轨道Ⅲ上的动能之比为
D. 若已知地球的自转周期,则可算出飞船从P运动到Q的时间
【答案】D
【解析】
【详解】A.飞船从轨道Ⅰ过渡到轨道Ⅲ,需要在P、Q两点向与运动方向相反的方向喷气来获得加速,故A错误;
B.地球第一宇宙速度是近地卫星的环绕速度,也是卫星绕地球做圆周运动的最大环绕速度。轨道Ⅲ是地球静止卫星轨道,因此卫星在轨道Ⅲ上Q点的速率小于地球第一宇宙速度。则飞船在轨道Ⅱ上运动到Q点时的速率要小于地球第一宇宙速度,故B错误;
C.卫星在圆轨道上的动能
卫星在轨道上做匀速圆周运动,由万有引力提供向心力,有
联立可得
即同一卫星的动能与轨道半径成反比,已知,同一卫星在轨道Ⅰ与轨道Ⅲ上的动能之比为,故C错误;
D.已知轨道Ⅲ的半径,椭圆轨道Ⅱ的半长轴为
轨道Ⅲ是地球静止轨道,其周期等于地球自转周期,根据开普勒第三定律,有
联立解得
则飞船从P运动到Q的时间
因此若已知地球的自转周期,则可算出飞船从P运动到Q的时间,故D正确。
故选D。
5. 如图所示,水平面上放置3个完全相同、紧靠在一起的质量均为m的半球,在它们上方放置1个圆球,质量为,它们的半径均为R,且球面光滑,而半球底部圆截面和水平面间的最大静摩擦力是正压力的2倍,整个系统处于静止状态,下列说法正确的是( )
A. 圆球受到3个力
B. 地面对每个半球的支持力为
C. 地面对每个半球的摩擦力为0
D. 适当增大半球间距离,在系统仍能静止时,地面对每个半球的摩擦力大小不变
【答案】B
【解析】
【详解】A.圆球受到三个半球的支持力和自身重力,总共四个力,故A错误;
B.将圆球和三个半球作为一个整体进行受力分析,竖直方向的重力与地面对每个半球的支持力的合力等大反向,有
解得,故B正确;
C.对每个半球而言,受到地面向上的支持力,竖直向下的重力,圆球对半球的弹力,圆球对半球的弹力不是竖直向下的,半球静止,因此水平方向还需要一个力与圆球对半球的弹力在水平方向的分力平衡,这个力便是摩擦力,故C错误;
D.单个半球对圆球的支持力和圆球自身重力的示意图如下
对静止的圆球,有
推导得
地面对每个半球的摩擦力大小等于圆球对其弹力沿水平方向的分力,圆球对单个半球的弹力与单个半球对圆球的支持力是一对相互作用力,因此地面对每个半球的摩擦力大小为
适当增大半球间距离,减小,减小,因此摩擦力增大,故D错误。
故选B。
6. 如图,迷你抽水机以功率从湖中抽水,出水口离湖面高度为(图中未画出),离地面高度为,水从出水口水平射出。用一个高度为,底面直径为的圆桶接水,水柱恰擦着边缘落在桶底的中心,整个抽水系统的效率为50%。已知出水口的横截面积为,水的密度为。不计空气阻力,忽略桶的厚度,取3。则下列说法错误的是( )
A. 出水口离水桶左侧的水平距离为
B. 若不考虑水的溅出,注满空桶约需20分钟
C. 若抽水机的功率增大为,水柱恰好落在水桶右上边缘
D. 若水柱能进入水桶之中,抽水机的功率应该在范围之间
【答案】C
【解析】
【详解】A.由题意知,水桶的高度,出水口离地面的高度为,出水口离湖面高度为,水离开出水口后做平抛运动,则有,
解得,
则水离开出水口时的速度
出水口离水桶左侧的水平距离为,故A正确,不符合题意;
B.从出水口喷出水的流量为
若不考虑水的溅出,注满空桶约需,故B正确,不符合题意;
C.设抽水机的功率为P,则在时间内,抽水机对水做的功等于水的机械能的增加量,即
又
求得
若P变为8P,即P变为原来的8倍,若上式括号中没有这一项,则v变为原来的2倍,故v一定不是变为原来的2倍,若水柱恰好落在水桶右上边缘,则水从出水口喷出的速度须变为原来的2倍,故C错误,符合题意;
D.若,则水柱从水桶的左上边缘进入桶中,此时抽水机的功率为
若水柱从水桶的右上边缘进入桶中,则水从出水口喷出的速度须变为原来的2倍,即,抽水机的功率为
所以,若水柱能进入水桶之中,抽水机的功率应该在范围之间,故D正确,不符合题意。
故选C
7. 回旋加速器与电子感应加速器都可以加速带电粒子,分别示意如图甲、乙,其中电子感应加速器的原理可以简化为如图丙所示,半径为的圆形区域内有竖直向下(图中垂直于纸面向里)的匀强磁场,图中实线圆是半径为的光滑绝缘轨道,,一个质量、带电量为的小球穿在轨道上,当磁场的磁感应强度随时间的变化关系为(为常量)时,下列说法正确的是( )
A. 两种加速器中粒子运动的周期都不变
B. 两种加速器中粒子运动的半径都不变
C. 丙图中,如果其他条件不变,仅将轨道换成更大的圆环轨道,小球从静止开始运动一周,小球增加的动能相同
D. 丙图中,如果其他条件不变,仅将圆环轨道换成半短轴为的椭圆环轨道(保持椭圆环中心与磁场圆中心重合),小球从静止开始运动一周,小球增加的动能不同
【答案】C
【解析】
【详解】A.由法拉第电磁感应定律可知,电子感应加速器在轨道上形成的涡旋电场的电场强度大小满足
根据
可得
解得
可知电子感应加速器在轨道上的涡旋电场强度大小为定值,粒子受大小不变的电场力作用,做加速度大小不变的加速圆周运动,周期逐渐变小,A错误;
B.回旋加速器的磁场磁感应强度大小不变,设为,粒子经两D形电极间的电场不断加速,设粒子经过次加速后速度大小为,在磁场中做匀速圆周运动的半径大小满足
化简得可知粒子在回旋加速器中半径不断增大,B错误;
C.由上述分析可知,小球在电子感应加速器上从静止开始运动一周,电场力做功的大小为
由动能定理可知,粒子的动能为
可知小球从静止开始运动一周增加动能与轨道半径无关,C正确;
D.丙图中,磁场仅存在于半径为的圆形区域,无论轨道是圆还是椭圆,只要轨道完全包围了磁场区域,其闭合路径包围的磁通量随时间的变化率均为
根据法拉第电磁感应定律可知,回路的感应电动势为
小球从静止开始运动一周,电场力做功为
小球增加的动能与半径为的圆形轨道情况一致,D错误。
故选C。
二、多项选择题:本题共3小题,每小题6分,共18分。在每小题给出的四个选项中,有多项符合题目要求。全部选对的得6分,选对但不全的得3分,有错选的得0分。
8. 在同一均匀介质中有相距为L的A、B两波源,t=0时波源开始振动,起振方向如图中箭头所示,形成两列相向传播的简谐横波,两列波波长均为、频率均为f。已知O为A、B的中点,P为A、B连线上的一点,且。当A、B两点间形成稳定的干涉图样时,下列说法正确的是( )
A. O点为振动减弱点
B. 两列波的波速均为
C. 当时,P点振动方向向下
D. A、B之间共能观察到10个振动加强点
【答案】AC
【解析】
【详解】A.两波源起振方向相反,O点距离两个波源的波程差为0,即半波长的偶数倍,故为减弱点,故A正确;
B.波速为,故B错误;
C.时,A波传播到距离A点处,B波传播到P点,此时A波激起的P点振动方向向下,B波激起的P点振动方向也向下,故P质点此时向下振动,故C正确;
D.设加强点距离波源A为x,B距离加强点的距离为L-x,根据振动加强点的特点
解得,,,,,,,,共8个,故D错误。
故选AC。
9. 如图所示,宽度为的区域内有垂直于纸面的匀强磁场,磁感应强度,匝数为、边长为的正方形线圈,在外力作用下以磁场中心线为中心左右做简谐振动,从图示位置开始计时,简谐运动速度随时间变化的规律为,线圈始终有一条边在磁场中,线圈两端通过电刷和导轨相连并与变压器输入线圈相连,副线圈接有电阻为的纯电阻用电器,变压器原、副线圈匝数比为,不计线圈及导轨电阻,下列说法正确的是( )
A. 交流电频率为B. 电压表示数为
C. 电流表示数为D. 外力任意做的功为
【答案】BD
【解析】
【详解】A.线框始终只有一边切割磁感线,但是线框做简谐运动,故出现切割磁感线的边不同的情况,线框中线和磁场中线重叠时,电流方向会突变反向,假设线框最初向右运动,线框中电流顺时针为正方向,则线框中电流图片如图所示,则产生的交流电频率时线框线圈简谐运动的频率的2倍,即,故A错误;
B.线圈产生的感应电动势峰值为
有效值为
变压器输入电压
又
求得
即电压表的示数为,故B正确;
C.电流表的示数为,故C错误;
D.因1s等于交流电周期的整数倍,外力任意1s做的功等于用电器产生的焦耳热,即,故D正确。
故选BD。
10. 某物理兴趣小组在学习了电磁感应后,想探究安培力作用下物体的运动情况。他们设计了如下过程:如图所示,在水平桌面上铺设宽度的绝缘轨道,轨道内分布着边长为l的正方形匀强磁场区域,匀强磁场的磁感应强度,方向竖直向上。现有边长为l的正方形金属线框abcd以初速度向右进入磁场区域,cd边在磁场区域运动时受到水平向右的拉力,拉力F的大小与速度大小之间满足,且cd两端的电压随时间均匀增加,当cd边不在磁场区域时拉力,已知从ab边进入磁场到ab边出磁场的过程中金属线框产生的焦耳热,忽略一切阻力,则( )
A. 金属线框的电阻
B. 金属线框运动过程中的最大速率为3m/s
C. ab边出磁场时的速率为2.5m/s
D. 金属线框的质量
【答案】BD
【解析】
【详解】A.由cd两端电压随时间均匀增加,可知cd在磁场中做匀加速运动,设加速度为,则cd边的速度
由牛顿第二定律得
推导得
为线圈总电阻,方程右侧为常数,故时间的系数为零,有
①
代入数据可得,故A错误;
BCD.由分析可知cd边刚出磁场时速度最大为,cd边在磁场中运动的过程中
②
设ab边刚出磁场的速度为,ab边进磁场到出磁场过程中,根据功能关系有 ③
由动量定理有 ④
联立①②③④式,并代入数据可得,,。
故选BD。
第Ⅱ卷(非选择题 共54分)
三、实验题(本题共2小题,共16分)
11. 图(a)是某兴趣小组基于手机磁力传感器,利用Phyphx应用软件完成单摆测量重力加速度的示意图,手机中的磁力传感器能够实时测量并记录外部磁场的磁感应强度大小。在磁性小球摆动过程中,当磁性小球摆动到最右端时,记录的磁感应强度最大。实验时通过磁力传感器记录磁感应强度发生的周期性变化,间接测得小球运动的周期。部分实验操作如下:
(1)保证细线与竖直方向的夹角小于并释放小球,打开Phyphx应用软件采集数据,图(b)为实验过程中磁感应强度随时间周期性变化的图像。则小球运动的周期为______(用、表示)。
(2)某次实验当中,由于操作不当,小球不在同一竖直面内运动,而是在一个水平面内做圆周运动,测量周期后,仍用单摆的周期公式求出重力加速度,则重力加速度的测量值______实际值(填“小于”、“大于”或“等于”)。
(3)为避免此类不当操作的再次出现,决定采用杆线摆测量重力加速度。如图(c)所示,杆线摆可以绕着悬挂轴来回摆动,直径为的摆球其运动轨迹被约束在一个倾斜平面内,这相当于单摆在斜面上来回摆动。如图(d)所示,在铁架台上装一根铅垂线,在铁架台的立柱跟铅垂线平行的情况下把杆线摆装在立柱上,调节细线的长度,使摆杆与立柱垂直,保持摆杆长度不变。如图(e)所示,把铁架台底座一侧垫高,立柱倾斜,测出静止时摆杆与铅垂线的夹角为,并测量该倾角下单摆的周期。改变铁架台的倾斜程度,测出多组夹角和单摆周期,若作出的图像是一条过原点的直线,其斜率为,则可以求得重力加速度为______(结果用、、表示)。
【答案】(1)
(2)大于 (3)
【解析】
【小问1详解】
由图b可知小球运动的周期
【小问2详解】
由单摆周期公式得,小球在水平面内做圆周运动,设绳与竖直方向的夹角为,由合力提供向心力得
解得
若把当作单摆周期算,重力加速度的测量值偏大。
【小问3详解】
将重力分解为沿杆和垂直杆,可知,等效重力
等效重力加速度的大小
根据单摆周期公式有
则
解得
12. 某小组同学利用压敏电阻和电流计做一个测力计。
(1)利用图甲电路测量压敏电阻R的阻值。闭合开关S前,滑动变阻器的滑片应位于_______端(填“a”或“b”);已知电流表内阻为,某次测量中电压表示数为U、电流表示数为I,则压敏电阻_______(用所给物理量特号表示);
(2)改变作用在压敏电阻上的压力F大小,测出不同压力下压敏电阻R的阻值,可得到图乙所示图像;
(3)将该压敏电阻连入图丙电路中,电源电动势,内阻,电流表量程,内阻,如果压力时,电流表刚好满偏,电阻箱的阻值应调整为_______;
(4)在图丙电路中,保持不变,将该电流表改装为压力计,则压力F与电流I的关系式为_______N(代入各已知量的值,表达式中只有电流I未知);可见改装后压力计的刻度是_______(填“均匀”或“不均匀”)的。
【答案】 ①. ②. ③. 10 ④. ⑤. 不均匀
【解析】
【详解】(1)[1]滑片位于端,变阻器连入电路的电阻最大,起到保护作用;
[2]根据题意,由欧姆定律有
解得。
(3)[3]根据题意,由闭合电路欧姆定律有
可得。
(4)[4][5]由图像得
结合
可得
与不是线性关系,所以刻度不均匀。
四、计算题(本题共3小题,共38分。13题10分,14题12分,15题16分,解答应写出必要的文字说明、方程式和重要演算步骤,只写出最后答案的不能得分,有数值运算的题,答案中必须明确写出数值和单位)
13. 完成深海作业后,潜水员会被立即送入一个圆柱形的金属舱体——减压舱。某次潜水员进入减压舱后,减压舱内气体的体积为、压强等于外界大气压强,工作人员立即封闭减压舱并给舱内充气,直到舱内气体的压强与潜水员下潜深度相适配的。之后,再缓慢释放气体,最终恢复常压环境。已知重力加速度为g,海水的密度为,不考虑舱内气体温度的变化,求:
(1)潜水员在海水中下潜的深度;
(2)充气过程中,充入的气体与舱内原有气体的质量比。
【答案】(1)
(2)
【解析】
【小问1详解】
设潜水员下潜的深度为
解得
【小问2详解】
设在相同温度及压强为的情况下充入气体的体积为
根据玻意耳定律,
充入的气体与舱内原有气体的质量之比
解得
14. 如图所示的直角坐标系中,以为圆心、为半径的圆内存在垂直纸面向外的匀强磁场;在的区域内存在水平向左的匀强电场,电场强度大小为。在圆与轴负半轴的交点处有一粒子源,时刻粒子源向圆内各个方向同时发射若干速度大小均为的带正电粒子,粒子经磁场偏转后均平行轴第一次离开磁场,已知粒子的质量为,电荷量为,不考虑粒子间的相互作用。求:
(1)匀强磁场磁感应强度的大小;
(2)最先第二次离开磁场的粒子,从发射到第二次离开磁场所经历的时间;
【答案】(1)
(2)
【解析】
【小问1详解】
粒子都能水平射出磁场,轨迹圆的半径
根据牛顿第二定律有
联立解得
【小问2详解】
假设粒子第1次在磁场中运动转过的角度为,第2次在磁场中运动转过的角度为,由几何关系可得,所有粒子两次在磁场中的运动时间相等。粒子在磁场中运动的总时间
所有粒子在电场中运动的时间均相等,从图中看出粒子在电场中由点运动到点,再由点返回到点,由动量定理得
解得
粒子在电场和磁场之间做匀速直线运动,由点运动到点,再由点返回到点,粒子通过此区间的总时间为
粒子从发射到第二次离开磁场所经历的总时间
其中为粒子通过电场和磁场之间区域的总路程。
当粒子沿轴发射时,粒子通过电场和磁场之间区域总路程,粒子所经历的时间最短
15. 如图甲所示,固定的水平光滑桌面上有A、B、C三个质量均为m的小球,其中小球A与B用长L的轻杆相连,小球C靠在B右边,桌子右侧有质量为3m的小车D,停在光滑的水平地面上,小车内部有一个圆弧管道,管道出口e点刚好与桌面右端平齐且几乎无间隙,另一端f点与一截竖直管道平滑连接,竖直管道内g点以下有一轻弹簧连在底部。先控制A、B和轻杆处于竖直状态,再由静止释放,让A从左边倒下,B与C分离后C从e点以进入圆弧管道,经内部轻弹簧作用后又从e点飞出。已知圆弧管道的半径,且远大于管道内径,小球C与管道内壁无摩擦,竖直管道fg部分长,不计空气阻力,重力加速度为g,计算结果用、g、L中的符号表示。
(1)求小球C从e点飞出时小车D的速度大小;
(2)求小球A接触桌面前瞬间的速度大小;
(3)若将轻弹簧去掉,在竖直管道g点以下的部分填充一种特殊物质(忽略该物质的质量),小球C碰到该物质立即减速,且在该部分运动时其加速度的倒数与竖直速度的关系如图乙所示,利用乙图中的数据和相关物理规律计算小球C在竖直管道内由f点运动到最低点的过程中小车D运动的位移x。
【答案】(1)
(2)
(3)
【解析】
【小问1详解】
小球与小球作用过程中满足机械能守恒和水平方向动量守恒,则,
解得
【小问2详解】
小球、、作用过程中满足机械能守恒和水平方向动量守恒,由于的动量向右,而总动量为零,则和的总动量向左,且碰到桌面前瞬间沿杆的水平分速度与的速度一样大,速度矢量图如图所示
所以有
根据机械能守恒和水平方向动量守恒有,
解得
【小问3详解】
小球到达管道点时,其水平分速度与小车速度相同,且小球在竖直管道内其水平速度一直和小车保持一致,做匀速直线运动,而小球有竖直分速度,竖直方向相对做匀加速运动,到点设为,则,
解得,
阶段有
解得
该阶段运动时间
点以下运动阶段,根据题意可知,图像面积表示时间,则
故小车的位移
相关试卷
这是一份四川省成都市第七中学2026届高三下学期开学考试物理试卷(Word版附解析),文件包含四川成都市第七中学2026届高三下学期开学考试物理试卷原卷版docx、四川成都市第七中学2026届高三下学期开学考试物理试卷Word版含解析docx等2份试卷配套教学资源,其中试卷共27页, 欢迎下载使用。
这是一份四川省成都市第七中学2025-2026学年高三下学期开学考试物理试题(PDF版附解析),文件包含成都市第七中学20252026学年度下期高2026届开学考试物理pdf、成都市第七中学20252026学年度下期高2026届开学考试物理答案pdf等2份试卷配套教学资源,其中试卷共8页, 欢迎下载使用。
这是一份成都七中学2026届高三下学期开学考试物理试卷+答案,共16页。试卷主要包含了单项选择题,多项选择题,实验题,计算题等内容,欢迎下载使用。
相关试卷 更多
- 1.电子资料成功下载后不支持退换,如发现资料有内容错误问题请联系客服,如若属实,我们会补偿您的损失
- 2.压缩包下载后请先用软件解压,再使用对应软件打开;软件版本较低时请及时更新
- 3.资料下载成功后可在60天以内免费重复下载
免费领取教师福利 





.png)




