若您为此资料的原创作者,认为该资料内容侵犯了您的知识产权,请扫码添加我们的相关工作人员,我们尽可能的保护您的合法权益。

1/16

2/16

3/16
还剩13页未读, 继续阅读
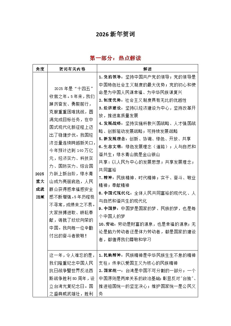
2026年中考道德与法治二轮-热点复习讲义-2026新年贺词
展开相关学案
2026年中考道德与法治二轮-热点复习讲义-2026新年贺词:
这是一份2026年中考道德与法治二轮-热点复习讲义-2026新年贺词,共16页。学案主要包含了领土完整的坚定意志,简答题,分析说明题,综合探究题等内容,欢迎下载使用。
2026年新年贺词 复习讲义-2026年中考道德与法治二轮热点专题复习:
这是一份2026年新年贺词 复习讲义-2026年中考道德与法治二轮热点专题复习,共11页。学案主要包含了热点速递,原文摘录一,链接教材,原文摘录二,原文摘录三,原文摘录四,原文摘录五,原文摘录六等内容,欢迎下载使用。
二〇二六年新年贺词-2026年中考道德与法治二轮时政热点专题复习讲义(全国通用):
这是一份二〇二六年新年贺词-2026年中考道德与法治二轮时政热点专题复习讲义(全国通用),共15页。学案主要包含了热点素材,核心素养目标,相关考点及命题角度等内容,欢迎下载使用。
相关学案 更多
资料下载及使用帮助
版权申诉
- 1.电子资料成功下载后不支持退换,如发现资料有内容错误问题请联系客服,如若属实,我们会补偿您的损失
- 2.压缩包下载后请先用软件解压,再使用对应软件打开;软件版本较低时请及时更新
- 3.资料下载成功后可在60天以内免费重复下载
版权申诉
免费领取教师福利 





.png)




