若您为此资料的原创作者,认为该资料内容侵犯了您的知识产权,请扫码添加我们的相关工作人员,我们尽可能的保护您的合法权益。

1/3
还剩2页未读, 继续阅读
所属成套资源:优选同步课件_2025-2026学年道德与法治 八年级下册 统编版
成套系列资料,整套一键下载
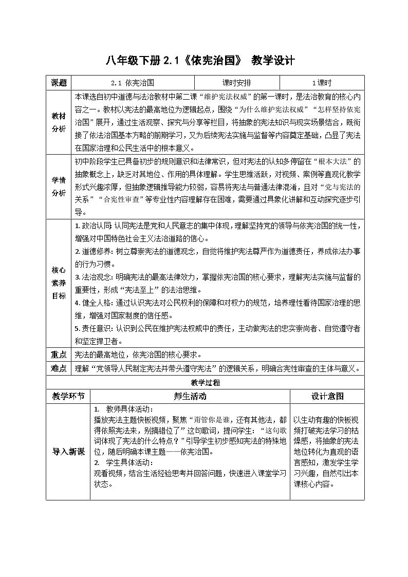
初中政治 (道德与法治)人教版(2024)八年级下册(2024)依宪治国教案
展开相关教案
初中政治 (道德与法治)人教版(2024)八年级下册(2024)依宪治国教案:
这是一份初中政治 (道德与法治)人教版(2024)八年级下册(2024)依宪治国教案,共3页。
初中政治 (道德与法治)人教版(2024)八年级下册(2024)依宪治国教案:
这是一份初中政治 (道德与法治)人教版(2024)八年级下册(2024)依宪治国教案,共4页。教案主要包含了教材分析,学情分析,核心素养目标,教学重难点,教学设计,教学反思等内容,欢迎下载使用。
初中政治 (道德与法治)人教版(2024)八年级下册(2024)依宪治国教案:
这是一份初中政治 (道德与法治)人教版(2024)八年级下册(2024)依宪治国教案,共7页。教案主要包含了法律链接,拓展延伸等内容,欢迎下载使用。
相关教案 更多
资料下载及使用帮助
版权申诉
- 1.电子资料成功下载后不支持退换,如发现资料有内容错误问题请联系客服,如若属实,我们会补偿您的损失
- 2.压缩包下载后请先用软件解压,再使用对应软件打开;软件版本较低时请及时更新
- 3.资料下载成功后可在60天以内免费重复下载
版权申诉
免费领取教师福利 






.png)





