若您为此资料的原创作者,认为该资料内容侵犯了您的知识产权,请扫码添加我们的相关工作人员,我们尽可能的保护您的合法权益。

1/7

2/7

3/7
还剩4页未读, 继续阅读
所属成套资源:2025-2026学年高三上学期期末考试政治试题(含答案)
成套系列资料,整套一键下载
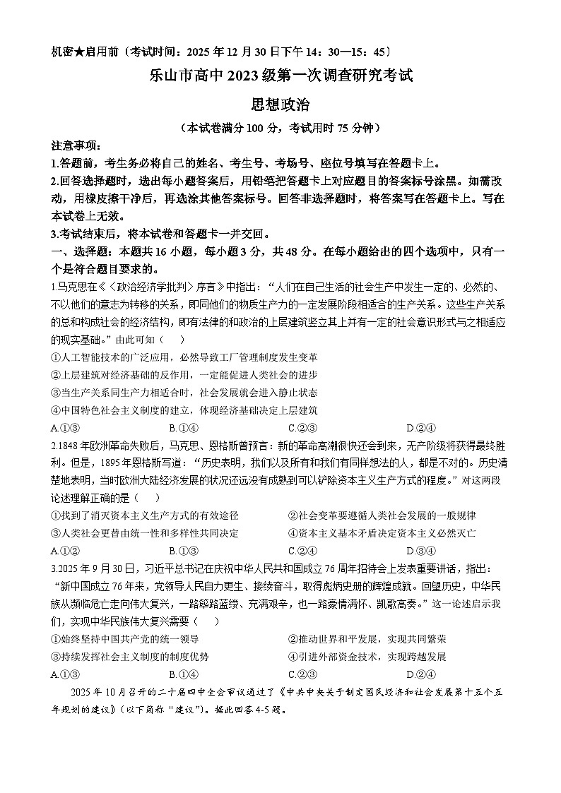
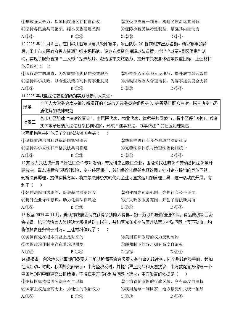
2026届四川省乐山市高三上学期第一次调查研究考试政治试题(含答案)
展开相关试卷
2026届四川省乐山市高三上学期第一次调查研究考试政治试题(含答案):
这是一份2026届四川省乐山市高三上学期第一次调查研究考试政治试题(含答案),共7页。
四川省乐山市2026届高三上学期第一次调查研究考试 政治试卷(含答案):
这是一份四川省乐山市2026届高三上学期第一次调查研究考试 政治试卷(含答案),共10页。试卷主要包含了单选题,材料题等内容,欢迎下载使用。
四川省乐山市高中2026届高三上学期第一次调查研究考试政治试卷(含答案):
这是一份四川省乐山市高中2026届高三上学期第一次调查研究考试政治试卷(含答案),共8页。
相关试卷 更多
资料下载及使用帮助
版权申诉
- 1.电子资料成功下载后不支持退换,如发现资料有内容错误问题请联系客服,如若属实,我们会补偿您的损失
- 2.压缩包下载后请先用软件解压,再使用对应软件打开;软件版本较低时请及时更新
- 3.资料下载成功后可在60天以内免费重复下载
版权申诉
免费领取教师福利 












