搜索
      上传资料 赚现金

      云南省昆明市第一中学2026届高三下学期2月复习诊断英语试题(PDF版附解析)

      • 7.38 MB
      • 2026-03-02 15:03:51
      • 17
      • 0
      • 教习网3275309
      加入资料篮
      立即下载
      查看完整配套(共3份)
      包含资料(3份) 收起列表
      原卷
      英语试题.pdf
      预览
      解析
      昆明市第一中学2026届高三2月联考英语答案与解析.docx
      预览
      练习
      英语细目表.docx
      预览
      正在预览:英语试题.pdf
      英语试题第1页
      高清全屏预览
      1/4
      英语试题第2页
      高清全屏预览
      2/4
      昆明市第一中学2026届高三2月联考英语答案与解析第1页
      高清全屏预览
      1/7
      昆明市第一中学2026届高三2月联考英语答案与解析第2页
      高清全屏预览
      2/7
      昆明市第一中学2026届高三2月联考英语答案与解析第3页
      高清全屏预览
      3/7
      英语细目表第1页
      高清全屏预览
      1/2
      还剩2页未读, 继续阅读

      云南省昆明市第一中学2026届高三下学期2月复习诊断英语试题(PDF版附解析)

      展开

      这是一份云南省昆明市第一中学2026届高三下学期2月复习诊断英语试题(PDF版附解析),文件包含英语试题pdf、昆明市第一中学2026届高三2月联考英语答案与解析docx、英语细目表docx等3份试卷配套教学资源,其中试卷共13页, 欢迎下载使用。
      第一节(7.5 分): 1-5 ACBCB
      第二节(22.5 分): 6-10ACABB 11-15CBCBC 16-20 AAABC
      第二部分:阅读理解 (50 分)
      第一节(37.5 分): 21- 25BABCC 26-30 ADABD 31-35 ABCCD
      第二节(12.5 分): 36-40 ECFDB
      第三部分:语言知识运用 (30 分) 第一节(15 分)
      41-45BADAB 46-50CDCAB 51-55CBDCD
      第二节(15 分)
      56. riginating 57. that 58. Unlike 59. althugh/ thugh 60.have witnessed
      61. tailred 62. efficiency 63. are biled 64. a 65. thrughly
      第四部分:写作(40 分)
      第一节:应用文写作(15 分)
      Dear teachers and fellw students,
      It’s my hnr t stand here and talk abut being the master f time.
      As Senir Three students, every single minute matters in ur intense cllege entrance exam
      preparatin. Pr time management will nt nly leave us stressed but als make us fall behind
      ur peers. T make use f time wisely, it is suggested that we make a detailed daily t-d list and
      label tasks by their pririty. Besides, it wuld be better t stay away frm distractins like phne
      games during study hurs.
      Time and tide wait fr n man. Let’s take charge f ur time wisely and pursue ur dreams
      with full passin!
      Thanks fr listening!
      第二节:读后续写(25 分)
      Paragraph 1:
      My mther’s eyes held mine,her face shwing n anger, nly deep disappintment. That
      quiet lk hurt me mre than any shuting . She handed me the bk, her fingers gentle yet rigid.
      She turned and walked away withut a single wrd. I std rted t the spt, my heart heavy
      with guilt. Fr the rest f the day,I culd barely bring myself t meet my classmates’ eyes. I kept
      thinking abut what I had dne, and hw I had cared t much abut lking perfect in frnt f
      thers. Regret settled heavy in my chest, a weight I culdn’t shake.
      Paragraph 2:
      After schl,I went hme with a heart full f anxiety, but my mther wasn't hme yet. I sat
      n the sfa, my gaze fixed n a family pht . My aunt’s sun-tanned smile reminded me f hw
      silly I’d been t invent a fake life fr her just t impress thers.When the dr finally pened,I
      sprang up and rushed ver, my thrat tight and dry. “Mm, I’m s srry,” I whispered, “I was
      scared I wasn’t gd enugh.” She gathered me int her arms, saying gently, “Perfectin
      isn’t what makes yu wrthy, hney. It’s being hnest—with thers, and with yurself that truly
      matters.” In that embrace, I learned the prfund lessn that will never escape me.
      1
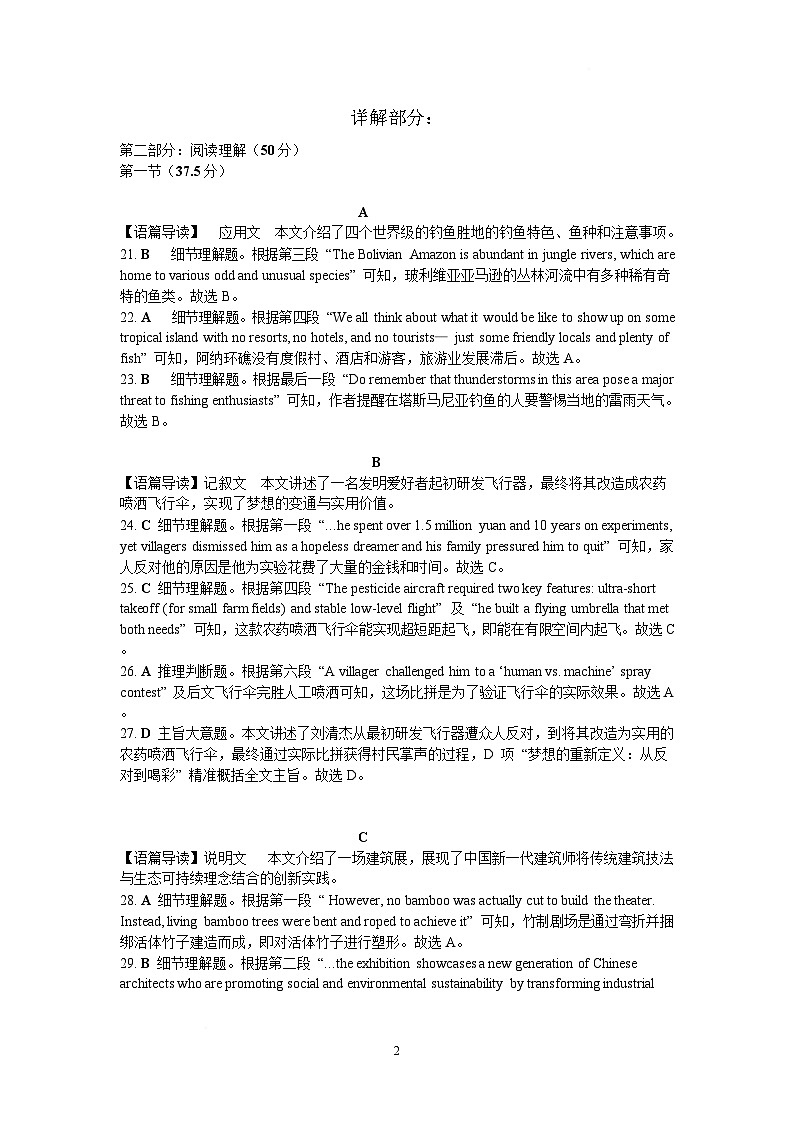
      详解部分:
      第二部分:阅读理解(50 分)
      第一节(37.5 分)
      A
      【语篇导读】 应用文 本文介绍了四个世界级的钓鱼胜地的钓鱼特色、鱼种和注意事项。
      21. B 细节理解题。根据第三段 “The Blivian Amazn is abundant in jungle rivers, which are
      hme t varius dd and unusual species” 可知,玻利维亚亚马逊的丛林河流中有多种稀有奇
      特的鱼类。故选 B。
      22. A 细节理解题。根据第四段 “We all think abut what it wuld be like t shw up n sme
      trpical island with n resrts, n htels, and n turists— just sme friendly lcals and plenty f
      fish” 可知,阿纳环礁没有度假村、酒店和游客,旅游业发展滞后。故选 A。
      23. B 细节理解题。根据最后一段 “D remember that thunderstrms in this area pse a majr
      threat t fishing enthusiasts” 可知,作者提醒在塔斯马尼亚钓鱼的人要警惕当地的雷雨天气。
      故选 B。
      B
      【语篇导读】记叙文 本文讲述了一名发明爱好者起初研发飞行器,最终将其改造成农药
      喷洒飞行伞,实现了梦想的变通与实用价值。
      24. C 细节理解题。根据第一段 “ spent ver 1.5 millin yuan and 10 years n experiments,
      yet villagers dismissed him as a hpeless dreamer and his family pressured him t quit” 可知,家
      人反对他的原因是他为实验花费了大量的金钱和时间。故选 C。
      25. C 细节理解题。根据第四段 “The pesticide aircraft required tw key features: ultra-shrt
      takeff (fr small farm fields) and stable lw-level flight” 及 “he built a flying umbrella that met
      bth needs” 可知,这款农药喷洒飞行伞能实现超短距起飞,即能在有限空间内起飞。故选 C

      26. A 推理判断题。根据第六段 “A villager challenged him t a ‘human vs. machine’ spray
      cntest” 及后文飞行伞完胜人工喷洒可知,这场比拼是为了验证飞行伞的实际效果。故选 A

      27. D 主旨大意题。本文讲述了刘清杰从最初研发飞行器遭众人反对,到将其改造为实用的
      农药喷洒飞行伞,最终通过实际比拼获得村民掌声的过程,D 项 “梦想的重新定义:从反
      对到喝彩” 精准概括全文主旨。故选 D。
      C
      【语篇导读】说明文 本文介绍了一场建筑展,展现了中国新一代建筑师将传统建筑技法
      与生态可持续理念结合的创新实践。
      28. A 细节理解题。根据第一段 “ Hwever, n bamb was actually cut t build the theater.
      Instead, living bamb trees were bent and rped t achieve it” 可知,竹制剧场是通过弯折并捆
      绑活体竹子建造而成,即对活体竹子进行塑形。故选 A。
      29. B 细节理解题。根据第二段 “ exhibitin shwcases a new generatin f Chinese
      architects wh are prmting scial and envirnmental sustainability by transfrming industrial
      2
      buildings, recycling materials, and reinterpreting ancient building techniques” 可知,该展览主要
      展示中国建筑师将生态可持续理念与传统文化建筑技法结合的创新实践。故选 B。
      30. D 推理判断题。第三段列举的两个例子,均为前文提到的 “中国建筑师的可持续建筑实
      践” 的具体体现。故选 D。
      31. A 推理判断题。根据最后一段 Martin 的话 “In the West tday, we tend t see
      architecture as part f the prblem... the large carbn ftprint in the cnstructin prcess” 可知,
      西方建筑在施工过程中产生大量碳足迹,即引发了环境问题。故选 A。
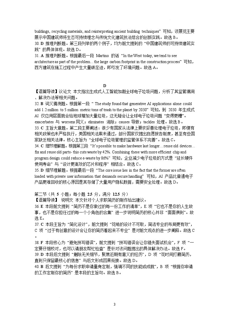
      D
      【语篇导读】议论文 本文指出生成式人工智能加剧全球电子垃圾问题,分析了其监管漏洞
      、解决办法等相关问题。
      32. B 词义猜测题。根据第一段 “ The study fund that generative AI applicatins alne culd
      add 1.2 millin t 5 millin metric tns f trash t the planet by 2030” 可知,到 2030 年生成式
      AI 仅应用层面就会给地球增加大量垃圾,这无疑会让全球电子垃圾问题 “变得更糟”。
      exacerbates 与 wrsens 同义;eliminates 消除;causes 导致;tackles 处理。故选 B。
      33. C 主旨大意题。第二段主要阐述:很少有国家从法律上要求妥善处理电子垃圾,即便有
      相关政策也未严格执行,美国相关法案未通过,部分国家仅提出自愿报告制度,甚至有些国
      家缺乏相关法律。核心主旨为 “全球电子垃圾管理的监管体系不完善”。故选 C。
      34. C 细节理解题。根据第三段 “It’s pssible t make hardware last lnger... reuse ld devices...
      fix and reuse ld parts- this cuts waste by 42%. Cmbining these with mre efficient chip and
      prgram design culd reduce e-waste by 86%” 可知,企业减少电子垃圾的方式是 “延长硬件
      使用寿命” 与 “设计更高效的芯片和程序” 相结合。故选 C。
      35. D 细节理解题。根据最后一段 “The cre issue lies in the fact that the frmer are ften
      laded with private user infrmatin that demands secure handling” 可知,AI 产品比普通电子
      产品更难回收的核心原因是其存储了大量用户隐私数据,需要安全处理。故选 D。
      第二节(共 5 小题;每小题 2.5 分,满分 12.5 分)
      【语篇导读】 说明文 本文针对个人求职简历的制作给出建议。
      36. E 本段前文提到 “简历不是你做过的每一份工作的清单”,E 项 “它也不是你的人生故
      事,也不是你担任过的每一个小角色的合集” 进一步说明简历的核心并非 “面面俱到”。故
      选 E。
      37. C 本段主旨为 “简化设计”,前文提到 “花哨的设计不可取,简洁专业的布局更有效”,
      C 项 “过于有创意的设计会让你的简历看起来不专业” 是对前文观点的进一步阐释。故选 C

      38. F 本段核心为 “避免拼写错误”,前文提到 “拼写错误会让你错失面试机会”,F 项 “一
      定要仔细校对,也可以请朋友帮忙检查” 是针对该问题提出的具体解决办法。故选 F。
      39. D 本段后文提到 “删除无关细节,聚焦近期有意义的经历”,D 项 “花时间打磨简历,
      直到只保留最核心的信息” 与后文形成因果衔接。故选 D。
      40. B 后文提到 “为每份求职申请量身定制,强调不同的技能或成就”,B 项 “根据你申请
      的工作定制你的简历” 是本段的主旨句。故选 B。
      3
      第三部分 语言运用(共两节,满分 30 分)
      第一节 完形填空(共 15 小题;每小题 1 分,满分 15 分)
      【语篇导读】记叙文 本文讲述了秘鲁女孩 Maria 将秘鲁美食与中国口味融合,把美食作
      为中秘文化桥梁的故事。
      41. B 根据后文 “a deep enthusiasm that grew strnger ver time” 可知,Maria 从小对汉字的
      美十分着迷,be fascinated by 为固定搭配,意为 “对…… 着迷”。故选 B。
      42. A 父母希望 Maria 能热爱自己的中国血统,be attached t 为固定搭配,意为 “依恋;
      热爱”;resistant “抗拒的”;grateful“感激的”;ppsed “反对的”。故选 A。
      43. D 这段在中国的学习经历让 Maria 更贴近中国语言和文化,也引发了她对中国文化的
      浓厚热情。故选 D。
      44. A 当出国留学的机会出现时,中国自然成为 Maria 的第一选择,emerge “出现;浮现”;
      delay“推迟”;slip “溜走”;last“持续”。故选 A。
      45. B be admitted t 为固定搭配,意为 “被…… 录取”。故选 B。
      46. C 在中国留学期间,“美食” 这个话题突然出现在她的脑海中,spring in ne’s mind “突
      然浮现于脑海”;rert“重新扎根”;escape “逃离”;pale“失色,褪色”。故选 C。
      47. D Maria 对秘鲁美食感到极其自豪,incredibly “极其;非常;难以置信地”。故选 D。
      48. C 根据本段后文 “Peple here are rather pen t trying new cuisines” 可知她意识到中国
      市场的巨大潜力。故选 C。
      49. A 根据后文 Maria 开了一家餐馆可知她决定把秘鲁的味道带到北京。故选 A。
      50. B 带着这个愿景,Maria 开了一家名为 Pacha Papi 的餐厅。故选 B。
      51. C 这家餐厅很快获得了人气,并在 2018 年获得 “年度最佳新晋餐厅” 奖。故选 C。
      52. B 借助 2024 年 APEC 峰会的契机,她看到了促进两国经济联系的新机会。故选 B。
      53. D APEC 为各国之间的合作带来了很多机会,cllabratin “合作;协作”。故选 D。
      54. C 当 Maria 回顾自己的这段旅程时,她对未来充满乐观,reflect n “回顾;反思”;carry
      n “继续”;see thrugh “看透”;end up “结束,最终成为”。故选 C。
      55. D 通过美食和文化建立联系,不仅仅是关于味道,更是关于建立关系和创造共同的理
      解。cllective “共同的;集体的”;biased“有偏见的”;restrictive “限制性的”;temprary “暂
      时的”。故选 D。
      第二节 语法填空(共 10 小题;每小题 1.5 分,满分 15 分)
      【语篇导读】说明文 本文介绍了中药的起源、核心理念等相关信息。
      56. riginating 考查非谓语动词。a time-hnred practice 与 riginate 为主动关系,故用现
      在分词 riginating 作后置定语。
      57. that 考查同位语从句。本句解释说明 view 的具体内容,从句成分完整、句意明确,故
      用 that 引导。
      58. Unlike 考查介词。根据后文 “西医直接针对症状,中医旨在恢复身体自然平衡” 可知,
      此处为中西医疗法的对比。
      59. althugh/ thugh 考查连词。“中医需要更长时间才能见效” 与前文 “从根源治愈疾病”
      为转折关系,故用 althugh/thugh 引导让步状语从句。
      60. have witnessed 考查动词时态。根据时间状语 ver time 可知,本句用现在完成时。
      61. tailred 考查形容词。修饰 prescriptin,应用形容词 tailred,意为 “量身定制的”。
      62. efficiency 考查名词。设空处与 safety 并列,作 ensure 的宾语。
      4
      63. are biled 考查动词的时态和语态。本句主语 they 与 bil 为被动关系,且描述客观事
      实,用一般现在时的被动语态。
      64. a 考查冠词。a grwing glbal interest 表示 “全球与日俱增的兴趣”。
      65. thrughly 考查副词。修饰动词 understand,意为 “彻底地;充分地”。
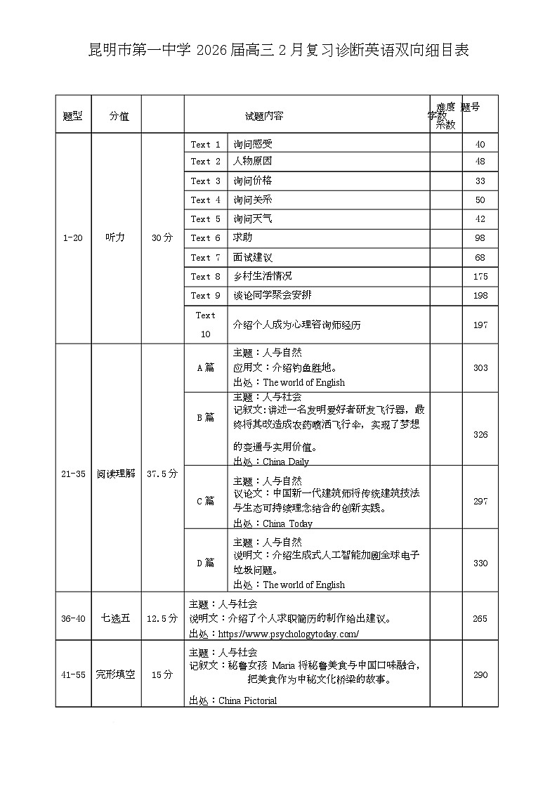
      听力原文:
      Text 1
      W: Hw did yu like the lecture n envirnmental prtectin yesterday?
      M: Well, it was suppsed t be a beginner-friendly speech, but I fund mst f the prfessinal
      terms puzzling.
      W: Oh, really? I thught it was quite clear and interesting.
      Text 2
      M: I heard yu’re struggling with the data analysis fr the prject. Can I give yu a hand?
      W: Thanks, but I’d rather figure it ut myself. I need t practice this skill fr my future jb
      anyway.
      M: Fair enugh. Let me knw if yu change yur mind.
      Text 3
      W: Hw much are these ckies?
      M: They’re $10 a bx, but if yu buy tw, yu get the third ne fr half price.
      W: That’s a gd deal. I’ll take three bxes then.
      Text 4
      M: Hi, I’m new here. I just mved int the apartment next dr.
      W: Welcme! I’ve lived here fr tw years. If yu need anything, like brrwing a bk r a
      hammer , just let me knw.
      M: That’s very kind f yu. I’ll definitely take yu up n that smetime.
      Text 5
      M: What a lvely sunny mrning! Shall we g hiking this afternn?
      W: Dn’t yu listen t the weather frecast? It’s puring heavily in the afternn.
      M: It is still sunny nw.What a pity! Then we’d better stay at hme and watch mvies.
      Text 6
      W: Excuse me, sir. I’m in a big hurry. I lst my passprt and I need t get t the plice statin as
      sn as pssible. But I dn’t knw hw t get there.
      M: Calm dwn, madam. The plice statin is abut 10 kilmeters away. Yu can take the subway
      Line 5 and get ff at the Central Statin.
      W: Is the subway statin far frm here?
      M: N, it’s just a 5-minute walk dwn this street. Turn right at the traffic lights, and yu’ll see it.
      W: Thank yu very much fr yur help.
      M: Yu’re welcme.
      听第 7 段材料,回答第 8、9 题。
      Text 7
      W: I have a jb interview next Mnday. I’m s nervus abut it.
      M: What’s the psitin yu’re applying fr?
      5
      W: A marketing assistant. D yu have any tips fr me?
      M: Well, besides dressing prperly, I suggest yu prepare sme samples f yur previus wrk,
      like the prmtin plans yu made in cllege. Interviewers always appreciate examples.
      W: That’s a great idea. I haven’t thught f that yet.
      听第 8 段材料,回答第 10 至 12 题。
      Text 8
      W: Why did yu leave yur ffice jb in the city and mve t the cuntryside? It seemed that yu
      had a stable and well-paid career there. We all envy yu fr yur gd jb.
      M: I was tired f the busy and stressful urban life. I wanted t live a slwer, healthier life. S I
      bught a small farm here, which is surrunded by green hills and clear streams. And I am satisfied
      with living with my parents, enjying the precius cmpany f my family.
      W: Cl. What d yu grw n yur farm? I guess yu must have planted smething easy t take
      care f at first.
      M: I grw all kinds f vegetables and fruits—tmates, cucumbers, apples and strawberries. They’
      re all rganic.Grains will be added in the near future.
      W: That sunds wnderful. D yu have any truble running the farm?
      M: Well, prduces n the farm sell well but recently we’ve had very little rain fr nearly a mnth.
      I’m thinking f drilling a well t slve the prblem.
      W: Gd luck.
      听第 9 段材料,回答第 13 至 16 题。
      Text 9
      M: Hi, Lucy. We’re planning a class gathering next mnth t celebrate ur ten-year graduatin
      anniversary. D yu have any creative ideas fr it?
      W: That’s exciting, Tm! Where are we ging t hld it? I hpe it’s a place with a nice view and
      enugh space fr us t chat freely.
      M: We’re cnsidering tw ptins—an indr restaurant r an utdr garden. Mst f us prefer
      the garden because it’s mre relaxing and we can play sme utdr games like kite flying r
      badmintn.
      W: I agree. The garden is a better chice. Wh is in charge f the preparatins? There must be a
      lt f things t d.
      M: Ben is respnsible fr bking the place, and I’m in charge f the fd and drinks, which will
      include ur favrite snacks frm high schl. Can yu handle the games?
      W: Sure, I’d lve t. I can design sme fun team games t bring back ur ld memries.
      M: That’s awesme. When can we meet t discuss the details further, like the exact time and the
      guest list? Will yu be available this Friday evening r this Saturday afternn?
      W: The frmer will be suitable. See yu then.
      听第 10 段材料,回答第 17 至 20 题。
      Text 10
      After many talks abut ftball techniques and caching strategies, I’ve decided t talk abut
      smething different tday. As a sprts psychlgist, I want t share smething deeply persnal.
      During my frmer career as a ftball player, I spent 20 years getting my bdy in tp shape. But
      hw was my mind? It was far frm healthy at all. Then, a sudden change happened. While my
      muscles were uninjured, my mental health was falling apart. That wake-up call was 12 years ag.
      S three years later, I decided t becme a sprts psychlgist. I learned what I wished I’d knwn
      6
      during my athletic career. Thugh many peple fcus n diet r team spirit, I’ve fund smething
      mre imprtant: daily mental practice. Just like we can’t win races withut regular training, we
      can’t build emtinal strength withut regular exercise. S, the key is t make it a habit. Start yur
      mrning by thinking f things yu’re grateful fr. Practice deep breathing between tasks and
      check in with yur feelings regularly, just like yu wuld with physical wrkuts. A champin
      mindset isn’t built in a day; it grws thrugh daily effrt. Nw, let’s talk abut mre ways t
      imprve this.
      7

      相关试卷

      云南省昆明市第一中学2026届高三下学期2月复习诊断英语试题(PDF版附解析):

      这是一份云南省昆明市第一中学2026届高三下学期2月复习诊断英语试题(PDF版附解析),文件包含英语试题pdf、昆明市第一中学2026届高三2月联考英语答案与解析docx、英语细目表docx等3份试卷配套教学资源,其中试卷共13页, 欢迎下载使用。

      云南省昆明市第一中学2026届高三下学期2月复习诊断英语试题(含答案及听力原文、无听力音频):

      这是一份云南省昆明市第一中学2026届高三下学期2月复习诊断英语试题(含答案及听力原文、无听力音频),文件包含英语试题pdf、昆明市第一中学2026届高三2月联考英语答案与解析docx等2份试卷配套教学资源,其中试卷共11页, 欢迎下载使用。

      云南省昆明市第一中学2026届高三上学期1月复习诊断英语试卷(PDF版附答案):

      这是一份云南省昆明市第一中学2026届高三上学期1月复习诊断英语试卷(PDF版附答案),文件包含云南省昆明市第一中学等学校2025-2026学年高三上学期1月复习诊断英语试题试卷pdf、云南省昆明市第一中学等学校2025-2026学年高三上学期1月复习诊断英语试题英语参考答案pdf等2份试卷配套教学资源,其中试卷共15页, 欢迎下载使用。

      英语朗读宝
      资料下载及使用帮助
      版权申诉
      • 1.电子资料成功下载后不支持退换,如发现资料有内容错误问题请联系客服,如若属实,我们会补偿您的损失
      • 2.压缩包下载后请先用软件解压,再使用对应软件打开;软件版本较低时请及时更新
      • 3.资料下载成功后可在60天以内免费重复下载
      版权申诉
      若您为此资料的原创作者,认为该资料内容侵犯了您的知识产权,请扫码添加我们的相关工作人员,我们尽可能的保护您的合法权益。
      入驻教习网,可获得资源免费推广曝光,还可获得多重现金奖励,申请 精品资源制作, 工作室入驻。
      版权申诉二维码
      月考专区
      • 精品推荐
      • 所属专辑8份
      欢迎来到教习网
      • 900万优选资源,让备课更轻松
      • 600万优选试题,支持自由组卷
      • 高质量可编辑,日均更新2000+
      • 百万教师选择,专业更值得信赖
      微信扫码注册
      手机号注册
      手机号码

      手机号格式错误

      手机验证码 获取验证码 获取验证码

      手机验证码已经成功发送,5分钟内有效

      设置密码

      6-20个字符,数字、字母或符号

      注册即视为同意教习网「注册协议」「隐私条款」
      QQ注册
      手机号注册
      微信注册

      注册成功

      返回
      顶部
      学业水平 高考一轮 高考二轮 高考真题 精选专题 初中月考 教师福利
      添加客服微信 获取1对1服务
      微信扫描添加客服
      Baidu
      map