


2026届江苏省宿迁市高考物理二模试卷含解析
展开 这是一份2026届江苏省宿迁市高考物理二模试卷含解析,共16页。
2.答题前,请务必将自己的姓名、准考证号用0.5毫米黑色墨水的签字笔填写在试卷及答题卡的规定位置.
3.请认真核对监考员在答题卡上所粘贴的条形码上的姓名、准考证号与本人是否相符.
4.作答选择题,必须用2B铅笔将答题卡上对应选项的方框涂满、涂黑;如需改动,请用橡皮擦干净后,再选涂其他答案.作答非选择题,必须用05毫米黑色墨水的签字笔在答题卡上的指定位置作答,在其他位置作答一律无效.
5.如需作图,须用2B铅笔绘、写清楚,线条、符号等须加黑、加粗.
一、单项选择题:本题共6小题,每小题4分,共24分。在每小题给出的四个选项中,只有一项是符合题目要求的。
1、科学家对物理学的发展做出了重大贡献,下列描述中符合历史事实的是( )
A.伽利略通过理想斜面实验,否定了“力是维持物体运动的原因”,并得出了惯性定律
B.牛顿通过月一地检验证明了行星和太阳间作用力的规律与月球和地球间作用力的规律是相同的
C.安培在研究电磁现象的过程中提出了分子电流假说,发现了安培定则和右手定则,并发明了电流计
D.法拉第在研究电磁现象的过程中引入了电场线和磁感线,并得出了法拉第电磁感应定律
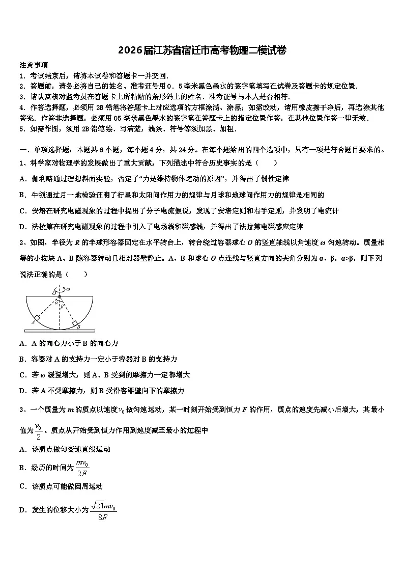
2、如图,半径为R的半球形容器固定在水平转台上,转台绕过容器球心O的竖直轴线以角速度ω匀速转动。质量相等的小物块A、B随容器转动且相对器壁静止。A、B和球心O点连线与竖直方向的夹角分别为α、β,α>β,则下列说法正确的是( )
A.A的向心力小于B的向心力
B.容器对A的支持力一定小于容器对B的支持力
C.若ω缓慢增大,则A、B受到的摩擦力一定都增大
D.若A不受摩擦力,则B受沿容器壁向下的摩擦力
3、一个质量为m的质点以速度做匀速运动,某一时刻开始受到恒力F的作用,质点的速度先减小后增大,其最小值为。质点从开始受到恒力作用到速度减至最小的过程中
A.该质点做匀变速直线运动
B.经历的时间为
C.该质点可能做圆周运动
D.发生的位移大小为
4、如图所示,由粗糙的水平杆AO与光滑的竖直杆BO组成的绝缘直角支架,在AO杆、BO杆上套有带正电的小球P、Q,两个小球恰能在某一位置平衡。现将P缓慢地向左移动一小段距离,两球再次达到平衡。若小球所带电荷量不变,与移动前相比( )
A.杆AO对P的弹力减小B.杆BO对Q的弹力减小
C.P、Q之间的库仑力减小D.杆AO对P的摩擦力增大
5、如图所示,半径为R的圆形区域内有一垂直纸面向里的匀强磁场,P为磁场边界上的一点,大量质量为m、电荷量为q的带正电的粒子,在纸面内沿各个方向一速率v从P点射入磁场,这些粒子射出磁场时的位置均位于PQ圆弧上且Q点为最远点,已知PQ圆弧长等于磁场边界周长的四分之一,不计粒子重力和粒子间的相互作用,则( )
A.这些粒子做圆周运动的半径
B.该匀强磁场的磁感应强度大小为
C.该匀强磁场的磁感应强度大小为
D.该圆形磁场中有粒子经过的区域面积为
6、下列说法正确的是( )
A.光电效应既显示了光的粒子性,又显示了光的波动性
B.原子核内的中子转化成一个质子和一个电子,这种转化产生的电子发射到核外,就是β粒子,这就是β衰变的实质
C.一个氘核与一个氚核聚变生成一个氦核的同时,放出一个电子
D.按照玻尔理论,氢原子核外电子从半径较小的轨道跃迁到半径较大的轨道时,电子的动能减小,电势能增大,原子的总能量不变
二、多项选择题:本题共4小题,每小题5分,共20分。在每小题给出的四个选项中,有多个选项是符合题目要求的。全部选对的得5分,选对但不全的得3分,有选错的得0分。
7、图示水平面上,O点左侧光滑,右侧粗糙,质量分别为m、2m、3m和4m的4个滑块(视为指点),用轻质细杆相连,相邻滑块间的距离为L。滑块1恰好位于O点,滑块2、3、4依次沿直线水平向左排开。现对滑块1施加一水平恒力F,在第2个滑块进入粗糙水平面后至第3个滑块进入粗糙水平面前,滑块做匀速直线运动。已知滑块与粗糙水平面间的动摩擦因素均为,重力加速度为g,则下列判断正确的是( )
A.水平恒力大小为3mg
B.滑块匀速运动的速度大小为
C.在第2个滑块进入粗糙水平面前,滑块的加速度大小为
D.在水平恒力F的作用下,滑块可以全部进入粗糙水平面
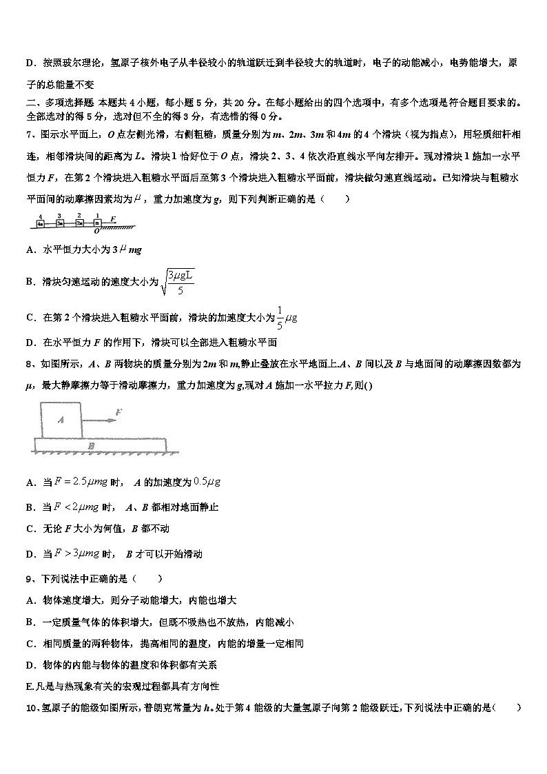
8、如图所示,A、B两物块的质量分别为2m和m,静止叠放在水平地面上.A、B间以及B与地面间的动摩擦因数都为μ,最大静摩擦力等于滑动摩擦力,重力加速度为g,现对A施加一水平拉力F,则( )
A.当时, A的加速度为
B.当时, A、B都相对地面静止
C.无论F大小为何值,B都不动
D.当时, B才可以开始滑动
9、下列说法中正确的是( )
A.物体速度增大,则分子动能增大,内能也增大
B.一定质量气体的体积增大,但既不吸热也不放热,内能减小
C.相同质量的两种物体,提高相同的温度,内能的增量一定相同
D.物体的内能与物体的温度和体积都有关系
E.凡是与热现象有关的宏观过程都具有方向性
10、氢原子的能级如图所示,普朗克常量为h。处于第4能级的大量氢原子向第2能级跃迁,下列说法中正确的是( )
A.可以释放出3种不同频率的光子B.可以释放出2种不同频率的光子
C.所释放的光子的最小频率为D.所释放的光子的最小频率为与
三、实验题:本题共2小题,共18分。把答案写在答题卡中指定的答题处,不要求写出演算过程。
11.(6分)在“测定电源的电动势和内阻”的实验中,有如下实验器材:
待测干电池一节
电流表(量程(0~0.6A,内阻)
电压表(量程0~3V,内阻约3k)
滑动变阻器
开关、导线若干
(1)某同学用图甲所示电路进行实验,由于电表内阻的影响产生系统误差,其主要原因是______________;
(2)为消除系统误差,结合所给电表参数,另一同学改用图乙所示电路进行实验,根据实验数据得出如图丙所示的图像,则可得电源电动势E=_________V,内阻r=_________。(结果均保留2位有效数字)
12.(12分)张明同学在测定某种合金丝的电阻率时:
(1)用螺旋测微器测得其直径为_____mm(如图甲所示);
(2)用20分度的游标卡尺测其长度为______cm(如图乙所示);
(3)用图丙所示的电路测得的电阻值将比真实值________(填“偏大”或“偏小”).
四、计算题:本题共2小题,共26分。把答案写在答题卡中指定的答题处,要求写出必要的文字说明、方程式和演算步骤。
13.(10分)如图,一直角三棱柱ABC,其中,,AB长度为2L,M为AB的中点,N为BC的中点,一光线从AB面上的M点以45°的入射角射入三棱柱,折射光线经过N点。已知光在真空中的传播速度为c,求:
(1)三棱柱折射率n;
(2)光从开始射入三棱柱到第一次射出所需的时间。
14.(16分)如图所示, PQ为一竖直放置的荧光屏,一半径为R的圆形磁场区域与荧光屏相切于O点,磁场的方向垂直纸面向里且磁感应强度大小为B,图中的虚线与磁场区域相切,在虚线的上方存在水平向左的匀强电场,电场强度大小为E,在O点放置一粒子发射源,能向右侧180°角的范围发射一系列的带正电的粒子,粒子的质量为m、电荷量为q,经测可知粒子在磁场中的轨道半径为R,忽略粒子的重力及粒子间的相互作用.求:
(1)如图,当粒子的发射速度方向与荧光屏成60°角时,该带电粒子从发射到达到荧光屏上所用的时间为多少?粒子到达荧光屏的位置距O点的距离为多大?
(2)从粒子源发射出的带电粒子到达荧光屏时,距离发射源的最远距离应为多少?
15.(12分)如图所示,在倾角θ=37°的光滑斜面上存在一垂直斜面向上的匀强磁场区域MNPQ,磁感应强度B的大小为5T,磁场宽度d=0.55m,有一边长L=0.4m、质量m1=0.6kg、电阻R=2Ω的正方形均匀导体线框abcd通过一轻质细线跨过光滑的定滑轮与一质量为m2=0.4kg的物体相连,物体与水平面间的动摩擦因数μ=0.4,将线框从图示位置由静止释放,物体到定滑轮的距离足够长.(取g=10m/s2,sin37°=0.6,cs37°=0.8)求:
(1)线框abcd还未进入磁场的运动过程中,细线中的拉力为多少?
(2)当ab边刚进入磁场时,线框恰好做匀速直线运动,求线框刚释放时ab边距磁场MN边界的距离x多大?
(3)在(2)问中的条件下,若cd边恰离开磁场边界PQ时,速度大小为2m/s,求整个运动过程中ab边产生的热量为多少?
参考答案
一、单项选择题:本题共6小题,每小题4分,共24分。在每小题给出的四个选项中,只有一项是符合题目要求的。
1、B
【解析】
A.伽利略通过理想斜面实验,说明了力是改变物体运动状态的原因,而不是维持物体运动的原因,牛顿得出了惯性定律,A错误;
B.牛顿通过月一地检验证明了行星和太阳之间作用力的规律与月球和地球之间作用力的规律是相同的,B正确;
C.安培在研究电磁现象的过程中提出了分子电流假说,发现了安培定则,并发明了电流计,但右手定则不是安培发现的,C错误;
D.法拉第在研究电磁现象的过程中引入了电场线和磁感线,纽曼和韦伯总结出了法拉第电磁感应定律,D错误。
故选B。
2、D
【解析】
A.根据向心力公式知,质量和角速度相等,A、B和球心O点连线与竖直方向的夹角分别为、,,所以A的向心力大于B的向心力,故A错误;
B.根据径向力知,若物块受到的摩擦力恰好为零,靠重力和支持力的合力提供向心力,则由受力情况根据牛顿第二定律得
解得
若角速度大于,则会有沿切线向下的摩擦力,若小于,则会有沿切线向上的摩擦力,故容器对A的支持力不一定小于容器对B的支持力,故B错误;
C.若缓慢增大,则A、B受到的摩擦力方向会发生变化,故摩擦力数值不一定都增大,故C错误;
D.因A受的静摩擦力为零,则B有沿容器壁向上滑动的趋势,即B受沿容器壁向下的摩擦力,故D正确。
故选D。
3、D
【解析】
质点减速运动的最小速度不为0,说明质点不是做直线运动,力F是恒力所以不能做圆周运动,而是做匀变速曲线运动.设力F与初速度夹角为θ,因速度的最小值为可知初速度v0在力F方向的分量为,则初速度方向与恒力方向的夹角为150°,在恒力方向上有
v0cs 30°-t=0
在垂直恒力方向上有质点的位移
联立解得时间为
发生的位移为
选项ABC错误,D正确;
故选D.
4、D
【解析】
A.对两个小球作为整体分析可知,整体在竖直方向只受重力和AO的支持力,故杆AO对小球P的弹力不变,故A错误;
BC.对Q受力如图
小球P向左移后,两个小球P、Q间的库仑力方向向图中虚线处变化,则由力的合成和平衡条件可知杆BO对小球Q的弹力变大,两小球P、Q之间的库仑力变大,故B、C错误;
D.对两个小球作为整体受力分析,在水平方向则有杆BO对小球Q的弹力等于杆AO对小球P的摩擦力,所以可得杆AO对小球P的摩擦力变大,故D正确;
故选D。
5、B
【解析】
ABC、从P点射入的粒子与磁场边界的最远交点为Q,由动圆法知P、Q连线为轨迹直径;PQ圆弧长为磁场圆周长的 ,由几何关系可知,则粒子轨迹半径,由牛顿第二定律知 ,解得故B正确;AC错误
D、该圆形磁场中有粒子经过的区域面积大于,故D错误;
综上所述本题答案是:B
6、B
【解析】
A.光电效应说明了光子具有能量,显示了光的粒子性,故A错误;
B.原子核内的中子转化成一个质子和一个电子,这种转化产生的电子发射到核外,就是β粒子,这就是β衰变的实质,故B正确;
C.核反应方程满足质量数和质子数守恒
所以放出的是中子,不是电子,故C错误;
D.按照玻尔理论,氢原子核外电子从半径较小的轨道跃迁到半径较大的轨道时,电子的动能减小,电势能增大,原子的总能量减小,故D错误。
故选B。
二、多项选择题:本题共4小题,每小题5分,共20分。在每小题给出的四个选项中,有多个选项是符合题目要求的。全部选对的得5分,选对但不全的得3分,有选错的得0分。
7、AC
【解析】
A.在第2个滑块进入粗糙水平面后至第3个滑块进入粗糙水平面前,滑块做匀速直线运动,对整体分析则有:
解得:
F=3mg
故A正确;
B.根据动能定理有:
解得
v=
故B错误;
C.由牛顿第二定律得
解得
a=
故C正确;
D.水平恒力F作用下,第三个物块进入粗糙地带时,整体将做减速运动,由动能定理得
解得
故滑块不能全部进入粗糙水平面,故D错误。
故选AC。
8、BC
【解析】
A.当F=2.5μmg时,由牛顿第二定律有:
F-2μmg=2ma,
解得:
a=0.25μg,
故A错误;
B.因物体A、B之间的最大静摩擦力为:
fmax=μmAg=2μmg
B与地面间的最大静摩擦力为:
f′max=μ(mA+mB)g=3μmg,
则当 F<2μmg时,A和B都不会运动,故B正确;
CD.物体A、B之间的最大静摩擦力为2μmg,B与地面间的最大静摩擦力为3μmg,所以无论拉力多大B都不会发生滑动,故D错误、C正确.
9、BDE
【解析】
A.速度增大,不会改变物体的分子的动能,故A错误;
B.体积增大时,气体对外做功,不吸热也不放热时,内能减小,故B正确;
C.质量相同,但物体的物质的量不同,故温度提高相同的温度时,内能的增量不一定相同,故C错误;
D.物体的内能与物体的温度和体积都有关系,故D正确;
E.由热力学第二定律可知,凡是与热现象有关的宏观过程都具有方向性,故E正确。
故选BDE。
10、AC
【解析】
AB.大量氢原子处在能级,向下面的能级跃迁,有三种情况
、、
由知光子的频率有3种。故A正确,B错误;
CD.其中跃迁放出的能量最小,相应光子的频率最小,为
故C正确,D错误。
故选AC。
三、实验题:本题共2小题,共18分。把答案写在答题卡中指定的答题处,不要求写出演算过程。
11、由于电压表分流导致测得电流比实际干路电流偏小 1.5 1.0
【解析】
(1)[1].图甲采用相对电源的电流表外接法,由于电压表内阻不是无穷大,所以电压表分流导致电流表中电流比实际干路电流偏小;
(2)[2][3].改用图乙实验时,根据闭合电路欧姆定律U=E-I(r+rA),再由图所示电源U-I图象可知,图象与纵轴交点坐标值是1.5V,电源电动势E=1.5V,图象的斜率表示电动势,故
;
故电源内阻
r=3.0-2.0Ω=1.0Ω。
12、3.202-3.205 5.015 偏小
【解析】
(1)解决本题的关键明确:螺旋测微器的读数方法是固定刻度读数加上可动刻度读数,在读可动刻度读数时需估读.
(2)游标卡尺读数的方法,主尺读数加上游标读数,不需估读.
(3)由电路图,根据电表内阻的影响确定误差情况.
【详解】
(1)螺旋测微器的固定刻度为3.0mm,可动刻度为20.5×0.01mm=0.205mm,所以最终读数为3.0mm+0.205mm=3.205mm.
(2)20分度的游标卡尺,精确度是0.05mm,游标卡尺的主尺读数为50mm,游标尺上第3个刻度和主尺上某一刻度对齐,所以游标读数为3×0.05mm=0.15mm,所以最终读数为:50mm+0.15mm=50.15mm=5.015cm.
(3)由欧姆定律得,电阻阻值R=U/I,由于电压表的分流作用使电流测量值偏大,则电阻测量值偏小.
【点睛】
考查螺旋测微器固定刻度与可动刻度示数之和是螺旋测微器示数;游标卡尺不需要估读、螺旋测微器需要估读.掌握由欧姆定律分析电路的误差的方法.
四、计算题:本题共2小题,共26分。把答案写在答题卡中指定的答题处,要求写出必要的文字说明、方程式和演算步骤。
13、(1);(2)。
【解析】
(2)由题意可知人射角,折射角,画出光路图如图所示
由折射定律有
解得
(2)由题意结合反射定律可知θ=60°,设光从三棱柱射向空气的临界角为C
根据
可知光射到BC面上发生全反射,光射到AC面上的人射角,则光能从AC面上射出三棱柱
由几何关系可知
光在三棱镜中的传播速度
则光在三棱镜中传播时间
14、 (1) (2)
【解析】
(1)根据洛伦兹力提供向心力得:
解得:
当粒子的发射速度与荧光屏成60°角时,带电粒子在磁场中转过120°角后离开磁场,再沿直线到达图中的M点,最后垂直电场方向进入电场,做类平抛运动,并到达荧光屏,运动轨迹如图所示.
粒子在磁场中运动的时间为:
粒子从离开磁场至进入电场过程做匀速直线运动,竖直位移为:
匀速直线运动为:
由几何关系可得点M到荧光屏的距离为:
设粒子在电场中运动的时间为t3,由匀变速直线运动规律得:
解得
故粒子从发射到达到荧光屏上所用的时间为:
带电粒子在竖直向上的方向上做匀速直线运动,带电粒子到达荧光屏上时有:
带电粒子到达荧光屏时距离O点的位置为:
(2)带电粒子到达荧光屏的最高点时,粒子由磁场的右边界离开后竖直向上运动,且垂直进入电场中做类平抛运动,此时x'=2R
则
带电粒子在电场中竖直向上运动的距离为:
该带电粒子距离发射源的间距为:
点睛:本题是带电粒子在电场及在磁场中的运动问题;关键是明确粒子的受力情况和运动规律,画出运动轨迹,结合牛顿第二定律、类似平抛运动的分运动规律和几何关系分析.
15、 (1)2.4 N; (2)0.25 m; (3)0.1 J;
【解析】
(1)线框abcd还未进入磁场的过程中,以整体法有:
解得:
以m2为研究对象有:
解得:
(2)线框进入磁场恰好做匀速直线运动,以整体法有:
解得:
ab到MN前线框做匀加速运动,有:
解得:
(3)线框从开始运动到cd边恰离开磁场边界PQ时:
解得:
所以:
相关试卷
这是一份2026届江苏省宿迁市高考物理二模试卷含解析,共16页。
这是一份2026届江苏省宿迁高考物理三模试卷含解析,共18页。
这是一份2026届江苏省宿迁市重点中学高考仿真模拟物理试卷含解析,共15页。试卷主要包含了考生要认真填写考场号和座位序号,,取g=10 m/s1等内容,欢迎下载使用。
相关试卷 更多
- 1.电子资料成功下载后不支持退换,如发现资料有内容错误问题请联系客服,如若属实,我们会补偿您的损失
- 2.压缩包下载后请先用软件解压,再使用对应软件打开;软件版本较低时请及时更新
- 3.资料下载成功后可在60天以内免费重复下载
免费领取教师福利 




.png)




