搜索
      上传资料 赚现金

      2026届江苏省新海高级中学高考适应性考试物理试卷含解析

      • 810 KB
      • 2026-02-28 06:33:19
      • 4
      • 0
      • 教习网用户4821646
      加入资料篮
      立即下载
      2026届江苏省新海高级中学高考适应性考试物理试卷含解析第1页
      高清全屏预览
      1/15
      2026届江苏省新海高级中学高考适应性考试物理试卷含解析第2页
      高清全屏预览
      2/15
      2026届江苏省新海高级中学高考适应性考试物理试卷含解析第3页
      高清全屏预览
      3/15
      还剩12页未读, 继续阅读

      2026届江苏省新海高级中学高考适应性考试物理试卷含解析

      展开

      这是一份2026届江苏省新海高级中学高考适应性考试物理试卷含解析,共15页。试卷主要包含了考生必须保证答题卡的整洁等内容,欢迎下载使用。
      1.答卷前,考生务必将自己的姓名、准考证号、考场号和座位号填写在试题卷和答题卡上。用2B铅笔将试卷类型(B)填涂在答题卡相应位置上。将条形码粘贴在答题卡右上角"条形码粘贴处"。
      2.作答选择题时,选出每小题答案后,用2B铅笔把答题卡上对应题目选项的答案信息点涂黑;如需改动,用橡皮擦干净后,再选涂其他答案。答案不能答在试题卷上。
      3.非选择题必须用黑色字迹的钢笔或签字笔作答,答案必须写在答题卡各题目指定区域内相应位置上;如需改动,先划掉原来的答案,然后再写上新答案;不准使用铅笔和涂改液。不按以上要求作答无效。
      4.考生必须保证答题卡的整洁。考试结束后,请将本试卷和答题卡一并交回。
      一、单项选择题:本题共6小题,每小题4分,共24分。在每小题给出的四个选项中,只有一项是符合题目要求的。
      1、如图所示,用不可伸长的轻质细线a、b悬挂一小球,小球静止时,绳a、绳b与水平方向的夹角均为 ,绳b的拉力大小为F1。现将绳a剪断,剪断后瞬间绳b的拉力大小为F2,则F1:F2为( )
      A.1:1B.1:2C.2:1D.
      2、图示为两质点、做匀速圆周运动的向心加速度大小随半径变化的图线,其中表示质点的图线是一条双曲线,表示质点的图线是过原点的一条直线。由图线可知,在半径逐渐增大的过程中( )
      A.质点的线速度大小保持不变
      B.质点的线速度大小保持不变
      C.质点的角速度不断增大
      D.质点的角速度不断增大
      3、如图所示,平行金属导轨MN、PQ固定在水平面上,两根相同的金属棒a、b相隔一定距离垂直放置在导轨上,且与导轨保持良好接触。一条形磁铁向着回路中心竖直下落,a、b棒在此过程中始终静止不动,下列说法正确的是( )
      A.a、b棒上无感应电流
      B.b受到的安培力方向向右
      C.a受到的摩擦力方向向左
      D.条形磁铁N极朝下下落过程中,b受到的安培力方向将与原来的相反
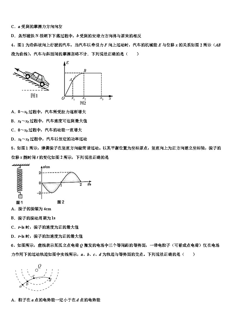
      4、图1为沿斜坡向上行驶的汽车,当汽车以牵引力F向上运动时,汽车的机械能E与位移x的关系如图2所示(AB段为曲线),汽车与斜面间的摩擦忽略不计.下列说法正确的是( )
      A.0~x1过程中,汽车所受拉力逐渐增大
      B.x1~x2过程中,汽车速度可达到最大值
      C.0~x3过程中,汽车的动能一直增大
      D.x1~x2过程中,汽车以恒定的功率运动
      5、如图1所示,弹簧振子在竖直方向做简谐运动。以其平衡位置为坐标原点,竖直向上为正方向建立坐标轴,振子的位移x随时间t的变化如图2所示,下列说法正确的是
      A.振子的振幅为4cm
      B.振子的振动周期为1s
      C.t=ls时,振子的速度为正的最大值
      D.t=ls时,振子的加速度为正的最大值
      6、如图所示,虚线表示某孤立点电荷Q激发的电场中三个等间距的等势面,一带电粒子(可看成点电荷)仅在电场力作用下的运动轨迹如图中实线所示,a、b、c、d为轨迹与等势面的交点。下列说法正确的是( )
      A.粒子在a点的电势能一定小于在d点的电势能
      B.电势的高低一定是。
      C.粒子运动过程中经过c点时的加速度一定最大
      D.粒子在a、b间的动能改变量一定等于在b、c间的动能改变量
      二、多项选择题:本题共4小题,每小题5分,共20分。在每小题给出的四个选项中,有多个选项是符合题目要求的。全部选对的得5分,选对但不全的得3分,有选错的得0分。
      7、关于热现象,下列说法正确的是( )
      A.在“用油膜法估测分子的大小”的实验中,油酸分子的直径(也就是单层油酸分子组成的油膜的厚度)等于一小滴溶液中纯油酸的体积与它在水面上摊开的面积之比
      B.两个邻近的分子之间同时存在着引力和斥力,它们都随距离的增大而减小,当两个分子的距离为r0时,引力与斥力大小相等,分子势能最小
      C.物质是晶体还是非晶体,比较可靠的方法是从各向异性或各向同性来判断
      D.如果用Q表示物体吸收的能量,用W 表示物体对外界所做的功,ΔU表示物体内能的增加,那么热力学第一定律可以表达为Q =ΔU + W
      E.如果没有漏气没有摩擦,也没有机体热量的损失,这样的热机的效率可以达到100%
      8、如图所示,在磁感应强度为的匀强磁场中,为一个与磁场方向垂直、长度为的金属杆,已知。两点与磁场中以为圆心的同心圆(均为部分圆弧)金属轨道始终接触良好。一电容为的电容器连接在金属轨道上。当金属杆在与磁场垂直的平面内以为轴,以角速度顺时针匀速转动且电路稳定时,下列说法正确的是( )
      A.四点比较,点电势最高
      B.电势差
      C.电势差
      D.电容器所带电荷量为
      9、飞艇常常用于执行扫雷、空中预警、电子干扰等多项作战任务。如图所示为飞艇拖拽扫雷具扫除水雷的模拟图。当飞艇匀速飞行时,绳子与竖直方向恒成θ角。已知扫雷具质量为m,重力加速度为g,扫雷具所受浮力不能忽略,下列说法正确的是( )
      A.扫雷具受4个力作用
      B.绳子拉力大小为
      C.海水对扫雷具作用力的水平分力小于绳子拉力
      D.绳子拉力一定大于mg
      10、如图所示,虚线a、b、c、d代表匀强电场中间距相等的一组等势面。一电子仅在电场力作用下做直线运动,经过a时的动能为9eV,从a到c过程其动能减少了6eV。已知等势面c的电势为3V。下列说法正确的是( )
      A.等势面a的电势为0
      B.该电子到达d等势面时的动能为0
      C.该电子从a到c其电势能减少了6eV
      D.该电子经过a时的速率是经过c时的倍
      三、实验题:本题共2小题,共18分。把答案写在答题卡中指定的答题处,不要求写出演算过程。
      11.(6分)某同学在做“用双缝干涉测量光的波长”的实验中,实验装置如图1所示.
      某同学经过粗略的调试后,出现了干涉图样,但不够清晰,以下调节做法正确的是______.
      A.旋转测量头
      上下拨动金属拨杆
      C.左右拨动金属拨杆
      前后拨动金属拨杆
      该同学通过测量头的目镜观察单色光的干涉图样时,发现里面的亮条纹与分划板竖线未对齐,如图2所示,若要使两者对齐,该同学应如何调节_______.
      A.仅左右转动透镜
      仅旋转单缝
      C.仅旋转双缝
      仅旋转测量头
      如图3所示中条纹间距表示正确是______.
      12.(12分)龙泉中学某物理小组欲利用如图所示的电路同时测量一只有30格刻度的毫安表的量程、内阻和光敏电阻的阻值与光照强度之间的关系。实验室能提供的实验器材有:学生电源(输出电压为,内阻不计)、电阻箱(最大阻值999.9 Ω)、单刀双掷开关一个、导线若干。
      (1)该小组实验时先将电阻箱的阻值调至最大,然后将单刀双掷开关接至a端,开始调节电阻箱,发现将电阻箱的阻值调为800Ω时,毫安表刚好偏转20格的刻度;将电阻箱的阻值调为500Ω时,毫安表刚好能满偏。
      实验小组据此得到了该毫安表的量程为Ig=____ mA,内阻=_____Ω。
      (2)该小组查阅资料得知,光敏电阻的阻值随光照强度的变化很大,为了安全,该小组需将毫安表改装成量程为3 A的电流表,则需在毫安表两端________(选填“串联”或“并联”)一个阻值为_______Ω的电阻。(结果保留一位小数)
      (3)改装完成后(表盘未改动),该小组将单刀双掷开关接至b端,通过实验发现,流过毫安表的电流I(单位:mA)与光照强度E(单位:cd)之间的数量关系满足,由此可得光敏电阻的阻值R(单位:Ω)与光照强度E(单位:cd)之间的关系为=________Ω。
      四、计算题:本题共2小题,共26分。把答案写在答题卡中指定的答题处,要求写出必要的文字说明、方程式和演算步骤。
      13.(10分)如图圆柱形导热气缸质量为,内部横截面积为,活塞的质量为,稳定时活塞到气缸底部的距离为。用竖直方向的力将活塞缓慢向上拉,直到气缸即将离开地面为止,此时活塞仍在气缸中,此过程中拉力做的功为。已知大气压强为,重力加速度为,环境温度不变,气缸密闭性良好且与活塞之间无摩擦。求:
      (1)最终活塞到气缸底部的距离;
      (2)上拉过程中气体从外界吸收的热量。
      14.(16分)机械横波某时刻的波形图如图所示,波沿x轴正方向传播,波长λ=0.8m,质点p的坐标x=0.32m.从此时刻开始计时.
      ①若每间隔最小时间0.4s重复出现波形图,求波速;
      ②若p点经0.4s第一次达到正向最大位移,求波速;
      ③若p点经0.4s到达平衡位置,求波速.
      15.(12分)为测量水晶印章的折射率,某同学在水平桌面铺上一张白纸,然后将印章立放在白纸上,用红色激光笔从O点照射该印章的一个侧面,激光所在的竖直平面与印章的右侧面垂直,其正视图如图所示。已知该印章的水平截面是d=3cm的正方形,当光以θ=60°的入射角向右侧面照射时,印章右侧的白纸上出现了两个亮点M和N(M点位于N点的右方),测得两亮点间的距离s=2cm,不考虑光在印章表面的多次反射。
      (i)作出光从O点入射至形成M、N两亮点的光路图;
      (ii)求水晶印章对红色光的折射率n。
      参考答案
      一、单项选择题:本题共6小题,每小题4分,共24分。在每小题给出的四个选项中,只有一项是符合题目要求的。
      1、C
      【解析】
      小球静止时,绳a、绳b与水平方向的夹角均为 ,根据题意可知,此时绳b的拉力大小和绳a拉力大小相等,根据几何关系可知
      将绳a剪断,剪断后瞬间绳b的拉力大小与重力沿绳方向的分力大小相等

      故C正确ABD错误。
      故选C。
      2、A
      【解析】
      A.由向心加速度可知若与成反比,即图线是双曲线,则线速度大小保持不变,选项A正确;
      C.由角速度,线速度不变,则的角速度与半径成反比,选项C错误;
      BD.根据,若与成正比,即图线是过原点的直线,则角速度保持不变,即质点的角速度保持不变,而线速度,可见的线速度与半径成正比,选项BD错误。
      故选A。
      3、C
      【解析】
      A.磁铁竖直向下运动,通过回路磁通量增加,会产生感应电流,A错误;
      BCD.感应电流受到的安培力有使得回路面积缩小的趋势,跟磁铁的磁极没有关系,b受到的安培力方向向左,a受到的安培力向右,摩擦力方向向左,所以BD错误,C正确.
      故选C。
      4、B
      【解析】
      A.设斜板的倾角为α,则汽车的重力势能

      由动能定理得汽车的动能为

      则汽车的机械能为

      即图线的斜率表示F,则可知0~x1过程中汽车的拉力恒定,故A错误;
      B.x1~x2过程中,拉力逐渐减小,以后随着F的减小,汽车将做减速运动,当时,加速度为零,速度达到最大,故B正确;
      C.由前面分析知,汽车先向上匀加速运动,然后做加速度逐渐减小的加速运动,再做加速度逐渐增大的减速运动,0~x3过程中,汽车的速度先增大后减小,即动能先增大后减小,故C错误;
      D.x1~x2过程中,汽车牵引力逐渐减小,到x2处为零,则汽车到x2处的功率为零,故D错误.
      故选B。
      5、C
      【解析】
      由振动图像可知,该弹簧振子的振幅为2cm,周期为2s,t=1s时,振子在平衡位置,切向y轴正向速度,加速度为零,故C正确。
      6、A
      【解析】
      A.由图可知,轨迹向下弯曲,带电粒子所受的电场力方向向下,则带电粒子受到了排斥力作用;从a到d过程中,电场力做负功,可知电势能增大,故A正确;
      B.由于不知道粒子带正电还是带负电,因此无法确定电场的方向,无法判断电势的高低,故B错误;
      C.根据点电荷的电场特点可知,在轨迹上,距离点电荷最近的地方的电场强度最大,所以粒子运动过程中经过距离点电荷最近处的加速度一定最大,但c处不是距点电荷最近点的,故其加速度不是最大,故C错误;
      D.ab之间任意一点的电场强度均小于bc之间任意一点的场强,带电粒子在ab之间电场力做功小于bc之间电场力做的功,粒子在a、b间的动能改变量小于在b、c间的动能改变量,故D错误。
      故选A。
      二、多项选择题:本题共4小题,每小题5分,共20分。在每小题给出的四个选项中,有多个选项是符合题目要求的。全部选对的得5分,选对但不全的得3分,有选错的得0分。
      7、ABD
      【解析】
      A.根据用“油膜法”估测分子大小的实验原理可知,让一定体积的纯油酸滴在水面上形成单分子油膜,由于油酸分子是紧密排列的,而且形成的油膜为单分子油膜,然后用每滴油酸酒精溶液所含纯油酸体积除以油膜面积得出的油膜厚度即为油酸分子直径,故A正确;
      B.当分子间的距离r<r0时,分子力表现为斥力,减小分子间的距离,分子力做负功,分子势能增加;当分子间的距离r>r0时,分子力表现为引力,增大分子间的距离,分子力做负功,分子势能增加,所以当两个分子的距离为r0时,引力与斥力大小相等,分子势能最小,故B正确;
      C.单晶体具有各向异性,多晶体与非晶体都具有各向同性,所以不能根据各向异性或各向同性来判断物质是晶体还是非晶体;晶体具有一定的熔点,而非晶体没有固定的熔点,比较可靠的方法是通过比较熔点来判断,故C错误;
      D.根据热力学第一定律可知,如果用Q表示物体吸收的能量,用W 表示物体对外界所做的功,U表示物体内能的增加,那么热力学第一定律可以表达为Q=U+W,故D正确;
      E.即使没有漏气没有摩擦,也没有机体热量的损失,根据热力学第二定律可知,热机的效率不可以达到100%.故E错误。
      故选ABD.
      8、BD
      【解析】
      A.如图所示
      杆顺时针匀速转动切割磁感线,由右手定则知感应电动势方向为,杆相当于电源,所以点电势最高,故A错误;
      BC.综合运动规律,的中点的线速度为
      综合电路规律,电路稳定后,电容器既不充电也不放电,电路中无电流,由法拉第电磁感应定律得
      解得
      同理,中点的线速度为
      又有
      中点的线速度为
      可得
      故B正确,C错误;
      D.电容器接在两点间,带电荷量为
      解得
      故D正确。
      故选BD。
      9、AC
      【解析】
      A.对扫雷具进行受力分析,受到受重力、浮力、拉力和水的水平方向的摩擦阻力,如图,故A正确;
      B.根据平衡条件,有:
      竖直方向:
      F浮+Tcsθ=mg
      水平方向:
      f=Tsinθ
      计算得出:

      故B错误;
      CD.扫雷器具受到海水的水平方向的作用力摩擦阻力等于拉力的水平分力,即小于绳子的拉力,而绳子拉力不一定大于mg,故C正确、D错误。
      10、BD
      【解析】
      AC.虚线a、b、c、d代表匀强电场内间距相等的一组等势面,电子经过a时的动能为9eV,从a到c的过程中动能减小6eV,由能量守恒可知,电势能增加6eV,则

      所以等势面a的电势为9V,故AC错误;
      B.匀强电场中间距相等的相邻等势面间的电势差相等,电场力做功相等,动能变化相等,a到c动能减小6eV,则a到d动能减小9eV,所以该电子到达d等势面时的动能为0,故B正确;
      D.经过a时的动能为9eV,a到c动能减小6eV,则经过c时的动能为3eV,由公式可得
      则速率之比等动能之比再开方,即电子经过a时的速率是经过c时的倍,故D正确。
      故选BD。
      三、实验题:本题共2小题,共18分。把答案写在答题卡中指定的答题处,不要求写出演算过程。
      11、C D CE
      【解析】
      使单缝与双缝相互平行,干涉条纹更加清晰明亮,则要增大条纹的宽度,
      根据公式可知,增大双缝到屏的距离L或减小双缝之间的距离都可以增大条纹的间距,所以需要左右移动拨杆.故C正确ABD错误;
      发现里面的亮条纹与分划板竖线未对齐,若要使两者对齐,该同学应调节测量头,故ABC错误,D正确;
      干涉条纹的宽度是指一个明条纹与一个暗条纹的宽度的和,为两个相邻的明条纹或暗条纹的中心之间的距离,故图CE是正确的.
      12、(1)30 100 (2)并联 1.0 (3)
      【解析】
      根据部分电路的欧姆定律,由题中所给的两组数据列方程可求出毫安表的内阻,再结合刻度线就能求出毫安表的量程;电表的改装问题就是部分电路的欧姆定律的应用,根据满偏刻度和内阻的值及量程就能算出要并联的电阻值;设光敏电阻的电流为I′,由欧姆定律太题设条件列式就能表示出光敏电阻与光照强度的关系。
      【详解】
      (1)设毫安表每格表示电流大小为,则当电阻箱的阻值为时,由闭合电路的欧姆定律可得;当电阻箱的阻值为R=800Ω时,则有,两式联立并代入数据可解得:,该毫安表的量程Ig=30mA;
      (2)要将量程为300mA的毫安表改成量程为电流表,则需在毫安表两端并联一个电阻,设其电阻为R′,则有,代入数据可解得;
      (3)由题意可知,改装后电流表的内阻为,设通过光敏电阻的电流大小为(单位:A)则有成立,且,即,整理可得。
      四、计算题:本题共2小题,共26分。把答案写在答题卡中指定的答题处,要求写出必要的文字说明、方程式和演算步骤。
      13、(1);(2)
      【解析】
      (1)以封闭的气体为研究对象,初始状态下,活塞受力平衡,有
      所以气体压强
      体积
      气缸即将离开地面时,气缸受力平衡,有
      所以压强
      封闭气体体积
      气体做等温变化,由玻意耳定律有
      解得
      (2)设活塞移动过程中气体对活塞做的功为,由动能定理有
      由热力学第一定律有
      结合等温变化
      解得
      14、①2 m/s ②0.3 m/s ③(0.8+n)m/s(n=0,1,2,3,…)
      【解析】
      ①依题意,周期T=0.4 s,波速
      v= = m/s=2 m/s.
      ②波沿x轴正方向传播,当x=0.2m的振动传到p点,p点恰好第一次达到正向最大位移.
      波传播的距离
      △x=0.32 m﹣0.2 m=0.12 m
      波速
      v= = m/s=0.3 m/s.
      ③波沿x轴正方向传播,若p点恰好第一次到达平衡位置则
      △x=0.32 m,
      由周期性,可知波传播的可能距离
      △x=(0.32+n)m(n=0,1,2,3,…)
      可能波速
      v==m/s=(0.8+n)m/s(n=0,1,2,3,…).
      15、 (i)见解析; (ii)。
      【解析】
      (i)光路如图所示
      (ii)设O1、O2分别为射入印章的光线在后表面的反射点及前表面的折射点,r为折射角,根据反射定律和折射定律可知,射向纸面两光线互相平行。O1、O2两点间的距离为
      OO2=stanθ
      OO2=2dtanr
      解得:
      ,r = 30°
      水晶印章对红色光的折射率n
      解得:

      相关试卷

      2026届江苏省新海高级中学高考适应性考试物理试卷含解析:

      这是一份2026届江苏省新海高级中学高考适应性考试物理试卷含解析,共15页。试卷主要包含了考生必须保证答题卡的整洁等内容,欢迎下载使用。

      2026届江苏省南京师范大学苏州实验学校高考适应性考试物理试卷含解析:

      这是一份2026届江苏省南京师范大学苏州实验学校高考适应性考试物理试卷含解析,共12页。试卷主要包含了考生要认真填写考场号和座位序号等内容,欢迎下载使用。

      2026届江苏省南通如皋市高考适应性考试物理试卷含解析:

      这是一份2026届江苏省南通如皋市高考适应性考试物理试卷含解析,共16页。

      资料下载及使用帮助
      版权申诉
      • 1.电子资料成功下载后不支持退换,如发现资料有内容错误问题请联系客服,如若属实,我们会补偿您的损失
      • 2.压缩包下载后请先用软件解压,再使用对应软件打开;软件版本较低时请及时更新
      • 3.资料下载成功后可在60天以内免费重复下载
      版权申诉
      若您为此资料的原创作者,认为该资料内容侵犯了您的知识产权,请扫码添加我们的相关工作人员,我们尽可能的保护您的合法权益。
      入驻教习网,可获得资源免费推广曝光,还可获得多重现金奖励,申请 精品资源制作, 工作室入驻。
      版权申诉二维码
      欢迎来到教习网
      • 900万优选资源,让备课更轻松
      • 600万优选试题,支持自由组卷
      • 高质量可编辑,日均更新2000+
      • 百万教师选择,专业更值得信赖
      微信扫码注册
      手机号注册
      手机号码

      手机号格式错误

      手机验证码 获取验证码 获取验证码

      手机验证码已经成功发送,5分钟内有效

      设置密码

      6-20个字符,数字、字母或符号

      注册即视为同意教习网「注册协议」「隐私条款」
      QQ注册
      手机号注册
      微信注册

      注册成功

      返回
      顶部
      学业水平 高考一轮 高考二轮 高考真题 精选专题 初中月考 教师福利
      添加客服微信 获取1对1服务
      微信扫描添加客服
      Baidu
      map