搜索
      上传资料 赚现金

      2026届江苏省南通市重点中学高三下学期第六次检测物理试卷含解析

      • 557 KB
      • 2026-02-25 06:46:44
      • 10
      • 0
      • 教习网用户4821646
      加入资料篮
      立即下载
      2026届江苏省南通市重点中学高三下学期第六次检测物理试卷含解析第1页
      高清全屏预览
      1/15
      2026届江苏省南通市重点中学高三下学期第六次检测物理试卷含解析第2页
      高清全屏预览
      2/15
      2026届江苏省南通市重点中学高三下学期第六次检测物理试卷含解析第3页
      高清全屏预览
      3/15
      还剩12页未读, 继续阅读

      2026届江苏省南通市重点中学高三下学期第六次检测物理试卷含解析

      展开

      这是一份2026届江苏省南通市重点中学高三下学期第六次检测物理试卷含解析,共15页。
      2.回答选择题时,选出每小题答案后,用铅笔把答题卡上对应题目的答案标号涂黑,如需改动,用橡皮擦干净后,再选涂其它答案标号。回答非选择题时,将答案写在答题卡上,写在本试卷上无效。
      3.考试结束后,将本试卷和答题卡一并交回。
      一、单项选择题:本题共6小题,每小题4分,共24分。在每小题给出的四个选项中,只有一项是符合题目要求的。
      1、如图所示为两辆汽车同时同地沿同一平直的公路同向行驶时,通过DIS系统在计算机中描绘出的速度时间图像。则下列说法正确的是( )
      A.汽车A的运动轨迹为直线,汽车B的运动轨迹为曲线
      B.t1时刻两辆汽车相遇
      C.t1时刻汽车A的加速度大于汽车B的加速度
      D.在0~t1时间内,两辆汽车之间的距离增大后减小
      2、如图所示,一列简谐横波向右传播,波长为,两质点的平衡位置相距。当运动到上方最大位移处时,的运动情况是( )
      A.运动到上方最大位移处
      B.运动到下方最大位移处
      C.运动到平衡位置,且速度方向下
      D.运动到平衡位置,且速度方向上
      3、如图所示,一辆运送沙子的自卸卡车,装满沙子.沙粒之间的动摩擦因数为μ1,沙子与车厢底部材料的动摩擦因数为μ2,车厢的倾角用θ表示(已知μ2>μ1),下列说法正确的是
      A.要顺利地卸干净全部沙子,应满足tan θ=μ2
      B.要顺利地卸干净全部沙子,应满足sin θ>μ2
      C.只卸去部分沙子,车上还留有一部分沙子,应满足μ2>tan θ>μ1
      D.只卸去部分沙子,车上还留有一部分沙子,应满足μ2>μ1>tan θ
      4、在如图所示的电路中,理想变压器的原、副线圈的匝数比为,电阻,电流表和电压表均为理想交流电表,若电流表的示数为2A,电压表的示数为30V,则电阻的阻值为( )
      A.45ΩB.55ΩC.65ΩD.75Ω
      5、人类在对自然界进行探索的过程中,科学实验起到了非常重要的作用。下列有关说法中不正确的是( )
      A.伽利略将斜面实验的结论合理外推,间接证明了自由落体运动是初速度为零的匀变速直线运动
      B.法国科学家笛卡尔指出:如果物体没有受到力的作用,它将继续以同一速度沿同一直线运动
      C.海王星是在万有引力定律发现之前通过观测发现的
      D.密立根通过油滴实验测得了基本电荷的数值
      6、长均为L的两根轻绳,一端共同系住质量为m的小球,另一端分别固定在等高的A、B两点,A、B两点间的距离也为L,重力加速度大小为g。今使小球在竖直平面内以A、B连线为轴做圆周运动,若小球在最高点速率为v时,两根绳的拉力恰好均为零,则小球在最高点速率为2v时,每根绳的拉力大小均为( )
      A. B. C. D.
      二、多项选择题:本题共4小题,每小题5分,共20分。在每小题给出的四个选项中,有多个选项是符合题目要求的。全部选对的得5分,选对但不全的得3分,有选错的得0分。
      7、如图所示,一束红光从空气射向折射率n=种玻璃的表面,其中i为入射角,则下列说法正确的是( )
      A.当i=45°时会发生全反射现象
      B.无论入射角i为多大,折射角r都不会超过45°
      C.当入射角的正切值tani=,反射光线与折射光线恰好相互垂直
      D.光从空气射入玻璃,速度减小
      E.若将入射光换成紫光,则在同样入射角i的情况下,折射角r将变大
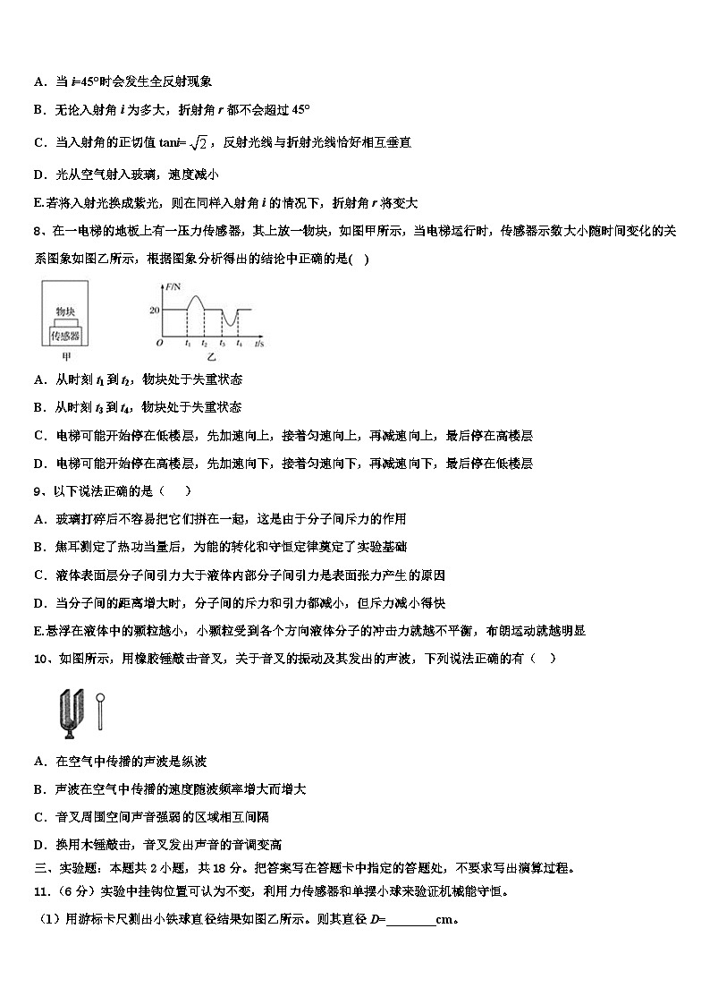
      8、在一电梯的地板上有一压力传感器,其上放一物块,如图甲所示,当电梯运行时,传感器示数大小随时间变化的关系图象如图乙所示,根据图象分析得出的结论中正确的是( )
      A.从时刻t1到t2,物块处于失重状态
      B.从时刻t3到t4,物块处于失重状态
      C.电梯可能开始停在低楼层,先加速向上,接着匀速向上,再减速向上,最后停在高楼层
      D.电梯可能开始停在高楼层,先加速向下,接着匀速向下,再减速向下,最后停在低楼层
      9、以下说法正确的是( )
      A.玻璃打碎后不容易把它们拼在一起,这是由于分子间斥力的作用
      B.焦耳测定了热功当量后,为能的转化和守恒定律奠定了实验基础
      C.液体表面层分子间引力大于液体内部分子间引力是表面张力产生的原因
      D.当分子间的距离增大时,分子间的斥力和引力都减小,但斥力减小得快
      E.悬浮在液体中的颗粒越小,小颗粒受到各个方向液体分子的冲击力就越不平衡,布朗运动就越明显
      10、如图所示,用橡胶锤敲击音叉,关于音叉的振动及其发出的声波,下列说法正确的有( )
      A.在空气中传播的声波是纵波
      B.声波在空气中传播的速度随波频率增大而增大
      C.音叉周围空间声音强弱的区域相互间隔
      D.换用木锤敲击,音叉发出声音的音调变高
      三、实验题:本题共2小题,共18分。把答案写在答题卡中指定的答题处,不要求写出演算过程。
      11.(6分)实验中挂钩位置可认为不变,利用力传感器和单摆小球来验证机械能守恒。
      (1)用游标卡尺测出小铁球直径结果如图乙所示。则其直径D=________cm。
      (2)①如图甲所示,固定力传感器M
      ②取一根不可伸长的细线,一端连接(1)中的小铁球,另一端穿过固定的光滑小圆环O,并固定在传感器的挂钩上(小圆环刚好够一根细线通过)
      ③将小铁球自由悬挂并处于静止状态,从计算机中得到拉力随时间变化的关系如图丁所示。
      (i)为验证小铁球在最高点A和最低处的机械能是否相等,则_____________。
      A.必须要测出小铁球的直径D
      B.必须要测出小铁球的质量m
      C.必须要测出细线离开竖直方向的最大偏角θ
      D.必须要知道图丙、丁中F0,F1,F2的大小及当地重力加速度g
      E.必须要知道图丙、丁中F0,F1,F2的大小
      (ii)若已经通过实验测得了(i)中所需的物理量,则为了验证小铁球在最高点B和最低点处的机械能是否相等,只需验证等式_____________________________是否成立即可。(用题中所测得的物理量符号表示)
      12.(12分)某同学利用拉力传感器来验证力的平行四边形定则,实验装置如图甲所示.在贴有白纸的竖直板上,有一水平细杆MN,细杆上安装有两个可沿细杆移动的拉力传感器A、B,传感器与计算机相连接.两条不可伸长的轻质细线AC、BC(AC>BC)的一端结于C点,另一端分别与传感器A、B相连。结点C下用轻细线悬挂重力为G的钩码D。实验时,先将拉力传感器A、B靠在一起,然后不断缓慢增大两个传感器A、B间的距离d,传感器将记录的AC、BC绳的张力数据传输给计算机进行处理,得到如图乙所示张力F随距离d的变化图线。AB间的距离每增加0.2 m,就在竖直板的白纸上记录一次A、B、C点的位置.则在本次实验中,所用钩码的重力G=________ N;当AB间距离为1.00 m时,AC绳的张力大小FA=________ N;实验中记录A、B、C点位置的目的是________________。
      四、计算题:本题共2小题,共26分。把答案写在答题卡中指定的答题处,要求写出必要的文字说明、方程式和演算步骤。
      13.(10分)如图所示为回旋加速器的结构示意图,匀强磁场的方向垂直于半圆型且中空的金属盒D1和D2,磁感应强度为B,金属盒的半径为R,两盒之间有一狭缝,其间距为d,且R≫d,两盒间电压为U。A处的粒子源可释放初速度不计的带电粒子,粒子在两盒之间被加速后进入D1盒中,经半个圆周之后再次到达两盒间的狭缝。通过电源正负极的交替变化,可使带电粒子经两盒间电场多次加速后获得足够高的能量。已知带电粒子的质量为m、电荷量为+q。
      (1)不考虑加速过程中的相对论效应和重力的影响。
      ①求粒子可获得的最大动能Ekm;
      ②若粒子第1次进入D1盒在其中的轨道半径为r1,粒子第2次进入D1盒在其中的轨道半径为r2,求r1与r2之比;
      ③求粒子在电场中加速的总时间t1与粒子在D形盒中回旋的总时间t2的比值,并由此分析:计算粒子在回旋加速器中运动的时间时,t1与t2哪个可以忽略?(假设粒子在电场中的加速次数等于在磁场中回旋半周的次数);
      (2)实验发现:通过该回旋加速器加速的带电粒子能量达到25~30MeV后,就很难再加速了。这是由于速度足够大时,相对论效应开始显现,粒子的质量随着速度的增加而增大。结合这一现象,分析在粒子获得较高能量后,为何加速器不能继续使粒子加速了。
      14.(16分)如图所示,将一矩形区域abcdef分为两个矩形区域,abef区域充满匀强电场,场强为E,方向竖直向上;bcde区域充满匀强磁场,磁感应强度为B,方向垂直纸面向外。be为其分界线。af、bc长度均为L,ab长度为0.75L。现有一质量为m、电荷量为e的电子(重力不计)从a点沿ab方向以初速度v0射入电场。已知电场强度,sin37°=0.6,cs37°=0.8.求:
      (1)该电子从距离b点多远的位置进入磁场;
      (2)若要求电子从cd边射出,所加匀强磁场磁感应强度的最大值;
      (3)若磁感应强度的大小可以调节,则cd边上有电子射出部分的长度为多少。
      15.(12分)如图所示,木板B静止于光滑水平地面上,在其左端放一可视为质点的木块A,已知木块A的质量MA=2kg,木板B的质量MB=6kg,长L=4m。某时刻,一块橡皮泥C以速度v0=12m/s射向木块A,并与A粘在一起,在A和C一起滑动的同时,立即给B施加一个水平向右的拉力F,已知橡皮泥C的质量mc=1kg,A与B的动摩擦因数µ=0.1,重力加速度g=10m/s2。求:
      (1)若F=15N,A相对B向右滑行的最大距离;
      (2)要使A从B上滑落,拉力F大小应满足的条件。
      参考答案
      一、单项选择题:本题共6小题,每小题4分,共24分。在每小题给出的四个选项中,只有一项是符合题目要求的。
      1、C
      【解析】
      A.由图像可知:汽车A做匀加速直线运动,汽车B做加速度逐渐减小的加速直线运动,A错误;
      B.A、B两v-t图像的交点表示此时两辆汽车共速,B错误;
      C.v-t图像的斜率表示加速度,由于t1时刻图线A的斜率较大,因此t1时刻汽车A的加速度大于汽车B的加速度,C正确;
      D.在0~t1时间内,由于汽车B的速度一直大于汽车A的速度,因此两辆汽车之间的距离一直增大,D错误。
      故选C。
      2、C
      【解析】
      两质点相距0.35m,而波长为0.20m,故质点Q的振动和位于质点P右方0.15m处的质点A振动步调一致,
      波向右传播,所以质点P比质点A提前振动了,所以当运动到上方最大位移处时,A位于平衡位置向下振动,即Q运动到平衡位置,且速度方向下,故C正确ABD错误。
      故选C。
      3、C
      【解析】
      假设最后一粒沙子,所受重力沿斜面向下的分力大于最大静摩擦力时,能顺利地卸干净全部沙子,有,B对;若要卸去部分沙子,以其中的一粒沙子为研究对象,,C对;
      4、B
      【解析】
      原、副线圈两端的电压之比
      已知故
      则通过的电流
      副线圈的电流
      又因为,所以通过原线圈的电流
      流过电流表的电流

      解得
      故选B。
      5、C
      【解析】
      伽利略在斜面实验中得出物体沿斜面下落时的位移和时间的平方成正比,然后利用这一结论合理外推,间接证明了自由落体运动是初速度为零的匀变速直线运动,故A正确;
      法国科学家笛卡尔指出:如果物体没有受到力的作用,它将继续以同一速度沿同一直线运动,既不停下来也不偏离原来的方向;故B正确;
      海王星是在万有引力定律发现之后通过观测发现的,故C不正确;
      密立根通过油滴实验测得了基本电荷的数值,任何电荷的电荷量都应是基本电荷的整数倍;故D正确;
      6、A
      【解析】
      小球在最高点速率为v时,两根绳的拉力恰好均为零,有:mg=m,当小球在最高点的速率为2v时,根据牛顿第二定律有:mg+2Tcs30°=m,解得:T=mg。故选A.
      二、多项选择题:本题共4小题,每小题5分,共20分。在每小题给出的四个选项中,有多个选项是符合题目要求的。全部选对的得5分,选对但不全的得3分,有选错的得0分。
      7、BCD
      【解析】
      A.光线从空气进入玻璃中时,由光疏射向光密介质,不可能会发生全反射现象,选项A错误;
      B.根据当i=90°时r=45°,可知无论入射角i为多大,折射角r都不会超过45°,选项B正确;
      C.当反射光线与折射光线恰好相互垂直时,则
      解得
      选项C正确;
      D.光从空气射入玻璃,由光疏射向光密介质,速度减小,选项D正确;
      E.若将入射光换成紫光,则由于紫光的折射率大于红光,则在同样入射角i的情况下,折射角r将变小,选项E错误。
      故选BCD。
      8、BC
      【解析】
      由F-t图象可以看出,0~t1
      F=mg
      物块可能处于静止状态或匀速运动状态,t1~t2
      F>mg
      电梯具有向上的加速度,物块处于超重状态,可能加速向上或减速向下运动,t2~t3
      F=mg
      物块可能静止或匀速运动,t3~t4
      F

      相关试卷

      2026届江苏省南通市重点中学高三下学期第六次检测物理试卷含解析:

      这是一份2026届江苏省南通市重点中学高三下学期第六次检测物理试卷含解析,共15页。

      2026届江苏省南通市重点中学高三(最后冲刺)物理试卷含解析:

      这是一份2026届江苏省南通市重点中学高三(最后冲刺)物理试卷含解析,共14页。试卷主要包含了答题时请按要求用笔等内容,欢迎下载使用。

      2026届江苏省南通市如东县、徐州市丰县高三下学期第六次检测物理试卷含解析:

      这是一份2026届江苏省南通市如东县、徐州市丰县高三下学期第六次检测物理试卷含解析,共17页。

      资料下载及使用帮助
      版权申诉
      • 1.电子资料成功下载后不支持退换,如发现资料有内容错误问题请联系客服,如若属实,我们会补偿您的损失
      • 2.压缩包下载后请先用软件解压,再使用对应软件打开;软件版本较低时请及时更新
      • 3.资料下载成功后可在60天以内免费重复下载
      版权申诉
      若您为此资料的原创作者,认为该资料内容侵犯了您的知识产权,请扫码添加我们的相关工作人员,我们尽可能的保护您的合法权益。
      入驻教习网,可获得资源免费推广曝光,还可获得多重现金奖励,申请 精品资源制作, 工作室入驻。
      版权申诉二维码
      欢迎来到教习网
      • 900万优选资源,让备课更轻松
      • 600万优选试题,支持自由组卷
      • 高质量可编辑,日均更新2000+
      • 百万教师选择,专业更值得信赖
      微信扫码注册
      手机号注册
      手机号码

      手机号格式错误

      手机验证码 获取验证码 获取验证码

      手机验证码已经成功发送,5分钟内有效

      设置密码

      6-20个字符,数字、字母或符号

      注册即视为同意教习网「注册协议」「隐私条款」
      QQ注册
      手机号注册
      微信注册

      注册成功

      返回
      顶部
      学业水平 高考一轮 高考二轮 高考真题 精选专题 初中月考 教师福利
      添加客服微信 获取1对1服务
      微信扫描添加客服
      Baidu
      map