搜索
      上传资料 赚现金

      2026届江苏省江门中学高考压轴卷物理试卷含解析

      • 558 KB
      • 2026-02-25 06:32:11
      • 6
      • 0
      • 教习网用户9316150
      加入资料篮
      立即下载
      2026届江苏省江门中学高考压轴卷物理试卷含解析第1页
      高清全屏预览
      1/14
      2026届江苏省江门中学高考压轴卷物理试卷含解析第2页
      高清全屏预览
      2/14
      2026届江苏省江门中学高考压轴卷物理试卷含解析第3页
      高清全屏预览
      3/14
      还剩11页未读, 继续阅读

      2026届江苏省江门中学高考压轴卷物理试卷含解析

      展开

      这是一份2026届江苏省江门中学高考压轴卷物理试卷含解析,共14页。
      2.请用黑色字迹的钢笔或答字笔在“答题纸”上先填写姓名和准考证号。
      3.保持卡面清洁,不要折叠,不要弄破、弄皱,在草稿纸、试题卷上答题无效。
      一、单项选择题:本题共6小题,每小题4分,共24分。在每小题给出的四个选项中,只有一项是符合题目要求的。
      1、如图所示,虚线表示某电场的等势面,等势面的电势图中已标出。一带电粒子仅在电场力作用下由点运动到点,粒子的运动轨迹如图中实线所示。设粒子在点时的速度大小为、电势能为,在点时的速度大小为、电势能为。则下列结论正确的是( )
      A.粒子带正电,,
      B.粒子带负电,,
      C.粒子带正电,,
      D.粒子带负电,,
      2、某同学质量为60kg,在军事训练中要求他从岸上以大小为2m/s的速度跳到一条向他缓缓漂来的小船上,然后去执行任务,小船的质量是140kg,原来的速度大小是0.5m/s,该同学上船后又跑了几步,最终停在船上(船未与岸相撞),不计水的阻力,则( )
      A.该同学和小船最终静止在水面上
      B.该过程同学的动量变化量大小为105kg·m/s
      C.船最终的速度是0.95m/s
      D.船的动量变化量大小为70kg·m/s
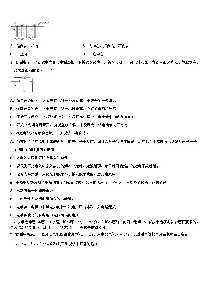
      3、某研究性学习小组在探究电磁感应现象和楞次定律时,设计并进行了如下实验:如图,矩形金属线圈放置在水平薄玻璃板上,有两块相同的蹄形磁铁,相对固定,四个磁极之间的距离相等.当两块磁铁匀速向右通过线圈位置时,线圈静止不动,那么线圈所受摩擦力的方向是( )
      A.先向左,后向右B.先向左,后向右,再向左
      C.一直向右D.一直向左
      4、如图所示,平行板电容器与电源连接,下极板接地,开关闭合,一带电油滴在电容器中的点处于静止状态。下列说法正确的是( )
      A.保持开关闭合,板竖直上移一小段距离,电容器的电容增大
      B.保持开关闭合,板竖直上移一小段距离,点的电势将升高
      C.保持开关闭合,板竖直上移一小段距离过程中,电流计中电流方向向右
      D.开关先闭合后断开,板竖直上移一小段距离,带电油滴向下运动
      5、对光电效应现象的理解,下列说法正确的是( )
      A.当某种单色光照射金属表面时,能产生光电效应,如果入射光的强度减弱,从光照至金属表面上到发射出光电子之间的时间间隔将明显增加
      B.光电效应现象证明光具有波动性
      C.若发生了光电效应且入射光的频率一定时,光强越强,单位时间内逸出的光电子数就越多
      D.无论光强多强,只要光的频率小于极限频率就能产生光电效应
      6、电源电动势反映了电源把其他形式的能转化为电能的本领,下列关于电动势的说法中正确的是
      A.电动势是一种非静电力
      B.电动势越大表明电源储存的电能越多
      C.电动势由电源中非静电力的特性决定,跟其体积、外电路无关
      D.电动势就是闭合电路中电源两端的电压
      二、多项选择题:本题共4小题,每小题5分,共20分。在每小题给出的四个选项中,有多个选项是符合题目要求的。全部选对的得5分,选对但不全的得3分,有选错的得0分。
      7、如图甲所示,一交流发电机线圈的总电阻,用电器电阻,流过用电器的电流图象如图乙所示,则下列说法中正确的是( )

      A.交流发电机电动势的峰值为
      B.交流发电机线圈从图示位置开始经过时电动势的瞬时值为
      C.交流发电机线圈从图示位置开始转过时电压表示数为
      D.交流发电机线圈从图示位置开始转过的过程中的平均感应电动势为
      8、如图,质量分别为mA=2kg、mB=4kg的A、B小球由轻绳贯穿并挂于定滑轮两侧等高H=25m处,两球同时由静止开始向下运动,已知两球与轻绳间的最大静摩擦力均等于其重力的0.5倍,且最大静摩擦力等于滑动摩擦力。两侧轻绳下端恰好触地,取g=10m/s2,不计细绳与滑轮间的摩擦,则下列说法正确的是( )
      A.A与细绳间为滑动摩擦力,B与细绳间为静摩擦力
      B.A比B先落地
      C.A,B落地时的动能分别为400J、850J
      D.两球损失的机械能总量250J
      9、一辆汽车在平直路面上从静止开始在1500 N的合外力作用下以恒定加速度启动,当速度达到20 m/s时功率达到额定功率,接着以额定功率继续加速,最后以30m/s的最大速度匀速运动,整个运动过程中汽车所受阻力恒定,下列说法正确的是
      A.汽车的额定功率为60kWB.汽车的额定功率为90kW
      C.汽车受到的阻力大小为2000ND.汽车受到的阻力大小为3000N
      10、如图所示,a、b小球均能沿各自斜轨道匀速下滑到竖直圆的最低点,现分别让小球a、b以va、vb的速度沿各自轨道从最低点同时向上滑动,两小球速度同时减小到0,重力加速度为g,轨道与圆在同一竖直面内,sin37°=0.6,cs37°=0.8,则( )
      A.a、b小球与斜面间的动摩擦因数之比μa:μb=9:16
      B.a、b小球沿斜面向上运的加速度之比以aa:ab=4:3
      C.va:vb=4:3
      D.两小球不可能同时达到圆周上
      三、实验题:本题共2小题,共18分。把答案写在答题卡中指定的答题处,不要求写出演算过程。
      11.(6分)在“用DIS研究在温度不变时,一定质量的气体压强与体积的关系”实验中,某同学将注射器活塞置于中间刻度20mL处,然后将注射器连接压强传感器并开始实验,气体体积V每减小2mL测一次压强p,实验数据记录在下表中最后得到p和V的乘积逐渐减小.
      (1)(单选题)造成上述实验结果的可能原因是在实验过程中________
      (A)注射器中有异物
      (B)实验时环境温度增大了.
      (C)实验时外界大气压强发生了变化.
      (D)实验时注射器内的空气向外发生了泄漏.
      (2)由此可推断,该同学的实验结果可能为图________(选填“a”或“b”).
      (3)若另一同学用较大的注射器在同一实验室里(温度不变)做同一个实验,实验仪器完好,操作规范,也从中间刻度开始实验,则得出的图象的斜率比上一同学直线部分的斜率相比________(选填“增大”、“减小”或“相同”).
      12.(12分)某同学在实验室进行探究变压器原、副线圈电压与匝数关系的实验。他准备了可拆变压器、多用电表、开关和导线若干。
      (1)实验需要以下哪种电源_________;
      A.低压直流电源 B.高压直流电源
      C.低压交流电源 D.高压交流电源
      (2)该同学认真检查电路无误后,先保证原线圈匝数不变,改变副线圈匝数:再保证副线圈匝数不变,改变原线圈匝数。分别测出相应的原、副线圈电压值。由于交变电流电压是变化的,所以,我们实际上测量的是电压的___值 (填“有效或“最大”)。其中一次多用电表读数如图所示,此时电压表读数为___________ ;
      (3)理想变压器原、副线圈电压应与其匝数成____ (填“正比”" 或“反比”),实验中由于变压器的铜损和铁损导致原线圈与副线圈的电压之比一般____ (填“大于" “小于”或“等于")原线圈与副线圈的匝数之比。
      四、计算题:本题共2小题,共26分。把答案写在答题卡中指定的答题处,要求写出必要的文字说明、方程式和演算步骤。
      13.(10分)如图所示,固定的竖直圆筒由上段细筒和下段粗筒组成,粗筒的横截面积是细筒的4倍,细筒足够长。粗筒中A、B两轻质光滑活塞间封有空气,活塞A上方有水银,用外力向上托住活塞B,使之处于静止状态,活塞A上方的水银面与粗筒上端相平。已知环境温度恒定,水银深,气柱长,大气压强。现使活塞缓慢上移,直到有一半的水银被推入细筒中。求:
      ①活塞B移动后,筒内气体的压强;
      ②活塞B向上移动的距离。
      14.(16分)如图所示,空间存在一个半径为R0的圆形匀强磁场区域,磁场的方向垂直于纸面向里、磁感应强度的大小为B。有一个粒子源在纸面内沿各个方向以一定速率发射大量粒子,粒子的质量为m、电荷量为+q。将粒子源置于圆心,则所有粒子刚好都不离开磁场,不考虑粒子之间的相互作用。
      (1)求带电粒子的速率;
      (2)若粒子源可置于磁场中任意位置,且磁场的磁感应强度大小变为,求粒子在磁场中最长的运动时间t。
      15.(12分)如图所示的xOy平面直角坐标系内,在x≤a的区域内,存在着垂直于xOy平面向外、磁感应强度为B的匀强磁场,位于坐标原点O的粒子源在xOy平面内沿各个方向发射速率相同的同种带正电的粒子.已知沿y轴正方向发射的粒子经时间t0恰好从磁场的右边界P(a,a)射出磁场.不计粒子的重力与相互作用力,求:
      (1)粒子的比荷;
      (2)磁场右边界有粒子射出区域的长度。
      参考答案
      一、单项选择题:本题共6小题,每小题4分,共24分。在每小题给出的四个选项中,只有一项是符合题目要求的。
      1、A
      【解析】
      由题图中所标出的等势面的电势值,知该电场可能是正点电荷形成的电场,电场强度的方向由电势高的地方指向电势低的地方。根据曲线运动的规律,带电粒子受到的电场力指向曲线的内侧,即带电粒子受到的电场力与电场强度方向相同,则带电粒子带正电;带正电粒子从运动到点,电场力做负功,电势能增大,动能减少,故A项正确,BCD错误;
      故选A。
      2、B
      【解析】
      AC.规定该同学原来的速度方向为正方向.设该同学上船后,船与该同学的共同速度为v.由题意,水的阻力忽略不计,该同学跳上小船后与小船达到共同速度的过程,该同学和船组成的系统所受合外力为零,系统的动量守恒,则由动量守恒定律得m人v人-m船v船=(m人+m船)v,代入数据解得v=0.25m/s,方向与该同学原来的速度方向相同,与船原来的速度方向相反,故A、C错误;
      B.该同学的动量变化量为Δp=m人v-m人v人=60×(0.25-2)kg·m/s=-105kg·m/s,负号表示方向与选择的正方向相反,故B正确;
      D.船的动量变化量为Δp'=m船v-m船v船=140×[0.25-(-0.5)]kg·m/s=105kg·m/s,故D错误.
      3、D
      【解析】
      当原磁通量增加时,感应电流的磁场与原来磁场的方向相反,两个磁场产生相互排斥的作用力; 当原磁通量减少时,感应电流的磁场就与原来磁场的方向相同,两个磁场产生相互吸引的作用力,所以感应电流总要阻碍导体和磁极间的相对运动。当磁铁匀速向右通过线圈时,N极靠近线圈,线圈的感应电流总要阻碍磁极的相对运动,给磁极向左的安培力,那么磁极给线圈向右的安培力,线圈静止不动,是因为受到了向左的摩擦力。当N极离开线圈,线圈的感应电流总要阻碍磁极的相对运动,给磁极向左的安培力,那么磁极给线圈向右的安培力,线圈静止不动,是因为受到了向左的摩擦力。所以整个过程线圈所受的摩擦力一直向左。故D正确。故选D。
      4、B
      【解析】
      A.保持开关闭合,则电压恒定不变,A板竖直上移一小段距离,根据电容的决定式,可知电容C减小,故A错误。
      B.根据,可知电场强度减小,根据U=Ed可知,P点与下极板的距离不变,但E减小,故P点与下极板的电势差减小,下极板带正电,故P点的电势升高,故B正确。
      C.根据Q=CU可知,电容减小,电荷量减小,电容器放电,电流计中电流方向向左,故C错误。
      D.开关S先闭合后断开,则电荷量Q不变,A板竖直上移一小段距离,电场强度
      恒定不变,故带电油滴静止不动,故D错误。
      故选B。
      5、C
      【解析】
      A.光电效应具有瞬时性,从光照至金属表面上到发射出光电子之间的时间间隔与光的照射强度无关,故A错误;
      B.光电效应现象证明光具有粒子性,故B错误;
      C.在发生光电效应的情况下,频率一定的入射光的强度越强,单位时间内发出光电子的数目越多,故C正确;
      D.每种金属都有它的极限频率v0,只有入射光子的频率大于极限频率v0时,才会发生光电效应,故D错误。
      故选C。
      6、C
      【解析】
      ABC.电动势的大小等于非静电力把单位正电荷从电源的负极,经过电源内部移到电源正极所做的功,电动势不是一种非静电力,电源电动势反映电源将其他形式能量转化为电能的本领大小,电动势越大,电源将其他形式能量转化为电能的本领越大,AB错误,C正确;
      D.电动势大小等于电路断开后电源两端的电压,D错误。
      故选C。
      二、多项选择题:本题共4小题,每小题5分,共20分。在每小题给出的四个选项中,有多个选项是符合题目要求的。全部选对的得5分,选对但不全的得3分,有选错的得0分。
      7、BD
      【解析】
      A.由题图可得电路中电流的峰值为
      交流发电机电动势的峰值为
      故A错误;
      B.由题图可得交变电流的角速度,从线圈平面与磁场平行开始计时,则时电动势的瞬时值
      故B正确:
      C.电压表示数为有效值不随时间发生变化,电阻两端电压为
      所以电压表示数为,故C错误;
      D.交流发电机线圈从图示位置开始转过的过程中的平均感应电动势为
      故D正确。
      故选BD。
      8、ACD
      【解析】
      A项:由于A、B两球对细绳的摩擦力必须等大,且A、B的质量不相等,A球由静止释放后与细绳间为滑动摩擦力,B与细绳间为静摩擦力,故A正确;
      B项:对A:mAg-fA=mAaA,对B:mBg-fB=mBaB,fA=fB,fA=0.5mAg,联立解得:,
      设A球经ts与细绳分离,此时,A、B下降的高度分别为hA、hB,速度分别为VA、VB,
      则有:,,H=hA+hB,VA=aAt,VB=aBt 联立解得:t=2s,hA=10m,hB=15m,VA=10m/s,VB=15m/s,
      分离后,对A经t1落地,则有:,
      对B经t2落地,m则有:
      解得:, ,所以b先落地,故B错误;
      C项:A、B落地时的动能分别为EkA、EkB,由机械能守恒,有:
      代入数据得:EkA=400J、EkB=850J,故C正确;
      D项:两球损失的机械能总量为△E,△E=(mA+mB)gH-EkA-EkB,代入数据得:△E=250J,故D正确。
      故应选:ACD。
      【点睛】
      解决本题的关键理清A、B两球在整个过程中的运动规律,结合牛顿第二定律和运动学公式综合求解,知道加速度是联系力学和运动学的桥梁。要注意明确B和绳之间的滑动摩擦力,而A和绳之间的为静摩擦力,其大小等于B受绳的摩擦力。
      9、BD
      【解析】
      当速度达到v1=20m/s时功率达到额定功率P,最大速度为v2=30m/s,匀加速时
      其中
      匀速时
      联立解得:
      P=90000W=90kW,f=3000N
      A. 汽车的额定功率为60kW,与计算结果不符,故A错误.
      B. 汽车的额定功率为90kW,与计算结果相符,故B正确.
      C. 汽车受到的阻力大小为2000N,与计算结果不符,故C错误.
      D. 汽车受到的阻力大小为3000N,与计算结果相符,故D正确.
      10、BC
      【解析】
      A.a、b小球均能沿各自斜轨道匀速下滑,则对a:
      对b:

      μa:μb=16:9
      选项A错误;
      B.a、b小球沿斜面向上运动时,对a

      对b
      加速度之比
      aa:ab=4:3
      选项B正确;
      C.两球速度同时减为零,时间相等,则由v=at可得
      va:vb= aa:ab=4:3
      选项C正确;
      D.因为两物体加速度之比aa:ab=4:3,初速度之比va:vb= 4:3,由v=v0-at可知,任意时刻的速度比为4:3,则两物体的平均速度之比为4:3;而两球到达圆周上时位移之比也为4:3,可知到达圆周上的时间相等,即两物体同时到达圆周上,选项D错误。
      故选BC。
      三、实验题:本题共2小题,共18分。把答案写在答题卡中指定的答题处,不要求写出演算过程。
      11、D b 增大
      【解析】
      (1)根据理想气体状态参量方程分析。
      (2)图像的斜率代表压强和体积乘积,根据题目表格中的数据判断。
      (3)较大的试管体积大,初始状态的压强都等于大气压,所以pV的乘积变大,图线斜率增大。
      【详解】
      (1)[1]根据pV=nRT,pV的乘积减小,说明气体物质的量减小,气体在漏气,D符合题意;ABC不符合题意;
      故选D。
      (2)[2]图线上切线的斜率为pV,根据表格数据可知随着体积的增大pV值增大,则斜率增大,a符合题意,b不符合题意;
      故选a;
      (3)[3]另一同学用较大的注射器在同一实验室里(温度不变)做同一个实验,初始状态pV是大试管大,得出的图象的斜率比上一同学直线部分的斜率增大。
      12、C 有效 7.2 正比 大于
      【解析】
      (1) [1]因为探究变压器原、副线圈电压与匝数关系,必须用交流电,又因为安全起见必须用低压电,所以用低压交流电,故选C。
      (1) [2]多用电表测量的交流电压为有效值,不是最大值;
      [3]多用电表选用的档位是交流电压的10V档位,所以应该在0~10V档位读数,所以读数应该是7.2V;
      (4)[4] 根据可知,理想变压器原、副线圈电压应与其匝数成正比。
      [5]实验中由于变压器的铜损和铁损导致副线圈的电压U2减小,所以导致,故填大于。
      四、计算题:本题共2小题,共26分。把答案写在答题卡中指定的答题处,要求写出必要的文字说明、方程式和演算步骤。
      13、①;②
      【解析】
      ①末状态水银深度变为
      所以
      ②根据受力分析可知,初状态有

      根据玻意耳定律有
      解得

      则活塞向上移动的距离
      14、(1);(2)
      【解析】
      (1)根据洛伦兹力提供向心力有
      根据几何关系有
      R0=2r
      解得
      (2)磁场的大小变为后,粒子的轨道半径为2R0,根据几何关系可以得到,当弦最长时,运动的时间最长,弦为2R0时最长,圆心角为60°,时间为
      15、(1) (2)
      【解析】
      (1)所有粒子在磁场中做运速圆周运动的半径r相同,对沿y轴正方向发射的粒子,从P点射出磁场。其运动的轨迹如图1所示.
      由几何知识得

      可得


      可知
      =60°
      故此粒子在磁场中运动的轨迹圆弧对应的圆心角为120°,运动的时间为圆周运动周期的,即

      可得

      (2)如图2所示,当粒于轨迹圆直径的另一端点落在磁场的右边界上时,即为粒子从磁场右边界射出的最高点,




      当粒子轨迹圆与磁场的右边界相切时.即为粒子从磁场布边界射出的最低点。则


      故粒子从磁场右边界射出的区域长度为
      .

      相关试卷

      2026届江苏省江门中学高考压轴卷物理试卷含解析:

      这是一份2026届江苏省江门中学高考压轴卷物理试卷含解析,共14页。

      2026届江苏省江门中学高考考前模拟物理试题含解析:

      这是一份2026届江苏省江门中学高考考前模拟物理试题含解析,共16页。试卷主要包含了答题时请按要求用笔等内容,欢迎下载使用。

      2026届江苏省江门中学高考适应性考试物理试卷含解析:

      这是一份2026届江苏省江门中学高考适应性考试物理试卷含解析,共13页。

      资料下载及使用帮助
      版权申诉
      • 1.电子资料成功下载后不支持退换,如发现资料有内容错误问题请联系客服,如若属实,我们会补偿您的损失
      • 2.压缩包下载后请先用软件解压,再使用对应软件打开;软件版本较低时请及时更新
      • 3.资料下载成功后可在60天以内免费重复下载
      版权申诉
      若您为此资料的原创作者,认为该资料内容侵犯了您的知识产权,请扫码添加我们的相关工作人员,我们尽可能的保护您的合法权益。
      入驻教习网,可获得资源免费推广曝光,还可获得多重现金奖励,申请 精品资源制作, 工作室入驻。
      版权申诉二维码
      欢迎来到教习网
      • 900万优选资源,让备课更轻松
      • 600万优选试题,支持自由组卷
      • 高质量可编辑,日均更新2000+
      • 百万教师选择,专业更值得信赖
      微信扫码注册
      手机号注册
      手机号码

      手机号格式错误

      手机验证码 获取验证码 获取验证码

      手机验证码已经成功发送,5分钟内有效

      设置密码

      6-20个字符,数字、字母或符号

      注册即视为同意教习网「注册协议」「隐私条款」
      QQ注册
      手机号注册
      微信注册

      注册成功

      返回
      顶部
      学业水平 高考一轮 高考二轮 高考真题 精选专题 初中月考 教师福利
      添加客服微信 获取1对1服务
      微信扫描添加客服
      Baidu
      map