搜索
      上传资料 赚现金

      2026届济南一中高三(最后冲刺)物理试卷含解析

      • 947 KB
      • 2026-02-24 06:44:50
      • 8
      • 0
      • 教习网用户4821646
      加入资料篮
      立即下载
      2026届济南一中高三(最后冲刺)物理试卷含解析第1页
      高清全屏预览
      1/19
      2026届济南一中高三(最后冲刺)物理试卷含解析第2页
      高清全屏预览
      2/19
      2026届济南一中高三(最后冲刺)物理试卷含解析第3页
      高清全屏预览
      3/19
      还剩16页未读, 继续阅读

      2026届济南一中高三(最后冲刺)物理试卷含解析

      展开

      这是一份2026届济南一中高三(最后冲刺)物理试卷含解析,共19页。
      2.回答选择题时,选出每小题答案后,用铅笔把答题卡上对应题目的答案标号涂黑,如需改动,用橡皮擦干净后,再选涂其它答案标号。回答非选择题时,将答案写在答题卡上,写在本试卷上无效。
      3.考试结束后,将本试卷和答题卡一并交回。
      一、单项选择题:本题共6小题,每小题4分,共24分。在每小题给出的四个选项中,只有一项是符合题目要求的。
      1、下列说法正确的是( )
      A.光电效应既显示了光的粒子性,又显示了光的波动性
      B.原子核内的中子转化成一个质子和一个电子,这种转化产生的电子发射到核外,就是β粒子,这就是β衰变的实质
      C.一个氘核与一个氚核聚变生成一个氦核的同时,放出一个电子
      D.按照玻尔理论,氢原子核外电子从半径较小的轨道跃迁到半径较大的轨道时,电子的动能减小,电势能增大,原子的总能量不变
      2、做竖直上抛运动的物体,在任意相同时间间隔内,速度的变化量( )
      A.大小相同、方向相同B.大小相同、方向不同
      C.大小不同、方向不同D.大小不同、方向相同
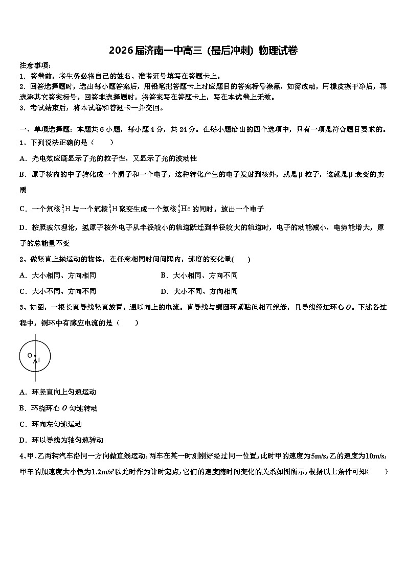
      3、如图,一根长直导线竖直放置,通以向上的电流。直导线与铜圆环紧贴但相互绝缘,且导线经过环心O。下述各过程中,铜环中有感应电流的是( )
      A.环竖直向上匀速运动
      B.环绕环心O匀速转动
      C.环向左匀速运动
      D.环以导线为轴匀速转动
      4、甲、乙两辆汽车沿同一方向做直线运动,两车在某一时刻刚好经过同一位置,此时甲的速度为5m/s,乙的速度为10m/s,甲车的加速度大小恒为1.2m/s2以此时作为计时起点,它们的速度随时间变化的关系如图所示,根据以上条件可知( )
      A.乙车做加速度先增大后减小的变加速运动
      B.在前4s的时间内,甲车运动位移为29.6 m
      C.在时,甲车追上乙车
      D.在时,乙车又回到起始位置
      5、下列说法正确的是( )
      A.某放射性物质的质量越大,其半衰期越大
      B.β衰变所释放出的电子来自原子的核外电子
      C.在α、β、这三种射线中,α射线的穿透能力最强,射线的电离能力最强
      D.原子处于较高能级时会自发地向低能级跃迁,跃迁时以光子的形式放出能量
      6、甲、乙两球质量分别为m1、m2,从不同高度由静止释放,如图a所示。甲、乙两球的v­t图象分别如图b中的①、②所示。球下落过程所受空气阻力大小f满足f=kv(v为球的速率,k为常数),t2时刻两球第二次相遇。落地前,两球的速度都已达到各自的稳定值v1、v2。下列判断不正确的是( )
      A.
      B.乙球释放的位置高
      C.两球释放瞬间,甲球的加速度较大
      D.两球第一次相遇的时刻在t1时刻之前
      二、多项选择题:本题共4小题,每小题5分,共20分。在每小题给出的四个选项中,有多个选项是符合题目要求的。全部选对的得5分,选对但不全的得3分,有选错的得0分。
      7、如图所示,在竖直纸面内有四条间距均为L的水平虚线L1、L2、L3、L4,在L1、L2之间与L3,L4之间存在磁感应强度大小为B、方向垂直于纸面向里的匀强磁场。现有一矩形线圈abcd,长边ad=3L,宽边cd=L,质量为m,电阻为R,将其从图示位置(cd边与L1重合)由静止释放,cd边经过磁场边界线L3时恰好开始做匀速直线运动,整个运动过程中线圈始终处于同一竖直面内,cd边始终水平,已知重力加速度g=10 m/s2,则( )
      A.ab边经过磁场边界线L1后线圈要做一段减速运动
      B.ab边经过磁场边界线L3后线圈要做一段减速运动
      C.cd边经过磁场边界线L2和L4的时间间隔大于
      D.从线圈开始运动到cd边经过磁场边界线L4过程中,线圈产生的热量为2mgL-
      8、下列图中线圈按图示方向运动时(图示磁场均为匀强磁场,除B项外,其余选项中的磁场范围均足够大)能产生感应电流的是( )
      A.B.C.D.
      9、甲、乙两名溜冰运动员,M甲=80kg,M乙=40kg,面对面拉着弹簧秤做圆周运动的溜冰表演,两人相距0.9m,弹簧秤的示数为96N,如图所示,下列判断正确的是( )
      A.两人运动半径相同
      B.两人的运动半径不同,甲为0.3m,乙为0.6m
      C.甲的线速度12m/s,乙的线速度6m/s
      D.两人的角速度均为2rad/s
      10、狄拉克曾经预言,自然界应该存在只有一个磁极的磁单极子,其周围磁感线呈均匀辐射状分布(如图甲所示),距离它r处的磁感应强度大小为(k为常数),其磁场分布与负点电荷Q的电场(如图乙所示)分布相似。现假设磁单极子S和负点电荷Q均固定,有带电小球分别在S极和Q附近做匀速圆周运动,则关于小球做匀速圆周运动的判断正确的是 ( )
      A.若小球带正电,其运动轨迹平面可在S的正上方,如图甲所示
      B.若小球带正电,其运动轨迹平面可在Q的正下方,如图乙所示
      C.若小球带负电,其运动轨迹平面可在S的正上方,如图甲所示
      D.若小球带负电,其运动轨迹平面可在Q的正下方,如图乙所示
      三、实验题:本题共2小题,共18分。把答案写在答题卡中指定的答题处,不要求写出演算过程。
      11.(6分)在“用单摆测量重力加速度的大小”的实验中。
      (1)安装好实验装置后,先用游标卡尺测量摆球直径d,测量的示数如图所示,则摆球直径d=______cm,再测量摆线长l,则单摆摆长L=______(用d、l表示);
      (2)摆球摆动稳定后,当它到达________(填“最低点”或“最高点”)时启动秒表开始计时,并记录此后摆球再次经过最低点的次数n(n=1、2、3……),当n=60时刚好停表。停止计时的秒表如图所示,其读数为________s,该单摆的周期为T=________s(周期要求保留三位有效数字);
      (3)计算重力加速度测量值的表达式为g=___________(用T、L表示),如果测量值小于真实值,可能原因是___________;
      A.将摆球经过最低点的次数n计少了
      B.计时开始时,秒表启动稍晚
      C.将摆线长当成了摆长
      D.将摆线长和球的直径之和当成了摆长
      (4)正确测量不同摆L及相应的单摆周期T,并在坐标纸上画出T2与L的关系图线,如图所示。由图线算出重力加速度的大小g___________m/s2(保留3位有效数字,计算时π2取9.86)。
      12.(12分)图(甲)是演示简谐运动图像的装置,它由一根较长的细线和较小的沙漏组成。当沙漏摆动时,漏斗中的细沙均匀流出,同时匀速拉出沙漏正下方的木板,漏出的细沙在板上会形成一条曲线,这条曲线可以理解为沙漏摆动的振动图像。图(乙)是同一个沙漏分别在两块木板上形成的曲线(图中的虚线表示)。
      (1)图(乙)的P处堆积的细沙比Q处_________________(选填“多”、“少”或“一样多”)。
      (2)经测量发现图(乙)中OB=O′B′,若木板1的移动速度v1=3m/s,则木板2的移动速度v2=_________________。
      四、计算题:本题共2小题,共26分。把答案写在答题卡中指定的答题处,要求写出必要的文字说明、方程式和演算步骤。
      13.(10分)如图所示,真空中有一个半径r=0.5m的圆形磁场区域,与坐标原点O相切,磁场的磁感应强度大小B=2×10-4T,方向垂直于纸面向外,在x=1m处的竖直线的右侧有一水平放置的正对平行金属板M、N,板间距离为d=0.5 m,板长L=1m,平行板的中线的延长线恰好过磁场圆的圆心O1。若在O点处有一粒子源,能向磁场中不同方向源源不断的均匀发射出速率相同的比荷为=1×108C/kg,且带正电的粒子,粒子的运动轨迹在纸面内,一个速度方向沿y轴正方向射入磁场的粒子,恰能从沿直线O2O3方向射入平行板间。不计重力及阻力和粒子间的相互作用力,求:
      (1)沿y轴正方向射入的粒子进入平行板间时的速度v和粒子在磁场中的运动时间t0;
      (2)从M、N板左端射入平行板间的粒子数与从O点射入磁场的粒子数之比;
      (3)若在平行板的左端装上一挡板(图中未画出,挡板正中间有一小孔,恰能让单个粒子通过),并且在两板间加上如图示电压(周期T0),N板比M板电势高时电压值为正,在x轴上沿x轴方向安装有一足够长的荧光屏(图中未画出),求荧光屏上亮线的左端点的坐标和亮线的长度l。
      14.(16分)直角坐标系 xy 位于竖直平面内,在第一象限存 在磁感应强度 B=0.1 T、方向垂直于纸面向里、边界为矩形的匀强磁场。现有一束比荷为 108 C / kg 带正电的离子,从磁场中的A点(m,0)沿与x轴正方向成  =60°角射入磁场,速度大小 v0≤1.0 ×10 6m / s,所有离子经磁场偏转后均垂直穿过y轴的正半轴,不计离子的重力和离子间的相互作用。
      (1)求速度最大的离子在磁场中运动的轨道半径;
      (2)求矩形有界磁场区域的最小面积;
      (3)若在x>0区域都存在向里的磁场,离子仍从 A 点以 v0 = 10 6 m /s向各个方向均匀发射,求y轴上有离子穿出的区域长度和能打到y轴的离子占所有离子数的百分比。
      15.(12分)如图所示,水平面上有A、B两个小物块(均视为质点),质量均为,两者之间有一被压缩的轻质弹簧(未与A、B连接)。距离物块A为L处有一半径为L的固定光滑竖直半圆形轨道,半圆形轨道与水平面相切于C点,物块B的左边静置着一个三面均光滑的斜面体(底部与水平面平滑连接)。某一时刻将压缩的弹簧释放,物块A、B瞬间分离,A向右运动恰好能过半圆形轨道的最高点D(物块A过D点后立即撤去),B向左平滑地滑上斜面体,在斜面体上上升的最大高度为L(L小于斜面体的高度)。已知A与右侧水平面的动摩擦因数,B左侧水平面光滑,重力加速度为,求:
      (1)物块A通过C点时对半圆形轨道的压力大小;
      (2)斜面体的质量;
      (3)物块B与斜面体相互作用的过程中,物块B对斜面体做的功。
      参考答案
      一、单项选择题:本题共6小题,每小题4分,共24分。在每小题给出的四个选项中,只有一项是符合题目要求的。
      1、B
      【解析】
      A.光电效应说明了光子具有能量,显示了光的粒子性,故A错误;
      B.原子核内的中子转化成一个质子和一个电子,这种转化产生的电子发射到核外,就是β粒子,这就是β衰变的实质,故B正确;
      C.核反应方程满足质量数和质子数守恒
      所以放出的是中子,不是电子,故C错误;
      D.按照玻尔理论,氢原子核外电子从半径较小的轨道跃迁到半径较大的轨道时,电子的动能减小,电势能增大,原子的总能量减小,故D错误。
      故选B。
      2、A
      【解析】
      试题分析:根据速度的公式v=v0﹣gt可得,
      在任意相同时间间隔内,速度的变化量为△v=﹣g△t,
      即,速度变化的大小为g△t,方向与初速度的方向相反,所以A正确.
      故选A.
      3、C
      【解析】
      AD.直导线中通以恒定的电流时,产生稳恒的磁场,根据安培定则判断可知,直导线两侧的磁场方向相反,由于左右对称,当环竖直向上、向下匀速运动或以直导线为轴转动,穿过铜环的磁通量始终为零,保持不变,所以没有感应电流产生,AD错误;
      B.环绕环心O匀速转动,穿过铜环的磁通量始终为零,没有感应电流产生,B错误;
      C.环向左匀速运动,磁通量增加,有感应电流产生,C正确。
      故选C。
      4、B
      【解析】
      A.图像的斜率表示物体的加速度,由图可知加速度先减小后增大,最后再减小,故A错误;
      B.根据运动学公式可得甲车在前4s的时间内的运动位移为:
      故B正确;
      C.在时,两车的速度相同;图线与时间轴所围成的“面积”表示是运动物体在相应的时间内所发生的位移;所以在时通过的位移不同,故两车没有相遇,甲车没有追上乙车,故C错误;
      D.在10s前,乙车一直做匀加速直线运动,速度一直沿正方向,故乙车没有回到起始位置,故D错误;
      故选B。
      5、D
      【解析】
      A.半衰期和物体的质量无关,故A错误;
      B.β衰变的本质是原子核内的中子转变为一个质子和一个电子,所以β衰变中释放出的电子来源于原子核,故B错误;
      C.在α、β、这三种射线中,α射线的电离能力最强,射线的穿透能力最强,故C错误;
      D.根据波尔的原子跃迁理论,原子处于较高能级时会自发地向低能级跃迁,跃迁时以光子的形式放出能量,故D正确。
      故选D。
      6、C
      【解析】
      A.两球稳定时均做匀速直线运动,则有
      kv=mg

      所以有
      由图知,故,A正确,不符合题意;
      B.v­t图象与时间轴围成的面积表示物体通过的位移,由图可知,0~t2时间内,乙球下降的高度较大,而t2时刻两球第二次相遇,所以乙球释放的位置高,故B正确,不符合题意;
      C.两球释放瞬间v=0,此时空气阻力f=0,两球均只受重力,加速度均为重力加速度g,故C错误,符合题意;
      D.在t1~t2时间内,甲球下落的高度较大,而t2时刻两球第二次相遇,所以两球第一次相遇的时刻在t1时刻之前,故D正确,不符合题意;
      故选C。
      二、多项选择题:本题共4小题,每小题5分,共20分。在每小题给出的四个选项中,有多个选项是符合题目要求的。全部选对的得5分,选对但不全的得3分,有选错的得0分。
      7、BC
      【解析】
      A.cd边经过磁场边界线L3时恰好开始做匀速直线运动,cd边从L3到L4的过程中做匀速直线运动,cd边到L4时ab边开始到达L1,则ab边经过磁场边界线L1后做匀速直线运动,故A错误;
      B.ab边从L2到L3的过程中,穿过线圈的磁通量没有改变,没有感应电流产生,不受安培力,线圈做匀加速直线运动,则ab边进入下方磁场的速度比cd边进入下方磁场的速度大,所受的安培力增大,所以ab边经过磁场边界线L3后线圈要做一段减速运动,故B正确;
      C.cd边经过磁场边界线L3时恰好做匀速直线运动,根据平衡条件有

      联立解得
      cd边从L3到L4的过程做匀速运动,所用时间为
      cd边从L2到L3的过程中线圈做匀加速直线运动,加速度为g,设此过程的时间为t1,由运动学公式得

      故cd边经过磁场边界线L2和L4的时间间隔为
      故C正确;
      D.线圈从开始运动到cd边经过磁场边界线L4过程,根据能量守恒得
      故D错误。
      故选BC。
      8、BC
      【解析】
      A中线圈运动过程中磁通量不变化,不能产生感应电流;D中线圈在运动的过程中穿过线圈的磁通量始终是零,不能产生感应电流;B、C两种情况下线圈运动过程中磁通量发生了变化,故能产生感应电流;
      故选BC。
      9、BD
      【解析】
      由题意可知弹簧秤对甲、乙两名运动员的拉力提供各自的向心力,有
      因为甲、乙两名运动员面对面拉着弹簧秤绕共同的圆心做圆周运动,角速度相同,有
      所以
      因为
      联立可解得,;所以两人的运动半径不同;
      根据
      代入数据可解得两人的角速相同为;根据
      代入数据得甲的线速度是,同理可得乙的线速度是。
      综上分析可知BD正确,AC错误。
      故选BD。
      10、ABC
      【解析】
      AC.要使小球能做匀速圆周运动,则洛仑兹力与重力的合力应能充当向心力;在甲图中,若小球为正电荷且逆时针转动(由上向下看),由左手定则知其受洛仑兹力斜向上,与重力的合力可以指向圆心,其运动轨迹平面可在S的正上方;若小球为负电荷,但顺时针转动,同理可知,合力也可以充当向心力,其运动轨迹平面可在S的正上方,故AC正确;
      BD. Q带负电,若小球带正电,则正电荷在图示位置各点受到的电场力指向Q,电场力与重力的合力可能充当向心力,其运动轨迹平面可在Q的正下方;但若小球带负电,小球受电场力逆着电场线,其与重力的合力不能提供向心力,其运动轨迹平面不可能在Q的正下方,小球不会做匀速圆周运动,故B正确,D错误。
      故选ABC。
      三、实验题:本题共2小题,共18分。把答案写在答题卡中指定的答题处,不要求写出演算过程。
      11、1.84cm 最低点 67.5s 2.25s A C 9.86m/s2
      【解析】
      (1)[1][2].摆球直径d=1.8cm+0.1mm×4=1.84cm;
      单摆摆长L=;
      (2)[3][4][5].摆球摆动稳定后,当它到达最低点时启动秒表开始计时,并记录此后摆球再次经过最低点的次数n(n=1、2、3……),当n=60时刚好停表。停止计时的秒表读数为67.5s,该单摆的周期为

      (3)[6].根据可得计算重力加速度测量值的表达式为
      A.将摆球经过最低点的次数n计少了,则计算周期T偏大,则g测量值较小,选项A正确;
      B.计时开始时,秒表启动稍晚,则周期测量值偏小,则g测量值偏大,选项B错误;
      C.将摆线长当成了摆长,则L偏小,则g测量值偏小,选项C正确;
      D.将摆线长和球的直径之和当成了摆长,则L偏大,则g测量值偏大,选项D错误;
      故选AC。
      (4) [7].根据可得
      由图像可知
      解得
      g=9.86m/s2
      12、多 4m/s
      【解析】
      (1)[1]在图(乙的处时,沙摆的速度最小,在处时,沙摆的速度最大,所以堆积的细沙比处多;
      (2)[2]根据单摆周期公式:
      它们在同一地点,且摆长相同,则周期相同,设为,段经历的时间是:
      段经历的时间为:
      设板长为,则:
      比较可得:

      四、计算题:本题共2小题,共26分。把答案写在答题卡中指定的答题处,要求写出必要的文字说明、方程式和演算步骤。
      13、(1)1×104 m/s,7.85×10-5 s;(2);(3)(m,0),亮线长为m。
      【解析】
      (1)由题意可知,沿y轴正向射入的粒子运动轨迹如图示
      则粒子在磁场中做匀速圆周运动的轨道半径必定为
      R=r=0.5m
      根据洛伦兹力提供向心力有
      Bqv=
      代入数据解得粒子进入电场时的速度为
      v=1×104m/s
      在磁场中运动的时间为
      t0=T==7.85×10-5 s
      (2)如图示沿某一方向入射的粒子的运动圆轨迹和磁场圆的交点O、P以及两圆的圆心O1、O4组成菱形,故PO4和y轴平行,所以v和x轴平行向右,即所有粒子平行向右出射。故恰能从M端射入平行板间的粒子的运动轨迹如图所示
      因为M板的延长线过O1O的中点,故由图示几何关系可知,则入射速度与y轴间的夹角为
      同理可得恰能从N端射入平行板间的粒子其速度与y轴间的夹角也为,如图所示
      由图示可知,在y轴正向夹角左右都为的范围内的粒子都能射入平行板间,故从M、N板左端射入平行板间的粒子数与从O点射入磁场的粒子数之比为
      (3)根据U-t图可知,粒子进入板间后沿y轴方向的加速度大小为
      所有粒子在平行板间运动的时间为
      即粒子在平行板间运行的时间等于电场变化的周期T0,则当粒子由t=nT0时刻进入平行板间时,向下侧移最大,则有
      y1=+a-=0.175m
      当粒子由t=nT0+时刻进入平行板间时,向上侧移最大,则
      y2==0.025m
      因为y1、y2都小于=0.25m,故所有射入平行板间的粒子都能从平行板间射出,根据动量定理可得所有出射粒子的在y轴负方向的速度为
      解得
      vy=1.5×103 m/s
      设速度vy方向与v的夹角为θ,则
      tanθ=
      如图所示
      从平行板间出射的粒子处于图示范围之内,则
      tan θ=
      tan θ=
      代入数据解得

      亮线左端点距离坐标原点的距离为
      x左=
      即亮线左端点的位置坐标为(m,0),亮线长为m
      14、 (1) 0.1m;(2) m2;(3);50%。
      【解析】
      (1)根据洛伦兹力提供向心力有
      代入数据解得
      R=0.1m;
      (2)如图1所示:
      根据几何关系可知,速度最大的离子在磁场中运动的圆心在y轴上的B(0,m)点,离子从C点垂直穿过y轴,所有离子均垂直穿过y轴,即速度偏向角相等,AC连线应该是磁场的边界,满足题意的矩形如图1所示,根据几何关系可得矩形长为
      宽为
      R-Rcsθ=m
      则面积为
      (3)根据洛伦兹力提供向心力有
      解得
      临界1,根据图2可得
      与x轴成30°角射入的离子打在y轴上的B点,AB为直径,所以B点位y轴上有离子经过的最高点,根据几何知识可得
      OB=m;
      临界2:根据图2可得,沿着x轴负方向射入磁场中的离子与y轴相切与C点,所以C点为y轴有离子打到的最低点,根据几何知识有
      OC=m
      所以y轴上B点至C点之间的区域有离子穿过,且长度为
      根据图3可得,
      沿着x轴正方向逆时针转到x轴负方向的离子均可打在y轴上,故打在y轴上的离子占所有离子数的50%。
      15、 (1);(2) ;(3)
      【解析】
      (1)在D点,有
      从C到D,由动能定理,有
      在C点,有
      解得
      由牛顿第三定律可知,物块A通过C点时对半圆形轨道的压力
      (2)弹簧释放瞬间,由动量守恒定律,有
      对物块A,从弹簧释放后运动到C点的过程,有
      B滑上斜面体最高点时,对B和斜面体,由动量守恒定律,有
      由机械能守恒定律,有
      解得
      (3)物块B从滑上斜面到与斜面分离过程中,由动量守恒定律
      由机械能守恒,有
      解得

      由功能关系知,物块B与斜面体相互作用的过程中,物块B对斜面体做的功
      解得

      相关试卷

      2026届济南一中高三(最后冲刺)物理试卷含解析:

      这是一份2026届济南一中高三(最后冲刺)物理试卷含解析,共19页。

      2026届济南一中高考物理三模试卷含解析:

      这是一份2026届济南一中高考物理三模试卷含解析,共14页。

      山东省济南市2026年高三高考一模物理试卷(含答案):

      这是一份山东省济南市2026年高三高考一模物理试卷(含答案),共12页。

      资料下载及使用帮助
      版权申诉
      • 1.电子资料成功下载后不支持退换,如发现资料有内容错误问题请联系客服,如若属实,我们会补偿您的损失
      • 2.压缩包下载后请先用软件解压,再使用对应软件打开;软件版本较低时请及时更新
      • 3.资料下载成功后可在60天以内免费重复下载
      版权申诉
      若您为此资料的原创作者,认为该资料内容侵犯了您的知识产权,请扫码添加我们的相关工作人员,我们尽可能的保护您的合法权益。
      入驻教习网,可获得资源免费推广曝光,还可获得多重现金奖励,申请 精品资源制作, 工作室入驻。
      版权申诉二维码
      欢迎来到教习网
      • 900万优选资源,让备课更轻松
      • 600万优选试题,支持自由组卷
      • 高质量可编辑,日均更新2000+
      • 百万教师选择,专业更值得信赖
      微信扫码注册
      手机号注册
      手机号码

      手机号格式错误

      手机验证码 获取验证码 获取验证码

      手机验证码已经成功发送,5分钟内有效

      设置密码

      6-20个字符,数字、字母或符号

      注册即视为同意教习网「注册协议」「隐私条款」
      QQ注册
      手机号注册
      微信注册

      注册成功

      返回
      顶部
      学业水平 高考一轮 高考二轮 高考真题 精选专题 初中月考 教师福利
      添加客服微信 获取1对1服务
      微信扫描添加客服
      Baidu
      map