若您为此资料的原创作者,认为该资料内容侵犯了您的知识产权,请扫码添加我们的相关工作人员,我们尽可能的保护您的合法权益。
当前压缩包共包含下列2份文件,点击文件名可预览资料内容

1/6

2/6

3/6

1/5

2/5
还剩3页未读, 继续阅读
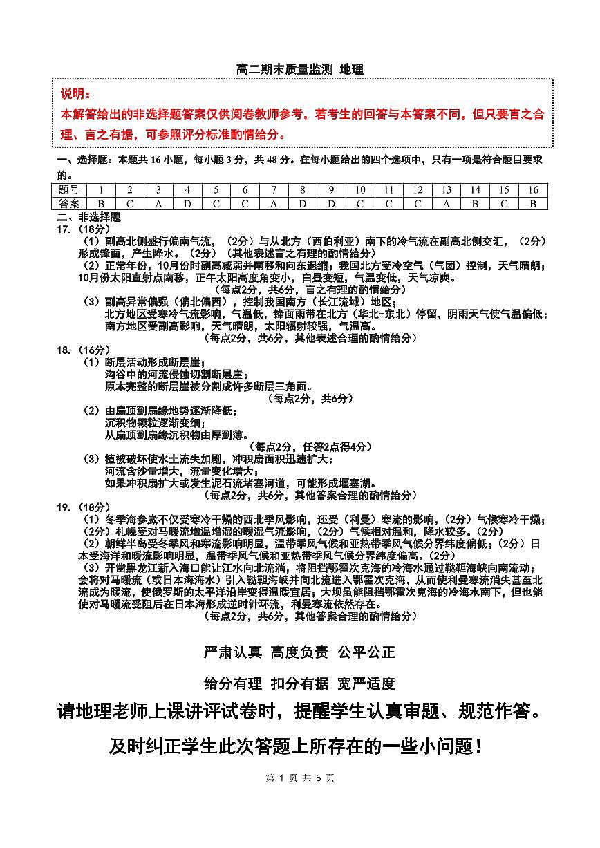
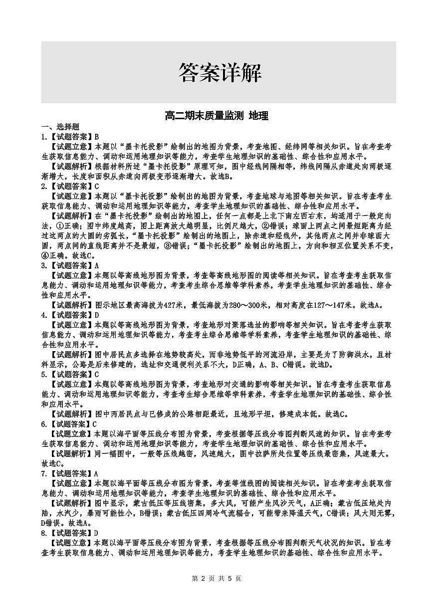
辽宁省点石联考2025-2026学年第一学期高二期末地理试卷含答案
展开 这是一份辽宁省点石联考2025-2026学年第一学期高二期末地理试卷含答案,文件包含高二期末质量监测地理正文pdf、高二地理答案pdf等2份试卷配套教学资源,其中试卷共11页, 欢迎下载使用。
相关试卷
辽宁省点石联考2025-2026学年第一学期高二期末地理试卷含答案:
这是一份辽宁省点石联考2025-2026学年第一学期高二期末地理试卷含答案,文件包含高二期末质量监测地理正文pdf、高二地理答案pdf等2份试卷配套教学资源,其中试卷共11页, 欢迎下载使用。
辽宁省点石联考2023-2024学年高二下学期7月期末联考地理试卷+答案:
这是一份辽宁省点石联考2023-2024学年高二下学期7月期末联考地理试卷+答案,共9页。
辽宁省点石联考2024-2025高二下学期6月考试地理试卷及参考答案:
这是一份辽宁省点石联考2024-2025高二下学期6月考试地理试卷及参考答案,共12页。
相关试卷 更多
资料下载及使用帮助
版权申诉
- 1.电子资料成功下载后不支持退换,如发现资料有内容错误问题请联系客服,如若属实,我们会补偿您的损失
- 2.压缩包下载后请先用软件解压,再使用对应软件打开;软件版本较低时请及时更新
- 3.资料下载成功后可在60天以内免费重复下载
版权申诉
免费领取教师福利 







