若您为此资料的原创作者,认为该资料内容侵犯了您的知识产权,请扫码添加我们的相关工作人员,我们尽可能的保护您的合法权益。

1/26

2/26

3/26
还剩23页未读, 继续阅读
所属成套资源:江西省2025-2026学年高一上学期期末思想政治试题含答案
成套系列资料,整套一键下载
南昌二中2025-2026学年上学期高一期末考试政治试题含答案
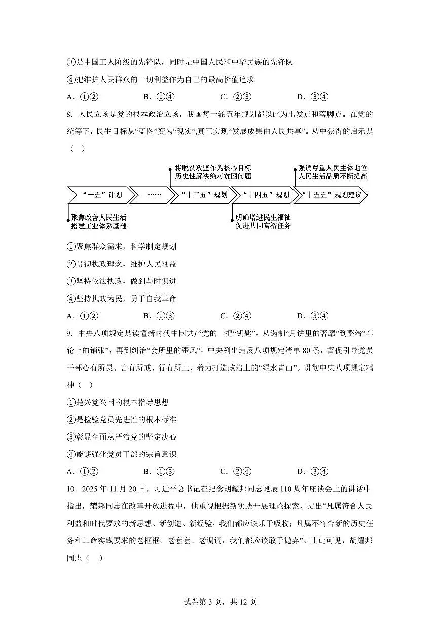
展开 这是一份南昌二中2025-2026学年上学期高一期末考试政治试题含答案,共26页。
相关试卷
南昌二中2025-2026学年上学期高一期末考试政治试题含答案:
这是一份南昌二中2025-2026学年上学期高一期末考试政治试题含答案,共26页。
江西省南昌市南昌中学2025-2026学年高一上学期期末思想政治试题含答案:
这是一份江西省南昌市南昌中学2025-2026学年高一上学期期末思想政治试题含答案,共17页。
2023南昌高一上学期2月期末政治试题含答案:
这是一份2023南昌高一上学期2月期末政治试题含答案,共4页。
相关试卷 更多
资料下载及使用帮助
版权申诉
- 1.电子资料成功下载后不支持退换,如发现资料有内容错误问题请联系客服,如若属实,我们会补偿您的损失
- 2.压缩包下载后请先用软件解压,再使用对应软件打开;软件版本较低时请及时更新
- 3.资料下载成功后可在60天以内免费重复下载
版权申诉
免费领取教师福利 








