搜索
      上传资料 赚现金

      宁夏银川市第一中学2025届高三下学期第一次模拟考试(学生版) 化学试卷

      • 3.29 MB
      • 2026-02-16 13:55:16
      • 28
      • 0
      加入资料篮
      立即下载
      宁夏银川市第一中学2025届高三下学期第一次模拟考试(学生版) 化学试卷第1页
      1/10
      宁夏银川市第一中学2025届高三下学期第一次模拟考试(学生版) 化学试卷第2页
      2/10
      宁夏银川市第一中学2025届高三下学期第一次模拟考试(学生版) 化学试卷第3页
      3/10
      还剩7页未读, 继续阅读

      宁夏银川市第一中学2025届高三下学期第一次模拟考试(学生版) 化学试卷

      展开

      这是一份宁夏银川市第一中学2025届高三下学期第一次模拟考试(学生版) 化学试卷,共10页。试卷主要包含了选择题,非选择题等内容,欢迎下载使用。
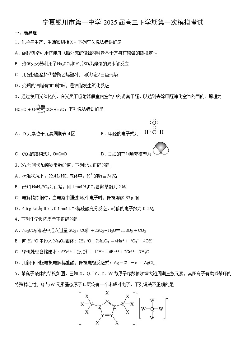
      1.化学与生产、生活密切相关。下列有关说法错误的是
      A.酚醛树脂可用作神舟飞船外壳的烧蚀材料是基于其具有较强的热稳定性
      B.泡沫灭火器利用了Na2CO3和Al2SO43溶液的双水解反应
      C.用淀粉基塑料代替聚乙烯塑料,可以减少白色污染
      D.变质的油脂有“哈喇”味,是油脂发生氧化反应
      2.通过使用光催化剂,在光照下吸附降解室内空气中的游离甲醛,以达到去除甲醛净化空气的目的。原理为HCHO+O2光照TiO2CO2+H2O。下列说法错误的是
      A.Ti元素位于元素周期表d区B.甲醛的电子式为:
      C.CO2的结构式为O=C=OD.H2O的空间填充模型为
      3.NA为阿伏加德罗常数的值,下列说法正确的是
      A.标准状况下,22.4 L HCl气体中,H+的数目为NA
      B.已知NaH2PO2为正盐,则1 ml H3PO2含羟基数为2 NA
      C.电解精炼铜时,当电路中通过NA个电子时,阳极溶解32 g铜
      D.4.6 g Na与0.5 L 0.1 ml·L-1稀硫酸充分反应,转移的电子数为0.2 NA
      4.下列化学反应表示不正确的是
      A.Na2CO3溶液中通入过量SO2:CO32-+2SO2+H2O=2HSO3-+CO2
      B.向H218O中投入Na2O2固体:2H218O+2Na2O2 =4Na++18O2↑+4OH-
      C.绿矾处理含铬废水:6Fe2++Cr2O72-+14H+=6Fe3++2Cr3++7H2O
      D.用银作阳极电极电解稀盐酸,阳极电极反应式:Ag+Cl--e-=AgCl↓
      5.某离子液体的结构如图,已知X、Q、Y、Z、W为原子序数依次增大短周期主族元素,其阳离子有类似苯环的特殊稳定性,Q与W元素基态原子L层均有一个未成对电子,下列说法不正确的是
      A.原子半径大小:Q>Y>Z
      B.简单氢化物的沸点:Z>Y
      C.阳离子中的Z原子有两种不同的杂化方式
      D.该离子液体对有机物和无机物有良好的溶解性,且不易挥发
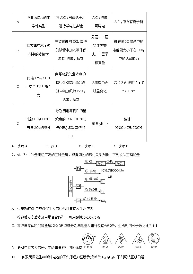
      6.物质结构决定物质性质,下列性质差异与结构因素匹配正确的是
      A.选项AB.选项BC.选项CD.选项D
      7.阿司匹林大规模生产、使用、丢弃会在水体中高残留,给人类生活带来隐患。环糊精其空腔可与阿司匹林结合成超分子,从而使阿司匹林从水体中分离和去除。环糊精是一类由葡萄糖单元相连形成的闭环低聚糖分子,结构如图所示。下列说法正确的是
      A.阿司匹林的化学名称为乙酰水杨酸
      B.1ml阿司匹林最多可消耗2mlNaOH
      C.环糊精分子中圈出的六元环为平面六边形结构
      D.阿司匹林与环糊精通过共价键结合形成超分子
      8.根据实验设计方案进行实验,观察到相关现象。下列方案设计、结论均正确的是
      A.选项AB.选项BC.选项CD.选项D
      9.Al、Fe、Cu是用途广泛的三种金属,根据如图的转化关系判断,下列说法正确的是
      A.过量Fe在Cl2中燃烧发生反应①后可直接发生反应②
      B.检验反应③后溶液中是否含Fe2+,可用酸性KMnO4溶液
      C.等浓度等体积的稀盐酸和NaOH溶液分别与足量Al进行反应④和⑤,生成H2的分子数之比为3:1
      D.教材中探究反应⑥,实验需要标注的图标有
      10.一种双阴极微生物燃料电池的工作原理如图所示(燃料为C2H4O2)。下列说法正确的是
      A.放电时,缺氧阴极和好氧阴极相当于原电池的负极
      B.若“厌氧阳极”转移1 ml电子,则理论上消耗C2H4O2为7.5 g
      C.“缺氧阴极”的电极反应式为:2NO3-+10e-+6H2O=N2+12OH-
      D.放电时,“缺氧阴极”区域质量增加,“好氧阴极”区域质量减轻
      11.氨硼烷(NH3BH3)含氢量高、热稳定性好,是一种具有潜力的固体储氢材料,研究发现,氨硼烷在低温高压条件下为正交晶系结构、晶胞参数分别为apm、bpm、cpm,α=β=γ=90°。氨硼烷的2×2×2超晶胞结构如图所示。下列叙述错误的是
      A.氨硼烷中N和B的杂化方式均为sp3
      B.氨硼烷能溶于水
      C.氨硼烷分子内存在配位键
      D.氨硼烷晶体的密度为31NAabc×10-30g⋅cm-3
      12.Rh(I)-Ru(III)双金属配合物催化醋酸甲酯羰基化反应制备醋酸的反应机理和各基元反应活化能垒如图所示。其中Cat。表示催化剂,TS和TN分别表示各基元反应的过渡态和产物。下列说法错误的是
      A.反应中Ru的成键数目不变
      B.该羰基化反应每消耗1mlCH3COOCH3生成1mlCH3COOH
      C.由CH3I生成CH3OI经历了4个基元反应,其中第四步是决速步骤
      D.Rh(I)-Ru(III)双金属配合物降低了反应的活化能,不改变反应在该条件下的焓变
      13.研究表明,水在超临界状态下呈现许多特殊的性质。一定实验条件下,测得乙醇的超临界水氧化结果如图甲、乙所示,其中X为以碳元素计的物质的量分数,t为反应时间。下列说法错误的是
      A.乙醇的超临界水氧化过程中,CO是中间产物,CO2是最终产物
      B.乙醇的超临界水氧化过程中经历两步反应,第一步速率较快,第二步较慢
      C.随温度升高,XCO峰值出现的时间提前且峰值更高,说明乙醇的氧化速率比CO氧化速率的增长幅度更大
      D.T=550℃条件下,3s~8s区间乙醇的超临界水氧化过程中,速率关系为:2v(乙醇)=v(CO)=v(CO2)
      14.常温下,在两个等体积的容器中,各取20 mL 0.2 ml·L-1 Na2S溶液和40mL 0.1ml·L-1 NaHS溶液,分别滴加0.2ml/L稀盐酸,利用pH计和压力传感器检测绘制曲线如图所示。(已知H2S达到某浓度后,会放出H2S气体,溶液体积变化可忽略不计)。下列说法错误的是
      A.滴定时,c点可用甲基橙,d点可用酚酞作指示剂
      B.图中曲线①和④表示Na2S溶液和稀盐酸反应
      C.反应达到滴定终点时,两溶液压力传感器检测的数值相等
      D.0.1 ml·L-1 NaHS溶液中:c(Na+)>c(HS-)>c(OH-)>c(H+)>c(S2-)
      二、非选择题
      15.苯乙酮用于制香皂、纤维树脂等溶剂和塑料工业生产中的增塑剂,是一种重要的化工原料,可由苯经下述反应制备:
      CH3COOH+AlCl3→CH3COOAlCl2+HCl↑
      实验步骤如下:
      步骤1:向图甲中的仪器A中迅速加入13g粉末状无水AlCl3和16mL(0.18ml)无水苯。在搅拌下将4 mL(0.04ml)乙酸酐自滴液漏斗慢慢滴加到A中,控制乙酸酐滴加的速度(约10min)。加完后待反应稍缓和后在沸水浴中搅拌回流,直到不再有HCl气体逸出为止。
      步骤2:将反应混合物冷却到室温,在搅拌下倒入装有18mL 37%的盐酸和30g碎冰的烧杯中(在通风橱中进行),若仍有固体不溶物,可补加37%的盐酸使之完全溶解。将混合物转入分液漏斗中,分出有机层,水层用苯萃取两次(每次8mL)。合并有机层,依次用15mL 10%NaOH溶液、15mL水洗涤,再用无水MgSO4干燥。
      步骤3:先在水浴上蒸馏回收物质C,稍冷后改用空气冷凝管蒸馏收集馏分,产量约4.0g。
      (1)装置甲中氯化钙的作用 。
      (2)步骤1中要逐滴滴加乙酸酐的原因是 。
      (3)步骤2中水层用苯萃取两次(每次8 mL),而不萃取一次(16mL)的目的是 。用15mL 10%NaOH溶液洗涤主要是为了除去 (填物质名称)。
      (4)步骤3中在水浴上蒸馏回收的物质C为 。
      (5)本实验为收集产品用了减压蒸馏装置,如图乙所示,其中毛细管的作用是 ,蒸馏中需要控制一定温度,可能是 (填序号)。
      A.202 ℃ B.220 ℃ C.175 ℃
      (6)本次实验苯乙酮的产率为 (保留两位有效数字)。
      16.铟(In)是一种典型的稀散金属,广泛应用于半导体、航空航天、电子光学材料等领域。以含铅烟灰[主要成分是PbO,还含有少量In2S3、InO、Zn3(AsO4)2,等物质]为原料制备粗铟的工艺流程如图所示。
      已知:①“浸出液”中In3+和Zn2+的浓度分别为1.0×10-4 ml·L-1、1.0×10-3 ml·L-1.
      ②H2A2代表萃取剂,萃取时发生反应为In3++3H2A2⇌InHA23+3H+。
      ③常温下,Ksp[In(OH)3]=1.0×10-34、Ksp[Zn(OH)2]=1.0×10-17.
      回答下列问题:
      (1)In位于元素周期表第五周期IIIA族,基态In原子的价电子排布式为 。
      (2)“热溶解”时,In2S3发生反应的化学方程式为 。
      (3)“浸渣”的主要成分是 。
      (4)“还原除砷”时,H3AsO4(弱酸)反应的离子方程式为 。
      (5)从平衡移动的角度解释“萃取”前“调pH”目的是 ;常温下,应调节pH不大于 。
      (6)“萃取”所得配合物的结构如图(R-代表2-乙基己基),该物质中存在的微粒间作用力类型有___________(填标号)。
      A.金属键B.氢键C.配位键D.范德华力
      (7)工业上一般利用闪锌矿(主要成分是ZnS)为原料制备Zn。ZnS晶胞结构如图,该晶胞若沿体对角线投影,则Zn2+的投影图为___________(填选项)。
      A.B.C.D.
      17.科学家利用金属层状复合催化剂进行了乙醇、水蒸气重整制氢的研究。其主要反应为:
      反应I:C2H5OHg+3H2Og⇌2CO2g+6H2g ΔH1=+173.3 kJ·ml-1
      反应Ⅱ:C2H5OHg+H2Og⇌2COg+4H2g ΔH2=+255.7 kJ·ml-1
      (1)反应I自发进行的条件是 。(填“高温”、“低温”或“任意温度”)。
      (2)一定温度下,若在恒容密闭容器中发生上述反应,下列说法正确的是___________。
      A.选择合适的催化剂,可以加快反应速率,提高一段时间内C2H5OH(g)的转化率
      B.增大C2H5OH(g)的浓度可以提高C2H5OH(g)的平衡转化率
      C.若气体的平均相对分子质量保持不变,说明反应体系已达平衡
      D.向密闭容器中加入N2(g),容器中的压强增大,反应I、II均逆向移动
      (3)研究发现,在压强为P0,平衡时CO2和CO的选择性及H2的体积分数随温度的变化如图所示。
      注:CO的选择性=n生成COn生成CO+n生成CO2×100%
      (ⅰ)表示H2的体积分数随温度的变化的曲线是 (填①或②或③)。请分析说明曲线②随温度变化的原因 。
      (ⅱ)在密闭容器中,以投料比n(C2H5OH):n(H2O)=3:8通入混合气体,此时C2H5OH的转化率为66.67%,在点M处反应II的分压平衡常数KP= (只需列出计算表达式,不必化简。)。
      (4)对乙醇、水蒸气重整制氢反应I进行反应机理分析如下,“*”表示催化剂表面的活性中心,请补充完成基元反应iii.
      i.C2H6O(g)+(*)→C2H6O*
      ii.C2H6O*+(*)→CH4O*+CH2*
      iii.
      iv.CH2*+2H2O(g)→CO2(g)+3H2(g)+(*)
      (5)利用如图所示装置(MEA为复杂的膜电极)电解乙醇制氢气,写出阳极电极反应式 。
      18.沙美特罗是目前治疗哮喘的新型药物,它的一种合成路线如下:
      (1)物质G中非含氧官能团的名称: 。物质B生成物质C的反应类型: 。
      (2)有机物E的结构简式为 ;反应④使用“MnO2+H+”而不是直接使用酸性高锰酸钾溶液的原因是 。
      (3)设计反应③和反应⑦的目的是 。
      (4)羟基的影响使苯环的邻、对位氢原子活性增强(甲基的影响忽略),反应②除了生成产物C,还会生成分子式为C9H12O3的副产物,写出该副产物的结构简式 。
      (5)满足下列条件的物质E的同分异构体有 种,写出一种的结构简式 。
      ①属于芳香族化合物 ②能在NaOH溶液作用下发生水解反应
      ③能发生银镜反应 ④不同化学环境的氢原子个数比为1:2:3:6
      (6)已知:R-X+NaCN→R-CN+NaX(R表示烃基,X表示卤原子)。参照上述流程,设计以1,3-丁二烯为原料合成1,6-己二胺[H2N(CH2)6NH2]的合成路线 。(无机试剂任选)
      (合成路线可表示为:甲→反应条件反应试剂乙→反应条件反应试剂目标产物)
      选项
      性质差异
      结构因素
      A
      酸性:CF3COOH远强于CH3COOH
      羟基极性
      B
      热稳定性:HF大于HCl
      分子间作用力
      C
      沸点:NH3大于PH3
      NH3中的N-H键能大于PH3中的P-H键能
      D
      溶解性:在水中,Cl2大于CO
      分子极性
      选项
      实验目的
      方案设计
      现象
      结论
      A
      判断AlCl3的化学键类型
      将AlCl3固体溶于水进行导电性实验
      AlCl3溶液可导电
      AlCl3中含有离子键
      B
      探究碘在不同溶剂中的溶解性
      在装有碘的CCl4溶液的试管中加入等体积浓KI溶液,振荡
      分层,下层紫红色变浅,上层呈棕黄色
      碘在浓KI溶液中的溶解能力小于在CCl4中的溶解能力
      C
      比较F-与SCN-结合Fe3+的能力
      向等物质的量浓度的KF和KSCN混合溶液中滴加几滴FeCl3溶液,振荡
      溶液颜色无明显变化
      结合Fe3+的能力:F->SCN-
      D
      比较CH3COOH与H2SO3的酸性
      分别测定等物质的量浓度的CH3COONH4与(NH4)2SO3溶液的pH
      前者pH小
      酸性:H2SO3>CH3COOH
      名称
      相对分子量
      熔点/℃
      沸点/℃
      密度/(g·mL-1)
      溶解性
      乙酸酐
      102
      -73
      140
      1.087
      与水反应(生成乙酸)

      78
      5.5
      80.1
      0.879
      微溶于水
      苯乙酮
      120
      19.6
      202
      1.028
      不溶于水

      相关试卷

      宁夏银川市第一中学2025届高三下学期第一次模拟考试(学生版) 化学试卷:

      这是一份宁夏银川市第一中学2025届高三下学期第一次模拟考试(学生版) 化学试卷,共10页。试卷主要包含了选择题,非选择题等内容,欢迎下载使用。

      宁夏银川市第一中学2025届高三下学期第一次模拟考试化学试题:

      这是一份宁夏银川市第一中学2025届高三下学期第一次模拟考试化学试题,共9页。

      宁夏银川市第一中学2024-2025学年高三下学期第一次模拟考试化学试卷(含答案):

      这是一份宁夏银川市第一中学2024-2025学年高三下学期第一次模拟考试化学试卷(含答案),共9页。

      资料下载及使用帮助
      版权申诉
      • 1.电子资料成功下载后不支持退换,如发现资料有内容错误问题请联系客服,如若属实,我们会补偿您的损失
      • 2.压缩包下载后请先用软件解压,再使用对应软件打开;软件版本较低时请及时更新
      • 3.资料下载成功后可在60天以内免费重复下载
      版权申诉
      若您为此资料的原创作者,认为该资料内容侵犯了您的知识产权,请扫码添加我们的相关工作人员,我们尽可能的保护您的合法权益。
      入驻教习网,可获得资源免费推广曝光,还可获得多重现金奖励,申请 精品资源制作, 工作室入驻。
      版权申诉二维码
      欢迎来到教习网
      • 900万优选资源,让备课更轻松
      • 600万优选试题,支持自由组卷
      • 高质量可编辑,日均更新2000+
      • 百万教师选择,专业更值得信赖
      微信扫码注册
      手机号注册
      手机号码

      手机号格式错误

      手机验证码 获取验证码 获取验证码

      手机验证码已经成功发送,5分钟内有效

      设置密码

      6-20个字符,数字、字母或符号

      注册即视为同意教习网「注册协议」「隐私条款」
      QQ注册
      手机号注册
      微信注册

      注册成功

      返回
      顶部
      学业水平 高考一轮 高考二轮 高考真题 精选专题 初中月考 教师福利
      添加客服微信 获取1对1服务
      微信扫描添加客服
      Baidu
      map