搜索
      上传资料 赚现金

      2024-2025学年广西壮族自治区柳州市高二上学期1月期末化学试卷

      • 2.22 MB
      • 2026-02-11 11:24:23
      • 159
      • 0
      •  
      加入资料篮
      立即下载
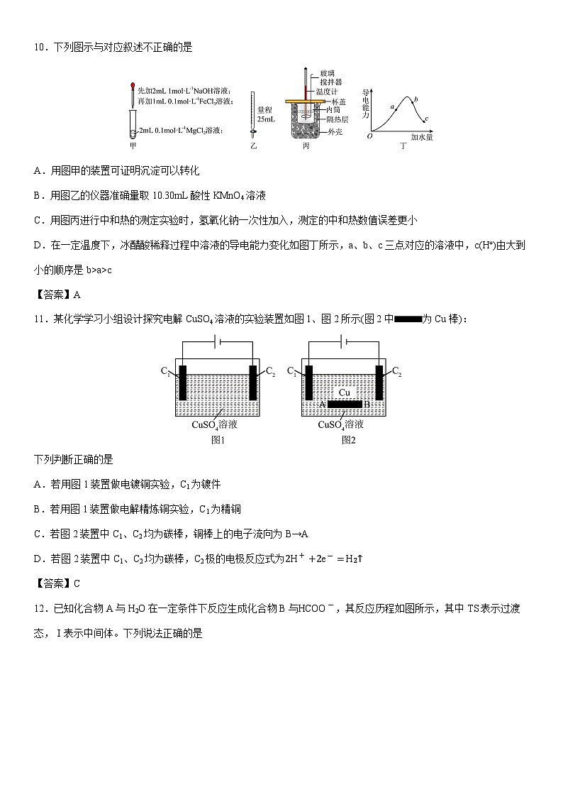
      2024-2025学年广西壮族自治区柳州市高二上学期1月期末化学试卷第1页
      高清全屏预览
      1/8
      2024-2025学年广西壮族自治区柳州市高二上学期1月期末化学试卷第2页
      高清全屏预览
      2/8
      2024-2025学年广西壮族自治区柳州市高二上学期1月期末化学试卷第3页
      高清全屏预览
      3/8
      还剩5页未读, 继续阅读

      2024-2025学年广西壮族自治区柳州市高二上学期1月期末化学试卷

      展开

      这是一份2024-2025学年广西壮族自治区柳州市高二上学期1月期末化学试卷,共8页。试卷主要包含了单选题,解答题,填空题等内容,欢迎下载使用。

      一、单选题
      1.由中国近代化学启蒙者徐寿确认译名的下列元素中,属于d区元素的是
      A.CaB.CC.ZnD.Ga
      【答案】B
      2.明矾[KAl(SO4)2·12H2O]是一种常用的净水剂。下列说法正确的是
      A.K位于元素周期表的d区B.电负性大小:S>O
      C.离子半径大小:r(K+)KOH
      【答案】C
      3.下列说法正确的是
      A.3p2表示3p能级上有两个轨道
      B.M层中的原子轨道数目为3
      C.1s22s12p1是激发态原子的电子排布式
      D.处于同一轨道上电子可以有多个,运动状态完全相同
      【答案】C
      4.我国有着雄浑醇厚的青铜(铜锡合金)文化,包括冶炼、铸造、雕刻和造型纹饰等一系列的技术。下列说法错误的是
      A.铜易导电,但铜不属于电解质
      B.青铜的硬度比纯铜大
      C.青铜中的锡对铜起保护作用
      D.现代工艺采用电解精炼提纯铜,用粗铜作阴极
      【答案】D
      5.2024年12月1日,2024南宁马拉松,即第十六届南宁马拉松比赛暨第三十九届南宁解放日长跑活动鸣枪开跑,组委会设置了众多补水点。研究表明,喝弱碱性水更符合人的机理特征。下列物质能促进水电离,且显碱性的是
      A.NaClB.KOHC.K2SD.NH4Cl
      【答案】C
      6.月球表面富含钛铁矿,其主要成分为FeTiO3,其中Fe为+2价,由钛铁矿制取金属钛的大致流程如图所示。下列说法正确的是
      A.Ti的化合价为+4价,在周期表中位于ds区
      B.氯化反应中Cl2与C的物质的量之比为6∶7
      C.TiCl4浓溶液加热浓缩再结晶可制得TiO2
      D.制取金属钛时选用Ar气的目的是隔绝空气
      【答案】D
      7.已知某些共价键的键能如下表所示,火箭燃料肼(N2H4)的燃烧的热化学方程式是:N2H4(g)+O2(g)=N2(g)+2H2O(g) ΔH=-5a kJ·ml-1。则O-H的键能为
      A.2a kJ·ml-1B.2.5a kJ·ml-1
      C.3a kJ·ml-1D.3.5a kJ·ml-1
      【答案】D
      8.重铬酸钾溶液中存在如下平衡:Cr2O72-(橙色)+H2O⇌2H++2CrO42-(黄色),向K2Cr2O7溶液中加入下列哪种试剂,溶液颜色会从黄色逐渐变为橙色
      A.NaHSO4B.KHCO3C.CH3COONaD.KOH
      【答案】A
      9.我国科学家设计出多孔石墨炔负载COx量子点(颗粒直径在2-20nm)光催化剂,使得合成氨取得了理想的产率。已知N2g+3H2g⇌2NH3g ΔHa>c
      【答案】A
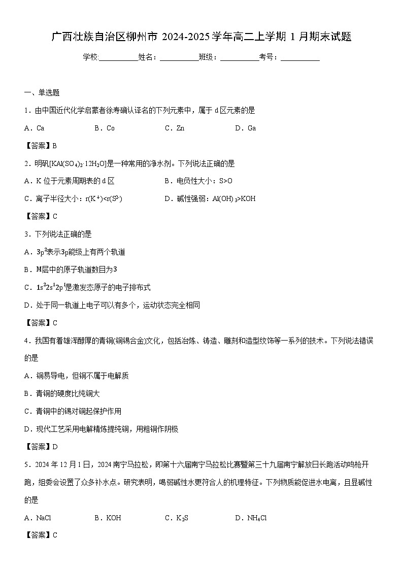
      11.某化学学习小组设计探究电解CuSO4溶液的实验装置如图1、图2所示(图2中为Cu棒):
      下列判断正确的是
      A.若用图1装置做电镀铜实验,C1为镀件
      B.若用图1装置做电解精炼铜实验,C1为精铜
      C.若图2装置中C1、C2均为碳棒,铜棒上的电子流向为B→A
      D.若图2装置中C1、C2均为碳棒,C2极的电极反应式为2H++2e-=H2↑
      【答案】C
      12.已知化合物A与H2O在一定条件下反应生成化合物B与HCOO-,其反应历程如图所示,其中TS表示过渡态,Ⅰ表示中间体。下列说法正确的是
      A.该反应为吸热反应
      B.在总反应中,正反应的活化能比逆反应的活化能小
      C.使用高效催化剂可以降低反应所需的活化能和反应热
      D.该历程中的最大能垒(活化能)E正=16.87kJ·ml-1
      【答案】B
      13.Rmanenk利用微生物电池将Cr2O72-催化还原的工作原理如图所示,下列说法正确的是
      A.电池工作过程中,电子由b极经导线流向a极
      B.升高温度一定可以提高该电池的工作效率
      C.每处理1ml Cr2O72-,理论上可生成CO2(标准状况下)33.6L
      D.a极的电极反应式为:CH3COOH+2H2O+8e-=2CO2+8H+
      【答案】C
      14.连二次硝酸(H2N2O2)是一种二元酸,可用于制N2O气体。常温下,用0.01ml/L的NaOH溶液滴定10mL0.01ml/LH2N2O2溶液,测得溶液pH与NaOH溶液体积的关系如图所示。下列说法错误的是
      A.a、b、c三点,水的电离程度最小的是c
      B.常温下H2N2O2的Ka1为1×10-6.6
      C.a点时溶液中cNa+>cHN2O2-+cN2O22-
      D.c点时溶液中各离子浓度大小的关系为:cNa+>cN2O22->cOH->cHN2O2->cH+
      【答案】A
      二、解答题
      15.X、Y、Z、R为前四周期元素且原子序数依次增大。X的单质与氢气可化合生成气体G,其水溶液的pH>7;Y的单质是一种黄色固体;基态R原子3d轨道的电子数是4s轨道电子数的3倍;Z元素的电负性是第三周期主族元素中最大的。
      请回答下列问题:
      (1)基态X原子中能量最高的能级为 。
      (2)G分子中第一电离能较大的元素的名称为 。
      (3)基态Y原子的核外电子排布式是 。
      (4)Z元素的p轨道上共有 个电子。
      (5)R3+比R2+稳定,请用原子结构知识解释其原因: ,R3+和R2+中未成对电子数之比为 。
      (6)Z的氢化物稳定性 (填“大于”、“小于”或“等于”)Y的氢化物稳定性。
      【答案】(1)2p
      (2)氮
      (3)1s22s22p63s23p4
      (4)11
      (5) Fe3+中3d轨道上的电子为半充满状态 5:4
      (6)大于
      三、填空题
      16.常温下,向100mL 0.01ml·L-1 HA溶液中逐滴加入0.02ml·L-1 MOH溶液,图中所示曲线表示混合溶液的pH变化情况(体积变化忽略不计)。回答下列问题:
      (1)由图中信息可知HA为 酸(填“强”或“弱”),理由是 。
      (2)常温下一定浓度的MA稀溶液的pH=a,则a 7(填“>”、“”、“c(A-)>c(OH-)>c(H+)
      (4)=
      四、解答题
      17.天然石灰石是生产水泥的重要原材料之一。对石灰石中CaCO3含量的测定常用KMnO4化还原滴定。简化流程如下:
      回答下列问题:
      (1)“溶解”时为增大浸出效率,可采取的措施是 (一条即可)。
      (2)加入稀盐酸溶解后,煮沸的目的是 。
      (3)“过滤”后还需用稀(NH4)2C2O4溶液洗涤沉淀三次,再用蒸馏水快速洗涤。结合CaC2O4(s)⇌Ca2+(aq)+C2O42-(aq),解释用稀(NH4)2C2O4溶液洗涤的原因 。
      (4)“滴定”:用一定浓度的稀硫酸将沉淀多次溶解(CaSO4微溶于水,保证CaC2O4完全转化成H2C2O4),获得的H2C2O4溶液用c ml/L KMnO4标准溶液滴定。平行滴定三次,消耗KMnO4溶液的平均体积为V mL。
      ①滴定时需要用到的玻璃仪器有酸式滴定管、胶头滴管、烧杯、 ;
      ②滴定终点的现象为 ;
      ③上述沉淀未洗净就滴定,结果可能 (用“偏大”、“偏小”、“不变”填空);
      ④样品中的钙含量为 %(列表达式即可。已知:样品质量m g,通常以CaO的质量分数表示钙含量)。
      【答案】(1)将石灰石粉碎或搅拌或适当升温或适当增大盐酸浓度等
      (2)除去生成的CO2,避免生成CaCO3
      (3)沉淀时存在平衡CaC2O4(s)⇌Ca2+(aq)+C2O42-(aq),用(NH4)2C2O4溶液洗涤,使得平衡逆向移动,减少沉淀的溶解
      (4) 锥形瓶 当滴入最后一滴标准液时,溶液恰好由无色变为紫红色,且30秒不复原 偏大 100×56×cV×10-3×52m
      18.温室气体让地球发烧,倡导低碳生活,是一种可持续发展的环保责任,将CO2应用于生产中实现其综合利用是目前的研究热点。
      I.
      (1)在催化作用下由CO2和CH4转化为CH3COOH,一定温度下,在恒容密闭容器中按1:1充入CO2和CH4,发生反应CO2(g)+CH4(g)⇌CH3COOH(g),下列各项能判断该反应已经达到平衡状态的是:____。
      A.混合气体的密度不变B.CO2的体积分数保持不变
      C.v(CO2)=v(CH4)D.混合气体的平均摩尔质量不变
      II.研究证明,CO2可作为合成低碳烯烃的原料,目前利用CO2与H2合成乙烯相关的热化学方程式如下:
      反应ⅰ:CO2(g)+3H2(g)=CH3OH(g)+H2O(g) ΔH1=-49.01kJ·ml-1
      反应ⅱ:2CH3OH(g)=C2H4(g)+2H2O(g) ΔH2=-29.98kJ·ml-1
      (2)由CO2制C2H4的热化学方程式 。
      (3)一定条件下,CO2(g)+3H2(g)=CH3OH(g)+H2O(g)的反应历程如图所示:
      该反应的反应速率由第 (“1”或“2”)步决定。
      III.在三个容积均为1L的密闭容器中以不同的氢碳比[n(H2)n(CO2)]充入H2和CO2,在一定条件下发生反应:2CO2(g)+6H2(g)⇌C2H4(g)+4H2O(g),CO2的平衡转化率随温度的变化如图所示。
      (4)CO2的平衡转化率随温度的升高而降低,其原因是 ,氢碳比① ②(填“>”“
      (5)512
      (6)负 H2-2e-+2HCO3-=2CO2↑+2H2O共价键
      N-N
      N-H
      O=O
      N≡N
      键能kJ·ml-1
      3a
      2.5a
      4a
      8a

      相关试卷

      2024-2025学年广西壮族自治区柳州市高二上学期1月期末化学试卷:

      这是一份2024-2025学年广西壮族自治区柳州市高二上学期1月期末化学试卷,共8页。试卷主要包含了单选题,解答题,填空题等内容,欢迎下载使用。

      2024-2025学年广西壮族自治区柳州市高二上学期1月期末化学试卷(学生版):

      这是一份2024-2025学年广西壮族自治区柳州市高二上学期1月期末化学试卷(学生版),共8页。试卷主要包含了本试卷分选择题和非选择题两部分,本试卷命题范围,可能用到的相对原子质量, 重铬酸钾溶液中存在如下平衡, 下列图示与对应叙述不正确的是等内容,欢迎下载使用。

      【化学】广西壮族自治区柳州市2024-2025学年高二上学期1月期末试题:

      这是一份【化学】广西壮族自治区柳州市2024-2025学年高二上学期1月期末试题,共8页。试卷主要包含了单选题,解答题,填空题等内容,欢迎下载使用。

      资料下载及使用帮助
      版权申诉
      • 1.电子资料成功下载后不支持退换,如发现资料有内容错误问题请联系客服,如若属实,我们会补偿您的损失
      • 2.压缩包下载后请先用软件解压,再使用对应软件打开;软件版本较低时请及时更新
      • 3.资料下载成功后可在60天以内免费重复下载
      版权申诉
      若您为此资料的原创作者,认为该资料内容侵犯了您的知识产权,请扫码添加我们的相关工作人员,我们尽可能的保护您的合法权益。
      入驻教习网,可获得资源免费推广曝光,还可获得多重现金奖励,申请 精品资源制作, 工作室入驻。
      版权申诉二维码
      欢迎来到教习网
      • 900万优选资源,让备课更轻松
      • 600万优选试题,支持自由组卷
      • 高质量可编辑,日均更新2000+
      • 百万教师选择,专业更值得信赖
      微信扫码注册
      手机号注册
      手机号码

      手机号格式错误

      手机验证码 获取验证码 获取验证码

      手机验证码已经成功发送,5分钟内有效

      设置密码

      6-20个字符,数字、字母或符号

      注册即视为同意教习网「注册协议」「隐私条款」
      QQ注册
      手机号注册
      微信注册

      注册成功

      返回
      顶部
      学业水平 高考一轮 高考二轮 高考真题 精选专题 初中月考 教师福利
      添加客服微信 获取1对1服务
      微信扫描添加客服
      Baidu
      map