若您为此资料的原创作者,认为该资料内容侵犯了您的知识产权,请扫码添加我们的相关工作人员,我们尽可能的保护您的合法权益。

1/10

2/10

3/10
还剩7页未读, 继续阅读
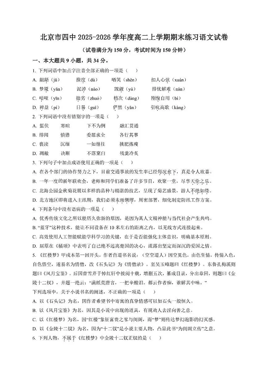
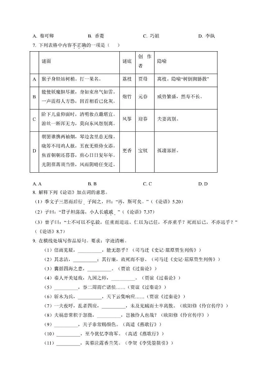
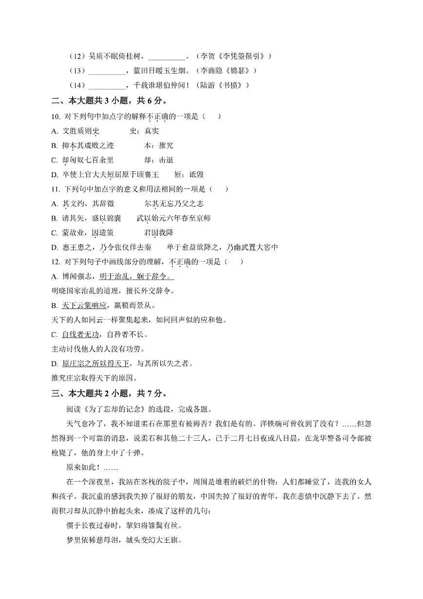
北京市第四中学2025-2026学年高二上学期期末练习语文试卷(含答案)
展开 这是一份北京市第四中学2025-2026学年高二上学期期末练习语文试卷(含答案),共10页。
相关试卷
北京市第四中学2025-2026学年高二上学期期末练习语文试卷(含答案):
这是一份北京市第四中学2025-2026学年高二上学期期末练习语文试卷(含答案),共10页。
2025-2026学年北京市第四中学高二上学期期末练习语文试卷(含答案):
这是一份2025-2026学年北京市第四中学高二上学期期末练习语文试卷(含答案),共10页。
北京四中2025-2026学年度高二上学期期末考试语文试卷:
这是一份北京四中2025-2026学年度高二上学期期末考试语文试卷,共10页。
相关试卷 更多
资料下载及使用帮助
版权申诉
- 1.电子资料成功下载后不支持退换,如发现资料有内容错误问题请联系客服,如若属实,我们会补偿您的损失
- 2.压缩包下载后请先用软件解压,再使用对应软件打开;软件版本较低时请及时更新
- 3.资料下载成功后可在60天以内免费重复下载
版权申诉
免费领取教师福利 




.png)




