搜索
      上传资料 赚现金

      内蒙古自治区巴彦淖尔市2025-2026学年高三上学期1月期末地理试题(试卷+解析)

      • 2.44 MB
      • 2026-02-10 11:18:02
      • 22
      • 0
      • 首发最新试卷真题
      加入资料篮
      立即下载
      内蒙古自治区巴彦淖尔市2025-2026学年高三上学期1月期末地理试题(试卷+解析)第1页
      高清全屏预览
      1/20
      内蒙古自治区巴彦淖尔市2025-2026学年高三上学期1月期末地理试题(试卷+解析)第2页
      高清全屏预览
      2/20
      内蒙古自治区巴彦淖尔市2025-2026学年高三上学期1月期末地理试题(试卷+解析)第3页
      高清全屏预览
      3/20
      还剩17页未读, 继续阅读

      内蒙古自治区巴彦淖尔市2025-2026学年高三上学期1月期末地理试题(试卷+解析)

      展开

      这是一份内蒙古自治区巴彦淖尔市2025-2026学年高三上学期1月期末地理试题(试卷+解析),共20页。试卷主要包含了本试卷主要考试内容等内容,欢迎下载使用。
      地理
      本试卷满分100分,考试用时75分钟。
      注意事项:
      1.答题前,考生务必将自己的姓名、考生号、考场号、座位号填写在答题卡上。
      2.回答选择题时,选出每小题答案后,用铅笔把答题卡上对应题目的答案标号涂黑。如需改动,用橡皮擦干净后,再选涂其他答案标号。回答非选择题时,将答案写在答题卡上。写在本试卷上无效。
      3.考试结束后,将本试卷和答题卡一并交回。
      4.本试卷主要考试内容:高考全部内容。
      一、选择题:本题共16小题,每小题3分,共48分。在每小题给出的四个选项中,只有一项是符合题目要求的。
      稀土是重要的战略性矿产资源,在国防、新能源、电子信息、环保、医疗等高技术领域具有不可替代的作用。白云鄂博稀土矿位于内蒙古包头市北部,是世界上最大的轻稀土矿床。2024年我国出台稀土管理相关法规,该法规要求建立稀土开采总量控制制度,调控稀土出口量。据此完成下面小题。
      1. 白云鄂博稀土储量的特征表明战略性矿产资源( )
      A. 储量有限,分布均匀B. 不可再生,开发困难
      C 价值较低,用途广泛D. 供应韧性不足,替代性弱
      2. 我国建立稀土开采总量控制制度的主要目的是( )
      ①防止过度开采,保障战略储备安全 ②以资源获取政治主导权
      ③减少市场供应量,提高市场稀土价格 ④促使技术突破,提升附加值
      A. ①②B. ①④C. ②③D. ②④
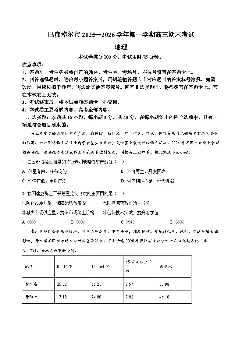
      贵州省地处云贵高原腹地,境内山脉众多,重峦叠嶂,绵延纵横。受地理位置、地形、交通等因素的影响,贵州省不同州市的人口结构差异较大。下表示意2020年贵州省及部分州市人口结构占比(单位:%)。据此完成下面小题。
      3. 2020年贵州省在人口结构上( )
      A 劳动力资源优势较明显B. 少儿人口较老年人口少
      C. 新生人口数量明显较少D. 逐渐趋向年轻
      4. 下列州市中,人口负担较轻的是( )
      A. 遵义市B. 毕节市C. 黔南州D. 贵阳市
      5. 与贵阳市相比,黔东南州( )
      A. 性别比失衡B. 就业环境优C. 留守老人多D. 流入人口多
      黄河三角洲入海口存在明显的地上河道,黄河入海口的地势和流水动力作用对区域聚落的布局有着深刻的影响。如下图示意黄河三角洲南岸地上河道区某聚落的空间布局形式。该聚落在空间形态上明显呈现东西窄的特征,聚落沿河道延伸,洪水可通过街道流向泄洪排水区。据此完成下面小题。
      6. 图示聚落的空间形态最可能是( )
      A. 多核心B. 团块状C. 棋盘状D. 条带状
      7. 该聚落空间布局对黄河三角洲水文环境适应性表现在( )
      A. 该聚落东西狭窄,利于快速排泄雨水B. 公路沿河延伸,便于河陆联合运输
      C. 街道南北贯穿,便于夏季通风散热D. 泄洪排水区水肥优越,为农业分布区
      8. 该聚落在农业生产中较易出现( )
      A. 水土流失B. 毁林开荒C. 土壤盐碱化D. 土地沙化
      甘肃陇东地区地处黄土高原中部,位于中国北方半湿润区向半干旱区的气候过渡地带,自然环境处于气候变化的敏感带。在全球气候变暖背景下,陇东地区作物的生长规律也发生了明显的变化。下图为黄土高原陇东地区苹果成熟前主要发育期不同阶段随时间的变化图。完成下面小题。
      9. 陇东地区自然环境对气候变化较为敏感的原因是( )
      A. 植被覆盖率较低B. 地势起伏较明显C. 自然景观单一D. 降水时空变率大
      10. 在全球气候变暖背景下,陇东地区苹果成熟前发育期的变化表现为( )
      A. 叶芽开放期明显提前B. 展叶盛期时长变长
      C. 开花盛期在持续提前D. 发育生长明显推迟
      11. 陇东地区苹果发育期的物候变化易产生( )
      A. 花期变短→减产B. 物候不稳→增产C. 热量减少→增产D. 低温冻害→减产
      巴芬湾位于北美洲格陵兰岛、巴芬岛、埃尔斯米尔岛之间,南与大西洋相通,北与北冰洋相连。巴芬湾冬季多数区域被海冰覆盖,但局部海域在海—气相互作用下形成冰间湖景观,在冰间湖区域形成了多层次的局部海洋生态系统。下图为巴芬湾冰间湖地理位置图。完成下面小题。
      12. 促使巴芬湾冰间湖形成的关键地理要素是( )
      A. 洋流B. 盛行风C. 海冰D. 径流
      13. 巴芬湾冰间湖附近( )
      A. 洋流类型为寒流B. 海水盐度相对较高
      C. 夏季洋流势力强D. 洋流对沿岸降温减湿作用强
      14. 利于巴芬湾冰间湖生态系统形成的条件有( )
      ①迎岸风形成上升补偿流②冰川融水多,水质清洁③水体活跃,海水溶氧量高④暖流经过,海水温度适宜
      A. ①③B. ①④C. ②③D. ③④
      山东莱州湾位于黄海浅海大陆架上,是山东半岛优质砂质海岸区,发育有典型的砂质半岛和沙嘴地貌。近30年来,在地质、气候条件稳定的前提下,山东莱州湾东部的砂质海岸线经历了明显的变化过程。图1为山东莱州湾朱桥河口至刁龙嘴段海岸线图,图2示意近30年来该海岸段海岸线的变化(注:正值表示海进,负值表示海退)。完成下面小题。
      15. 近30年来,朱桥河口至刁龙嘴段( )
      A. 刁龙嘴附近海岸后退严重B. 海北嘴以东陆地面积在减小
      C. 所有段海岸线均为海进区域D. 三山岛附近海岸线空间变化最大
      16. 朱桥河口至刁龙嘴段利于砂质半岛和沙嘴地貌发育的条件有( )
      ①冬季海流明显强于夏季海流②基岩海岸发育,流水侵蚀作用弱
      ③沿岸海域起伏小,海岸地势和缓④流域植被覆盖率高,生态环境好
      A. ①③B. ②③C. ①④D. ②④
      二、非选择题:本题共3小题,共52分。
      17. 阅读图文材料,完成下列要求。
      材料一:巴彦淖尔市地处内蒙古高原,是阻止西北风沙东越南侵的关键防线。其生态功能直接关系华北、京津冀地区的生态安全,同时生态本底(指某一地区在自然状态下,生物和非生物要素相互作用的总体表现)对农业生产的制约作用强。下图为巴彦淖尔市地理位置图。
      材料二:巴彦淖尔市是内蒙古重要的优质辣椒生产区,辣椒产业是巴彦淖尔市的重要支柱产业之一,巴彦淖尔市通过采取一系列优化措施,实现辣椒产业由“小作物”向高价值、优生态的转型发展。下图为巴彦淖尔市辣椒产业优化过程图。
      (1)简述巴彦淖尔市生态本底的特点。
      (2)分析巴彦淖尔市生态本底对农业生产的制约作用。
      (3)阐述巴彦淖尔市辣椒产业发展与生态环境的协调性。
      18. 阅读图文材料,完成下列要求。
      日照百分率是指实际日照时间与可能日照时间之比(全天无云时应有的日照时数)。这一数值可以反映出气候条件(主要是云、雨、雾等)对日照时间的影响程度。下图为陕西省全年平均日照百分率、降水量和地形图。
      (1)说出陕西省日照百分率的空间分布特点。
      (2)分析影响黄土高原区日照百分率的主要自然原因。
      (3)从水汽的角度,推测陕南秦巴山地夏季、冬季日照百分率的特点,并说明原因。
      19. 阅读图文材料,完成下列要求。
      黑河市位于黑龙江省北部,作为中国重要的汽车寒区试验基地,凭借其独特的地理位置、优越的气候条件和完善的测试设施,已成为全国寒区试车的首选地,并逐步向国际化、全季节化方向发展。目前,在吸引部分世界品牌汽车入驻的同时,众多新能源电池企业和无人机等高技术品牌企业纷纷入驻,黑河市正沿着“冷资源”转化为“热经济”的高质量创新发展路径稳步前行。下图为黑河市地理位置图,下表示意黑河市的主要气象数据及地形状况。
      (1)结合黑河市的自然要素特征,阐述黑河市适宜建设寒区试车基地的优越区位条件。
      (2)说明新能源电池品牌企业入驻黑河市的主要目的。
      (3)分析黑河市寒区汽车试验场地的建设对区域发展的重要作用。地区
      0—14岁
      15—64岁
      65岁及以上人口
      老少比
      贵州省
      25.22
      66.21
      8.57
      33.98
      贵阳市
      17.18
      74.90
      7.92
      46.10
      遵义市
      23.60
      67.13
      927
      39.28
      毕节市
      31.06
      61.48
      7.46
      24.02
      黔东南州
      24.86
      65.26
      9.88
      39.74
      黔南州
      23.45
      67.14
      9.41
      40.13
      自然要素
      类型
      特点
      气候
      气温
      年均气温1.62—2.52℃,冬季极端低温达-40℃
      无霜期
      90—110天
      降水量
      年均降水量447.32—730.77mm,降水主要集中于夏季。冬季积雪厚度大,积雪保存时间长
      风速
      全市四季平均风速均属2级轻风,人体感觉风力适中,多年平均风速在22—3.2m/s之间,平均风速低
      地形
      以中低山丘陵为主,平原占比低,地貌类型多样
      巴彦淖尔市2025—2026学年第一学期高三期末考试
      地理
      本试卷满分100分,考试用时75分钟。
      注意事项:
      1.答题前,考生务必将自己的姓名、考生号、考场号、座位号填写在答题卡上。
      2.回答选择题时,选出每小题答案后,用铅笔把答题卡上对应题目的答案标号涂黑。如需改动,用橡皮擦干净后,再选涂其他答案标号。回答非选择题时,将答案写在答题卡上。写在本试卷上无效。
      3.考试结束后,将本试卷和答题卡一并交回。
      4.本试卷主要考试内容:高考全部内容。
      一、选择题:本题共16小题,每小题3分,共48分。在每小题给出的四个选项中,只有一项是符合题目要求的。
      稀土是重要的战略性矿产资源,在国防、新能源、电子信息、环保、医疗等高技术领域具有不可替代的作用。白云鄂博稀土矿位于内蒙古包头市北部,是世界上最大的轻稀土矿床。2024年我国出台稀土管理相关法规,该法规要求建立稀土开采总量控制制度,调控稀土出口量。据此完成下面小题。
      1. 白云鄂博稀土储量的特征表明战略性矿产资源( )
      A. 储量有限,分布均匀B. 不可再生,开发困难
      C. 价值较低,用途广泛D. 供应韧性不足,替代性弱
      2. 我国建立稀土开采总量控制制度的主要目的是( )
      ①防止过度开采,保障战略储备安全 ②以资源获取政治主导权
      ③减少市场供应量,提高市场稀土价格 ④促使技术突破,提升附加值
      A. ①②B. ①④C. ②③D. ②④
      【答案】1. D 2. B
      【解析】
      【1题详解】
      题干指出白云鄂博为世界最大轻稀土矿床,但未提及其他地区分布情况,无法体现分布均匀,A错误。材料强调稀土不可替代,但未提及开发难度,且开发困难非题干核心信息,B错误。稀土在国防、新能源等高技术领域作用不可替代,说明价值高而非价值较低,C错误。材料指出稀土为战略性矿产资源,且我国通过总量控制调控出口,说明其供应存在风险(韧性不足),用途不可替代(替代性弱),D正确。 故选D。
      【2题详解】
      法规要求建立开采总量控制,直接目的是防止过度开采,保障长期战略储备安全,①正确。材料仅提及资源管理,未涉及获取政治主导权,②错误。总量控制可能减少供应,但法规目的是战略储备而非刻意提高价格,③错误。稀土用于高技术领域,控制开采可倒逼技术升级提升附加值(如深加工),④正确。综上所述,B正确,ACD错误。 故选B。
      战略性资源特点:稀缺性、分布不均、不可替代性强。资源管理政策核心逻辑:保护稀缺资源→保障国家安全→促进技术升级(如稀土深加工)。
      贵州省地处云贵高原腹地,境内山脉众多,重峦叠嶂,绵延纵横。受地理位置、地形、交通等因素的影响,贵州省不同州市的人口结构差异较大。下表示意2020年贵州省及部分州市人口结构占比(单位:%)。据此完成下面小题。
      3. 2020年贵州省在人口结构上( )
      A. 劳动力资源优势较明显B. 少儿人口较老年人口少
      C. 新生人口数量明显较少D. 逐渐趋向年轻
      4. 下列州市中,人口负担较轻的是( )
      A. 遵义市B. 毕节市C. 黔南州D. 贵阳市
      5. 与贵阳市相比,黔东南州( )
      A 性别比失衡B. 就业环境优C. 留守老人多D. 流入人口多
      【答案】3. A 4. D 5. C
      【解析】
      【3题详解】
      贵州省15-64岁人口占比66.21%,高于其他年龄段,说明劳动力资源较丰富,A正确;0-14岁人口占比25.22%,65岁及以上人口占比8.57%,少儿人口多于老年人口,B错误;表格仅显示人口比例,无法推断新生人口数量,C错误;老少比33.98%反映老龄化趋势,D错误。故本题选A。
      【4题详解】
      人口负担较轻即劳动年龄人口(15-64岁)占比高,非劳动人口(0-14岁和65岁及以上)占比低。贵阳市15-64岁人口占比74.90%(全省最高),非劳动人口占比25.10%(全省最低),符合题意。遵义市(67.13%)、毕节市(61.48%)、黔南州(67.14%)劳动人口占比均低于贵阳市,人口负担较重。D正确。故本题选D。
      【5题详解】
      表格未提供性别比数据,无法判断,A错误;贵阳市劳动人口占比74.90%,高于黔东南州(65.26%),说明贵阳就业环境优,B错误;黔东南州65岁及以上人口占比9.88%,高于贵阳(7.92%),易出现留守老人现象,C正确;贵阳对人口吸引力更强,流入人口应更多,D错误。故本题选C。
      人口结构分析核心:劳动人口占比高则社会负担轻;老少比(老年人口/少儿人口×100%)高反映老龄化较为严重;经济发达地区劳动人口占比高,欠发达地区少儿或老年人口占比高。
      黄河三角洲入海口存在明显的地上河道,黄河入海口的地势和流水动力作用对区域聚落的布局有着深刻的影响。如下图示意黄河三角洲南岸地上河道区某聚落的空间布局形式。该聚落在空间形态上明显呈现东西窄的特征,聚落沿河道延伸,洪水可通过街道流向泄洪排水区。据此完成下面小题。
      6. 图示聚落的空间形态最可能是( )
      A. 多核心B. 团块状C. 棋盘状D. 条带状
      7. 该聚落空间布局对黄河三角洲水文环境的适应性表现在( )
      A. 该聚落东西狭窄,利于快速排泄雨水B. 公路沿河延伸,便于河陆联合运输
      C. 街道南北贯穿,便于夏季通风散热D. 泄洪排水区水肥优越,为农业分布区
      8. 该聚落在农业生产中较易出现( )
      A. 水土流失B. 毁林开荒C. 土壤盐碱化D. 土地沙化
      【答案】6. D 7. A 8. C
      【解析】
      【6题详解】
      由材料可知,该聚落主要紧邻黄河附近高地布局,东西窄、南北长,四周地势低洼,为泄洪排水区域,因此该聚落受泄洪排水影响,应紧邻黄河大堤、高地,沿黄河延伸,聚落空间形态为条带状,D正确,排除A、B、C。故选D。
      【7题详解】
      结合上题分析可知,该聚落所在区域位于黄河南岸,受水流的动力作用和地势条件的影响,四周为低洼洪水排泄区,黄河河堤附近地势较四周高,聚落东西狭窄,降水时便于排泄雨水,减少聚落内积水,A正确;道路沿河延伸,主要是因为黄河河堤较高,黄河三角洲河床浅,水文条件复杂,水运条件差,对河陆联运的影响较小,B错误;由图可知,该区域街道主要为东西走向,便于夏季通风散热,C错误;泄洪区地势低洼,发展农业的条件较差,D错误。故选A。
      【8题详解】
      黄河三角洲地区位于我国北方季风区,蒸发强烈,该聚落受黄河水文条件影响,地下水位高,农田区易积盐,农业生产中较易出现土壤盐碱化问题,C正确;该聚落区地势低平、起伏较小,不易发生水土流失问题,A错误;毁林开荒现象多出现在山区或低山丘陵区,该聚落位于黄河三角洲区,地势平坦,B错误;土地沙化多发生在干旱和半干旱区,黄河三角洲位于半湿润区,D错误。故选C。
      聚落空间形态受自然条件(如河流、地形)和社会经济因素影响;在洪水易发区,聚落布局常考虑泄洪通道和蓄洪区,并利用洪水资源发展农业;黄河三角洲地区土壤盐碱化是农业生产的主要障碍,需采取排水、改良等措施。
      甘肃陇东地区地处黄土高原中部,位于中国北方半湿润区向半干旱区的气候过渡地带,自然环境处于气候变化的敏感带。在全球气候变暖背景下,陇东地区作物的生长规律也发生了明显的变化。下图为黄土高原陇东地区苹果成熟前主要发育期不同阶段随时间的变化图。完成下面小题。
      9. 陇东地区自然环境对气候变化较为敏感的原因是( )
      A. 植被覆盖率较低B. 地势起伏较明显C. 自然景观单一D. 降水时空变率大
      10. 在全球气候变暖背景下,陇东地区苹果成熟前发育期变化表现为( )
      A. 叶芽开放期明显提前B. 展叶盛期时长变长
      C. 开花盛期在持续提前D. 发育生长明显推迟
      11. 陇东地区苹果发育期的物候变化易产生( )
      A. 花期变短→减产B. 物候不稳→增产C. 热量减少→增产D. 低温冻害→减产
      【答案】9. D 10. A 11. D
      【解析】
      【9题详解】
      结合材料可知,陇东地区位于中国北方半湿润区向半干旱区的气候过渡地带,位于400mm年等降水量线附近,属于生态脆弱区,降水的季节变化和年际变化大,降水空间过渡性强,全球气候变化,易引起自然环境变化,D正确;植被覆盖率主要受区域水分供应的影响,水分是其主要制约因素,A错误;地势起伏变化对气候变化的响应效应较弱,B错误;陇东地区自然景观的空间过渡性较强,自然景观并不单一,C错误。故D选项正确。
      【10题详解】
      由图可知,在全球气候变暖背景下,该地区叶芽开放期明显提前,A正确;展叶盛期时长应为展叶盛期至开花盛期的时间,整体来看,展叶盛期时长有变短的趋势,B错误;开花盛期波动较为剧烈,并没有表现为持续提前,C错误;图中叶芽开放期至开花盛期是该地区苹果成熟前的主要发育阶段,整体而言,作物的生长时间提前较为明显,D错误。故A选项正确。
      【11题详解】
      结合上题分析可知,在全球气候变暖背景下,苹果成熟前主要发育阶段明显提前,陇东地区地处北方半湿润区向半干旱区的气候过渡地带,春季寒潮发生频率大,苹果开花盛期提前,易受寒潮灾害影响,易减产,D正确;图中整体花期时间变长,苹果发育期变长,A错误;物候波动会导致苹果减产,B错误;全球气候变暖背景下,热量应为增加,C错误。故D选项正确。
      物候期是指植物、动物和自然现象在一年中随季节变化而呈现出的特定生长、发育和活动的阶段。气候、温度、光照、降雨等环境因素对植物物候期影响明显。例如,不同地区的温度差异会导致植物物候期的不同,在温度较高的地区植物可能会更早地进入生长、开花等阶段。
      巴芬湾位于北美洲格陵兰岛、巴芬岛、埃尔斯米尔岛之间,南与大西洋相通,北与北冰洋相连。巴芬湾冬季多数区域被海冰覆盖,但局部海域在海—气相互作用下形成冰间湖景观,在冰间湖区域形成了多层次的局部海洋生态系统。下图为巴芬湾冰间湖地理位置图。完成下面小题。
      12. 促使巴芬湾冰间湖形成的关键地理要素是( )
      A. 洋流B. 盛行风C. 海冰D. 径流
      13. 巴芬湾冰间湖附近( )
      A. 洋流类型为寒流B. 海水盐度相对较高
      C. 夏季洋流势力强D. 洋流对沿岸降温减湿作用强
      14. 利于巴芬湾冰间湖生态系统形成的条件有( )
      ①迎岸风形成上升补偿流②冰川融水多,水质清洁③水体活跃,海水溶氧量高④暖流经过,海水温度适宜
      A. ①③B. ①④C. ②③D. ③④
      【答案】12. B 13. B 14. D
      【解析】
      【12题详解】
      结合图示信息可知,巴芬湾冰间湖主要分布于格陵兰岛西岸。冬季极地东风带南移,风力强劲,盛行离岸风,在海—气相互作用下,底层温海水上涌,表层水流速度快,未形成结冰现象,形成冰间湖景观,B正确;洋流、海冰没有体现海—气相互作用,冬季径流极少,均不是冰间湖形成的关键地理要素,排除ACD。故选B。
      【13题详解】
      图示巴芬湾冰间湖附近的洋流来自大西洋东岸,洋流自南向北流,为北大西洋暖流的分支,洋流类型为暖流,A错误;暖流海水温度较同纬度地区偏高,海水盐度高于同纬度地区,B正确;北大西洋暖流动力机制来源于高低纬度海水的热量差异,冬季高低纬度海水的热量差异较大,洋流势力较强,C错误;暖流对沿岸增温增湿作用较为明显,D错误。故选B。
      【14题详解】
      上升补偿流通常由离岸风引起,①错误;冰川融水主要为淡水,营养盐供应较少,不利于浮游植物生长,从而影响生态系统生产力,②错误;水体活跃有利于海水垂直混合和气体交换,提高溶氧量,支持生物呼吸,同时促进营养盐循环,增强生态系统活力,③正确;巴芬湾受西格陵兰暖流影响,海水温度相对较高,能防止海冰形成或延迟冻结,维持冰间湖开阔水域,为生物提供适宜的温度环境,④正确。综上,D正确,排除ABC。故选D。
      冰间湖是高纬海域冬季海冰中持续不冻的开阔水域,核心成因是暖洋流注入、风力吹拂或上升流作用。其能维持较低水温却不结冰,为极地生物提供觅食、繁殖场所,是极地生态系统的关键区域,也对区域热量交换、洋流循环有重要影响,常成为科考关注的重点对象。
      山东莱州湾位于黄海浅海大陆架上,是山东半岛优质砂质海岸区,发育有典型的砂质半岛和沙嘴地貌。近30年来,在地质、气候条件稳定的前提下,山东莱州湾东部的砂质海岸线经历了明显的变化过程。图1为山东莱州湾朱桥河口至刁龙嘴段海岸线图,图2示意近30年来该海岸段海岸线的变化(注:正值表示海进,负值表示海退)。完成下面小题。
      15. 近30年来,朱桥河口至刁龙嘴段( )
      A. 刁龙嘴附近海岸后退严重B. 海北嘴以东陆地面积在减小
      C. 所有段海岸线均为海进区域D. 三山岛附近海岸线空间变化最大
      16. 朱桥河口至刁龙嘴段利于砂质半岛和沙嘴地貌发育的条件有( )
      ①冬季海流明显强于夏季海流②基岩海岸发育,流水侵蚀作用弱
      ③沿岸海域起伏小,海岸地势和缓④流域植被覆盖率高,生态环境好
      A. ①③B. ②③C. ①④D. ②④
      【答案】15 B 16. A
      【解析】
      【15题详解】
      本题考查海岸线的进退变化,同时考查学生获取和解读地理信息的能力。由图可知,近30年来,海北嘴以东海岸线后退,出现海进现象,表明海北嘴以东陆地面积在减小,B正确;刁龙嘴附近海岸线淤积严重,陆进海退现象较为明显,A错误;图中海岸线各段有进有退,C错误;图中刁龙嘴附近海岸线空间变化最大,D错误。故B选项正确。
      【16题详解】
      本题考查海岸堆积地貌发育的条件,同时考查学生获取和解读地理信息的能力。由材料可知,砂质半岛和沙嘴地貌均向西部延伸发育,表明冬季海流更强,①正确;图中海岸段为砂质,不是基岩海岸发育,②错误;砂质半岛和沙嘴地貌为海浪与海流堆积地貌,海岸地势变化和缓,利于堆积地貌发育,③正确;流域植被覆盖率高,水土流失少,河流向海洋输送的堆积物较少,不利于砂质半岛和沙嘴地貌发育,④错误。故A选项正确。
      海岸线变化指因海平面升降和地壳运动造成海岸线后退或者前进。由于受海平面升降或地壳活动的影响,引起海水的侵入(海侵)或海水的后退(海退)现象,造成了海岸线的巨大变化。原因有:①受海水、冰川等侵蚀,海岸线后退;②河流入海口泥沙堆积,海岸线向外扩张;③人为原因,填海造陆,海岸线向外扩张。
      二、非选择题:本题共3小题,共52分。
      17. 阅读图文材料,完成下列要求。
      材料一:巴彦淖尔市地处内蒙古高原,是阻止西北风沙东越南侵的关键防线。其生态功能直接关系华北、京津冀地区的生态安全,同时生态本底(指某一地区在自然状态下,生物和非生物要素相互作用的总体表现)对农业生产的制约作用强。下图为巴彦淖尔市地理位置图。
      材料二:巴彦淖尔市是内蒙古重要的优质辣椒生产区,辣椒产业是巴彦淖尔市的重要支柱产业之一,巴彦淖尔市通过采取一系列优化措施,实现辣椒产业由“小作物”向高价值、优生态的转型发展。下图为巴彦淖尔市辣椒产业优化过程图。
      (1)简述巴彦淖尔市生态本底的特点。
      (2)分析巴彦淖尔市生态本底对农业生产的制约作用。
      (3)阐述巴彦淖尔市辣椒产业发展与生态环境的协调性。
      【答案】(1)生态系统时空变化较为显著;生态环境较脆弱;生态系统抗干扰能力弱;生态系统自我恢复能力差。
      (2)巴彦淖尔市气候干燥少雨,生态环境较为脆弱,极易退化,生态环境对农业生产的规模、生产类型的制约作用较大;巴彦淖尔市受夏季风影响小,降水量少,蒸发量大,生态系统脆弱,农业生产用水和生态用水的矛盾较大;巴彦淖尔市为重要的阻沙区,生态职能地位突出,农业生产发展需减少对区域生态功能的扰动。
      (3)巴彦淖尔市在辣椒种植过程中通过一穴双株,增大种植行距,有利于减少水资源消耗量,提高水资源利用效率;在灌溉技术上,推广应用智能滴灌、喷灌及水肥一体化技术,既可以有效减少水资源浪费,又能提高水资源利用效率;政策支持、资金投入、节水培训,有利于辣椒种植区节水农业的开展,改变传统的低效率水资源利用方式;产业链的延伸,既能提高辣椒产值,减少通过规模效益获得经济收益的方式,又能保障区域生态用水量。
      【解析】
      【分析】本大题以巴彦淖尔市的生态本底和辣椒产业发展为材料设置试题,涉及区域环境特征、产业生产与自然环境的关系等相关内容,考查学生获取和解读信息的能力、调动和地理知识的能力,着重考查区域认知、综合分析核心素养。
      【小问1详解】
      由材料可知,巴彦淖尔市地处我国西北,且位于内蒙古高原西部,气候干旱,植被稀疏,是典型的生态脆弱地区,生态脆弱区生态系统抗干扰能力弱,易于退化且难以恢复。巴彦淖尔市地处荒漠边缘,降水年际变化大,区域具有过渡特征,生态系统时空变化较为显著。
      【小问2详解】
      由上题可知,巴彦淖尔市生态本底脆弱,对于农业生产的规模、类型、条件等均会产生制约作用。从规模上看,巴彦淖尔市气候干旱,降水稀少,生态脆弱且极易退化,使农业生产无法大面积扩张;同时该地生态地位突出,直接关系华北、京津冀地区的生态安全,因此在农业生产中应有所克制,避免对区域生态功能产生的不利影响。从生产类型上看,该地气候干旱,不适宜种植耗水量大的农作物。从生产条件上看,该地受夏季风影响小,降水少、蒸发强,水源不足,生产用水与生态用水矛盾加剧。
      【小问3详解】
      由材料二中的过程图可以看出,巴彦淖尔市主要从四个方面来协调辣椒产业发展与生态环境的关系,即种植模式、灌溉技术、组织管理、加工环节。从种植模式上看,重点是提高水资源利用效率,通过一穴双株,增大种植行距等措施来减少水资源消耗;从灌溉技术上看,通过应用滴灌、喷灌、水肥一体化等节水技术,有效减少水资源浪费,又进一步减少水资源浪费;从组织管理方面,加大政策、资金、组织管理、培训力度,转变人们种植区传统用水观念,利于辣椒种植区节水农业的开展,改变传统的低效率水资源利用方式;从加工环节上看,通过延长产业链、开拓市场、创建品牌来增加辣椒产值,减少对规模效益的依赖,以保障生态用水。
      18. 阅读图文材料,完成下列要求。
      日照百分率是指实际日照时间与可能日照时间之比(全天无云时应有的日照时数)。这一数值可以反映出气候条件(主要是云、雨、雾等)对日照时间的影响程度。下图为陕西省全年平均日照百分率、降水量和地形图。
      (1)说出陕西省日照百分率空间分布特点。
      (2)分析影响黄土高原区日照百分率的主要自然原因。
      (3)从水汽的角度,推测陕南秦巴山地夏季、冬季日照百分率的特点,并说明原因。
      【答案】(1)空间分布差异较大,整体表现为北部多,南部少;同纬度地区山地偏多,谷地偏少;最高值区位于黄土高原的北部地区,最低值区位于南部的汉江谷地。
      (2)黄土高原区整体海拔偏高,大气对太阳辐射的削弱作用弱,地表获得的太阳辐射偏多,实际日照时间偏长,日照百分率偏高;黄土高原区整体降水偏少,云雨现象较少,实际日照时间偏长,日照百分率偏高;黄土高原区水汽少,冬春季风力强劲,减少逆温层发生,大雾天气较少,实际日照时间偏长,日照百分率偏高。
      (3)特点:夏季较小;冬季较大。
      原因:秦巴山地年降水量在800mm以上,属于亚热带季风气候区;夏季降水偏多,水汽较多,云量大,实际日照时间偏短,日照百分率偏低;冬季降水少,水汽较少,晴天多,海拔高,实际日照时间偏长,日照百分率偏高。
      【解析】
      【分析】本题以陕西省日照百分率为情境,考查日照的空间分布特点、影响因素及秦巴山地的季节差异,考查学生调用地理知识的能力,体现区域认知、综合思维学科素养。
      【小问1详解】
      陕西省日照百分率的空间差异较大,北部为黄土高原,降水少、晴天多,日照百分率高;南部为秦巴山地与汉江谷地,降水多、云量大,日照百分率低。受地形影响,同纬度山地因海拔高、云量相对少,日照多于谷地;极值分布上,黄土高原北部降水最少、晴天最多,为高值区;南部汉江谷地降水多、云量多,为低值区。
      【小问2详解】
      黄土高原区整体海拔偏高,海拔越高,空气越稀薄,大气中的水汽、尘埃等含量越少,大气透明度越高,大气对太阳辐射的削弱作用就越弱,所以到达地面的太阳辐射强,地表获得的太阳辐射偏多,使得实际日照时间偏长,进而日照百分率偏高。黄土高原区整体降水偏少,云雨现象较少,晴朗天气时,云量少,反射和散射作用弱,大气对太阳辐射的削弱作用弱,地面获得的太阳辐射多,实际日照时间长,因此日照百分率偏高。黄土高原区距离海洋较远,降水较少,水汽含量少,冬春季风力强劲,不易形成逆温层(逆温层形成常与水汽等条件有关,水汽少且风力强不利于逆温层稳定存在),大雾天气较少(大雾形成需要水汽等条件,水汽少且风力强不利于大雾形成)。大雾等天气会影响日照,大雾天气少则实际日照时间偏长,日照百分率偏高。
      【小问3详解】
      根据图示信息可知,陕南秦巴山地年降水量在800mm以上,属于亚热带季风气候区。这种气候具有夏雨冬干的特点。根据所学知识可知,亚热带季风气候降水主要集中在夏季,夏季降水偏多,大量水汽凝结成云致雨,使得天空云量大,云层对太阳辐射有反射、散射和吸收等削弱作用,导致到达地面的太阳辐射减少,实际日照时间偏短,所以日照百分率偏低。冬季降水少意味着水汽较少,水汽少则晴天多,大气对太阳辐射的削弱作用弱,同时,陕南秦巴山地海拔相对较高,在冬季晴朗天气下,受地形阻挡等因素影响较小,实际日照时间偏长,从而日照百分率偏高。所以陕南秦巴山地夏季、冬季日照百分率的特点是夏季较小;冬季较大。
      19. 阅读图文材料,完成下列要求。
      黑河市位于黑龙江省北部,作为中国重要的汽车寒区试验基地,凭借其独特的地理位置、优越的气候条件和完善的测试设施,已成为全国寒区试车的首选地,并逐步向国际化、全季节化方向发展。目前,在吸引部分世界品牌汽车入驻的同时,众多新能源电池企业和无人机等高技术品牌企业纷纷入驻,黑河市正沿着“冷资源”转化为“热经济”的高质量创新发展路径稳步前行。下图为黑河市地理位置图,下表示意黑河市的主要气象数据及地形状况。
      (1)结合黑河市的自然要素特征,阐述黑河市适宜建设寒区试车基地的优越区位条件。
      (2)说明新能源电池品牌企业入驻黑河市的主要目的。
      (3)分析黑河市寒区汽车试验场地的建设对区域发展的重要作用。
      【答案】(1)纬度高,冬季寒冷漫长,存在极端低温,满足极寒环境测试需求且试车期长;冬季多雪且积雪期长,冰雪路面条件稳定;地形类型多样,能够提供多种道路及测试场景。
      (2)低温环境对电池容量、续航及安全性影响较大,需要在严寒条件下进行可靠性和耐久性测试;借助当地完善的寒区试车配套设施,提高电池技术水平与市场竞争力。
      (3)试车产业与文旅产业融合发展,推动乡村产业优化升级;促进相关生产、生活配套服务设施建设,利于乡村基础设施完善;拓宽当地农民就业增收渠道,提高收入水平。
      【解析】
      【分析】本题以黑河市地理位置图和黑河市的主要气象数据及地形状况为材料设置题目,考查水循环和服务业的区位因素等相关知识,考查学生获取和解读信息能力及综合思维能力,培养学生的人地协调观、区域认知和地理实践力等地理核心素养。
      小问1详解】
      黑河市地处我国高纬度寒冷地区,其气候条件对寒区试车产业具有显著优势。年均低温期长,极端低温低,能充分模拟严寒环境下的汽车性能极限,满足发动机冷启动、制动系统、电池续航等核心测试需求。冬季降雪丰富,积雪厚度大且存留时间长,可提供天然冰雪路面,适合冰雪操控性、防滑性能等测试场景;以中低山丘陵为主,平原占比低,地貌类型多样,能够提供多种道路及测试场景。
      【小问2详解】
      低温环境对电池容量、续航及安全性影响较大,需要在严寒条件下进行可靠性和耐久性测试,黑河纬度高,气候寒冷,能够提供寒冷的测试条件;当地完善的寒区试车配套设施齐全,入驻黑河市可以利用当地的相关设施提高电池技术水平与市场竞争力。
      【小问3详解】
      试车产业与雾凇节、冬捕节等活动结合,打造“汽车测试体验+冰雪观光”旅游线路,试车产业与文旅产业融合发展,推动乡村产业优化升级。试车产业吸引大量车企、技术人员及配套服务需求,催生乡村民宿、餐饮、物流、车辆维修等配套产业,推动传统农业村向“测试服务+旅游”复合型乡村转型。试验场建设、车辆测试辅助、冰雪路面维护等岗位优先吸纳本地村民,同时村民可通过出租闲置房屋、经营特色农家乐(如“试车主题民宿”)获得稳定收入,减少农村劳动力外流。为满足试车产业交通、通讯、能源等需求,政府加大对乡村道路硬化、网络覆盖、电力升级等投入,改善村民生活条件,缩小城乡差距。地区
      0—14岁
      15—64岁
      65岁及以上人口
      老少比
      贵州省
      25.22
      66.21
      8.57
      33.98
      贵阳市
      17.18
      74.90
      7.92
      46.10
      遵义市
      23.60
      67.13
      9.27
      39.28
      毕节市
      31.06
      61.48
      7.46
      24.02
      黔东南州
      24.86
      65.26
      9.88
      39.74
      黔南州
      23.45
      67.14
      9.41
      40.13
      自然要素
      类型
      特点
      气候
      气温
      年均气温1.62—2.52℃,冬季极端低温达-40℃
      无霜期
      90—110天
      降水量
      年均降水量447.32—730.77mm,降水主要集中于夏季。冬季积雪厚度大,积雪保存时间长
      风速
      全市四季平均风速均属2级轻风,人体感觉风力适中,多年平均风速在2.2—3.2m/s之间,平均风速低
      地形
      以中低山丘陵为主,平原占比低,地貌类型多样

      相关试卷

      内蒙古自治区巴彦淖尔市2025-2026学年高三上学期1月期末地理试题(试卷+解析):

      这是一份内蒙古自治区巴彦淖尔市2025-2026学年高三上学期1月期末地理试题(试卷+解析),共20页。试卷主要包含了本试卷主要考试内容等内容,欢迎下载使用。

      内蒙古自治区巴彦淖尔市2026届高三上学期1月期末考试地理试卷(含答案):

      这是一份内蒙古自治区巴彦淖尔市2026届高三上学期1月期末考试地理试卷(含答案),共9页。

      内蒙古自治区巴彦淖尔市2024-2025学年高一下学期期末考试地理试卷(解析版):

      这是一份内蒙古自治区巴彦淖尔市2024-2025学年高一下学期期末考试地理试卷(解析版),共11页。试卷主要包含了本试卷主要考试内容等内容,欢迎下载使用。

      资料下载及使用帮助
      版权申诉
      • 1.电子资料成功下载后不支持退换,如发现资料有内容错误问题请联系客服,如若属实,我们会补偿您的损失
      • 2.压缩包下载后请先用软件解压,再使用对应软件打开;软件版本较低时请及时更新
      • 3.资料下载成功后可在60天以内免费重复下载
      版权申诉
      若您为此资料的原创作者,认为该资料内容侵犯了您的知识产权,请扫码添加我们的相关工作人员,我们尽可能的保护您的合法权益。
      入驻教习网,可获得资源免费推广曝光,还可获得多重现金奖励,申请 精品资源制作, 工作室入驻。
      版权申诉二维码
      欢迎来到教习网
      • 900万优选资源,让备课更轻松
      • 600万优选试题,支持自由组卷
      • 高质量可编辑,日均更新2000+
      • 百万教师选择,专业更值得信赖
      微信扫码注册
      手机号注册
      手机号码

      手机号格式错误

      手机验证码 获取验证码 获取验证码

      手机验证码已经成功发送,5分钟内有效

      设置密码

      6-20个字符,数字、字母或符号

      注册即视为同意教习网「注册协议」「隐私条款」
      QQ注册
      手机号注册
      微信注册

      注册成功

      返回
      顶部
      学业水平 高考一轮 高考二轮 高考真题 精选专题 初中月考 教师福利
      添加客服微信 获取1对1服务
      微信扫描添加客服
      Baidu
      map