若您为此资料的原创作者,认为该资料内容侵犯了您的知识产权,请扫码添加我们的相关工作人员,我们尽可能的保护您的合法权益。

1/6

2/6

3/6

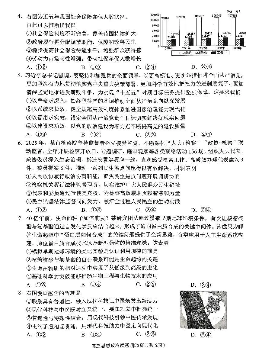
1/1
还剩3页未读, 继续阅读
所属成套资源:山东省日照市2026届高三上学期期末考试各学科试题及答案
成套系列资料,整套一键下载
山东省日照市2026届高三上学期期末考试政治试题(PDF版附答案)
展开 这是一份山东省日照市2026届高三上学期期末考试政治试题(PDF版附答案),文件包含政治试题卷pdf、政治试题卷答案pdf等2份试卷配套教学资源,其中试卷共7页, 欢迎下载使用。
相关试卷
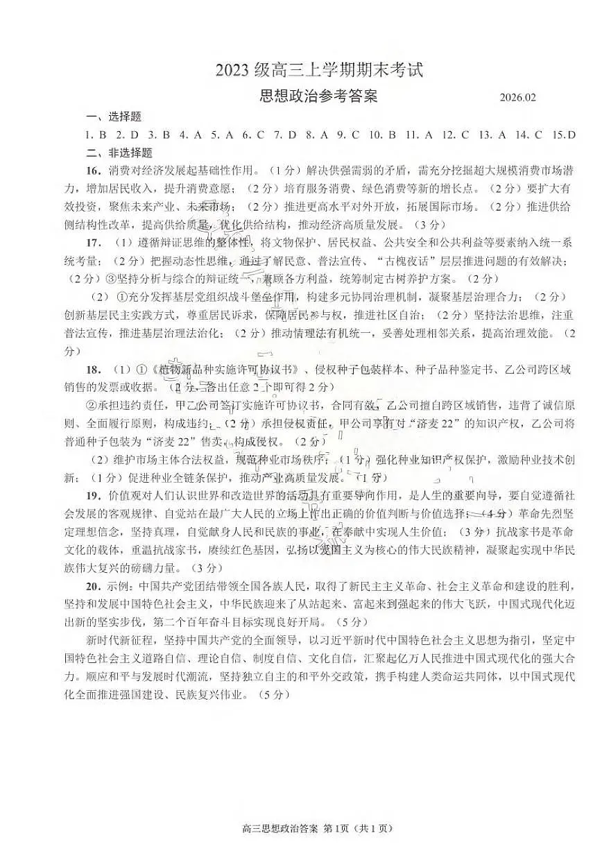
山东省日照市2026届高三上学期期末考试政治试题(PDF版附答案):
这是一份山东省日照市2026届高三上学期期末考试政治试题(PDF版附答案),文件包含政治试题卷pdf、政治试题卷答案pdf等2份试卷配套教学资源,其中试卷共7页, 欢迎下载使用。
2026届山东省日照市高三上学期期末考试政治试卷(含答案):
这是一份2026届山东省日照市高三上学期期末考试政治试卷(含答案),共9页。
山东省日照市2026届高三年级上学期期末考试政治试卷(附参考答案):
这是一份山东省日照市2026届高三年级上学期期末考试政治试卷(附参考答案),共7页。
相关试卷 更多
资料下载及使用帮助
版权申诉
- 1.电子资料成功下载后不支持退换,如发现资料有内容错误问题请联系客服,如若属实,我们会补偿您的损失
- 2.压缩包下载后请先用软件解压,再使用对应软件打开;软件版本较低时请及时更新
- 3.资料下载成功后可在60天以内免费重复下载
版权申诉
免费领取教师福利 





.png)




