搜索
      上传资料 赚现金

      2025—2026学年度天津市第二十一中学高一上学期期中考试历史试题(解析版)

      • 427.21 KB
      • 2026-02-08 23:08:59
      • 27
      • 0
      • 教习网2771476
      加入资料篮
      立即下载
      2025—2026学年度天津市第二十一中学高一上学期期中考试历史试题(解析版)第1页
      1/15
      2025—2026学年度天津市第二十一中学高一上学期期中考试历史试题(解析版)第2页
      2/15
      2025—2026学年度天津市第二十一中学高一上学期期中考试历史试题(解析版)第3页
      3/15
      还剩12页未读, 继续阅读

      2025—2026学年度天津市第二十一中学高一上学期期中考试历史试题(解析版)

      展开

      这是一份2025—2026学年度天津市第二十一中学高一上学期期中考试历史试题(解析版),共15页。试卷主要包含了单选题,非选择题等内容,欢迎下载使用。
      一、单选题
      1.考古研究表明,在今渤海至泰山之间的海岱地区出土了具有代表性的鬻、觚等陶质酒器,这种器型的酒器后来也出现在五帝后期中原地区文化遗址中。这可用于说明( )
      A.良渚文化的传承B.红山文化的传承
      C.龙山文化的传承D.巴蜀文化的传承
      2.商朝实行内外服制,外服异姓方国居多;西周“封邦建国”,大规模分封宗室子弟和功臣;秦灭六国、统一天下,废分封、行郡县。这反映出商朝至秦朝政治制度的变化是
      A.传统等级制度的瓦解B.财产地域观念的淡化
      C.政权组织的日趋严密D.中央集权制度的完善
      3.在中国新疆乌鲁木齐南山矿区以及俄罗斯阿尔泰山北麓等地,出土了公元前7~前5世纪楚国生产的凤鸟纹刺绣丝绸。据此可以判断
      A.东周时期丝织品做工精良,远播西域地区
      B.楚国是中西交通起点,楚文化有明显西域特征
      C.汉代丝路开通之前,中原与西域没有交往
      D.东周时期楚国与西域交流广泛,生活方式趋同
      4.著名史学家钱穆认为:“秦之富强,得东方游仕之力为多,如商鞅、张仪、公孙衍、甘茂、范雎、蔡泽、吕不韦,皆东方人也,彼辈者皆不抱狭义的国家观念。若使东方贵族机体不推翻,当国者尽如平原、信陵、屈原、韩非之徒,平民学者不出头,游仕不发迹,一般民众皆受狭义的贵族政体之支配,则秦人力量便不够并吞东方。”钱穆意在说明
      A.秦之人才资源远弱于东方六国
      B.天下观念推动了统一国家形成
      C.秦之富强得益于平民取代贵族
      D.东方六国保留大量贵族制残余
      5.《史记》注最有影响的是“三家注”,即南朝裴驷的《史记集解》、唐司马贞的《史记索隐》和唐张守节的《史记正义》。今有学者认为,除“三家注”外,还应有第四家注,即考古学家的注。该学者意在强调( )
      A.《史记》具有真实性和文学性B.文献价值有赖于当代学者阐释
      C.文献必须得到出土文物的印证D.考古资料有助于探求历史真实
      6.司马迁在《史记》中首创民族史传,共写了五篇少数民族史传,分别是《匈奴列传》《南越列传》《东越列传》《朝鲜列传》《西南夷列传》,并把这五篇少数民族史传归入七十列传中,把作为一个民族实体的少数民族等列为天子臣民。司马迁的这一历史观
      A.奠定了中华民族多元一体格局的基础B.推动了"华夏认同"观念的形成
      C.适应了巩固和发展大一统国家的需要D.为开辟中西交通道路作了铺垫
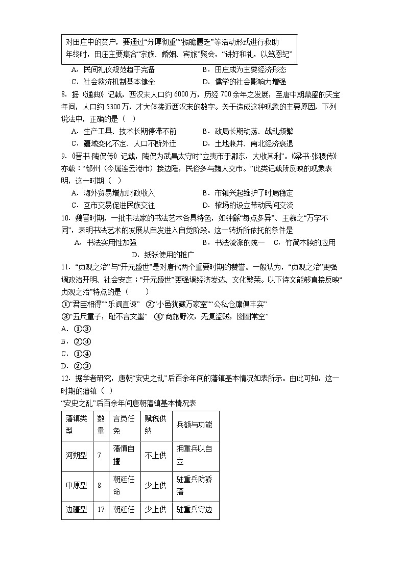
      7.如图是成书于东汉后期的《四民月令》所载的部分内容。由此可知东汉时期
      A.民间礼仪规范趋于完备B.田庄成为主要经济形态
      C.社会救济机制基本健全D.儒学的社会影响力增强
      8.据《通典》记载,西汉末人口约6000万,历经700余年之发展,至唐中期鼎盛的天宝年间,人口约5300万,才大体接近西汉末的数字。关于造成这种现象的主要原因,下列说法中,正确的是( )
      A.生产工具、技术长期停滞不前B.政局长期动荡、战乱频繁
      C.疆域变化不定、人口不断外迁D.土地兼并、南北经济衰退
      9.《晋书·陶侃传》记载,陶侃为武昌太守时“立夷市于郡东,大收其利”。《梁书·张稷传》亦载:“郁州(今属连云港市)接边陲,民俗多与魏人交市。”此类记载所反映的现象表明,这一时期( )
      A.海外贸易增加财政收入B.市镇兴起维护了时局稳定
      C.互市交易促进民族交往D.榷场的设立带动民间交流
      10.魏晋时期,一批书法家的书法艺术各具特色,如钟繇“每点多异”、王羲之“万字不同”,表明书法艺术的发展从自发进入自觉阶段。这一转折所依托的条件是
      A.书法实用性加强B.书法流派的统一C.竹简木牍的应用D.纸张使用的推广
      11.“贞观之治”与“开元盛世”是对唐代两个重要时期的赞誉。一般认为,“贞观之治”更强调政治开明、社会安定;“开元盛世”更强调经济发达、文化繁荣。以下诗文能够直接反映“贞观之治”特点的是( )
      ①“君臣相得”“乐闻直谏” ②“小邑犹藏万家室”“公私仓廪俱丰实”
      ③“五尺童子,耻不言文墨” ④“商旅野次,无复盗贼,囹圄常空”
      A.①③
      B.②④
      C.①④
      D.②③
      12.据学者研究,唐朝“安史之乱”后百余年间的藩镇基本情况如表所示。由此可知,这一时期的藩镇( )
      “安史之乱”后百余年间唐朝藩镇基本情况表
      A.控制了朝廷财政收入B.彼此之间攻伐不已C.注重维护中央的权威D.延续了唐朝的统治
      13.如表关于唐人李元谅身世的三则史料中( )
      A.《旧唐书》的记载相对客观B.所有的信息皆可互相证实
      C.墓志采用了《旧唐书》记载D.出现较早的史料最为真实
      14.下图为唐代告身(官员接受官职的凭证)书写格式示意图。该图说明唐代告身
      ①由中书省和门下省官员共同草拟 ②在皇帝画可同意后交门下省审议
      ③最终由尚书省的官员签署并颁下 ④可体现三省相互牵制又分工配合
      A.①③B.②④C.①②D.③④
      15.唐朝文学家段成式《酉阳杂俎》所记植物近二百种,包括唐代传入的龙胆香、安息香、波斯枣、巴旦杏、无花果等。其子段公路《北户录》则主要记载了岭南地区的动植物,其中写道:茉莉花“本出外国,大同二年(536),始来中土,今番禺士女,多以彩缕贯花卖之”。这反映了( )
      A.唐朝文化兼收并蓄B.大唐风俗远播异域
      C.市民生活悠闲雅致D.文学体裁多种多样
      16.王安石在变法中“募饥民修水利”,以“赈救食力之农”“兴陂塘沟港之废”。与“煮粥赈灾”“开仓放粮”等赈灾方式相比,王安石此举力图
      A.尽量减轻政府的救灾负担B.稳定灾区的社会秩序
      C.从长远上解决灾民生计问题D.建立政府抗灾救荒体系
      17.武成王庙,又称太公庙,是古代国家祭祀兵家鼻祖吕尚的祠庙。唐玄宗时,曾下令在两京及诸州各置太公庙一所,按文宣王庙的规格进行祭祀。但到宋代,仅在京师及个别地方保留武成王庙,祭祀规格也低于文宣王庙。这一现象反映出宋代( )
      A.漠视兵家思想B.抑制地方势力C.打压民间信仰D.实行抑武方针
      18.以诗证史是史学研究的方法之一。下表中宋人诗句与其可以反映出的历史现象对应正确的是诗句( )
      A.AB.BC.CD.D
      19.宋朝海外贸易中,输出的商品主要是丝织品、瓷器、漆器、铁器等,输入的商品以香料、犀角、象牙、珊瑚、珍珠等为大宗。政府每年从海上进口贸易中获利颇丰。这表明,在宋朝( )
      A.进口商品成为基本生产资料B.开辟了海上丝绸之路
      C.外贸成为国家税收主要来源D.手工业生产较为发达
      20.北宋以紫色为尊贵颜色,宋太宗曾下诏禁止民间服紫,然“冒法者众”。当时的人们以“巧制新妆,竞夸华丽”‘愈厌而好新,月异而岁殊”为荣。这种好新求奇的风尚主要得益于宋代( )
      A.中央集权日益加强B.社会环境相对宽松
      C.海外贸易繁荣发展D.封建等级不复存在
      21.魏晋以来佛教、道教广泛传播,宋人李觏认为原因在于“儒失其守,教化坠于地”;张载认为佛道追求的彼岸是虚幻的,与“吾儒”水火不容。由此可知,李觏、张载主张
      A.儒法并用以维护君权B.立足考据以重建学风
      C.复兴儒学以回应挑战D.杂糅佛道以构建理学
      22.宋代盛行婚姻论财,遭到一些士大夫的批评。南宋理学家张栻认为,“婚姻结好,岂为财物?”甚至表示“治其尤甚者,以正风俗”。还有理学家强调婚姻是“合二姓之好”,上能事先祖,下可继后世。这反映了当时理学家
      A.淡化婚姻中的宗族观念B.意图维护礼教纲常
      C.背离政府对民俗的引导D.促成婚姻习俗变革
      23.北宋理学家张载认为:“封建者,天下之事,分得简则治之精,不简则不精,故圣人必以天下分之于人,则事无不治者。……为天下者,奚为纷纷必亲天下之事?”这表明张载主张( )
      A.扩大地方权力B.恢复郡国并行制度
      C.健全中央机构D.简化官员选任程序
      24.宋代经济文化高度发达。有外国学者曾这样评价十三世纪的中国:“在社会生活、艺术、娱乐、制度、工艺技术诸领域,中国无疑是当时最先进的国家。”下列关于宋代史事的表述,正确的是
      ①宋词是中国历史上具有时代特色的文学成就之一
      ②瓷器开始成为“海上丝绸之路”外销的重要商品
      ③毕昇发明活字印刷术,实现了印刷史上的一大革命
      ④已出现火药箭、火炮、火球、火蒺藜等多种火药武器
      A.①②③B.①②④C.①③④D.②③④
      25.下表是宋朝江南地区农村劳动力“溢出”的有关记载。这些现象
      A.反映了当时社会经济发展特点B.推动小农经济走向瓦解
      C.动摇了传统的“重农抑商”政策D.导致我国人口分布不均
      26.下表呈现的是宋代程颐和朱熹的思想观点。这说明理学家( )
      A.主张学史时须重视道德教化B.研究历史注重史料搜集整理
      C.通过探究万物获取历史真相D.借助历史事实领悟心学理念
      27.程颢诗云:“闲来无事不从容,睡觉东窗日已红。万物静观皆自得,四时佳兴与人同。道通天地有形外,思入风云变态中。富贵不淫贫贱乐,男儿到此是豪雄。”其体现的主旨是
      A.人类与自然和谐共处B.人与万事万物皆同理
      C.张扬自我的人生态度D.无为而治的思想理念
      28.《元史·地理志》总结道:“盖岭北,辽阳与甘肃、四川、云南、湖广之边,唐所谓羁縻之州,往往在是,今皆赋役之,比于内地。”结合如图及所学,对此理解正确的是( )
      ①唐朝往往通过册封和朝贡管理边疆地区
      ②唐朝时吐蕃开始接受中央政府的管理
      ③元朝边疆管理呈现出与内地一体化趋向
      ④元朝对边疆实施了长时间和比较稳定的统治
      A.①②③B.①②④C.①③④D.②③④
      29.元延祐元年(1314年)恢复开科取士,规定凡考经问或明经的人,以《大学》《论语》《孟子》《中庸》为课本,以朱熹《四书章句集注》为参考书。由此,科举再次成为思想与权力之间的制度化链接。此举意在
      A.尊重前朝传统文化信仰B.争取汉族士人的政治认同
      C.缓和中央与地方的矛盾D.恢复程朱理学的正统地位
      30.元代中书右丞卢世荣奏请实行由官方出钱出船、委托商人经营的“官本船”政策,“于泉、杭二州立市舶都转运司……有其利七,商有其三。禁私泛海者,拘其先所蓄宝货,官买之。”元世祖下令“从速施行”。该政策( )
      A.促进了大运河的重新开通
      B.通过官营海外贸易以增加财政收入
      C.表明元朝走向了闭关自守
      D.开创了官督商办的股份制经营形式
      二、非选择题
      31.阅读材料,完成下列要求。
      材料 “古典”指以“六经”为代表的先秦典籍。《史记》太史公曰:“书缺有间矣。”唐司马贞解释说:“言古典残缺有年栽,故曰有间。”《后汉书》称孝明皇帝“垂情古典,游意经艺……正坐自讲,诸儒并听”。
      有学者提出,对“中国古典”的学术研究可称为“中国古典学”,它至少涵盖三个层面。其一,商周文献、诸子之学、秦汉典籍,以《汉书·艺文志》中所列六类书目为代表。其二,与典籍相关的文字学,如陶玉石器上的刻划文字、甲骨文、金文、简帛文字、两汉今古文以及相关的音韵学、训诂学,以汉代的《尔雅》《释名》《说文解字》为代表。其三,以传世经典与文字资料为线索,充分利用考古资料,统合研究“中国古典”,如古代文明、思想文化、学术史研究等。
      有西方学者认为,从西周到魏晋时期为中华文明的“古典时代”。进入古典时代后,技术发展使得农业和整个文明的扩展速度与强度都大大超越过去。秦汉帝国确立了其后中华文明发展的基本要素。该文明要素的结构不仅包括庞大官僚体系和国内服务系统,还包括把这个广大的文明连接起来的道路和运河,支持着农业基础的灌溉网络,以及保护中国内地免于游牧民族袭扰的庞大的边墙。正如这些成就所表明的,中华文明是全部人类历史上最具创造力和影响力的文明之一。
      ——摘编自《百年考古推动中国古典学步入黄金时代》《全球文明史》等
      (1)根据材料,概括“中国古典学”的研究对象。
      (2)根据材料并结合所学知识,归纳中国在“古典时代”的开创性贡献。
      32.阅读材料,完成下列要求。
      材料一 周代,饮食行为被纳入“礼”的范畴。君臣宴乐之时,按照不同等级、身份配置不同的餐具以及餐食,一人一案,跪坐而食。魏晋时期,社会动荡,民族交融,给中原传统的礼制带来了冲击。
      材料二 唐代,中原地区传统的低矮餐案逐渐被北方游牧地区更为舒适、便捷的高足桌椅取代,传统的跪姿习惯也逐步变成了更舒适的垂足而坐。以文人士大夫为代表的新兴社会力量,不拘一格,敢于挑战传统礼制,在饮食生活上饮宴成风,聚会成群。统治阶级也推崇并引领宴会社交之风气,人们渐渐习惯于围桌面食,同桌不同器,聚食而分餐。
      材料三 宋代,文人士大夫可以自由结社、朝堂论争,也可以归隐自然、追求自我。各个阶层的接触机会增多,社交活动频繁。临安等地“买卖昼夜不绝”。传统的分餐制,已不符合饮食者对美食和氛围的热切追求,也不符合经营者多元经营特色和人力物力财力的成本要求。同桌群聚,同盘而食,各取所需,满足了官场结党、商业联系、亲朋联谊等各类聚会需求。
      ——摘编自周扬《“分餐”与“合餐”的衍变》、陈伟明《分餐传统为何在唐宋时期发生改变》、田芬《唐朝饮食文化中“合食制”流行成因探析》等
      (1)依据材料一、二,指出唐代与周代餐饮习俗的差异,结合所学说明差异的原因。
      (2)依据材料三并结合所学,分析宋代餐饮习俗的变化及其所反映的时代特征。
      参考答案
      1.【答案】C
      【详解】根据材料信息“在今渤海至泰山之间的海岱地区出土了具有代表性的鬻、觚等陶质酒器,这种器型的酒器后来也出现在五帝后期中原地区文化遗址中。”并结合所学可知,鬻、觚等陶质酒器是龙山文化的代表性器物,在中原地区的文化遗址中发现,体现出龙山文化的传承,C项正确; 良渚文化分布的中心地区在钱塘江流域和太湖流域,距今5300-4000年左右,该文化遗址最大特色是所出土的玉器,包含有璧、琮、冠形器、玉镯、柱形玉器等诸多器型,与材料信息无关,排除A项;红山文化,发源于内蒙古中南部至东北西部一带,起始于五六千年前,是华夏文明最早的文化痕迹之一,与材料信息无关,排除B项;巴蜀文化是指四川省、重庆市的文化,它具有很强的辐射能力,主要表现在对滇黔夜郎、昆明夷等文化的辐射,在金属器、墓葬形式等方面对东南亚也产生了深刻的影响,与材料信息无关,排除D项。
      2.【答案】C
      【详解】从商朝的内外服到秦朝的专制主义中央集权制度,体现出权力不断集中的趋势,政权组织的日趋严密,C项正确;等级制度仍然存在,排除A项;材料与财产地域观念无关,排除B项;材料中只涉及到秦朝的中央集权制度,没有完善的表现,排除D项。
      3.【答案】A
      【详解】根据材料内容可知,新疆地区出土了楚国生产的凤鸟纹刺绣丝绸制品,由此可判断东周时期丝织品做工精良,远播西域地区,故选A项;材料中不能反映出,楚国是中西交通起点,楚文化带有西域特征的说法也无从得出,故排除B项;没有交往的说法过于绝对,不符合史实,故排除C项;材料反映了东周时期楚国和西域地区的交流,但并不能说明生活方式趋同,故排除D项
      4.【答案】B
      【详解】根据材料“彼辈者皆不抱狭义的国家观念”“使东方贵族机体不推翻,当国者尽如平原、信陵、屈原、韩非之徒,平民学者不出头,游仕不发迹,一般民众皆受狭义的贵族政体之支配,则秦人力量便不够并吞东方”等信息可知,材料强调的是贵族机体的被推翻,推动平民学者的出头,具有天下观念的游仕阶层的活跃,推动了统一国家的形成,故B选项正确;材料内容没有对秦国人才和东方六国人才的比较,无法得出秦之人才资是否弱于东方六国相关的结论,故A选项错误;根据所学知识可知,秦国的富强得益于商鞅变法,而不是平民取代贵族,并且不符合史实,故C选项错误;材料内容主要体现的是具有天下观念的游仕阶层的活跃,推动了统一国家的形成,即统一国家形成过程中天下观念的推动作用,没有强调东方六国保留大量贵族制残余的问题,故D选项错误。
      5.【答案】D
      【详解】根据材料“除“三家注’外,还应有第四家注,即考古学家的注”可知,该学者认为对《史记》的研究,不能只看一些注解,还要看考古学家的注解,由此得出,考古资料有助于探求历史真实,D项正确;材料没有体现《史记》具有真实性和文学性,排除A项;B项说法错误,排除B项;C项说法过于绝对,排除C项。
      6.【答案】C
      【详解】根据材料“《史记》首创民族列传”、“并把这五篇少数民族史传归入七十列传中,把作为一个民族实体的少数民族等列为天子臣民”并结合所学知识可知,《史记》 是一本纪传体当代史,专设民族列传,说明司马迁重视各少数民族历史,这一思想顺应了当时巩固和发展大一统国家的需要,C项正确;秦朝奠定了中华民族多元一体格局的基础,排除A项;“华夏认同”观念始于春秋战国时期,排除B项;张骞出使西域为开辟中西交通道路作了铺垫,排除D项。
      7.【答案】D
      【详解】依据材料“对田庄中的贫户,要通过‘分厚彻重’‘振瞻匮乏’等活动形式进行救助”可知,反映了民本思想;依据“田庄主要集合‘宗族、婚姻、宾旅’聚会,‘讲好和礼,以笃恩纪’”可知,反映了重视宗族关系和和睦的人际关系。结合所学可知,民本思想、重视宗族关系和和睦的人际关系是儒家思想的体现,因此材料反映了东汉后期儒家思想对社会生活和生产的影响,说明儒学的社会影响力增强,D项正确;“完备”的说法无法从材料中得出,排除A项;B项不是材料的主旨,排除;材料不仅仅涉及社会救济,而且“健全”的说法无法从材料得出,排除C项。
      8.【答案】B
      【详解】西汉末人口约6000万,历经700余年之发展,至唐中期鼎盛的天宝年间,才大体接近西汉末的数字,表明西汉末年至唐朝初年人口增长缓慢,甚至经历了人口明显减少的时期。结合所学,西汉末年爆发农民起义,社会动荡。东汉末年,爆发黄巾起义,州牧割据。三国两晋南北朝的大部分时期处于分裂状态,政权更迭频繁,政局长期动荡,北方战乱不断,导致人口减少或增长缓慢,B项正确;东汉、魏晋南北朝时期生产工具、技术继续发展,而非停滞不前,排除A项;东汉、魏晋南北朝时期中国的国家疆域基本稳定,北方人口因战乱南迁而非外迁,排除C项;东汉、魏晋南北朝时期经济继续发展,“南北经济衰退”说法不恰当,排除D项。
      9.【答案】C
      【详解】根据材料“立夷市于郡东,大收其利”“郁州(今属连云港市)接边陲,民俗多与魏人交市。”可知,魏晋南北朝时期,汉族与少数民族的互市交易,这有利于民族之间交往交流,C项正确;材料反映的国内贸易,不涉及海外贸易,排除A项; 市镇兴起主要在明清时期,排除B项;榷场的设立是在宋朝时期,排除D项。
      10.【答案】D
      【详解】根据所学,书法艺术的发展从自发进入自觉阶段所依托的条件主要是纸的改进,命名其有了更好传播的载体,D项正确;自发到自觉,其实用性减弱,排除A项;统一的说法错误,排除B项;竹简木牍的应用不利于书法的发展,排除C项。
      11.【答案】C
      【详解】据材料可知,“贞观之治”强调政治开明、社会安定。唐太宗时期,知人善任,虚怀纳谏,政治开明,①正确;唐太宗时期,轻徭薄赋、劝课农桑、戒奢从简,使得社会安定,诗文④中的现象符合这 一特点,故选C项 。②反映的是“开元盛世”时期经济繁荣的景象,不符合题意;唐玄宗时期,大兴文治,“开元盛世”时出现③中文化繁荣的景象,故排除 A、B、D 三项。
      12.【答案】D
      【详解】根据材料可知,四种藩镇功能各不相同,边疆藩镇驻守重兵,一定程度保卫了唐朝的边疆稳定,中原型藩镇一定程度防范了骄纵的藩镇,他们构成了既密切联系又相互制约的微妙关系,使唐朝的统治较安稳的维持了一百多年,D项正确;虽然河朔型藩镇不上供,但东南型藩镇大量上供,且不能仅从部分藩镇的上供情况就得出藩镇控制了朝廷财政收入的结论,排除A项;材料讲述各藩镇与中央之间的关系,无法反映藩镇之间攻伐不已,排除B项;四种不同的藩镇类型中,河朔型自己任免官员、赋税不上供、拥重兵以自立,并不注重维护中央的权威,排除C项。
      13.【答案】A
      【详解】据本题材料信息可知,李元谅原为安息人,后被唐朝统治者赐李姓,《旧唐书》属于官修正史,侧重于保存唐朝的第一手史料,记事比较详细,材料中关于唐人李元谅身世的内容属于历史叙述,相对客观,A项正确;《李元谅颂碑》中并无关于李元谅姓名由来的描述,因此“所有信息皆可互相证实”错误,排除B项;《李元谅墓志》为793年李元谅去世之后所立,属于唐朝后期,而《旧唐书》成书于五代,晚于《李元谅墓志》,因此墓志不可能采用《旧唐书》记载,排除C项;“出现较早的史料最为真实”说法过于绝对,排除D项。
      14.【答案】D
      【详解】根据示意图中签名机构可知,这里涉及的是三省六部制的运作机制,结合所学知识可知,中书省负责起草,门下省负责审议,尚书省负责执行,三省相互牵制又分工配合,D项正确,排除A、B、C项。
      15.【答案】A
      【详解】材料反映了大量物种传入唐朝,并在人们的生活中发挥作用,在唐朝的文学作品中呈现,故体现出唐朝文化兼收并蓄,A项正确;材料不涉大唐风俗外传,排除B项;从材料中无法判断龙胆香等是否为市民所享用,材料也无法体现生活悠闲雅致,排除C项;材料没有体现段成式父子文学作品是何种体裁,排除D项。
      16.【答案】C
      【详解】王安石通过招募饥民兴修水利的方式进行赈灾,一方面救济了灾民,另一方面也兴修了水利,同时通过兴修水利也能恢复和促进农业发展,一定程度上减少灾害再次出现的可能,有利于从长远上解决灾民的生计问题,故选C;招募灾民兴修水利并不一定减轻政府的救灾负担,因为水利工程的修建,还有可能暂时增加政府的负担,排除A;招募灾民兴修水利和稳定灾区社会秩序之间没有必要联系,此举不一定有利于稳定灾区社会秩序,排除B;王安石的措施属于救灾措施,并没有建立和形成政府抗灾救荒体系,排除D。
      17.【答案】D
      【详解】根据材料“宋代,仅在京师及个别地方保留武成王庙,祭祀规格也低于文宣王庙”可知,宋代武成王庙数量减少,规格也低于文宣王庙,这说明宋代对于兵家鼻祖的重视程度远远低于对儒家先圣孔子的重视,结合所学可知,这是因为宋代重文轻武,D项正确;材料更加强调的抑武方针,而不是漠视兵家思想,排除A项;在京师及个别地方保留武成王庙,无法体现抑制地方势力,排除B项;材料更加强调的抑武方针,没有体现打压民间信仰,排除C项。
      18.【答案】A
      【详解】根据材料并结合所学可知,“碧豆密争桑荫底,绿荷杂出稻花中”意思是桑荫底下种植了豆类,水稻田里有莲藕杂出,说明土地利用率提高,A项正确;“尽将精好输公赋,次把斗升求市人”意思是将更多的最好的收成用作官府的赋税,把次一点的少量的收成拿到市场上交换,材料反映了交纳的是实物税,与“赋税征收货币化”无关,排除B项;“日薄人家晒蚕子,雨余山客买鱼苗”意思是傍晚时有人家在晒蚕子,雨后山民卖鱼苗,这无法体现“雇佣劳动普遍化”,排除C项;“夹路桑麻行不尽,始知身是太平人”意思是道路两边的桑麻葱茏延绵不尽,才知道我原来是在太平盛世,这与“人身控制的减弱”无关,排除D项。
      19.【答案】D
      【详解】宋朝海外贸易中,输出商品多为手工业制成品,而输入产品多为奢侈品,最终政府每年从海上进口贸易中获利颇丰,意味着当时贸易出口量较大,说明手工业生产较为发达,D项正确;进口商品是奢侈品,不是基本生产资料,排除A项;汉代开辟了海上丝绸之路,排除B项;通过材料无法看出外贸在国家财政中所占比重,排除C项。
      20.【答案】B
      【详解】根据材料可知,宋太宗曾下诏禁止民间服紫,但宋人“服紫”之俗在当时非常盛行,犯禁颇为普遍,结合所学知识可知,由于当时宋朝社会环境相对宽松,B项正确;材料未涉及中央与地方的关系,排除A项;海外贸易繁荣发展与材料主旨不符,排除C项;封建等级不复存在说法错误,排除D项。
      21.【答案】C
      【详解】由材料中“儒失其守,教化坠于地”、“与吾儒水火不容”可得出作者对儒学的社会地位沦落、佛教和道教的盛行感到不满,站在维护儒学统治地位的立场上抨击佛教、道教,结合所学可知,宋儒通过改造儒学来达到重振儒学、回应佛道挑战的目的,C项正确;材料没有涉及“儒法并用”,排除A项;清代的学者主张立足考据以重建学风,排除B项;李觏和张载没有主张“杂糅佛道”,排除D项。
      22.【答案】B
      【详解】由材料“治其尤甚者,以正风俗”“强调婚姻是‘合二姓之好’,上能事先祖,下可继后世”可知,当时的理学家反对当时社会盛行的婚姻论财的做法,试图维护维护原有的宗族伦理纲常,维护封建统治秩序,故选B;材料显示当时的理学家仍非常重视婚姻中的宗族观念,而非淡化,排除A;理学家的这些主张试图维护原有的封建伦理观念,这迎合了封建统治者的统治需求,而非背离,排除C;由材料可知,当时的理学家是主张维护原有的婚姻习俗的,他们是反对婚姻习俗发生变革的,排除D。
      23.【答案】A
      【详解】根据材料“封建者,天下之事,分得简则治之精,不简则不精,故圣人必以天下分之于人,则事无不治者。……为天下者,奚为纷纷必亲天下之事?”可知,张载认为,若一切都由中央朝廷来管,必有许多事情管理不好,所以,要实行“封建”,扩大地方的权力,这与北宋时期地方的边防无力有一定的联系,A项正确;材料描述的是中央权力过大,而非主张恢复郡国并行制度,排除B项;材料描述的是中央与地方权力的分配,没有体现中央机构的健全以及官员选拔制度,排除C项和D项。
      24.【答案】C
      【详解】根据材料“在社会生活、艺术、娱乐、制度、工艺技术诸领域,中国无疑是当时最先进的国家。”及所学知识可得,这些现象说明宋词是中国历史上具有时代特色的文学成就之一,毕异发明活字印刷术,实现了印刷史上的一大革命,已出现火药箭、火炮、火球、火蒺藜等多种火药武器,①③④表述符合题意,C项正确;“瓷器开始成为海上丝绸之路外销的重要商品”表述不正确,不是从宋朝开始的,②不符合题意,排除ABD项。
      25.【答案】A
      【详解】根据“受他人雇佣,负担远适”可知出现了雇佣关系。根据“后稍有储羡,或出人贩贸纱帛海物”可知反映了海外贸易发展。根据“扬州坊郭户绍熙年间(1190—1194)有4226户,到宝右四年达7975户,年增长率为13.4%”可知反映了城市中人口的增加,是城市化的发展的表现。由此可知农村劳动力“溢出”的这些记载体现了宋朝社会经济发展的特点,故选A;小农经济的瓦解是在1840年鸦片战争以后,排除B;宋朝“重农抑商”政策并没有动摇,排除C;材料记载并不能说明我国当时人口分布的问题,排除D。
      26.【答案】A
      【详解】据材料可知,程颐认为读史书需要看见圣贤所留下的治乱的关键,贤人君子出仕或隐退的时机,就是格物;朱熹认为读书要按一定的次序,不要颠倒,读史之前要先将四书读透彻。综上可看出,两人都主张学史时须重视道德教化,A项正确;材料中没有提及史料搜集的信息,排除B项;材料中描述的是读历史要用儒家思想去权衡,没有体现探究万物获得历史真相,排除C项;心学理念是王阳明的思想,排除D项。
      27.【答案】B
      【详解】由人物“程颢”可大致推测本题考查方向为“程朱理学”,根据材料“万物静观皆自得,四时佳兴与人同。道通天地有形外,思入风云变态中。”可知程颢认为“人与万事万物皆同理”,主张通过探究世间万物来求理,B选项符合题意。孟子和庄周思想含有“人与自然和谐相处”的成分,A选项排除。材料未涉及张扬自我的人生态度,C选项排除。无为而治的思想理念属于老子的思想,D选项排除。
      28.【答案】C
      【详解】根据图示信息和所学知识可知,唐朝与少数民族交往频繁,唐朝往往通过册封和朝贡管理边疆地区,①正确;唐朝时,吐蕃与唐朝是两个并立的政权,②错误;元朝在地方是行省制,边疆管理呈现出与内地一体化趋向,对边疆实施了长时间和比较稳定的统治,③④正确;故①③④正确,②错误,C项正确,排除ABD项。
      29.【答案】B
      【详解】结合所学可知,《大学》《论语》《孟子》《中庸》《四书章句集注》均是汉族士人进入仕途的必读儒家经典,元朝恢复开科取士,以《大学》《论语》《孟子》《中庸》《四书章句集注》等书为课本和参考书,有利于汉族士人进入仕途,从而加强汉族士人对元朝的政治认同,从而达到巩固统治的目的,故B项正确;AD两项均不是主要目的,排除;C项与材料无关,排除。
      30.【答案】B
      【详解】元朝初年,统治者决定设立市舶都转运司,发展官方出钱出船、委托商人经营的“官本船”,打击海外走私活动,目的在于通过官营海外贸易以增加财政收入,B项正确;促进了大运河道的开通与“禁私泛海者”等不符,排除A项;打击海外贸易中的走私活动,不能说明元朝走向了闭关自守,排除C项;直到洋务派创办民用企业时,中国才出现官督商办的股份制经营形式,排除D项。
      31.【答案】(1)对象:以“六经”为代表的先秦典籍和秦汉典籍;先秦和秦汉的文字学;考古资料。
      原卷答案:
      ①先秦两汉的文献典籍;②文字学,以及相关音韵学、训诂学;③古代思想文化、学术史。
      (2)贡献:专制主义中央集权制度的建立,奠定两千年中国古代政治格局;以家庭为单位的小农经济的出现,成为中国古代农业经济的基本生产模式;从百家争鸣到尊崇儒术的演变,丰富和发展了中华文化的内涵;文字的发明和演变,传播和传承中华文明;《诗经》与楚辞分别开创了浪漫主义文学和现实主义文学的先河,《史记》开创了纪传体通史体裁。
      原卷答案:
      ①诸子百家的思想结晶,先秦典籍;②汉语言文字;③统一多民族国家的建立;④中央集权与官僚制度;⑤铁犁牛耕等农业技术革新;⑥水利工程的兴建;⑦长城的修筑。
      【详解】(1)据材料“商周文献、诸子之学、秦汉典籍,以《汉书·艺文志》中所列六类书目为代表”可知,以“六经”为代表的先秦文献和秦汉典籍;据材料“与典籍相关的文字学”可知,先秦和秦汉的文字学;据材料“以传世经典与文字资料为线索,充分利用考古资料”可知,考古资料。
      (2)结合所学从制主义中央集权制度的建立、以家庭为单位的小农经济的出现、从百家争鸣到尊崇儒术的演变、文字的发明和演变、《诗经》与楚辞的文学风格、《史记》的体裁的角度分析。
      32.【答案】(1)差异:餐桌:周代——低矮餐案;唐代——高足桌椅;形式:周代——分案分餐,跪坐,礼仪严格;唐代——同桌分餐,垂足而坐,相对自由;
      原因:魏晋以来,民族交融加强,冲击了传统礼制;唐代科举制推动文人士大夫阶层壮大;唐代民族、对外交往的兴盛,使饮食种类更加多样,饮食习俗发生变化;统治者引领餐饮新风尚;社会经济繁荣促进饮食习惯变化。
      (2)变化:宋代从同桌分餐到同桌合食。
      时代特征:政治上崇文抑武;经济上坊市制度瓦解、商品经济繁荣、城市发展、市民阶层兴起;社会领域门第观念淡化、社会身份趋于平等。
      【详解】(1)差异:根据材料一中“一人一案,跪坐而食”,对比材料二中“中原地区传统的低矮餐案逐渐被北方游牧地区更为舒适、便捷的高足桌椅取代,传统的跪姿习惯也逐步变成了更舒适的垂足而坐”“围桌面食,同桌不同器,聚食而分餐”,结合所学知识,从餐桌、就餐形式和礼仪等方面分析可知,从周代到唐,低矮餐案变为了高足桌椅,分案分餐、跪坐和礼仪严格发展为同桌分餐、垂足而坐、相对自由。原因:根据材料一中“魏晋时期,社会动荡,民族交融,给中原传统的礼制带来了冲击”可知,魏晋以来,民族交融加强,冲击了传统礼制;根据材料二中“以文人士大夫为代表的新兴社会力量,不拘一格,敢于挑战传统礼制”,结合所学知识,从政治、经济、民族和社会生活等方面分析可知,唐朝时期,科举制推动文人士大夫阶层壮大,民族、对外交往的兴盛,使饮食种类更加多样,饮食习俗发生变化,统治者引领餐饮新风尚,社会经济繁荣促进饮食习惯变化。
      (2)变化:根据材料三中“同桌群聚,同盘而食”可知,宋代从同桌分餐到同桌合食。时代特征:根据材料三中“文人士大夫可以自由结社、朝堂论争”,结合所学知识可知,宋代政治上崇文抑武;根据“各个阶层的接触机会增多,社交活动频繁。临安等地‘买卖昼夜不绝’”,结合所学知识,从经济、社会和思想观念等方面分析可知,宋代坊市制度瓦解、商品经济繁荣、城市发展、市民阶层兴起,门第观念淡化、社会身份趋于平等。
      逢年过节,田庄和田庄之间要进行访候活动
      对田庄中的贫户,要通过“分厚彻重”“振瞻匮乏”等活动形式进行救助
      年终时,田庄主要集合“宗族、婚姻、宾旅”聚会,“讲好和礼,以笃恩纪”
      藩镇类型
      数量
      言员任免
      赋税供纳
      兵额与功能
      河朔型
      7
      藩慎自擅
      不上供
      拥重兵以自立
      中原型
      8
      朝廷任命
      少上供
      驻重兵防骄藩
      边疆型
      17
      朝廷任命
      少上供
      驻重兵守边疆
      东南型
      9
      朝廷任命
      上供
      驻兵少防盗贼
      史料内容
      来源
      本骆元光,姓安氏,其先安息人也。少为宦官骆奉先所养,冒姓骆氏……贞元三年(787)……帝(唐德宗)念其勋劳,又赐姓李氏,改名元谅。
      《旧唐书·李元谅传》(五代刘昫等撰)
      公本安姓,讳元光,其先安息王之胄也。轩辕氏廿五子在四裔者,此其一焉……(唐德宗)赐姓李氏,同属籍也。改名元谅,昭诚节也……贞元癸酉岁(793)十有一月十五日,薨于良原镇之公馆,享年六十七。
      《李元谅墓志》
      公本名元光,姓骆氏,武威姑臧人。盖黄轩帝孙,降居安息,高阳王□,留宅姑臧。
      贞元五年(789)
      《李元谅颂碑》
      诗句
      历史现象
      A
      碧豆密争桑荫底,绿荷杂出稻花中
      土地利用率提高
      B
      尽将精好输公赋,次把斗升求市人
      赋税征收货币化
      C
      日薄人家晒蚕子,雨余山客买鱼苗
      雇佣劳动普遍化
      D
      夹路桑麻行不尽,始知身是太平人
      人身控制的减弱
      文献
      记载
      《夷坚支癸》卷5
      《神游西湖》
      江南东路“乐平新进乡农民陈五,为翟氏田仆,每以暇时,受他人厢佣,负担远适”。
      《夷坚支景》卷5
      《郑回答》
      “郑四客,台州仙居人,为林通判家佃户。后稍有储羡,或出人贩贸纱帛海物"。
      嘉靖《惟杨志》卷8《户口志》
      扬州坊郭户绍熙年间(1190—1194)有4226户,到宝右四年达7975户,年增长率为13.4%,远超同期全国人口年增长率。
      思想家
      观点
      程颐
      读史须见圣贤所存治乱之机,贤人君子出处进退,便是格物
      朱熹
      若未读彻《语》《孟》《中庸》《大学》,便去看史,胸中无一个权衡,多为所惑

      相关试卷

      2025—2026学年度天津市第二十一中学高一上学期期中考试历史试题(解析版):

      这是一份2025—2026学年度天津市第二十一中学高一上学期期中考试历史试题(解析版),共15页。试卷主要包含了单选题,非选择题等内容,欢迎下载使用。

      天津市第二十一中学2024-2025学年高一上学期期中考试历史试题(解析版):

      这是一份天津市第二十一中学2024-2025学年高一上学期期中考试历史试题(解析版),共19页。试卷主要包含了关于启的继位,古书中有不同记载,孟子认为等内容,欢迎下载使用。

      2025—2026学年度天津市第二十中学高一上学期期中考试历史试题(解析版):

      这是一份2025—2026学年度天津市第二十中学高一上学期期中考试历史试题(解析版),共12页。试卷主要包含了单选题,非选择题等内容,欢迎下载使用。

      资料下载及使用帮助
      版权申诉
      • 1.电子资料成功下载后不支持退换,如发现资料有内容错误问题请联系客服,如若属实,我们会补偿您的损失
      • 2.压缩包下载后请先用软件解压,再使用对应软件打开;软件版本较低时请及时更新
      • 3.资料下载成功后可在60天以内免费重复下载
      版权申诉
      若您为此资料的原创作者,认为该资料内容侵犯了您的知识产权,请扫码添加我们的相关工作人员,我们尽可能的保护您的合法权益。
      入驻教习网,可获得资源免费推广曝光,还可获得多重现金奖励,申请 精品资源制作, 工作室入驻。
      版权申诉二维码
      欢迎来到教习网
      • 900万优选资源,让备课更轻松
      • 600万优选试题,支持自由组卷
      • 高质量可编辑,日均更新2000+
      • 百万教师选择,专业更值得信赖
      微信扫码注册
      手机号注册
      手机号码

      手机号格式错误

      手机验证码 获取验证码 获取验证码

      手机验证码已经成功发送,5分钟内有效

      设置密码

      6-20个字符,数字、字母或符号

      注册即视为同意教习网「注册协议」「隐私条款」
      QQ注册
      手机号注册
      微信注册

      注册成功

      返回
      顶部
      学业水平 高考一轮 高考二轮 高考真题 精选专题 初中月考 教师福利
      添加客服微信 获取1对1服务
      微信扫描添加客服
      Baidu
      map