搜索
      上传资料 赚现金

      天津市红桥区2025_2026学年高二上学期期末生物试卷(文字版,含答案)

      • 382.66 KB
      • 2026-02-08 18:07:00
      • 17
      • 0
      • 教习网7094983
      加入资料篮
      立即下载
      天津市红桥区2025_2026学年高二上学期期末生物试卷(文字版,含答案)第1页
      高清全屏预览
      1/10
      天津市红桥区2025_2026学年高二上学期期末生物试卷(文字版,含答案)第2页
      高清全屏预览
      2/10
      天津市红桥区2025_2026学年高二上学期期末生物试卷(文字版,含答案)第3页
      高清全屏预览
      3/10
      还剩7页未读, 继续阅读

      天津市红桥区2025_2026学年高二上学期期末生物试卷(文字版,含答案)

      展开

      这是一份天津市红桥区2025_2026学年高二上学期期末生物试卷(文字版,含答案),共10页。试卷主要包含了单项选择题,非选择题等内容,欢迎下载使用。
      1. 足球运动员在科学训练和比赛期间需要对一些相关指标进行监测,下列指标中不属于内环境成分的是
      A. 睾酮、乳酸B.O₂、肾上腺素
      C. 血红蛋白、呼吸酶D. 胰岛素、葡萄糖
      2. 某小组用样方法调查草地中某种双子叶植物的种群密度时,调查数据和其他小组相比,存在明显偏差。分析其原因可能是
      A. 根据地段的形状确定取样方法B. 选择生长茂盛的区域进行调查
      C. 调查样方面积大小一致且合适D. 根据多个调查数据取其平均值
      3. 宠物狗的主人为了训练狗“握手”,在发出指令的同时,轻轻抬起它的前爪,并在完成后立即给予食物奖励。经过多次重复,狗一听到“握手”指令就会主动抬起前爪。下列相关叙述正确的是
      A. 在训练初期,主人的“握手”指令属于非条件刺激
      B. 条件反射建立后,如果长期不给予食物奖励,该反射会逐渐消退
      C. 条件反射的消退是一个被动过程,不需要大脑皮层的参与
      D. 非条件反射是后天形成的,数量无限,使机体具有更强的适应性
      4. 下列属于人体内胰岛素和促胰液素共同特点的是
      A. 合成部位相同B. 调节作用对象相同
      C. 运输途径相同D. 激素受体相同
      5. 下图为促甲状腺激素与甲状腺激素之间的分泌调节过程的示意图。下列相关说法错误的是
      甲状腺
      A.X是下丘脑分泌的促甲状腺激素
      B.Y是甲状腺激素
      C.Y能抑制下丘脑细胞的分泌活动
      D. ①上既有Y的受体也有促甲状腺激素释放激素的受体
      6. 止痛药(如“杜冷丁”)并不会损伤神经元的结构,在阻断神经冲动传导的过程中,检测到突触间隙中神经递质(乙酰胆碱)的量不变。试推测它的作用机制是
      A. 抑制突触小体中神经递质的合成
      B. 抑制突触前膜神经递质的释放
      C. 可以与突触前膜释放的神经递质结合
      D. 可以与突触后膜的受体结合
      7. 研究生长素在玉米胚芽鞘中运输的实验,琼脂块甲和琼脂块乙位置如图所示。实验装置在黑暗中和单侧光照射时,琼脂块甲和乙中生长素的相对量如表所示,该实验说明
      A. 黑暗中产生的生长素比有光时更多
      B. 单侧光改变了生长素在胚芽鞘中的分布
      C. 单侧光使胚芽鞘向光弯曲生长
      D. 生长素只能由胚芽鞘顶端向下运
      8. 下列关于植物生长素的科学发现史,叙述错误的是
      A. 达尔文的实验提出胚芽鞘尖端受单侧光刺激后向下面的伸长区传递某种“影响”
      B. 鲍森·詹森的实验证明胚芽鞘尖端产生的影响可以透过琼脂片
      C. 拜尔的实验证明胚芽鞘的弯曲生长是尖端产生的影响在下部分布不均匀造成的
      D. 温特的实验证明胚芽鞘的弯曲生长确实是一种化学物质——吲哚乙酸引起的
      9. 某兴趣小组探究了NAA促进柳条生根的最适浓度,结果如表所示。下列叙述错误的是
      A. 促进柳条生根的最适NAA浓度约为10-5ml/L
      B. 低浓度的NAA可以促进柳条生根,高浓度的则抑制柳条生根
      C.NAA的浓度超过10-3ml/L时发挥抑制作用,柳条不再生根
      D. 即使没有NAA的调节作用,柳条也能生根
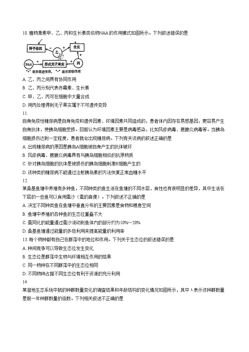
      10. 植物激素甲、乙、丙和生长素类似物NAA的作用模式如图所示。下列叙述错误的是
      A. 乙、丙之间具有协同作用
      B. 乙、丙分别代表赤霉素、生长素
      C. 甲、乙、丙可在细胞中大量合成
      D. 用丙处理得到无子果实属于不可遗传变异
      11. 自身免疫性糖尿病是自身免疫和遗传因素、环境因素共同造成的,患者体内因存在易感基因,更容易产生自身抗体,使胰岛细胞受损。目前认为环境因素主要是病毒感染,比如风疹病毒、腮腺炎病毒等。当胰岛细胞损伤达到一定程度,患者就会出现糖尿病。下列有关该病的叙述正确的是
      A. 出现糖尿病的原因是胰岛A细胞被自身产生的抗体破坏
      B. 风疹病毒、腮腺炎病毒具有与胰岛细胞相似的抗原物质
      C. 针对胰岛细胞的抗体是被损伤的胰岛细胞刺激B细胞产生的
      D. 该种类的糖尿病不能通过注射胰岛素的方法恢复正常血糖水平
      12. 某桑基鱼塘中养殖有多种鱼,不同种类的鱼生活在鱼塘的不同水层,食性也有很明显的差异,其中生活在下层的一些鱼可以食用蚕沙(蚕的粪便)。下列叙述不正确的是
      A. 决定不同种类鱼在鱼塘中垂直分布的主要因素是食物和栖息空间
      B. 鱼塘中养殖的各种鱼的生态位重叠不大
      C. 蚕同化的能量通过蚕沙流动到鱼体内的部分约为10%~20%
      D. 桑基鱼塘通过能量的多级利用来提高能量的利用率
      13. 每个物种都有自己在群落中的地位和作用。下列关于生态位的叙述错误的是
      A. 种间竞争可以导致生态位发生变化
      B. 生态位是群落中生物与环境相互作用的结果
      C. 同一物种在不同群落中的生态位相同
      D. 不同物种占据不同生态位有利于资源的充分利用
      14. 某湿地生态系统中鼠的种群数量变化的调查结果和年龄结构的变化情况如图所示,其中λ表示该种群数量是前一年种群数量的倍数。下列相关叙述不正确的是
      A. 在这20年间,第8年种群数量最低
      B. 在前4年鼠种群的年龄结构对应图乙中的B
      C. 在第8~10年鼠种群的年龄结构对应图乙中的C
      D. 第16年和第20年的鼠的种群数量不相等
      15. 在探究培养液中酵母菌种群数量变化的实验中,采用规格为25中格(400小格,0.1mm³)的血球计数板进行计数,培养液稀释了100倍,检测四角上及中阅中格的酵母菌数量分别为22、26、24、28、25。下列有关叙述正确的是
      A. 此培养液中酵母菌数量约为6.25×10⁸个/mL
      B. 制片时,先吸取培养液滴于计数室,后将盖玻片放在计数室上
      C. 吸出培养液进行计数前,若不将试管轻轻振荡几次,则统计结果偏小
      D. 计数酵母菌种群数量时,结果不应包含死菌
      16. 菌根真菌与植物的根系生活在一起形成菌根。其中,菌根真菌R(R菌)帮助植物甲从土壤中吸收N、P等营养,R菌只能以脂肪酸为能源物质,但其自身不能合成脂肪酸,所需脂肪酸由与其共同生活的植物甲提供。下列对这两种生物的叙述,错误的是
      A. 植物甲与R菌存在竞争关系
      B. 植物甲为R菌提供能源物质
      C.R菌与植物甲代谢类型不同
      D. 植物甲与R菌共同(协同)进化
      17. 不同生境中的植物具有与该生境相适应的形态结构、生理特征和分布特点。植物类型甲的叶片狭窄,表面有茸毛或蜡质层;植物类型乙的茎细长,叶薄,机械组织不发达;植物类型丙的叶呈针状,气孔在夜间才开放。植物甲、乙、丙所处生境类型最可能依次为
      A. 荒漠、草原、森林B. 森林、荒漠、草原
      C. 森林、草原、荒漠D. 草原、森林、荒漠
      18. 朱鹮是国家一级保护鸟类。我国在朱鹮保护方面取得了重大成就,其数量从1981年的7只增加到现在的11000多只。下列保护措施中,不能提高朱鹮环境容纳量的是
      A. 多种植朱鹮的筑巢树木B. 增加朱鹮觅食的湿地面积
      C. 扩大朱鹮自然保护区的范围D. 加强对受伤朱鹮个体的救护
      19. 生物学是一门以实验为基础的自然科学。下列相关叙述正确的
      A. 诱虫器采集小动物是利用了土壤小动物趋光、趋湿、避高温的习性
      B. 调查土壤中小动物丰富度时采集的方法有记名计算法和目测估计法
      C. 调查培养液中酵母菌种群数量变化时可采用抽样检测法
      D. 标记重捕法调查动物种群密度时,标记物脱落会导致种群密度估算值偏小
      20. 下图是某地自然区域内植物的分布图,其中a、b、c分别代表高山、森林、海洋。据此判断,下列说法正确的是
      A. 研究图中b地区的范围和边界属于群落水平上研究的问题
      B. 图中b地区苔藓植物已经不存在,被占据优势的木本植物完全取代
      C. 图中c地区藻类植物占据不同的生态位,有利于对环境中O₂的利用
      D. 图中影响植物分布的关键因素:a、b、c区域都是光照强度
      二、非选择题(本大题有4道题,共40分)
      21.(7分)将一株正在生长的植物水平放入正在太空中飞行的航天飞机的暗室内,暗室朝向地心的一侧开一个小孔,小孔附近放一光源,如下图1所示;下图2表示不同浓度
      的生长素对植物茎生长的作用情况;下图3表示不同浓度生长素对顶芽和根部生长的作
      用情况。回答下列问题:
      (1)图1中植物茎的生长方向是________。单侧光照使生长素由________侧(填“向
      光”或“背光”)运向________侧(填“向光”或“背光”)。
      (2)图2中促进茎生长的最适生长素浓度为________;从图中可以看出,茎生长速
      度为m时,对应的生长素浓度为________。
      (3)图3中表示生长素浓度对根部生长影响的是曲线________。ab段生长素浓度对顶芽
      生长的影响是________。
      22. (12分)保护生态环境,实现可持续发展,某地区废弃农田经过数十年的演替发展
      为森林,森林主要以高大的乔木为主,同时拥有丰富的其他动植物资源。回答下列问
      题:
      (1)甲、乙、丙分别表示群落演替的三个连续阶段中,植物优势种群数量的变化情况如
      图一:
      根据图一资料分析,该群落的演替类型是________。该群落发展至第3阶段时,甲、
      乙、丙之间为________关系。
      (2)若要调查该地区的物种数量,依据图二可知选取样方的最佳面积为________。
      (3)森林生态系统中的苔藓、油松、松鼠、红隼等全部生物共同构成了______,其除了明显的垂直结构,有利于提高利用阳光等资源的能力之外,还具有______结构。
      (4)森林生态系统中的部分地区人工林纯度较高,容易出现虫灾。下图所示为林业部门对某次害虫生物防治过程中种群数量变化的调查结果,由右图可知,该防治依据的原理是____________
      23.(11分)在某些特殊情况下,人体的免疫系统会对自身成分发生免疫反应。类风湿性关节炎(RA)是因免疫反应引起的关节受损,进而导致关节功能障碍和残疾。
      (1)类风湿性关节炎(RA)是一种慢性________病。
      (2)TNF - α等细胞因子作为细胞间信号分子,与淋巴细胞表面的特异性受体结合后调节免疫应答。其中一类细胞因子(甲类)促进B细胞增殖分化为______、______,促进免疫炎症反应,另一类细胞因子(乙类)则可抑制免疫炎症反应,这两类细胞因子相互作用,共同维持免疫应答的稳态。研究人员为研究RA的发生与上述两类细胞因子的关系,分别测定了多例健康志愿者和RA患者血清中四种细胞因子的平均含量。结果如下图。通过实验结果分析,属于甲类细胞因子的有____________________
      (3)糖皮质激素(GC)属于肾上腺皮质激素,正常机体通过下图所示的途径调节GC的分泌。GC具有免疫抑制作用,是治疗RA的药物之一。RA患者最好在治疗过程中,
      间断补充ACTH,因为长期大剂量使用GC,会导致患者________ ,引起严重后果。
      (4)GC具有较强的毒副作用且临床效果并不理想。研究人员为探索中药姜黄提取物姜黄素对RA的干预作用,做了如下研究。将体重相同的大鼠随机分为正常对照组、造模组进行如下处理,造模组前期处理需完成RA病动物模型的制备,前期处理完成后再分别进行后期处理。请完成实验方案(选填选项前的符号)。
      a. 注射弗氏完全佐剂
      b、注射生理盐水
      c、注射姜黄素
      d、关节肿胀
      e、关节不肿胀
      后期处理15天后,测定各组大鼠血清中两类细胞因子水平相对值。若结果为甲类细胞因子水平,姜黄素组________(低于/高于)模型组,乙类细胞因子结果与之相反,表明姜黄素具有一定的抗RA作用。
      24、(10分)生态平衡是一种动态平衡,包括结构和功能上的稳定。如图中 “置位点”为生态系统所具有的某个理想状态,其中P、A、B、C、D、E表示其生物成分,箭头表示物质的传递方向。请分析回答:
      (1)P、A、B、C、D构成了生态系统的营养结构,这是实现生态系统________等功能的主渠道。
      (2)假设A摄入的能量为m,其粪便中的能量为n,通过呼吸作用消耗的能量为p,用于生长、发育和繁殖的能量为q,则由A流入B的能量最多为____________________。
      (3)下表为食物链“草→鼠→鹰”中各种群一年间的能量流动情况(单位:105kJ·a-1)。据表2分析,草用于生长、发育和繁殖的能量是______105kJ·a-1,能量从草到鼠的传递效率为______%(小数点后保留一位)。
      (4)若该生态系统是草原生态系统,其中狼能够依据鼠留下的气味去捕食,鼠同样也能够依据狼的气味或行为躲避猎捕,狼和鼠种群数量保持相对稳定的调节机制属于______调节,这也体现出信息传递能够________________,以维持生态系统的稳定。
      (5)若B的能量不变,将D的食物比例由B:C=1:1调整为2:1,能量传递效率按10%计算,该生态系统传递给D的能量是原来的__________倍。
      高二生物学
      参考答案
      一、单项选择题(20道题,每题3分,共60分。请将答案填涂在答题纸上。)
      二、非选择题(4道题,共40分。请将答案填写在答题纸上。)
      21(每空1分,共7分)
      (1)向着光源方向(向下)生长 向光 背光
      (2)g; m或2m
      (3)①; 促进
      22(每空2分,共12分)
      (1)次生演替 种间竞争
      (2)S5
      (3)生物群落 水平
      (4)降低环境容纳量
      23(除说明外,每空1分,共11分)
      (1)自身免疫病
      (2)浆细胞 记忆细胞; TNF-a和IL-6(2分)
      (3)肾上腺皮质分泌功能减退
      (4)b; d; b; c; 低于
      24(除说明外,每空1分,共10分)
      (1)物质循环、能量流动(2分)
      (2)(m-n)×20%或 (p+q)×20%
      (3)70 12.9
      (4)负反馈(2分) 调节生物的种间关系(2分)
      (5)1.375
      试卷答案
      1.C 2.B 3.B 4.C 5.A
      6.D 7.B 8.D 9.C 10.C
      11.B 12.C 13.C 14.A 15.D
      16.A 17.D 18.D 19.C 20.A
      21.(每空1分,共7分)
      (1)向着光源方向(向下)生长 向光 背光
      (2)g; m或2m
      (3)①; 促进
      22.(每空2分,共12分)
      (1)次生演替 种间竞争
      (2)S5
      (3)生物群落 水平
      (4)降低环境容纳量
      23.(除说明外,每空1分,共11分)
      (1)自身免疫病
      (2)浆细胞 记忆细胞; TNFα和IL6(2分)
      (3)肾上腺皮质分泌功能减退
      (4)b; d; b; c; 低于
      24.(除说明外,每空1分,共10分)
      (1)物质循环、能量流动(2分)
      (2)(m n)×20%或(p + q)×20%
      (3)70 12.9
      (4)负反馈(2分) 调节生物的种间关系(2分)
      (5)1.375琼脂块
      收集到的生长素相对量
      黑暗
      单侧光照

      21
      33

      79
      67
      NAA浓度(ml/L)
      0
      10-10
      10-9
      10-8
      10-7
      10-6
      10-5
      10-4
      10-3
      10-2
      生根平均长度(mm)
      4.8
      6.3
      8.5
      10.2
      12.9
      15.1
      17.4
      12.8
      4.8
      3.0
      组别
      前期处理
      前期处理后关节情况
      后期处理
      正常对照组
      ①______
      关节不肿胀
      注射生理盐水
      造模组
      注射弗氏完全佐剂
      ②______
      模型组:③______
      姜黄素组:④______
      1
      2
      3
      4
      5
      6
      7
      8
      9
      10
      C
      B
      B
      C
      A
      D
      B
      D
      C
      C
      11
      12
      13
      14
      15
      16
      17
      18
      19
      20
      B
      C
      C
      A
      D
      A
      D
      D
      C
      A

      相关试卷

      天津市红桥区2025_2026学年高二上学期期末生物试卷(文字版,含答案):

      这是一份天津市红桥区2025_2026学年高二上学期期末生物试卷(文字版,含答案),共10页。试卷主要包含了单项选择题,非选择题等内容,欢迎下载使用。

      天津市红桥区2024-2025学年高二(上)期末生物试卷-:

      这是一份天津市红桥区2024-2025学年高二(上)期末生物试卷-,共9页。试卷主要包含了单选题,实验题,识图作答题等内容,欢迎下载使用。

      天津市红桥区2025_2026学年高三上学期期末生物试卷(文字版含答案):

      这是一份天津市红桥区2025_2026学年高三上学期期末生物试卷(文字版含答案),共8页。试卷主要包含了选择题,非选择题等内容,欢迎下载使用。

      资料下载及使用帮助
      版权申诉
      • 1.电子资料成功下载后不支持退换,如发现资料有内容错误问题请联系客服,如若属实,我们会补偿您的损失
      • 2.压缩包下载后请先用软件解压,再使用对应软件打开;软件版本较低时请及时更新
      • 3.资料下载成功后可在60天以内免费重复下载
      版权申诉
      若您为此资料的原创作者,认为该资料内容侵犯了您的知识产权,请扫码添加我们的相关工作人员,我们尽可能的保护您的合法权益。
      入驻教习网,可获得资源免费推广曝光,还可获得多重现金奖励,申请 精品资源制作, 工作室入驻。
      版权申诉二维码
      欢迎来到教习网
      • 900万优选资源,让备课更轻松
      • 600万优选试题,支持自由组卷
      • 高质量可编辑,日均更新2000+
      • 百万教师选择,专业更值得信赖
      微信扫码注册
      手机号注册
      手机号码

      手机号格式错误

      手机验证码 获取验证码 获取验证码

      手机验证码已经成功发送,5分钟内有效

      设置密码

      6-20个字符,数字、字母或符号

      注册即视为同意教习网「注册协议」「隐私条款」
      QQ注册
      手机号注册
      微信注册

      注册成功

      返回
      顶部
      学业水平 高考一轮 高考二轮 高考真题 精选专题 初中月考 教师福利
      添加客服微信 获取1对1服务
      微信扫描添加客服
      Baidu
      map