搜索
      上传资料 赚现金

      2025-2026学年度高三语文一轮复习文言文虚词专题突破教案

      • 24.11 KB
      • 2026-02-07 20:46:21
      • 24
      • 0
      • 教习网用户9149410
      加入资料篮
      立即下载
      2025-2026学年度高三语文一轮复习文言文虚词专题突破教案第1页
      高清全屏预览
      1/9
      2025-2026学年度高三语文一轮复习文言文虚词专题突破教案第2页
      高清全屏预览
      2/9
      2025-2026学年度高三语文一轮复习文言文虚词专题突破教案第3页
      高清全屏预览
      3/9
      还剩6页未读, 继续阅读

      2025-2026学年度高三语文一轮复习文言文虚词专题突破教案

      展开

      这是一份2025-2026学年度高三语文一轮复习文言文虚词专题突破教案,共9页。教案主要包含了教学基本信息,教学目标,教学重难点,教学准备,教学过程,板书设计,教学反思,补充说明等内容,欢迎下载使用。
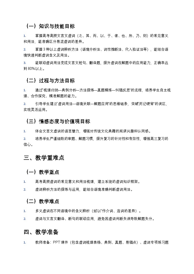
      二、教学目标
      (一)知识与技能目标
      掌握高考高频文言文虚词(之、其、而、以、于、者、也、所、乃、则)的常见意义和用法,能准确区分易混虚词的差异。
      掌握3种以上虚词辨析方法(语境分析法、词性推断法、代入验证法等),能结合语境快速判断虚词含义及用法。
      能联动虚词用法完成文言文短句、翻译题,提升虚词在解题中的应用能力,正确率达到80%以上。
      (二)过程与方法目标
      通过“梳理归纳—典例分析—方法提炼—真题精练—纠错反思”的流程,培养学生自主梳理、合作探究、精准解题的能力。
      引导学生建立“虚词用法—语境关联—解题应用”的思维链条,突破“死记硬背”的误区,实现灵活运用。
      (三)情感态度与价值观目标
      体会文言文虚词的语言魅力,增强对传统文化典籍的阅读兴趣和认同感。
      培养学生严谨细致的审题、解题习惯,提升复习的针对性和有效性,增强高三复习的信心。
      三、教学重难点
      (一)教学重点
      高考高频虚词的常见意义和用法梳理,建立系统的虚词知识框架。
      虚词辨析方法的提炼与运用,能结合语境准确判断虚词用法。
      (二)教学难点
      多义虚词在不同语境中的含义辨析(如“以”作介词、连词的差异)。
      虚词与文言文翻译、断句的联动应用,避免因虚词判断失误导致解题失分。
      四、教学准备
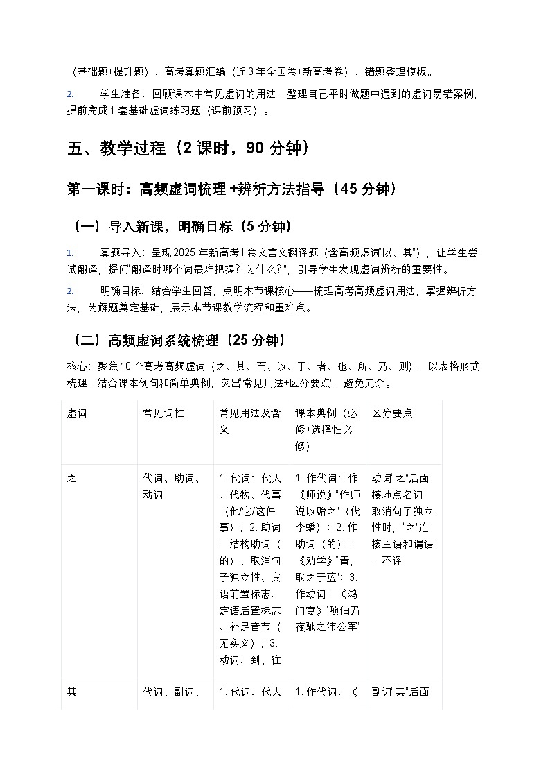
      教师准备:PPT课件(包含虚词梳理表格、典例、真题、易错点)、虚词专项练习题(基础题+提升题)、高考真题汇编(近3年全国卷+新高考卷)、错题整理模板。
      学生准备:回顾课本中常见虚词的用法,整理自己平时做题中遇到的虚词易错案例,提前完成1套基础虚词练习题(课前预习)。
      五、教学过程(2课时,90分钟)
      第一课时:高频虚词梳理+辨析方法指导(45分钟)
      (一)导入新课,明确目标(5分钟)
      真题导入:呈现2025年新高考I卷文言文翻译题(含高频虚词“以、其”),让学生尝试翻译,提问“翻译时哪个词最难把握?为什么?”,引导学生发现虚词辨析的重要性。
      明确目标:结合学生回答,点明本节课核心——梳理高考高频虚词用法,掌握辨析方法,为解题奠定基础,展示本节课教学流程和重难点。
      (二)高频虚词系统梳理(25分钟)
      核心:聚焦10个高考高频虚词(之、其、而、以、于、者、也、所、乃、则),以表格形式梳理,结合课本例句和简单典例,突出“常见用法+区分要点”,避免冗余。
      师生互动:1. 教师引导学生回顾课本例句,补充自己积累的用法;2. 针对易混点(如“之”的取消句子独立性与宾语前置标志),通过对比例句,让学生尝试总结区分方法,教师补充完善。
      (三)虚词辨析方法提炼(10分钟)
      结合前面的梳理,提炼3种核心辨析方法,每种方法配1个简单典例,让学生快速掌握应用技巧,避免抽象讲解。
      语境分析法(核心方法):结合句子含义、上下文语境,判断虚词的用法。典例:判断“以”的用法——“以刀劈狼首”(结合语境,“刀”是工具,“以”为介词“用”);“以其境过清”(结合语境,“其境过清”是原因,“以”为连词“因为”)。
      词性推断法:根据虚词前后的词语性质(名词、动词、形容词),推断虚词的词性和用法。典例:“其”后面接名词“下”(其下平旷),则“其”为代词;“其”后面接动词“怪”(其可怪也欤),则“其”为副词。
      代入验证法:将虚词的常见用法代入句子,看是否符合句意,排除不符合的用法。典例:判断“而”的用法——“蟹六跪而二螯”,代入“并列”(并且),句意通顺;代入“转折”(但是),句意不通,故为并列连词。
      小结:三种方法可结合使用,优先用语境分析法,再用词性推断法、代入验证法辅助,核心是“不脱离语境,不孤立判断”。
      (四)课堂小结+预习布置(5分钟)
      小结:本节课梳理了10个高频虚词的常见用法,提炼了3种核心辨析方法,重点掌握“之、其、而、以”的用法及区分要点,牢记“语境为先”的原则。
      预习布置:完成专项练习题(基础题部分),尝试用本节课所学方法辨析虚词;整理自己预习中遇到的易错点,下节课重点突破。
      第二课时:易错辨析+真题精练+总结提升(45分钟)
      (一)预习反馈,易错点突破(10分钟)
      预习检查:随机抽查学生练习题完成情况,重点查看“以”“而”的用法辨析,找出共性错误(如混淆“以”作介词和连词、“而”表修饰和承接)。
      易错点精讲:结合学生错误案例,重点突破2个高频易错点,配典例讲解,强化区分。

      易错点1:“以”作介词与连词的区分。典例对比:①“以勇气闻于诸侯”(介词,凭借,后面接名词“勇气”);②“以勇气饰其身”(连词,来,后面接动词“饰”),总结:看“以”后面的成分,名词/名词性短语→介词,动词/句子→连词。
      易错点2:“而”表修饰与承接的区分。典例对比:①“吾尝跂而望矣”(修饰,“跂”是“望”的状态,译为“踮着脚望”);②“拔剑切而啖之”(承接,“切”和“啖”有先后顺序,译为“拔剑切开然后吃”),总结:前后动作有先后→承接;前后是“状态+动作”→修饰。
      小组讨论:学生结合自己的易错案例,小组内交流辨析方法,互相纠错,教师巡视指导。
      (二)真题精练,方法应用(25分钟)
      核心:选取近3年高考真题(全国卷+新高考卷),分3类题型,由浅入深,强化虚词辨析及解题应用,每类题型先练后讲,注重方法渗透。
      题型1:虚词含义辨析题(基础题,8分钟)
      呈现真题示例(2道):
      (2024年全国甲卷)下列各组句子中,加点词的意义和用法相同的一组是( )

      A. 其志在千里 / 其可怪也欤
      B. 以刀劈狼首 / 以其境过清
      C. 惑而不从师 / 蟹六跪而二螯
      D. 师者,所以传道受业解惑也 / 此臣所以报先帝而忠陛下之职分也
      操作:1. 学生独立完成,用时3分钟;2. 随机提问学生讲解答案,重点说明“用了哪种辨析方法”;3. 教师补充完善,强调“结合语境,代入验证”,纠正常见错误。
      题型2:文言文断句题(虚词应用,8分钟)
      呈现真题示例(1道):(2025年新高考II卷)下列对文中画波浪线部分的断句,正确的一项是( )

      A. 夫以秦王之暴/而积怒于燕/足为寒心/又况闻樊将军之所在乎/是谓委肉当饿虎之蹊也/祸必不振矣

      B. 夫以秦王之暴而积怒/于燕足为寒心/又况闻樊将军之所在乎/是谓委肉当饿虎之蹊也/祸必不振矣

      C. 夫以秦王之暴/而积怒于燕足为寒心/又况闻樊将军之所在乎/是谓委肉当饿虎之蹊也/祸必不振矣

      D. 夫以秦王之暴而积怒/于燕足为寒心/又况闻樊将军之所在/乎是谓委肉当饿虎之蹊也/祸必不振矣

      操作:1. 学生独立断句,用时3分钟;2. 教师引导学生分析“而、之、乎”等虚词在断句中的作用(如“乎”是句末语气词,后面必断句);3. 讲解答案,总结“虚词断句法”:句末虚词(乎、也、矣、焉)后面多断句,连词(而、则、乃)前后可结合语境判断断句。
      题型3:文言文翻译题(虚词联动,9分钟)
      呈现真题示例(1道):(2024年新高考I卷)把文中画横线的句子翻译成现代汉语。

      吾所以为此者,以先国家之急而后私仇也。

      操作:1. 学生独立翻译,用时3分钟;2. 提问学生展示翻译结果,重点关注“所以”“以”“者”“也”的翻译;3. 教师精讲:“所以”译为“……的原因”,“以”译为“因为”,“者……也”表判断,翻译时需体现判断语气,纠正“遗漏虚词翻译”“翻译不准确”的问题;4. 小结:翻译时,虚词的翻译要贴合语境,不能遗漏,尤其是表判断、因果、转折的虚词,直接影响句意表达。
      (三)课堂总结,思维提升(5分钟)
      知识总结:回顾本节课易错点和3类高考题型,重申核心:高频虚词用法要牢记,辨析方法要灵活,解题时要“语境为先、方法为辅、联动应用”。
      思维提升:引导学生建立“虚词知识框架—辨析方法—解题应用”的思维模式,强调“一轮复习重基础、重方法、重积累”,每天积累1个虚词的易错用法,定期整理错题,实现稳步提升。
      方法补充:给学生推荐错题整理模板(虚词错题→错误原因→正确用法→辨析方法→同类典例),帮助学生系统积累。
      (四)布置作业,巩固提升(5分钟)
      基础巩固:完成专项练习题(提升题部分),熟练运用3种辨析方法。
      真题拓展:完成近2年高考文言文虚词相关真题,整理错题,填写错题整理模板。
      积累任务:梳理“乃、则、所、于”4个虚词的易错用法,结合课本例句,制作简易积累卡片。
      六、板书设计(简洁明了,突出重点,适配课堂书写)
      高三语文一轮复习·文言文虚词专题
      高频虚词(10个):之、其、而、以、于、者、也、所、乃、则(核心:记用法、辨差异)
      核心辨析方法:

      语境分析法(优先)
      词性推断法
      代入验证法
      易错点突破:

      以:介词(接名词)vs 连词(接动词/句子)
      而:修饰(状态+动作)vs 承接(先后动作)
      解题原则:语境为先、方法为辅、联动翻译
      七、教学反思(课后填写)
      亮点:本节课采用“梳理—方法—精练”的流程,贴合高三一轮复习节奏,注重基础与方法结合,真题精练贴合高考导向,能有效调动学生参与度;易错点突破结合学生预习反馈,针对性强,帮助学生快速纠正共性错误。
      不足:1. 部分基础薄弱学生对虚词多义用法的记忆仍不牢固,课堂上针对性指导不足;2. 真题精练的时间分配可进一步优化,翻译题的讲解可增加更多学生展示环节,强化互动;3. 对“者、也”等语气虚词的讲解较为简略,部分学生仍存在判断失误。
      改进措施:1. 课后针对基础薄弱学生进行单独辅导,提供虚词简易积累手册;2. 调整第二课时时间分配,增加学生展示和讨论环节,强化方法应用;3. 下次课课前5分钟,补充“者、也”等语气虚词的易错用法,通过小练习巩固;4. 定期检查学生错题整理情况,及时反馈纠正,强化积累。
      八、补充说明
      本教案适配高三语文一轮复习,注重“基础梳理—方法指导—真题应用—错题积累”的闭环,可根据学生实际学情调整课时分配和练习题难度。
      课件可结合本教案内容,补充更多典例、真题和易错案例,排版注重简洁明了,重点内容用颜色标注,方便学生课堂记录和课后复习。
      虚词积累是长期过程,可结合每日早读、课后作业,引导学生持续积累,定期开展虚词专项小测,检验复习效果。
      项目
      内容
      授课年级
      高三年级
      授课科目
      语文
      复习专题
      文言文虚词专题突破(一轮复习)
      授课课时
      2课时(90分钟)
      授课类型
      复习课、讲练结合课
      学情分析
      高三学生已掌握文言文基础字词和基本句式,对常见虚词(之、其、而、以等)有初步认知,但存在“记混用法、不会语境辨析、无法联动翻译”的问题,核心痛点是“虚词多义性、灵活性”把握不足,解题时易脱离语境孤立判断,需通过系统梳理、方法指导和真题精练实现突破。
      授课教师
      高中语文骨干教师
      虚词
      常见词性
      常见用法及含义
      课本典例(必修+选择性必修)
      区分要点

      代词、助词、动词
      1. 代词:代人、代物、代事(他/它/这件事);2. 助词:结构助词(的)、取消句子独立性、宾语前置标志、定语后置标志、补足音节(无实义);3. 动词:到、往
      1. 作代词:作《师说》“作师说以贻之”(代李蟠);2. 作助词(的):《劝学》“青,取之于蓝”;3. 作动词:《鸿门宴》“项伯乃夜驰之沛公军”
      动词“之”后面接地点名词;取消句子独立性时,“之”连接主语和谓语,不译

      代词、副词、连词
      1. 代词:代人、代物、代事(他的/它的/其中的);2. 副词:表揣测(大概)、表反问(难道)、表祈使(一定);3. 连词:表选择(还是)、表假设(如果)
      1. 作代词:《游褒禅山记》“其下平旷,有泉侧出”(它的);2. 表揣测:《归去来兮辞》“其正色邪?其远而无所至极邪?”(大概);3. 表反问:《师说》“其可怪也欤?”(难道)
      副词“其”后面接动词/形容词,无指代对象;代词“其”后面接名词/名词性短语

      连词、代词、助词
      1. 连词:表并列(并且)、表承接(就/然后)、表递进(而且)、表转折(但是/却)、表假设(如果)、表修饰(地/着);2. 代词:通“尔”(你/你的);3. 助词:补足音节(无实义)
      1. 表并列:《劝学》“蟹六跪而二螯”;2. 表转折:《师说》“惑而不从师”;3. 表修饰:《荆轲刺秦王》“荆轲奉樊於期头函,而秦武阳奉地图匣”
      表修饰时,“而”前后是“状语+中心语”;表承接时,前后动作有先后顺序

      介词、连词、动词
      1. 介词:表工具(用)、表原因(因为)、表时间(在)、表凭借(凭借);2. 连词:表因果(因为/因而)、表承接(来/就)、表目的(来)、表并列(并且);3. 动词:认为、把
      1. 作介词:《游褒禅山记》“以其求思之深而无不在也”(因为);2. 作连词(目的):《劝学》“故不积跬步,无以至千里”(来);3. 作动词:《邹忌讽齐王纳谏》“皆以美于徐公”(认为)
      介词“以”后面接名词/名词性短语(构成介宾短语);连词“以”后面接动词/句子
      其余虚词(于、者、也、所、乃、则)
      略(课件详细呈现,课堂简要梳理,重点突出易错用法)



      相关教案

      2025-2026学年度高三语文一轮复习文言文虚词专题突破教案:

      这是一份2025-2026学年度高三语文一轮复习文言文虚词专题突破教案,共9页。教案主要包含了教学基本信息,教学目标,教学重难点,教学准备,教学过程,板书设计,教学反思,补充说明等内容,欢迎下载使用。

      高考语文一轮复习 文言实词与虚词教案:

      这是一份高考语文一轮复习 文言实词与虚词教案,共14页。教案主要包含了 何, 乎 1, 乃, 其, 且, 若, 所等内容,欢迎下载使用。

      2026届高三语文一轮复习精品教案-文言文阅读第12讲文言虚词的理解和翻译:

      这是一份2026届高三语文一轮复习精品教案-文言文阅读第12讲文言虚词的理解和翻译,文件包含第12讲文言虚词的理解和翻译讲义原卷版docx、第12讲文言虚词的理解和翻译讲义解析版docx等2份教案配套教学资源,其中教案共54页, 欢迎下载使用。

      资料下载及使用帮助
      版权申诉
      • 1.电子资料成功下载后不支持退换,如发现资料有内容错误问题请联系客服,如若属实,我们会补偿您的损失
      • 2.压缩包下载后请先用软件解压,再使用对应软件打开;软件版本较低时请及时更新
      • 3.资料下载成功后可在60天以内免费重复下载
      版权申诉
      若您为此资料的原创作者,认为该资料内容侵犯了您的知识产权,请扫码添加我们的相关工作人员,我们尽可能的保护您的合法权益。
      入驻教习网,可获得资源免费推广曝光,还可获得多重现金奖励,申请 精品资源制作, 工作室入驻。
      版权申诉二维码
      欢迎来到教习网
      • 900万优选资源,让备课更轻松
      • 600万优选试题,支持自由组卷
      • 高质量可编辑,日均更新2000+
      • 百万教师选择,专业更值得信赖
      微信扫码注册
      手机号注册
      手机号码

      手机号格式错误

      手机验证码 获取验证码 获取验证码

      手机验证码已经成功发送,5分钟内有效

      设置密码

      6-20个字符,数字、字母或符号

      注册即视为同意教习网「注册协议」「隐私条款」
      QQ注册
      手机号注册
      微信注册

      注册成功

      返回
      顶部
      学业水平 高考一轮 高考二轮 高考真题 精选专题 初中月考 教师福利
      添加客服微信 获取1对1服务
      微信扫描添加客服
      Baidu
      map