搜索
      上传资料 赚现金

      东北三省三校(哈尔滨师大附中、东北师大附中、辽宁省实验中学)2025届高三下学期第二次联合模拟考试生物试题(含答案)

      • 2.65 MB
      • 2026-02-07 13:50:08
      • 19
      • 0
      • 酱呼噜
      加入资料篮
      立即下载
      查看完整配套(共4份)
      包含资料(4份) 收起列表
      练习
      生物二模B4.docx
      预览
      练习
      生物二模B4.pdf
      预览
      练习
      生物二模答案.docx
      预览
      练习
      生物二模答案.pdf
      预览
      正在预览:生物二模B4.docx
      生物二模B4第1页
      高清全屏预览
      1/7
      生物二模B4第2页
      高清全屏预览
      2/7
      生物二模B4第3页
      高清全屏预览
      3/7
      生物二模B4第1页
      高清全屏预览
      1/5
      生物二模B4第2页
      高清全屏预览
      2/5
      生物二模答案第1页
      高清全屏预览
      1/1
      生物二模答案第1页
      高清全屏预览
      1/1
      还剩4页未读, 继续阅读

      东北三省三校(哈尔滨师大附中、东北师大附中、辽宁省实验中学)2025届高三下学期第二次联合模拟考试生物试题(含答案)

      展开

      这是一份东北三省三校(哈尔滨师大附中、东北师大附中、辽宁省实验中学)2025届高三下学期第二次联合模拟考试生物试题(含答案),文件包含生物二模B4docx、生物二模B4pdf、生物二模答案docx、生物二模答案pdf等4份试卷配套教学资源,其中试卷共14页, 欢迎下载使用。
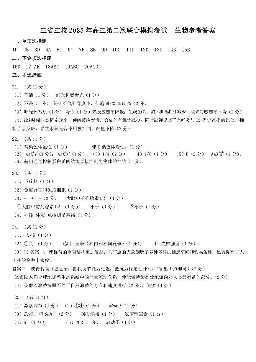
      1D 2B 3D 4A 5C 6C 7B 8B 9D 10C 11D 12D 13D 14B 15B
      二、不定项选择题
      16D 17 AB 18ABC 19ABC 20ACD
      三、非选择题
      21. (共11分)
      (1)不能(1分) 红光和蓝紫光(1分)
      (2)不是(1分) 缺钾组气孔导度小,但胞间CO2浓度高(2分)
      (3)叶绿体基质(1分) 降低(1分)光反应速率降低,生成的O2、ATP和NADPH减少,故光呼吸速率下降(2分)
      (4)缺钾抑制CO2固定速率,使暗反应变慢,合成的有机物减少;同时缺钾提高了光呼吸与CO2固定速率的比值,抑制了暗反应,导致水稻光合作用被抑制,产量下降(2分)
      22. (共11分)
      (1)常染色体显性(1分) 伴X染色体隐性。(1分)
      (2) AaXBY(1分); AaXBXb(1分) (3)1/4(2分) (4)1/8(1分) (5)B(2分); AaXBXb(1分)。
      (6)基因通过控制蛋白质的结构直接控制生物体的性状(1分)。
      23. (共11分)
      (1)下丘脑(1分)
      (2)免疫器官和免疫细胞(2分)
      (3)- + +(2分) 大脑中前列腺素D2 (1分)
      ①大脑中前列腺素D2 (1分) 小于(1分) ②小于(2分)
      (4)神经-体液-免疫调节网络(1分)
      24. (共11分)
      (1) 协调(1分)
      (2)①负 (1分) ②Ⅰ.竞争(种内和种间竞争)(1分); Ⅱ.光照强度(1分)
      (3)① 答案一:使群落的垂直结构更加复杂,为害虫的天敌创造了多种多样的栖息空间和食物条件,显著提高了人工林的物种丰富度。
      答案二:使得食物网更复杂,自我调节能力更强,抵抗力稳定性升高。(答出1点即可)(2分)
      ②帮助人们合理地调整生态系统中的能量流动关系,使能量持续高效地流向对人类最有益的部分。(2分)
      (4)使群落演替按照不同于自然演替的方向和速度进行(2分);间接(1分)
      25. (共11分)
      (1)激素调节(1分) (2)①④(2分) MunⅠ(1分)
      (3)EcRⅠ和SphⅠ(2分) DNA连接(1分) 氨苄青霉素(1分)
      (4)A (1分) (5)PCR(1分) 启动子(1分)

      相关试卷

      东北三省三校(哈尔滨师大附中、东北师大附中、辽宁省实验中学)2025届高三下学期第二次联合模拟考试生物试题(含答案):

      这是一份东北三省三校(哈尔滨师大附中、东北师大附中、辽宁省实验中学)2025届高三下学期第二次联合模拟考试生物试题(含答案),文件包含生物二模B4docx、生物二模B4pdf、生物二模答案docx、生物二模答案pdf等4份试卷配套教学资源,其中试卷共14页, 欢迎下载使用。

      东北三省三校(哈尔滨师大附中、东北师大附中、辽宁省实验中学)2025届高三下学期第二次联合模拟考试生物试题:

      这是一份东北三省三校(哈尔滨师大附中、东北师大附中、辽宁省实验中学)2025届高三下学期第二次联合模拟考试生物试题,文件包含生物二模B4docx、生物二模B4pdf、生物二模答案docx、生物二模答案pdf等4份试卷配套教学资源,其中试卷共14页, 欢迎下载使用。

      2025届东北三省三校(哈尔滨师大附中、东北师大附中、辽宁省实验中学)高考第二次联合模拟考试生物试题含答案:

      这是一份2025届东北三省三校(哈尔滨师大附中、东北师大附中、辽宁省实验中学)高考第二次联合模拟考试生物试题含答案,共8页。

      资料下载及使用帮助
      版权申诉
      • 1.电子资料成功下载后不支持退换,如发现资料有内容错误问题请联系客服,如若属实,我们会补偿您的损失
      • 2.压缩包下载后请先用软件解压,再使用对应软件打开;软件版本较低时请及时更新
      • 3.资料下载成功后可在60天以内免费重复下载
      版权申诉
      若您为此资料的原创作者,认为该资料内容侵犯了您的知识产权,请扫码添加我们的相关工作人员,我们尽可能的保护您的合法权益。
      入驻教习网,可获得资源免费推广曝光,还可获得多重现金奖励,申请 精品资源制作, 工作室入驻。
      版权申诉二维码
      高考专区
      • 精品推荐
      欢迎来到教习网
      • 900万优选资源,让备课更轻松
      • 600万优选试题,支持自由组卷
      • 高质量可编辑,日均更新2000+
      • 百万教师选择,专业更值得信赖
      微信扫码注册
      手机号注册
      手机号码

      手机号格式错误

      手机验证码 获取验证码 获取验证码

      手机验证码已经成功发送,5分钟内有效

      设置密码

      6-20个字符,数字、字母或符号

      注册即视为同意教习网「注册协议」「隐私条款」
      QQ注册
      手机号注册
      微信注册

      注册成功

      返回
      顶部
      学业水平 高考一轮 高考二轮 高考真题 精选专题 初中月考 教师福利
      添加客服微信 获取1对1服务
      微信扫描添加客服
      Baidu
      map