


赣州市2025~2026学年度第一学期期末考试高三生物学试卷(试卷+解析)
展开 这是一份赣州市2025~2026学年度第一学期期末考试高三生物学试卷(试卷+解析),共28页。试卷主要包含了请将答案正确填写在答题卡上,本试卷考试内容等内容,欢迎下载使用。
2026年2月
考生注意:
1.本试卷分单项选择题、多项选择题和非选择题三部分,共8页,共100分。考试时长75分钟。
2.请将答案正确填写在答题卡上。
3.本试卷考试内容:人教版必修1、必修2、选择性必修1、选择性必修2和选择性必修3。
一、单项选择题:本题共12小题,每小题2分,共24分。每小题4个选项中,只有1项符合题目要求。
1. 赣州属亚热带湿润季风气候,昼夜温差大、光照充足,为赣南脐橙的生长提供了优越条件。赣南脐橙果肉饱满、风味浓甜醇厚,是国家地理标志产品。下列有关叙述正确的是( )
A. 脐橙果肉细胞中含量最多的化合物是蛋白质
B. 维生素C能促进人体对钙的吸收,属于脂质
C. 脐橙中的蔗糖可被人体细胞直接吸收利用
D. 果肉细胞中的液泡储存有糖类、色素等物质
2. 研究发现,某些纤维素分解菌对葡萄糖等单糖的跨膜转运,依赖细胞膜上的MFS转运蛋白。该蛋白包含两个核心功能区域:一是贯穿磷脂双分子层的跨膜结构域(TMD),负责葡萄糖识别并提供运输通道:二是位于细胞质一侧的胞质结构域(CD),可通过变构效应驱动物质顺浓度梯度跨膜运输。下列有关叙述正确的是( )
A. MFS转运蛋白的化学本质是蛋白质,由C、H、O、N、P五种元素组成
B. TMD区域可特异性识别葡萄糖,引发CD区域的构象改变实现物质跨膜转运
C. 若抑制细菌的有氧呼吸,会直接阻断MFS转运蛋白介导的葡萄糖运输过程
D. 增加细菌细胞膜上MFS转运蛋白的数量,可显著提高细菌对纤维素的分解速率
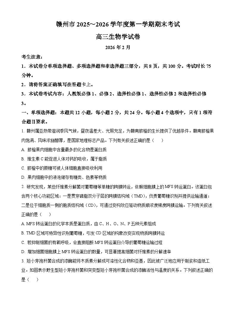
3. 短小芽孢杆菌合成的漆酶能将木质素分解成可溶性化合物和亚基,因此被广泛地应用于制浆和造纸工业。如图表示野生型短小芽孢杆菌和突变型短小芽孢杆菌合成的漆酶活性与温度的关系。下列叙述正确的是( )
A. 野生型合成的漆酶在80℃时活性最高,适合在此温度长期保存
B. 实验应先将漆酶与木质素分别保温,后在对应温度下进行混合
C. 野生型与突变体1漆酶最适温度相同,说明二者空间结构一致
D. 突变体2在各温度下活性均优于其余两种,更适用于工业生产
4. 在生物学实验中需要合理控制实验处理的时间,否则影响实验结果。下列叙述错误的是( )
A. 制作洋葱根尖有丝分裂装片时,解离时间过短会导致组织细胞之间无法分离
B. 洋葱鳞片叶外表皮细胞长时间处于蔗糖溶液中,再滴加清水可能会无法复原
C. 用32P标记的噬菌体侵染细菌时,保温时间过长会导致上清液中放射性降低
D. PCR扩增目的基因时,预变性时间过短导致部分DNA未完全解旋成单链DNA
5. 近日,某男子携带国外购买的吊坠入境时,经海关检测发现,该吊坠含钍-232且辐射剂量超出国家安全标准。下列有关该男子长期佩戴吊坠可能引发的身体生理变化,分析错误的是( )
A. 免疫系统功能逐渐增强B. 原癌基因将会发生突变
C. 生殖细胞染色体发生畸变D. 皮肤细胞因辐射损伤坏死
6. 2025年赣超足球联赛省内掀起了一阵全民观赛热潮,球员在高强度比赛中身体会启动一系列调节机制来维持机体的稳态。下列有关叙述正确的是( )
A. 运动过程中,球员依赖多组骨骼肌的协同发力,受自主神经系统的支配
B. 运动过程中,球员肌细胞无氧呼吸产生大量乳酸,导致血浆pH明显降低
C. 运动过程中,球员大量出汗为使散热量大于产热量,从而维持体温相对稳定
D. 运动过程中,球员体内肾上腺素分泌增加,下丘脑合成的抗利尿激素增多
7. 拟南芥中的转录因子BP/KNAT1(简称BP蛋白),在光诱导种子萌发过程中起重要的调控作用。研究发现,积累的BP蛋白直接抑制脱落酸合成过程中的两种关键基因NCED6与NCED9的表达,从而降低内源脱落酸的含量,促进种子萌发。下列有关叙述正确的是( )
A. 光敏色素是一类蛋白质,主要分布在分生组织细胞中
B. BP蛋白通过分解脱落酸,解除其对种子萌发的抑制
C. 拟南芥种子的萌发调控由基因表达调控和植物激素调节共同完成
D. 内源脱落酸合成体现基因通过控制蛋白质结构来直接控制生物性状
8. 薇甘菊是对我国危害严重的外来入侵植物之一。薇甘菊能分泌一种名为薇甘菊素的化学物质,该物质可抑制本土植物根细胞的呼吸作用相关酶活性,同时诱导本土植物叶片加速衰老脱落,下列有关叙述错误的是( )
A. 薇甘菊入侵后,改变本地群落结构的过程属次生演替
B. 薇甘菊可用于科学研究,体现生物多样性的直接价值
C. 薇甘菊逸生野外后,影响了入侵地群落的物种丰富度
D. 薇甘菊利用化学信息,维持入侵地的生态平衡与稳定
9. 江西省2025年绿色矿山建设实施意见强调,绿色开采需严控尾矿废水排放等措施。某科研团队在某废弃矿区进行修复研究,发现豆科植物能在贫瘠土壤较好地生长,同时添加的解磷菌可将土壤中难溶性磷转化为植物可吸收的磷。下列有关叙述错误的是( )
A. 严控尾矿废水排放,有助于降低土壤渗透压,防止植物失水萎蔫死亡
B. 豆科植物与根瘤菌共生,能增加土壤氮素含量,从而促进植物生长
C. 解磷菌的功能体现了分解者在生态系统物质循环中的重要作用
D. 系列修复措施提高了矿区生态系统的恢复力稳定性,使其更不易被破坏
10. 《齐民要术》记载了一种称为“动酒酢(“酢”同“醋”)法”的酿醋工艺,“大率酒一斗,用水三斗,合瓮盛,置日中曝之。七日后当臭,衣(指菌膜)生,勿得怪也,但停置,勿移动,挠搅之。数十日,醋成”。下列有关叙述错误的是( )
A. “酒一斗,用水三斗,合瓮盛”是为避免酒精浓度过高抑制微生物生长繁殖
B. “置日中曝之”可以提高发酵液温度,有利于醋酸发酵,缩短发酵时间
C. “衣(指菌膜)”位于变酸的酒表面,是由原酒中的酵母菌大量繁殖形成的
D. “挠搅”有利于酒精与微生物的充分接触,且可增加溶液中的溶解氧
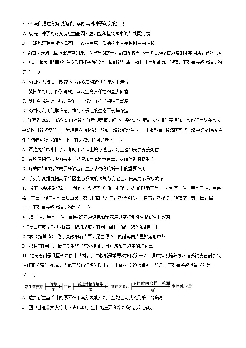
11. 铁皮石斛是我国珍贵的中药材,其生物碱是重要次级代谢产物。通过组织培养技术培养铁皮石斛的拟原球茎(简称PLBs,类似于愈伤组织)以生产生物碱的实验流程如图所示。下列有关叙述错误的是( )
A. 选择新生营养芽的原因在于其分裂能力强、全能性高以及几乎不含病毒
B. 图中过程①为脱分化形成PLBs,生物碱主要在③阶段合成并提取
C. 实验使用的培养基和所用器械都要灭菌,新生营养芽只需要进行消毒
D. 在培养高产细胞系时,应选择细胞数量与生物碱产量比值较大的PLBs
12. 已知某蝴蝶性别决定方式为ZW型,其翅型和体色分别由等位基因E/e和F/f控制(若基因在性染色体上,可考虑位于其同源区段)。现让多只基因型相同的雄蝴蝶与多只基因型相同的雌蝴蝶自由交配得到F1,F1的表型及比例如下表所示。下列叙述错误的是( )
A. 控制翅型和体色的基因独立遗传,可判断两对基因的相对位置
B. 亲本中雌蝴蝶的基因型为EeZFW,雄蝴蝶基因型为EeZFZf
C. F1中的长翅红体雌蝴蝶基因型有4种,残翅白体均为纯合子
D. 将F1残翅红体雌蝴蝶进行测交,F2中的雌蝴蝶均为杂合子
二、多项选择题:本题共4小题,每小题4分,共16分。在每小题给出的4个选项中,有2项或2项以上符合题目要求,全部选对的得4分,选对但不全的得2分,有选错的得0分。
13. 甲型流感病毒(甲流病毒)是一种RNA病毒,可通过呼吸道飞沫传播,引发发热、咳嗽等症状。下列关于甲流病毒感染与免疫反应的叙述,正确的是( )
A. 甲流病毒侵入人体后,巨噬细胞对其吞噬作用属于非特异性免疫
B. 甲流病毒侵入人体后,浆细胞接受病毒抗原刺激,进而分泌特异性抗体
C. 病毒感染后的靶细胞经人体免疫系统识别后的清除,属于细胞凋亡
D. 注射甲流疫苗后,机体会产生更多的抗体和记忆细胞,不会再感染甲流
14. 科研小组对某人工池塘生态系统的能量流动进行定量分析,如表所示,下列叙述正确的是( )
注:部分数据未给出,能量单位为J/(cm2·a)
A. 流入该人工池塘生态系统的总能量为168J/(cm2·a)
B. X代表的能量可以被生产者重新捕获而提高能量利用率
C. 除表中所示的组成成分外,该生态系统的组成成分还有2种
D. 植食性动物到肉食性动物的能量传递效率为13.8%
15. 人表皮生长因子受体2(Her2)是一种具有酪氨酸酶活性的跨膜蛋白,Her2的过量表达往往与许多上皮细胞癌症的恶化密切相关。因此,将Her2作为靶位点治疗乳腺癌成为肿瘤治疗领域的研究热点,有研究人员选择以转基因山羊乳腺生物反应器来生产抗Her2蛋白.下列有关叙述错误的是( )
A. 目的基因成功导入后,受体动物只有在特定时期才能生产抗Her2蛋白
B. 抗Her2基因不需要整合到供体细胞基因组中就能稳定存在并表达
C. 从乳腺生物反应器获得的抗Her2蛋白与通过大肠杆菌获得的都能直接使用
D. 通过基因工程技术得到的胚胎,移植到受体山羊体内不会引起免疫排斥
16. X染色体失活是指哺乳动物中雌性个体的两条X染色体会随机失活一条,致使失活染色体上的基因无法表达,雄性个体的一条X染色体上的基因正常表达。甲病是由位于X染色体上一对等位基因控制的人类遗传病。致病基因和正常基因分别含有2个和1个限制酶H的识别序列。图1为某个患甲病家庭的遗传系谱图,图2为部分家庭成员的相关基因经限制酶H切割后的电泳结果。下列说法正确的是( )
A. 甲病致病基因由X染色体失活引起染色体变异产生
B. 致病基因新增的酶切位点位于320kbp的DNA片段中
C. 若Ⅱ-4为男性,甲病的致病基因属于隐性基因
D. Ⅱ-2的条带与Ⅱ-1相同的概率为1/2
三、非选择题:本题共5小题,每小题12分,共60分。
17. 江西某地古杨梅复合种养是当地重要的农业生产模式,以杨梅栽培为核心,在杨梅林下层混栽耐阴茶树,林下放养生态鸡,配套养殖中华蜂,形成“杨梅—茶—禽—蜂”的生态园。回答下列问题:
(1)杨梅林中杨梅与茶树的搭配种植,使群落同时呈现水平方向的镶嵌分布和垂直方向的分层现象,这共同构成了群落的_________;二者通过根系分布深度差异降低对土壤养分的竞争,通过株高差异降低对阳光的竞争,形成树种间________进而实现稳定共存。
(2)在生态园中,中华蜂通过“8字舞”向同伴传递蜜源的方位、距离等信息,这种信息属于________信息;构建“杨梅—茶—禽—蜂”模式时,通过放养生态鸡捕食杂草和昆虫,从能量流动的角度分析,其意义是________。
(3)在该生态园内放养家禽,需充分考虑生态园的_______,防止因家禽数量过多导致牧草被过度啃食、虫害爆发,这体现了生态工程的_____原理。
(4)结合题干信息,分析该“杨梅—茶—禽—蜂”复合种养林与单一杨梅林相比,在生态和经济层面的优势为_______。
18. 水稻是我国也是全世界重要的粮食作物。全球变暖,高温、干旱等极端天气增多,已成为影响水稻生产安全的重要问题。为此,研究人员以水稻品种N22为材料,探究高温、干旱胁迫对水稻幼苗光合特性的影响,设置正常生长组(CK)、单一高温处理组(H)以及干旱-高温交叉处理组(DH)三组实验,部分研究结果见下表。
请回答下列问题:
(1)为保证实验结果的科学性,实验期间,应保持一致的实验条件有________(答两点)等。研究发现高温胁迫下,水稻光系统I(PSI)对光能的吸收、传递、转化功能将受阻。根据光系统的功能推测,光系统Ⅱ位于叶绿体的______(结构)上,参与光合作用的______阶段。
(2)结合图表分析可知,H组会导致水稻幼苗的净光合速率显著________(填“升高”“降低”或“不变”)。判断依据是______。
(3)DH组处理过程为:连续干旱胁迫培养3d后,高温胁迫培养3d:相比H组,DH组处理的水稻幼苗各项光合参数均更高,这结果说明________。
(4)海藻糖具有“生命之糖”的美誉,主要参与植物的非生物胁迫响应。研究发现,在高温胁迫条件下,水稻穗分化期喷施外源15mml·L-1的海藻糖能提高水稻叶片叶绿素含量,请用水稻幼苗为材料设计实验验证这一观点,写出实验思路__________。
19. 肥胖的临床干预与长效减重方案,是当前医学领域的重点研究方向。我国科研团队突破传统CAR-T细胞(经基因工程改造可精准识别靶细胞的T细胞)仅用于肿瘤治疗的局限,通过基因编辑技术对传统CAR-T细胞进行改造,赋予CAR-T细胞“长效存活”特性,同时使其持续分泌GLP-1(一种抑制食欲、促进胰岛素分泌功能的多肽激素),为肥胖、糖尿病的治疗提供了全新方案。请结合所学知识,回答下列问题:
(1)传统CAR-T细胞可精准识别肿瘤细胞并诱导其裂解死亡,该过程体现细胞膜具有_____功能,该过程依赖免疫系统的_____功能。其在体内存活时间短,是因为处于_____状态,分裂能力有限。
(2)为验证CAR-T细胞分泌GLP-1治疗肥胖的效果,科研人员用高脂饮食构建肥胖模型小鼠,并进行了实验(各组注射细胞数相等):
组别一:正常饮食小鼠+注射不分泌GLP-1的CAR-T细胞:
组别二:肥胖模型小鼠+注射能分泌GLP-1的CAR-T细胞:
组别三:______;
所有小鼠维持原饮食,定期检测体重,结果如图1所示。(注:CAR-T细胞在体内增殖并分泌GLP-1需要一定时间)
①设置组别一的目的是______。(答出2点)
②与组别三相比,组别二体重下降的原因是______。
(3)这种“一劳永逸”的治疗策略虽然诱人,但其潜在风险不容忽视。由于GLP-1会在体内长期维持较高水平,从激素调节的角度来看,该策略可能存在的风险是______。
20. 某雌雄同株二倍体植物果肉味甜多汁,皮薄易剥,但果实多籽,且不耐旱。研究人员经诱变育种获得两株单基因突变的无籽植株甲和无籽植株乙,将甲、乙分别与野生型杂交,所得F1全部表现为野生型。请回答下列问题:
(1)经研究发现,突变体甲植株中控制A蛋白(种子正常发育的关键酶)的基因A发生突变。对野生型、突变体甲及其F1细胞内基因A、a进行PCR扩增后电泳,检测结果如图1,电泳方向为______(填“由上往下、由下往上”或“无法判断”),A基因突变为a时,发生了碱基的________。对细胞内A基因转录产物进行测定,结果如图2,植株甲中该基因无转录量,原因是________。
(2)研究人员将突变体甲和乙杂交,再让F1自交,若F2中有籽果实:无籽果实=_____,则甲、乙植株的突变基因为非同源染色体上的非等位基因,
(3)研究人员还尝试将A蛋白合成抑制基因E(会导致果实籽粒减少)和耐旱基因F通过基因工程技术导入到野生型植株细胞中。将获得的转基因植株自交,子代表现为少籽耐旱:多籽不耐旱=15:1.假设一种基因可以导入多条染色体但不重复导入同一条染色体,则该转基因植株细胞中导入了______个E基因,请在图3中画出该转基因植株中E基因、F基因在染色体上的位置_____。
21. 牛乳铁蛋白肽(由LfcinB基因控制)是由牛乳铁蛋白经胃中蛋白酶充分水解消化后得到的短肽,具有广谱的抗菌性、抗病毒活性,兼具有抗肿瘤、免疫调节及缓解炎症等生物学功能,可通过构建重组毕赤酵母进行发酵生产。重组表达载体的构建过程如图所示。
注:EGFP:增强型绿色荧光蛋白:PAOX1:甲醇诱导型启动子;TAOX1:终止子:AmpR:氨苄青霉素抗性基因:KanR:卡那霉素抗性基因;Ori:复制原点。
(1)图中质粒上AmpR、KanR的作用是_______;图中A链为EGFP基因模板链,为获得EGFP基因片段并保证其与质粒pPIC9K正确连接,设计引物时需分别在引物1和引物2的______端添加限制酶________的酶切位点。
(2)为获取荧光强度更强、灵敏度更高的增强型绿色荧光蛋白(EGFP),需将野生型绿色荧光蛋白(GFP)氨基酸序列的第64位苯丙氨酸定点改造为亮氨酸,实现这一过程需要运用_______技术。科学家将EGFP与LfcinB连接构建融合基因的目的是______。
(3)科研人员在实际操作过程中,常常将基因表达载体经大肠杆菌大量扩增后提取,基因测序无误后再转入毕赤酵母中培养,随后利用______(化学物质)诱导重组毕赤酵母进行发酵。除安全性较好、融合蛋白表达量高外,毕赤酵母常用于蛋白质发酵生产的原因还有______。表型
长翅红体
长翅白体
残翅红体
残翅白体
雄蝴蝶/只
121
118
43
40
雌蝴蝶/只
239
0
82
0
生物类型
X
传递给分解者的能量
未利用的能量
传给下一营养级的能量
外来有机物输入的能量
生产者
45.0
6.0
96.0
21.0
0
植食性动物
10.5
2.5
12.0
Y
8.0
肉食性动物
7.3
1.5
7.5
17
14.0
处理
CK组
H组
DH组
叶绿素含量(mg·g-1)
2.16
0.53
1.98
净光合速率(μml·m-2·s-1)
5.37
1.78
4.75
气孔开度(mm2)
0.032
0.022
0039
胞间CO2浓度(μml·ml-1)
395.32
362.78
425.65
蒸腾速率(nml·m-2·s-1)
1.42
0.48
1.66
赣州市2025~2026学年度第一学期期末考试
高三生物学试卷
2026年2月
考生注意:
1.本试卷分单项选择题、多项选择题和非选择题三部分,共8页,共100分。考试时长75分钟。
2.请将答案正确填写在答题卡上。
3.本试卷考试内容:人教版必修1、必修2、选择性必修1、选择性必修2和选择性必修3。
一、单项选择题:本题共12小题,每小题2分,共24分。每小题4个选项中,只有1项符合题目要求。
1. 赣州属亚热带湿润季风气候,昼夜温差大、光照充足,为赣南脐橙的生长提供了优越条件。赣南脐橙果肉饱满、风味浓甜醇厚,是国家地理标志产品。下列有关叙述正确的是( )
A. 脐橙果肉细胞中含量最多的化合物是蛋白质
B. 维生素C能促进人体对钙的吸收,属于脂质
C. 脐橙中的蔗糖可被人体细胞直接吸收利用
D. 果肉细胞中的液泡储存有糖类、色素等物质
【答案】D
【解析】
【详解】A、活细胞中含量最多的化合物是水,蛋白质是含量最多的有机物,但总量低于水,A错误;
B、维生素C(抗坏血酸)属于水溶性维生素,脂溶性维生素(如维生素D)才促进钙吸收,B错误;
C、蔗糖为二糖,需水解为葡萄糖和果糖等单糖才能被人体细胞吸收利用,C错误;
D、植物细胞的液泡内含细胞液,储存糖类、色素(如花青素)、有机酸等物质,符合脐橙果肉特征,D正确。
故选D
2. 研究发现,某些纤维素分解菌对葡萄糖等单糖的跨膜转运,依赖细胞膜上的MFS转运蛋白。该蛋白包含两个核心功能区域:一是贯穿磷脂双分子层的跨膜结构域(TMD),负责葡萄糖识别并提供运输通道:二是位于细胞质一侧的胞质结构域(CD),可通过变构效应驱动物质顺浓度梯度跨膜运输。下列有关叙述正确的是( )
A. MFS转运蛋白的化学本质是蛋白质,由C、H、O、N、P五种元素组成
B. TMD区域可特异性识别葡萄糖,引发CD区域的构象改变实现物质跨膜转运
C. 若抑制细菌的有氧呼吸,会直接阻断MFS转运蛋白介导的葡萄糖运输过程
D. 增加细菌细胞膜上MFS转运蛋白的数量,可显著提高细菌对纤维素的分解速率
【答案】B
【解析】
【详解】A、MFS转运蛋白化学本质是蛋白质,基本元素为C、H、O、N,部分含S(如含硫氨基酸),不含P(P是磷脂、核酸的特征元素),A错误;
B、TMD区域识别葡萄糖后,通过变构效应传递至CD区域,驱动构象改变实现运输,符合题干“变构效应驱动顺浓度梯度运输”的描述,B正确;
C、协助扩散不消耗能量,抑制有氧呼吸(能量供应)不影响被动运输过程,C错误;
D、MFS转运蛋白负责葡萄糖转运,而纤维素分解依赖纤维素酶(胞外酶),增加转运蛋白数量不影响胞外酶活性及纤维素分解速率,D错误。
故选B。
3. 短小芽孢杆菌合成的漆酶能将木质素分解成可溶性化合物和亚基,因此被广泛地应用于制浆和造纸工业。如图表示野生型短小芽孢杆菌和突变型短小芽孢杆菌合成的漆酶活性与温度的关系。下列叙述正确的是( )
A. 野生型合成的漆酶在80℃时活性最高,适合在此温度长期保存
B. 实验应先将漆酶与木质素分别保温,后在对应温度下进行混合
C. 野生型与突变体1漆酶最适温度相同,说明二者空间结构一致
D. 突变体2在各温度下活性均优于其余两种,更适用于工业生产
【答案】B
【解析】
【详解】A、由图可知,80℃是野生型漆酶的最适温度,该温度下活性最高,但是酶的长期保存需要在低温环境,因为低温下酶的活性低,但酶的空间结构稳定,不会变性失活,A错误;
B、先将漆酶与木质素分别保温,再混合后继续保温,这样能保证反应从设定温度开始,排除温度变化过程对结果的影响,B正确;
C、由图可知,突变体1漆酶和野生型漆酶的最适温度一样,只能说明二者在该温度下的催化效率最高,但不能说明二者的空间结构一致,C错误;
D、突变体2漆酶在温度为75-80℃时相对酶活性低于野生型和突变体1,并非在各个温度下活性均优于其余两种,D错误。
故选B。
4. 在生物学实验中需要合理控制实验处理的时间,否则影响实验结果。下列叙述错误的是( )
A. 制作洋葱根尖有丝分裂装片时,解离时间过短会导致组织细胞之间无法分离
B. 洋葱鳞片叶外表皮细胞长时间处于蔗糖溶液中,再滴加清水可能会无法复原
C. 用32P标记的噬菌体侵染细菌时,保温时间过长会导致上清液中放射性降低
D. PCR扩增目的基因时,预变性时间过短导致部分DNA未完全解旋成单链DNA
【答案】C
【解析】
【详解】A、制作洋葱根尖有丝分裂装片时,解离液(盐酸和酒精)的作用是使组织细胞分离。解离时间过短,细胞间果胶未充分分解,导致细胞无法分散,影响观察,A正确;
B、洋葱鳞片叶外表皮细胞在蔗糖溶液中长时间质壁分离后,细胞可能因失水过度死亡,原生质层失去选择透过性,滴加清水后无法发生质壁分离复原,B正确;
C、用³²P标记噬菌体DNA侵染细菌时,保温时间过长会使子代噬菌体释放至培养液中。离心后子代噬菌体分布在上清液,导致上清液放射性升高(标记的DNA进入子代),而非降低,C错误;
D、PCR扩增中预变性(高温)使DNA双链解旋为单链。时间过短会导致部分DNA未完全解链,影响后续引物结合和扩增效率,D正确。
故选C。
5. 近日,某男子携带国外购买的吊坠入境时,经海关检测发现,该吊坠含钍-232且辐射剂量超出国家安全标准。下列有关该男子长期佩戴吊坠可能引发的身体生理变化,分析错误的是( )
A. 免疫系统功能逐渐增强B. 原癌基因将会发生突变
C. 生殖细胞染色体发生畸变D. 皮肤细胞因辐射损伤坏死
【答案】A
【解析】
【详解】A、电离辐射会破坏淋巴细胞,降低免疫细胞活性,导致免疫系统功能减弱,而非增强,A错误;
B、辐射可诱导基因突变,原癌基因突变可能激活其致癌性,增加细胞癌变风险,B正确;
C、辐射能量可导致生殖细胞染色体结构异常(如断裂、缺失)或数目变异,引发遗传物质改变,C正确;
D、皮肤作为直接接触部位,辐射会破坏细胞结构,使皮肤细胞发生不可逆损伤而坏死。D正确。
故选A。
6. 2025年赣超足球联赛省内掀起了一阵全民观赛热潮,球员在高强度比赛中身体会启动一系列调节机制来维持机体的稳态。下列有关叙述正确的是( )
A. 运动过程中,球员依赖多组骨骼肌的协同发力,受自主神经系统的支配
B. 运动过程中,球员肌细胞无氧呼吸产生大量乳酸,导致血浆pH明显降低
C. 运动过程中,球员大量出汗为使散热量大于产热量,从而维持体温相对稳定
D. 运动过程中,球员体内肾上腺素分泌增加,下丘脑合成的抗利尿激素增多
【答案】D
【解析】
【详解】A、自主神经支配内脏活动(如心跳),不受意识控制;球员奔跑、铲球等骨骼肌运动受躯体运动神经支配,需要意识调控,A 错误;
B、血浆里的H2CO3/NaHCO3缓冲对会先中和乳酸,避免pH明显降低,B错误;
C、在运动过程中,运动员大量出汗是为了使散热量等于产热量,从而维持体温相对稳定, C错误;
D、运动过程中,球员体内处于紧张兴奋状态肾上腺素分泌增加,出汗机体散失大量水分, 细胞外液渗透压升高,下丘脑合成的抗利尿激素增多,D正确。
故选D。
7. 拟南芥中的转录因子BP/KNAT1(简称BP蛋白),在光诱导种子萌发过程中起重要的调控作用。研究发现,积累的BP蛋白直接抑制脱落酸合成过程中的两种关键基因NCED6与NCED9的表达,从而降低内源脱落酸的含量,促进种子萌发。下列有关叙述正确的是( )
A. 光敏色素是一类蛋白质,主要分布在分生组织细胞中
B. BP蛋白通过分解脱落酸,解除其对种子萌发的抑制
C. 拟南芥种子的萌发调控由基因表达调控和植物激素调节共同完成
D. 内源脱落酸合成体现基因通过控制蛋白质结构来直接控制生物性状
【答案】A
【解析】
【详解】A、光敏色素是一类蛋白质,分布在植物的各个部位,通常在分生组织细胞内分布较多,A正确;
B、题干指出“BP 蛋白能抑制脱落酸合成中两种关键基因NCED6与NCED9的表达,从而降低脱落酸的含量”,即BP通过抑制脱落酸的合成来降低其含量,而非“分解”已有的脱落酸,B错误;
C、根据题干信息,拟南芥种子的萌发受环境因素(如光信号)、基因表达(如 BP/KNAT1的调控)和植物激素(如脱落酸)共同调控,C错误;
D、脱落酸化学本质不是蛋白质,推测基因NCED6与NCED9的表达产物是参与脱落酸合成代谢过程的,因此基因不是通过控制蛋白质结构来直接控制生物性状,D错误。
故选A。
8. 薇甘菊是对我国危害严重的外来入侵植物之一。薇甘菊能分泌一种名为薇甘菊素的化学物质,该物质可抑制本土植物根细胞的呼吸作用相关酶活性,同时诱导本土植物叶片加速衰老脱落,下列有关叙述错误的是( )
A. 薇甘菊入侵后,改变本地群落结构的过程属次生演替
B. 薇甘菊可用于科学研究,体现生物多样性的直接价值
C. 薇甘菊逸生野外后,影响了入侵地群落的物种丰富度
D. 薇甘菊利用化学信息,维持入侵地的生态平衡与稳定
【答案】D
【解析】
【详解】A、薇甘菊入侵是在原有群落基础上改变物种组成,属于次生演替(原有土壤条件保留),A正确;
B、薇甘菊作为科研材料体现生物多样性的直接价值(科学研究价值),B正确;
C、薇甘菊排挤本土植物导致物种数量减少,直接影响入侵地群落的物种丰富度(物种数目的多少),C正确;
D、薇甘菊分泌化学物质(化学信息)破坏本土植物生长,导致生态系统失衡,而非维持平衡稳定(入侵会破坏原有生态平衡),D错误
故选D。
9. 江西省2025年绿色矿山建设实施意见强调,绿色开采需严控尾矿废水排放等措施。某科研团队在某废弃矿区进行修复研究,发现豆科植物能在贫瘠土壤较好地生长,同时添加的解磷菌可将土壤中难溶性磷转化为植物可吸收的磷。下列有关叙述错误的是( )
A. 严控尾矿废水排放,有助于降低土壤渗透压,防止植物失水萎蔫死亡
B. 豆科植物与根瘤菌共生,能增加土壤氮素含量,从而促进植物生长
C. 解磷菌的功能体现了分解者在生态系统物质循环中的重要作用
D. 系列修复措施提高了矿区生态系统的恢复力稳定性,使其更不易被破坏
【答案】D
【解析】
【详解】A、尾矿废水中可能含有较多的矿物质等溶质,若大量排放,会使土壤溶液浓度升高,土壤渗透压增大,导致植物细胞失水,造成植物失水萎蔫死亡。严控尾矿废水排放,有助于降低土壤渗透压,防止植物失水萎蔫死亡,A正确;
B、豆科植物可与根瘤菌形成互利共生关系,根瘤菌能将空气中的氮气(N2)固定为氨态氮,增加土壤氮素含量,为植物生长提供充足的氮源,促进植物生长,B正确;
C、解磷菌可将土壤中难溶性磷转化为植物可吸收的磷,促进了生态系统中磷元素的循环,体现了分解者在生态系统物质循环中的重要作用,C正确;
D、抵抗力稳定性是指生态系统抵抗外界干扰并使自身的结构与功能保持原状的能力,恢复力稳定性是指生态系统在受到外界干扰因素的破坏后恢复到原状的能力,系列修复措施提高了矿区生态系统的抵抗力稳定性,使其更不易被破坏,而不是恢复力稳定性,D错误。
故选D。
10. 《齐民要术》记载了一种称为“动酒酢(“酢”同“醋”)法”的酿醋工艺,“大率酒一斗,用水三斗,合瓮盛,置日中曝之。七日后当臭,衣(指菌膜)生,勿得怪也,但停置,勿移动,挠搅之。数十日,醋成”。下列有关叙述错误的是( )
A. “酒一斗,用水三斗,合瓮盛”是为避免酒精浓度过高抑制微生物的生长繁殖
B. “置日中曝之”可以提高发酵液温度,有利于醋酸发酵,缩短发酵时间
C. “衣(指菌膜)”位于变酸的酒表面,是由原酒中的酵母菌大量繁殖形成的
D. “挠搅”有利于酒精与微生物的充分接触,且可增加溶液中的溶解氧
【答案】C
【解析】
【详解】A、酒一斗,用水三斗,合瓮盛通过稀释降低酒精浓度,避免高浓度酒精抑制醋酸菌等微生物的生长繁殖(醋酸发酵需适宜酒精浓度),A正确;
B、置日中曝之利用日光提高发酵液温度,因醋酸菌的最适生长温度为30~35℃,升温可促进其代谢,缩短发酵周期,B正确;
C、衣(菌膜)是醋酸发酵过程中醋酸菌在液面大量繁殖形成的菌膜,而非酵母菌(酵母菌在酒精发酵阶段作用,且高酒精环境下活性受抑制),C错误;
D、挠搅通过搅拌使微生物与营养物充分接触,同时增加发酵液中的溶解氧,满足醋酸菌(需氧型)的代谢需求,D正确。
故选C。
11. 铁皮石斛是我国珍贵的中药材,其生物碱是重要次级代谢产物。通过组织培养技术培养铁皮石斛的拟原球茎(简称PLBs,类似于愈伤组织)以生产生物碱的实验流程如图所示。下列有关叙述错误的是( )
A. 选择新生营养芽的原因在于其分裂能力强、全能性高以及几乎不含病毒
B. 图中过程①为脱分化形成PLBs,生物碱主要在③阶段合成并提取
C. 实验使用的培养基和所用器械都要灭菌,新生营养芽只需要进行消毒
D. 在培养高产细胞系时,应选择细胞数量与生物碱产量比值较大的PLBs
【答案】D
【解析】
【详解】A、新生营养芽分裂能力强、全能性高,几乎不含病毒,所以选新生营养芽作为外植体获得愈伤组织及其代谢产物的概率较高,A正确;
B、题意显示该过程中的PLBs类似愈伤组织,所以图中过程①为脱分化形成PLBs,生物碱是铁皮石斛的重要的次级代谢产物,主要在③阶段合成并提取,B正确;
C、实验中使用的培养基和所用器械都要灭菌,以防止杂菌污染;新生营养芽作为外植体如果进行灭菌会杀死外植体细胞,因此新生营养芽只需要进行消毒即可,C正确;
D、分析题意可知该实验目的是要生产生物碱,所以需要在高产细胞系中选择出生物碱产量与细胞数量的比值较大的细胞作为高产细胞系,D错误。
故选D
12. 已知某蝴蝶的性别决定方式为ZW型,其翅型和体色分别由等位基因E/e和F/f控制(若基因在性染色体上,可考虑位于其同源区段)。现让多只基因型相同的雄蝴蝶与多只基因型相同的雌蝴蝶自由交配得到F1,F1的表型及比例如下表所示。下列叙述错误的是( )
A. 控制翅型和体色的基因独立遗传,可判断两对基因的相对位置
B. 亲本中雌蝴蝶的基因型为EeZFW,雄蝴蝶基因型为EeZFZf
C. F1中的长翅红体雌蝴蝶基因型有4种,残翅白体均为纯合子
D. 将F1残翅红体雌蝴蝶进行测交,F2中的雌蝴蝶均为杂合子
【答案】B
【解析】
【详解】A、F1中无论雄蝴蝶还是雌蝴蝶长翅:残翅=3∶1,即翅型与性别无关,因此控制该蝴蝶翅型的基因位于常染色体上,F1中雌蝴蝶(ZW)只有红体,雄性(ZZ)中红体:白体=1∶1,可推断控制眼色的基因位于Z、W染色体同源区段上,且红体为显性性状,根据以上分析可以判断两对基因的位置,A正确;
B、F1中无论雄蝴蝶还是雌蝴蝶长翅:残翅=3∶1,即翅型与性别无关,因此控制该蝴蝶翅型的基因位于常染色体上,长翅为显性性状,亲本雌雄蝴蝶相关基因型都为Ee。F1中雌蝴蝶(ZW)只有红体,雄性(ZZ)中红体:白体=1∶1,说明亲本雌雄蝴蝶相关基因型分别为ZFZf×ZfWF,综上分析可知亲本中雄蝴蝶基因型为EeZFZf,雌蝴蝶基因型为EeZfWF,B错误;
C、F1长翅红体雌蝴蝶的翅型基因型为EE或Ee(2种),体色基因型为ZFWF或ZfWF(2种),组合后共4种基因型;残翅白体仅存在于雄蝴蝶中,基因型为eeZfZf(翅型和体色均纯合隐性),均为纯合子,C正确;
D、F1残翅红体雌蝴蝶(基因型为eeZFWF或eeZfWF)与隐性纯合雄蝴蝶(eeZfZf)测交,F2雌蝴蝶基因型均为eeZfWF(体色基因杂合),故均为杂合子,D正确。
故选B。
二、多项选择题:本题共4小题,每小题4分,共16分。在每小题给出的4个选项中,有2项或2项以上符合题目要求,全部选对的得4分,选对但不全的得2分,有选错的得0分。
13. 甲型流感病毒(甲流病毒)是一种RNA病毒,可通过呼吸道飞沫传播,引发发热、咳嗽等症状。下列关于甲流病毒感染与免疫反应的叙述,正确的是( )
A. 甲流病毒侵入人体后,巨噬细胞对其吞噬作用属于非特异性免疫
B. 甲流病毒侵入人体后,浆细胞接受病毒抗原刺激,进而分泌特异性抗体
C. 病毒感染后的靶细胞经人体免疫系统识别后的清除,属于细胞凋亡
D. 注射甲流疫苗后,机体会产生更多的抗体和记忆细胞,不会再感染甲流
【答案】AC
【解析】
【详解】A、巨噬细胞的吞噬作用是机体第二道防线的组成部分,不针对特定病原体,属于非特异性免疫,A正确;
B、浆细胞是高度分化的细胞,不能直接接受抗原刺激;B细胞或记忆B细胞接受抗原刺激后增殖分化,才能形成分泌抗体的浆细胞,B错误;
C、免疫系统识别并诱导被病毒感染的靶细胞裂解死亡,是由基因调控的程序性死亡过程,属于细胞凋亡,C正确;
D、注射甲流疫苗可诱导机体产生抗体和记忆细胞,提高对甲流病毒的抵抗力,但不能完全避免感染(如病毒发生抗原变异时,记忆细胞可能无法有效识别)D错误。
故选AC。
14. 科研小组对某人工池塘生态系统的能量流动进行定量分析,如表所示,下列叙述正确的是( )
注:部分数据未给出,能量单位为J/(cm2·a)
A. 流入该人工池塘生态系统的总能量为168J/(cm2·a)
B. X代表的能量可以被生产者重新捕获而提高能量利用率
C. 除表中所示的组成成分外,该生态系统的组成成分还有2种
D. 植食性动物到肉食性动物的能量传递效率为13.8%
【答案】CD
【解析】
【详解】A、流入该人工池塘生态系统的总能量为生产者固定的太阳能与外来有机物输入的能量之和。生产者固定的太阳能可根据能量守恒计算,设生产者固定的太阳能为 a,则 a= 45.0+6.0+96.0+21.0=168J/(cm2·a),外来有机物输入到植食性动物的能量为8,输入到肉食性动物的 能量为14.0,所以流入该生态系统的总能量为 168+8.0+14.0=190J/(cm2·a),A错误;
B、X 代表呼吸作用散失的热能,能量流动是单向不循环的,热能无法被生产者重新捕获利用,B错误;
C、生态系统的组成成分包括生产者、消费者、分解者和非生物的物质和能量,除表中所示 的生产者、消费者外,该生态系统的组成成分还应有分解者和非生物的物质和能量,C正确;
D、根据能量守恒,对于植食性动物,其总同化量为21.0+8.0=29.0J/(cm2·a),则Y=29.0﹣(10.5+2.5+12.0)=4.0J/(cm2·a), 因此植食性动物到肉食性动物的传递效率= 4.0/29.0 ×100%=13.8%,D正确。
故选CD。
15. 人表皮生长因子受体2(Her2)是一种具有酪氨酸酶活性的跨膜蛋白,Her2的过量表达往往与许多上皮细胞癌症的恶化密切相关。因此,将Her2作为靶位点治疗乳腺癌成为肿瘤治疗领域的研究热点,有研究人员选择以转基因山羊乳腺生物反应器来生产抗Her2蛋白.下列有关叙述错误的是( )
A. 目的基因成功导入后,受体动物只有在特定时期才能生产抗Her2蛋白
B. 抗Her2基因不需要整合到供体细胞基因组中就能稳定存在并表达
C. 从乳腺生物反应器获得的抗Her2蛋白与通过大肠杆菌获得的都能直接使用
D. 通过基因工程技术得到的胚胎,移植到受体山羊体内不会引起免疫排斥
【答案】BC
【解析】
【详解】A、乳腺生物反应器通常在特定生理阶段(例如哺乳期)才会表达乳腺特异性启动子控制的外源基因,从而生产目标蛋白,A正确;
B、构建乳腺生物反应器,外源基因需要整合到供体细胞的基因组中,B错误;
C、大肠杆菌为原核生物,细胞内缺少内质网、高尔基体等细胞器,无法对蛋白质进行进一步的加工和修饰,与真核生物(如哺乳动物细胞)存在显著差异。抗Her2蛋白需要特定的糖基化、磷酸化等修饰才能正确折叠并发挥生物学功能。大肠杆菌无法提供这些修饰,导致生产的抗Her2蛋白无法正确折叠或缺乏活性,C错误;
D、通过基因工程技术得到的胚胎,移植到受体山羊体内不会引起免疫排斥,D正确。
故选BC。
16. X染色体失活是指哺乳动物中雌性个体的两条X染色体会随机失活一条,致使失活染色体上的基因无法表达,雄性个体的一条X染色体上的基因正常表达。甲病是由位于X染色体上一对等位基因控制的人类遗传病。致病基因和正常基因分别含有2个和1个限制酶H的识别序列。图1为某个患甲病家庭的遗传系谱图,图2为部分家庭成员的相关基因经限制酶H切割后的电泳结果。下列说法正确的是( )
A. 甲病致病基因由X染色体失活引起染色体变异产生
B. 致病基因新增的酶切位点位于320kbp的DNA片段中
C. 若Ⅱ-4为男性,甲病的致病基因属于隐性基因
D. Ⅱ-2的条带与Ⅱ-1相同的概率为1/2
【答案】BD
【解析】
【详解】A、甲病是由位于X染色体上的一对等位基因控制的遗传病,致病基因和正常基因是等位基因关系,是由基因突变导致的,而不是X染色体失活引起染色体变异导致。X染色体失活仅使基因无法表达,不改变基因结构,A错误;
B、结合图2可知,正常基因一个酶切位点,酶切后可形成长度为320kbp和128kbp的两种DNA片段,而基因突变增加了一个酶切位点,酶切后可形成长度为227kbp、93kbp和128kbp的三种DNA片段,这说明突变基因新增的酶切位点位于长度为320(227+93)kbp的DNA片段中,B正确;
C、若Ⅱ-4为男性,根据系谱图中Ⅰ-1和Ⅰ-2正常、Ⅱ-1、Ⅱ-3患病,再结合图2可知Ⅱ-4男个体X染色体上有致病基因,该致病基因来源于Ⅰ-1,但无法判断致病基因的显隐性,C错误;
D、根据题意以及图1、图2,Ⅰ-1女个体为杂合子,Ⅰ-2男个体表型正常且只有一条X染色体,Ⅱ-2为女性,推出其为杂合子或纯合子,比例为1:1;据图2可知Ⅱ-1为杂合子,因而Ⅱ-1、Ⅱ-2两者条带相同的概率为1/2,D正确。
故选BD。
三、非选择题:本题共5小题,每小题12分,共60分。
17. 江西某地古杨梅复合种养是当地重要的农业生产模式,以杨梅栽培为核心,在杨梅林下层混栽耐阴茶树,林下放养生态鸡,配套养殖中华蜂,形成“杨梅—茶—禽—蜂”的生态园。回答下列问题:
(1)杨梅林中杨梅与茶树的搭配种植,使群落同时呈现水平方向的镶嵌分布和垂直方向的分层现象,这共同构成了群落的_________;二者通过根系分布深度差异降低对土壤养分的竞争,通过株高差异降低对阳光的竞争,形成树种间________进而实现稳定共存。
(2)在生态园中,中华蜂通过“8字舞”向同伴传递蜜源的方位、距离等信息,这种信息属于________信息;构建“杨梅—茶—禽—蜂”模式时,通过放养生态鸡捕食杂草和昆虫,从能量流动的角度分析,其意义是________。
(3)在该生态园内放养家禽,需充分考虑生态园的_______,防止因家禽数量过多导致牧草被过度啃食、虫害爆发,这体现了生态工程的_____原理。
(4)结合题干信息,分析该“杨梅—茶—禽—蜂”复合种养林与单一杨梅林相比,在生态和经济层面的优势为_______。
【答案】(1) ①. 空间结构 ②. 生态位分化(或生态位差异、不同的生态位)
(2) ①. 行为 ②. 调整能量流动关系,使能量持续高效地流向对人类最有益的部分
(3) ①. 环境容纳量 ②. 协调
(4)生态层面:增加生物种类,使营养结构更复杂,提高生态系统抵抗力稳定性;通过鸡粪分解实现物质循环利用,减少农药化肥使用,降低环境污染。
经济层面:实现杨梅、茶叶、鸡肉、蜂蜜等多种农产品产出,提升农户经济效益;充分利用空间和资源,提高资源利用率,降低生产成本
【解析】
【分析】群落的垂直结构指群落在垂直方面的配置状态,其最显著的特征是分层现象,即在垂直方向分成许多层次的现象。群落的水平结构指群落的水平配置状况或水平格局,其主要表现特征是镶嵌性。
【小问1详解】
群落的空间结构包括垂直结构(分层现象)和水平结构(镶嵌分布)。杨梅与茶树的株高差异形成垂直分层,在水平方向上的分布呈现镶嵌特点,二者共同构成群落的空间结构。杨梅和茶树通过根系深度、株高的差异,降低了对土壤养分和阳光的竞争,这种相互协调、降低种间竞争压力的关系,属于生态位分化,从而实现两种植物的稳定共存。
【小问2详解】
生态系统的信息类型包括物理信息、化学信息和行为信息。中华蜂通过“8字舞”这种特定的行为动作传递蜜源信息,属于行为信息;放养生态鸡捕食杂草和昆虫,可减少杂草对杨梅、茶树的竞争,同时减少害虫对作物的危害,这一措施的意义是调整能量流动关系,使生态系统中的能量更多地流向杨梅、茶树等对人类最有益的部分。
【小问3详解】
环境容纳量(K值)是指在环境条件不受破坏的情况下,一定空间中所能维持的种群最大数量。放养家禽时需考虑生态园的环境容纳量,若家禽数量过多,会超出生态园的承载能力,导致牧草过度啃食、虫害爆发等问题;生态工程的协调原理强调生态系统的生物数量不能超过环境承载力的限度,该养殖模式中对家禽数量的控制,正是这一原理的体现。
【小问4详解】
该复合种养林的优势需从生态和经济两个层面分析:生态层面:增加生物种类,使营养结构更复杂,提高生态系统抵抗力稳定性;通过鸡粪分解实现物质循环利用,减少农药化肥使用,降低环境污染。
经济层面:实现杨梅、茶叶、鸡肉、蜂蜜等多种农产品产出,提升农户经济效益;充分利用空间和资源,提高资源利用率,降低生产成本。
18. 水稻是我国也是全世界重要的粮食作物。全球变暖,高温、干旱等极端天气增多,已成为影响水稻生产安全的重要问题。为此,研究人员以水稻品种N22为材料,探究高温、干旱胁迫对水稻幼苗光合特性的影响,设置正常生长组(CK)、单一高温处理组(H)以及干旱-高温交叉处理组(DH)三组实验,部分研究结果见下表。
请回答下列问题:
(1)为保证实验结果的科学性,实验期间,应保持一致的实验条件有________(答两点)等。研究发现高温胁迫下,水稻光系统I(PSI)对光能的吸收、传递、转化功能将受阻。根据光系统的功能推测,光系统Ⅱ位于叶绿体的______(结构)上,参与光合作用的______阶段。
(2)结合图表分析可知,H组会导致水稻幼苗的净光合速率显著________(填“升高”“降低”或“不变”)。判断依据是______。
(3)DH组处理过程为:连续干旱胁迫培养3d后,高温胁迫培养3d:相比H组,DH组处理的水稻幼苗各项光合参数均更高,这结果说明________。
(4)海藻糖具有“生命之糖”的美誉,主要参与植物的非生物胁迫响应。研究发现,在高温胁迫条件下,水稻穗分化期喷施外源15mml·L-1的海藻糖能提高水稻叶片叶绿素含量,请用水稻幼苗为材料设计实验验证这一观点,写出实验思路__________。
【答案】(1) ①. 光照强度、光照时间、CO2浓度 ②. 类囊体薄膜 ③. 光反应
(2) ①. 降低 ②. 水稻幼苗叶绿素含量降低,气孔开度减小,胞间CO2浓度下降,导致净光合速率下降
(3)对水稻幼苗进行适当的干旱预处理,有利于提高水稻的耐热性
(4)实验思路:选取若干(生长状态一致的)水稻幼苗,在高温胁迫条件下培养至穗分化期,随机均分为两组,一组叶面喷施适量15mml·L-1海藻糖溶液,另一组喷施等量蒸馏水。放在适宜且相同的条件下培养,检测两组叶片的叶绿素含量
【解析】
【分析】题意分析,本实验目的是探究高温、干旱胁迫对水稻幼苗光合特性的影响,则实验的自变量是不同的处理,因变量是水稻幼苗的气孔开度、净光合作用、蒸腾速率、胞间二氧化碳浓度和叶绿素含量。
【小问1详解】
为保证实验结果的科学性,实验期间各组的光照强度、光照时间、CO2浓度等实验条件均保持一致。题中已知水稻光系统Ⅱ(PSⅡ)对光能的吸收、传递、转化功能有影响。光合色素的作用是吸收、传递、转化,因而光系统Ⅱ位于叶绿体的类囊体薄膜上,参与光合作用的光反应阶段。
【小问2详解】
据表分析,单一高温胁迫后,水稻幼苗的光合速率下降,依据是叶绿素含量降低,气孔开度下降,胞间CO2浓度下降。
【小问3详解】
DH组的水稻幼苗各项光合参数较H组上升。该结果表明对水稻幼苗进行适当的干旱预处理,有利于提高水稻的耐热性。
【小问4详解】
实验的自变量是否喷施适量15mml·L-1海藻糖溶液,因变量是叶片的叶绿素含量。实验思路:选取若干(生长状态一致的)水稻幼苗,在高温胁迫条件下培养至穗分化期,随机均分为两组,一组叶面喷施适量15mml·L-1海藻糖溶液,另一组喷施等量蒸馏水。放在适宜且相同的条件下培养,检测两组叶片的叶绿素含量。
19. 肥胖的临床干预与长效减重方案,是当前医学领域的重点研究方向。我国科研团队突破传统CAR-T细胞(经基因工程改造可精准识别靶细胞的T细胞)仅用于肿瘤治疗的局限,通过基因编辑技术对传统CAR-T细胞进行改造,赋予CAR-T细胞“长效存活”特性,同时使其持续分泌GLP-1(一种抑制食欲、促进胰岛素分泌功能的多肽激素),为肥胖、糖尿病的治疗提供了全新方案。请结合所学知识,回答下列问题:
(1)传统CAR-T细胞可精准识别肿瘤细胞并诱导其裂解死亡,该过程体现细胞膜具有_____功能,该过程依赖免疫系统的_____功能。其在体内存活时间短,是因为处于_____状态,分裂能力有限。
(2)为验证CAR-T细胞分泌GLP-1治疗肥胖的效果,科研人员用高脂饮食构建肥胖模型小鼠,并进行了实验(各组注射细胞数相等):
组别一:正常饮食小鼠+注射不分泌GLP-1的CAR-T细胞:
组别二:肥胖模型小鼠+注射能分泌GLP-1CAR-T细胞:
组别三:______;
所有小鼠维持原饮食,定期检测体重,结果如图1所示。(注:CAR-T细胞在体内增殖并分泌GLP-1需要一定时间)
①设置组别一的目的是______。(答出2点)
②与组别三相比,组别二体重下降的原因是______。
(3)这种“一劳永逸”的治疗策略虽然诱人,但其潜在风险不容忽视。由于GLP-1会在体内长期维持较高水平,从激素调节的角度来看,该策略可能存在的风险是______。
【答案】(1) ① 信息交流 ②. 免疫监视 ③. (高度)分化
(2) ①. 肥胖模型小鼠+注射不分泌GLP-1的CAR-T细胞 ②. 作为对照,提供正常体重的基准线;证明注射不分泌GLP-1的CAR-T细胞对健康小鼠的体重无明显影响;初步验证该治疗策略的安全性 ③. ②组别二注射的细胞能分泌GLP-1,GLP-1通过抑制食欲,减少能量摄入;同时促进胰岛素分泌,加速血糖利用,减少脂肪等储能物质的积累,最终导致体重下降
(3)持续促进胰岛素分泌,可能引发低血糖;导致靶器官、靶细胞的受体敏感性下降;干扰机体正常的血糖反馈调节机制;导致胰岛B细胞功能紊乱;可能抑制其他重要激素的正常分泌等
【解析】
【分析】1、要验证某工程化细胞(如 CAR-T)分泌的激素(如 GLP-1)对某疾病(如肥胖、糖尿病)的治疗效果。
2、自变量:工程化细胞是否分泌目标激素、细胞注射对象的健康状态。 因变量:体重、血糖、食欲等生理指标。 无关变量:小鼠初始体重、饮食条件、注射细胞数量等,需保证各组一致。
3、对照组设计思路:空白对照:给模型动物注射不分泌目标激素的同种细胞(如组别三),排除细胞本身对实验结果的影响。 正常对照:给健康动物注射不分泌目标激素的同种细胞(如组别一),验证细胞本身的安全性,并提供正常生理指标的基线。 条件对照:给模型动物注射分泌目标激素的细胞(如组别二),与空白对照比较,直接验证激素的治疗效果。
【小问1详解】
细胞膜的功能包括控制物质进出细胞、将细胞与外界环境分隔开、进行细胞间的信息交流等。CAR-T细胞表面的CAR蛋白与肿瘤细胞表面的抗原特异性结合,本质是细胞间通过膜蛋白完成信号识别与传递,体现细胞膜的信息交流功能。免疫系统对肿瘤细胞的识别与清除体现免疫系统的免疫监视功能。传统CAR-T细胞的改造原料是患者体内成熟的T细胞,识别靶细胞的T细胞属于高度分化的体细胞。细胞分化程度与增殖能力呈负相关,分化程度越高,分裂增殖能力越弱,因此传统CAR-T细胞在体内存活时间短,难以持续发挥作用。
【小问2详解】
实验的自变量是CAR-T细胞是否分泌GLP-1,无关变量如小鼠品系、注射细胞数、饮食条件等需严格控制。
组别一为正常对照组(正常饮食小鼠+不分泌GLP-1的CAR-T细胞);组别二为实验组(肥胖模型小鼠+分泌GLP-1的CAR-T细胞);组别三需设置为肥胖模型小鼠+注射不分泌GLP-1的CAR-T细胞,与组别二形成单一变量对照,排除“CAR-T细胞本身而非GLP-1”对肥胖小鼠体重的影响,保证实验结果的科学性。
①作为对照组,一是证明“单纯注射不分泌GLP-1的CAR-T细胞不会影响正常小鼠体重”,排除细胞本身的干扰;二是提供正常小鼠的体重基线,便于对比组别二、三的肥胖小鼠体重变化是否显著。
②CAR-T细胞能在小鼠体内长期存活并分泌GLP-1,题干给出GLP-1的功能,GLP-1可抑制小鼠食欲、减少能量摄入,同时促进胰岛素分泌、加速血糖利用,减少脂肪等储能物质的积累,因此体重下降。
【小问3详解】
从激素调节角度分析,GLP-1长期维持较高水平,会持续促进胰岛素分泌,可能使血糖浓度过低,引发低血糖症状;还可能导致靶器官靶细胞的受体敏感性下降;如干扰机体正常的血糖反馈调节机制、导致胰岛B细胞功能紊乱、可能抑制其他重要激素的正常分泌等。
20. 某雌雄同株二倍体植物果肉味甜多汁,皮薄易剥,但果实多籽,且不耐旱。研究人员经诱变育种获得两株单基因突变的无籽植株甲和无籽植株乙,将甲、乙分别与野生型杂交,所得F1全部表现为野生型。请回答下列问题:
(1)经研究发现,突变体甲植株中控制A蛋白(种子正常发育的关键酶)的基因A发生突变。对野生型、突变体甲及其F1细胞内基因A、a进行PCR扩增后电泳,检测结果如图1,电泳方向为______(填“由上往下、由下往上”或“无法判断”),A基因突变为a时,发生了碱基的________。对细胞内A基因转录产物进行测定,结果如图2,植株甲中该基因无转录量,原因是________。
(2)研究人员将突变体甲和乙杂交,再让F1自交,若F2中有籽果实:无籽果实=_____,则甲、乙植株的突变基因为非同源染色体上的非等位基因,
(3)研究人员还尝试将A蛋白合成的抑制基因E(会导致果实籽粒减少)和耐旱基因F通过基因工程技术导入到野生型植株细胞中。将获得的转基因植株自交,子代表现为少籽耐旱:多籽不耐旱=15:1.假设一种基因可以导入多条染色体但不重复导入同一条染色体,则该转基因植株细胞中导入了______个E基因,请在图3中画出该转基因植株中E基因、F基因在染色体上的位置_____。
【答案】(1) ①. 由上往下 ②. 缺失 ③. 基因突变导致突变体甲该基因的RNA聚合酶结合位点(启动子)缺失,无法转录
(2)9:7 (3) ①. 2 ②.
【解析】
【分析】自由组合的实质:当具有两对(或更多对)相对性状的亲本进行杂交,在子一代产生配子时,在等位基因分离的同时,非同源染色体上的基因表现为自由组合。其实质是非等位基因自由组合,即一对染色体上的等位基因与另一对染色体上的等位基因的分离或组合是彼此间互不干扰的,各自独立地分配到配子中去。因此也称为独立分配定律。
【小问1详解】
结合左侧Marker电泳条带,1000bp位于最上侧,200bp位于最下侧,DNA分子量大,电泳速度越慢,因此电泳方向为由上往下;甲与野生型杂交,F1均为野生型,野生型为显性,且甲为A突变为a所致,因此甲的基因型为aa,野生型亲本基因型为AA,F1野生型基因型为Aa,A基因对应的条带位于800bp左右,a对应的条带为700bp左右,因此a为A发生碱基的缺失所致;结合图2可知,甲植株中无基因转录量,因此推测A基因发生突变的位点是启动子,导致转录失败。
【小问2详解】
甲乙均为隐性突变体,若甲、乙植株的突变基因为非同源染色体上的非等位基因,假设甲的基因型用aaBB表示,乙的基因型用AAbb表示,将突变体甲和乙杂交,F1为AaBb,再让F1自交,F2中有籽果实(9A_B_):无籽果实(3A_bb、3aaB_、1aabb)=9:7。
【小问3详解】
将获得的转基因植株自交,子代表现为少籽耐旱:多籽不耐旱=15:1,符合9:3:3:1的变式,说明该转基因植株细胞中导入了2个E基因,位于两条非同源染色体,产生的不含E的配子占,因此多籽占比为;将获得的转基因植株自交,子代表现为少籽耐旱:多籽不耐旱=15:1,多籽不耐旱(不含E、F占)说明该转基因植株细胞中导入了2个F基因,位于两条非同源染色体,且E与F位于同一条染色体上,图示如下:。
21. 牛乳铁蛋白肽(由LfcinB基因控制)是由牛乳铁蛋白经胃中蛋白酶充分水解消化后得到的短肽,具有广谱的抗菌性、抗病毒活性,兼具有抗肿瘤、免疫调节及缓解炎症等生物学功能,可通过构建重组毕赤酵母进行发酵生产。重组表达载体的构建过程如图所示。
注:EGFP:增强型绿色荧光蛋白:PAOX1:甲醇诱导型启动子;TAOX1:终止子:AmpR:氨苄青霉素抗性基因:KanR:卡那霉素抗性基因;Ori:复制原点。
(1)图中质粒上AmpR、KanR的作用是_______;图中A链为EGFP基因模板链,为获得EGFP基因片段并保证其与质粒pPIC9K正确连接,设计引物时需分别在引物1和引物2的______端添加限制酶________的酶切位点。
(2)为获取荧光强度更强、灵敏度更高的增强型绿色荧光蛋白(EGFP),需将野生型绿色荧光蛋白(GFP)氨基酸序列的第64位苯丙氨酸定点改造为亮氨酸,实现这一过程需要运用_______技术。科学家将EGFP与LfcinB连接构建融合基因的目的是______。
(3)科研人员在实际操作过程中,常常将基因表达载体经大肠杆菌大量扩增后提取,基因测序无误后再转入毕赤酵母中培养,随后利用______(化学物质)诱导重组毕赤酵母进行发酵。除安全性较好、融合蛋白表达量高外,毕赤酵母常用于蛋白质发酵生产的原因还有______。
【答案】(1) ①. 作为标记基因,便于重组DNA(重组质粒)的筛选(或筛选目的基因是否导入受体细胞) ②. 5’ ③. EcRI、BamHI
(2) ①. 蛋白质工程 ②. 可通过EGFP基因表达产物的荧光特性及强度检测目的基因的表达情况
(3) ①. 甲醇 ②. 毕赤酵母是真核生物,能对蛋白质进行加工、修饰、包装,使其具备生物学活性
【解析】
【分析】PCR技术是对体内DNA复制过程的模仿,也需要模板、原料、酶和引物等。基因工程的基本操作步骤包括获取目的基因、构建基因表达载体、目的基因导入受体细胞、目的基因的检测与鉴定等。
【小问1详解】
质粒中的AmpR是氨苄青霉素抗性基因,KanR是卡那霉素抗性基因,AmpR、KanR的作用是作为标记基因,便于重组DNA的筛选。引物的延伸是从3’端开始的,不能进行任何修饰。引物5’端修饰包括:加酶切位点;标记荧光;引入蛋白质结合DNA序列;引入点突变、插入突变、缺失突变序列;引入启动子序列等。根据模板链A链方向可以判断EGFP基因转录方向,根据质粒启动子与终止子的位置推测需要在引物1的5’端添加EcRI的识别序列、在引物2的5’端添加BamHI的识别序列。
【小问2详解】
蛋白质工程经常要用到基因的定点突变技术来进行碱基的替换,通过改造基因来改造现有的蛋白质,因此增强型绿色荧光蛋白可以通过蛋白质工程实现。通过检测增强型绿色荧光蛋白的荧光有无与强度大小可以直观反应目的基因是否维持稳定和表达与表达量的多少。
【小问3详解】
人工构建的诱导型启动子在诱导物存在时,可以激活或抑制目的基因的表达,从而满足应用的需要。图中所示基因表达载体上的启动子为甲醇诱导型启动子,利用甲醇可以诱导重组毕赤酵母表达。毕赤酵母为真核生物,除具备安全性较好、融合蛋白表达量高的优点外,还能对蛋白质进行加工、修饰、包装,使其具备生物学活性,因此常用于蛋白质发酵生产。表型
长翅红体
长翅白体
残翅红体
残翅白体
雄蝴蝶/只
121
118
43
40
雌蝴蝶/只
239
0
82
0
生物类型
X
传递给分解者的能量
未利用的能量
传给下一营养级的能量
外来有机物输入的能量
生产者
45.0
6.0
96.0
21.0
0
植食性动物
10.5
2.5
12.0
Y
8.0
肉食性动物
7.3
1.5
7.5
1.7
14.0
处理
CK组
H组
DH组
叶绿素含量(mg·g-1)
2.16
0.53
1.98
净光合速率(μml·m-2·s-1)
5.37
1.78
4.75
气孔开度(mm2)
0.032
0.022
0.039
胞间CO2浓度(μml·ml-1)
395.32
362.78
425.65
蒸腾速率(nml·m-2·s-1)
1.42
0.48
1.66
相关试卷
这是一份赣州市2025~2026学年度第一学期期末考试高三生物学试卷(试卷+解析),共28页。试卷主要包含了请将答案正确填写在答题卡上,本试卷考试内容等内容,欢迎下载使用。
这是一份赣州市2025~2026学年度第一学期期末考试高三生物学试卷(试卷+解析),共28页。
这是一份江西省赣州市2025一2026学年度第一学期高三年级期末考试生物试卷(含答案),文件包含生物试题卷pdf、生物试题卷答案pdf等2份试卷配套教学资源,其中试卷共16页, 欢迎下载使用。
相关试卷 更多
- 1.电子资料成功下载后不支持退换,如发现资料有内容错误问题请联系客服,如若属实,我们会补偿您的损失
- 2.压缩包下载后请先用软件解压,再使用对应软件打开;软件版本较低时请及时更新
- 3.资料下载成功后可在60天以内免费重复下载
免费领取教师福利 





