若您为此资料的原创作者,认为该资料内容侵犯了您的知识产权,请扫码添加我们的相关工作人员,我们尽可能的保护您的合法权益。
当前压缩包共包含下列2份文件,点击文件名可预览资料内容

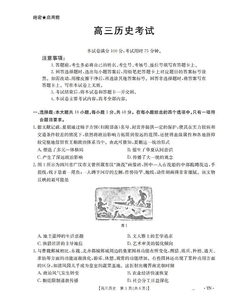
1/7

2/7

3/7

1/6

2/6

3/6
还剩4页未读, 继续阅读
太阳云南省2026届高三上学期1月百万大联考历史试卷(含答案)
展开 这是一份太阳云南省2026届高三上学期1月百万大联考历史试卷(含答案),文件包含云南省2026届高三上学期1月百万大联考历史答案pdf、云南省2026届高三上学期1月百万大联考历史pdf等2份试卷配套教学资源,其中试卷共13页, 欢迎下载使用。
相关试卷
太阳云南省2026届高三上学期1月百万大联考历史试卷(含答案):
这是一份太阳云南省2026届高三上学期1月百万大联考历史试卷(含答案),文件包含云南省2026届高三上学期1月百万大联考历史答案pdf、云南省2026届高三上学期1月百万大联考历史pdf等2份试卷配套教学资源,其中试卷共13页, 欢迎下载使用。
历史丨云南省金太阳2026届高三上学期1月百万大联考试卷及答案:
这是一份历史丨云南省金太阳2026届高三上学期1月百万大联考试卷及答案,共13页。
云南省2026届高三上学期1月百万大联考历史试题(含答案):
这是一份云南省2026届高三上学期1月百万大联考历史试题(含答案),文件包含云南省2026届高三上学期1月百万大联考历史答案pdf、云南省2026届高三上学期1月百万大联考历史pdf等2份试卷配套教学资源,其中试卷共13页, 欢迎下载使用。
相关试卷 更多
资料下载及使用帮助
版权申诉
- 1.电子资料成功下载后不支持退换,如发现资料有内容错误问题请联系客服,如若属实,我们会补偿您的损失
- 2.压缩包下载后请先用软件解压,再使用对应软件打开;软件版本较低时请及时更新
- 3.资料下载成功后可在60天以内免费重复下载
版权申诉
免费领取教师福利 







