



陕西咸阳市淳化县2025-2026学年度第一学期期末质量监测九年级语文(含答案)
展开 这是一份陕西咸阳市淳化县2025-2026学年度第一学期期末质量监测九年级语文(含答案),文件包含陕西咸阳市淳化县2025-2026学年度第一学期期末质量监测九年级语文docx、陕西咸阳市淳化县2025-2026学年度第一学期期末质量监测九年级语文答案docx等2份试卷配套教学资源,其中试卷共10页, 欢迎下载使用。
注意事项:
1. 本试卷共8页。全卷总分 120分。考试时间 150分钟。
2. 答题前,考生在试卷和答题卡上务必用直径0. 5毫米黑色墨水签字笔将自己的姓名、准考证号填 写清楚。
3. 请用直径 0. 5毫米黑色墨水签字笔在答题卡上各题的指定区域内作答,在试题卷上作答无效。
4. 考试结束,将本试卷和答题卡一并交回。
一、语言运用 · 参加实践活动(共 7小题,计 24分)
学校举办了“ 赏山水美景 · 悟文化传承” 云研学活动,请你完成下面的任务。 【览胜】下面是小语为华山配的一段讲解词,请你解决其中的语言文字问题。
华山古称“ 西岳 ” ,是我国五岳之一。它南接秦岭,北瞰黄渭,扼守着大西北进出中原 的门户。现在的华山有东、西、南、北、中五峰。山上气候多变,时而云雾撩绕,时而晴空 万里,给人以仙境美感。历朝历代,歌咏华山的名篇佳作不记其数,这海拔 2300米的嶙峋巨 石,不仅是地质史诗的断面,更是华夏族群叩问苍穹的精神坐标。
1. 请确认讲解词中加点字的读音。 (2分)
(1)北瞰(A. gàn B. kàn) (2)嶙峋(A. xún B. xùn)
2. 校对讲解词时发现其中有错别字,请改正。 (2分)
(1) 撩绕 (2)不记其数
【诗颂】活动中,同学们纷纷想起了与美景有关的诗词,请将下面的名句补充完整。
3. 漫步祖国大地,到处都是文人墨客留下的足迹。 (1)站在黄河岸边,我们不禁想起李白 对前路坎坷的叹息:ℼ , 。” [ 《行路难》(其一)](2)月夜徘徊密州, 我们难免想到苏轼对天下人的祝愿:ℼ , 。” [ 《水调歌头》 (明月几 时有)] 。 (3)独上高楼,眼前丛生的杂草、遍地的黄叶让我们想到许浑对世事沧桑的感慨:ℼ , 。” ( 《咸阳城东楼》 )(4)春光怡人,正宜徜徉在田园中,欣赏 “ 树绕村庄, ” [ 《行香子》 (树绕村庄)]的醉人美景。 (5)祖国风光壮丽,引得 无数人物为之倾倒,这正是“ 江山如此多娇, ” ( 《沁园春 · 雪》) 。 (11分)
【致敬】活动中,同学们一起回顾了那段充满着战火与烽烟的历程。请你阅读下面的文 字,完成题目。
①当我们回望那段可歌可泣的历史,诸多承载着民族记忆的地点与故事历历在目。 ② 卢
沟桥,因“ 七七事变 ”而成为中华民族全面抗战的起点,桥上的石狮子见证了中国人民不屈
的脊梁。 ③ 台儿庄大战旧址,那斑驳的城墙、弹痕累累的建筑,是中华民族英勇抗争精神的
1/ 8
生动体现。 ④ 延安,窑洞中的灯火照亮了民族解放的道路,形成了伟大的延安精神。 ⑤ 走进 这些地方,我们仿佛能听到历史的回声,看到先辈们为了国家和民族浴血奋战的身影。
4. 请提取第①句中画横线句子的主干,写在下面的横线上。 (2分)
5. 第⑤句中加点的“ 仿佛” 二字不能去掉,请说明理由。 (2分)
6. 阅读语段,下列说法不正确的一项是( )(2分)
A. 这个语段采用了“ 总——分——总” 的结构。
B. “ 历史” “ 见证” “ 伟大” 的词性分别是名词、动词、形容词。 C. “ 可歌可泣” “ 弹痕累累” “ 浴血奋战” 的短语类型不同。
D. 语段第②句是一个表顺承关系的复句。
【传承】文学不仅是纸上的风景,更是灵魂的火种,传承着历久弥新的民族精神。为此, 班级举行图书推广活动,请你完成下面的任务。
7. 请结合《艾青诗选》和《水浒传》的内容,为推广手册的“ 反抗与希望” 主题单元写一 则阅读笔记,并呼吁同学们在书中寻找力量,在现实中传承中国人不屈的精神。 (3分)
二、综合阅读 · 提升思维品质(共 13小题,计 46分)
【现代文阅读】(共 7小题,计 30分)
(一)阅读下面的材料,完成 8~10题。 (9分)
【材料一】 30年前我国首辆电动汽车“ 远望号 ”诞生; 13年前,新能源汽车年产首次 破万辆;如今,年产突破千万辆,我国成为世界上最大的新能源汽车生产国、消费国、出口 国。时间坐标轴连起“ 首个 ”与“ 之最 ” ,就是我国新能源汽车产业从无到有、由弱到强的 发展史。由此观之,推动创新发展,就是让更多“ 首个 ”横空出世,进而茁壮成长,直至登 顶“ 之最 ”的过程。
万事开头难。催生“ 首个 ” ,政策要有前瞻性、超前性。创新常常是挺进“ 无人区 ” , 意味着前途未卜、风险重重。政府要当好“ 助产士 ”的角色,建好科创的“ 苗圃 ” ,提供产 业、企业“ 迈出第一步 ”的“ 第一推动力 ”。培厚创新土壤,营造良好环境,才能让“ 点子 ” 变成“ 金子 ” ,让产品形成产业,让试点全面铺开。
2/ 8
创新是场“ 竞逐跑 ”。打造“ 之最 ” ,政策要有系统性、连续性。如果说“ 首个 ”是 “ 从 0到 1” ,“ 之最 ”就是“ 从 1到 N”。 30年磨一剑,筑梦中国空间站,3000家单位协同 攻关推动探月工程,三代人接力让库布齐“ 绿进沙退 ”……成就“ 中国之最 ”的密码,正在 于一张蓝图绘到底、 一棒接着一棒跑。
(摘编自《人民日报》, 2025年 4月 10日)
【材料二】创新之花的绽放离不开创新土壤的培育。面对科技革命日新月异,市场环境 复杂多变的新形势,亟须建立常态化、动态化的政企沟通磋商机制,深入把脉产业趋势,及 时回应企业诉求。今年初, DeepSeek搅动大模型市场格局,同时“ 杭州六小龙 ”集体亮相, 举世惊艳。为何杭州能够孕育出这么多家创新型企业?有为政府的悉心呵护、耐心滴灌功不 可没。
(摘选自《半月谈》, 2025年第 9期)
【材料三】2025年 8月 8 日,由陕西省西安市科协主办,西安市新城区人民政府承办, 西安市实施全民科学素质行动工作协调机制成员单位,各区县科协协办的 2025年西安市公民 科学素质大赛在西安新城剧场成功举办。大赛以“ 弘扬科学精神,厚植创新沃土 ”为主题。
西安市科协将以此次大赛为契机,扎实推进科学素质建设各项工作,进一步加大科普工 作力度,创新科普形式,丰富科普内容,提高科普服务水平,努力提升全民科学素质水平,
推动全市公民科学素质建设再上新台阶,为西安市经济社会高质量发展做出新的更大的贡献。
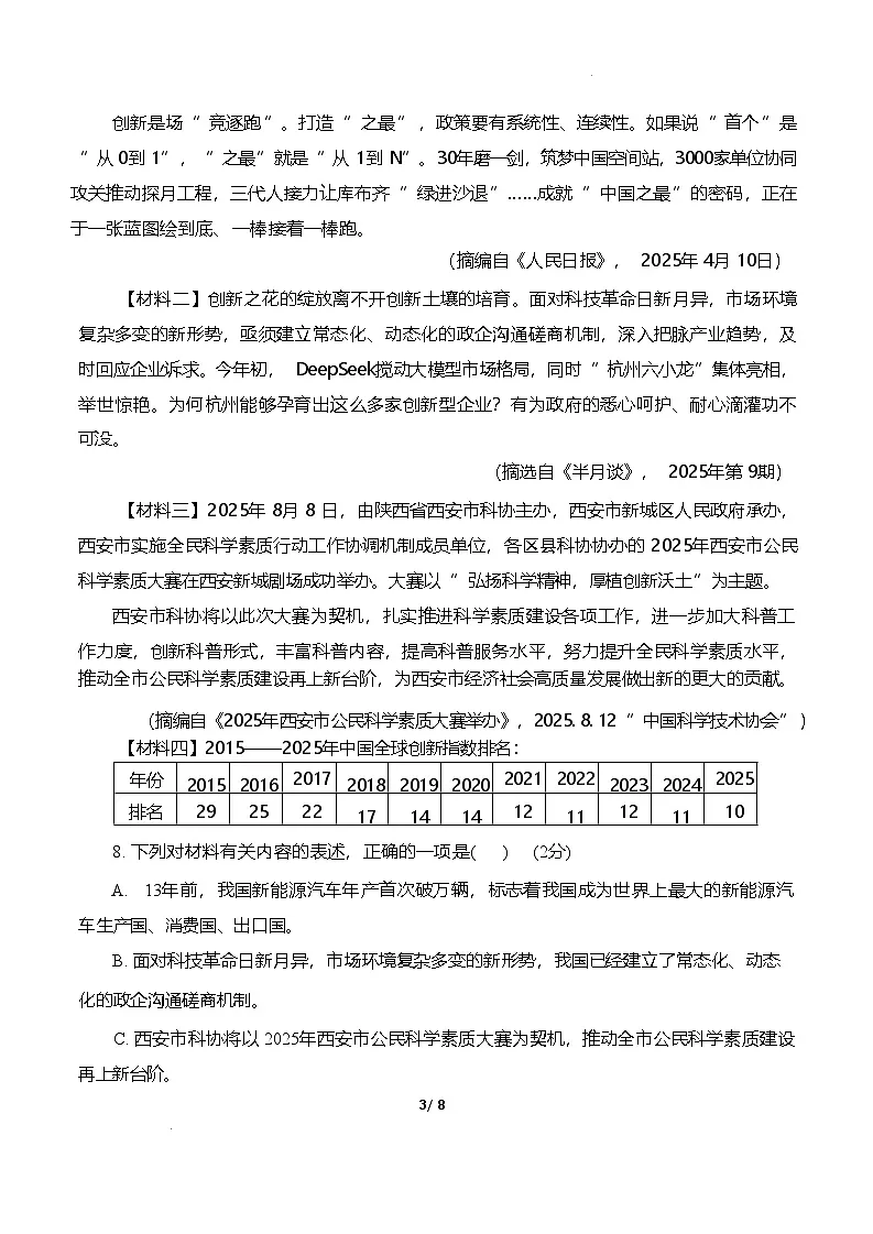
(摘编自《2025年西安市公民科学素质大赛举办》,2025. 8. 12“ 中国科学技术协会 ” ) 【材料四】2015——2025年中国全球创新指数排名:
8. 下列对材料有关内容的表述,正确的一项是( ) (2分)
A. 13年前,我国新能源汽车年产首次破万辆,标志着我国成为世界上最大的新能源汽 车生产国、消费国、出口国。
B. 面对科技革命日新月异,市场环境复杂多变的新形势,我国已经建立了常态化、动态 化的政企沟通磋商机制。
C. 西安市科协将以 2025年西安市公民科学素质大赛为契机,推动全市公民科学素质建设 再上新台阶。
3/ 8
年份
2015
2016
2017
2018
2019
2020
2021
2022
2023
2024
2025
排名
29
25
22
17
14
14
12
11
12
11
10
D. 自 2015年以来,我国全球创新指数排名一直呈上升趋势,在2025年成功迈入前十。
9. 请梳理材料一的论证思路,把下面的图表补充完整。 (3分)
10. 目前,我国创新型人才缺口仍然较大。请你结合以上材料,为我国创新型人才的培养 提出两条建议。 (4分)
(二) 阅读下面的文字, 完成 11~14题。 (21分)
一副腰鼓板 马金章
①天空的乌云,像一群群追逐着猎物的饿狼,黑压压地向他们扑来。茫茫草地,却如打 开口的巨大冰窖,升腾起一股股湿冷的寒气。
②几个精疲力竭的红军战士 ,或躺或坐在草坡上休息。
③穆迪翻了个身,看到两米多远背对着他的苏红坐在一堆枯草上。她埋着头,两条短辫 翘着,右臂一动一动在做着什么。穆迪抬起头,看到了苏红左臂夹着的红腰鼓。他猛然意识 到了什么,一个激灵翻身跃起,几步跳到苏红面前。果然,他看到了不愿看到的一幕。
④腰鼓一头的鼓皮,已被苏红用刀子撬开了两个铆钉。他一下子夺过腰鼓,质问:“ 你怎 么这样干?队长怎么交代你的?你知不知道,这鼓,可是咱宣传队唯一的一面鼓啊。况且,这 鼓,还救过你的命。”
⑤苏红看着因发怒涨红了脸的穆迪,没有回话。她将目光投向荒草萋萋、积水乌黑、泥 泞不堪的来路 ……
⑥那是进入草地的第三天,苏红掉了队。阴沉沉的天下起了小雨,本来就打滑的草甸子 像抹了油,她一脚没踩稳摔倒在泥水里。她双手按着盘根错节、长势旺盛的草甸子,艰难地
爬起来,往前一迈脚,腹部抽搐般疼痛 ……苏红感到双腿越来越沉重,每落下一脚,总被茂 4/ 8
密的藏蒿草、乌拉苔牵绊着,强扯硬拽地不让她把脚抬起来。她腿一软,右脚滑脱了草甸, 身体不由歪向泥潭。泥浆很快没到了膝盖。她明白陷入了沼泽,心中不免一阵惊慌失措。她 手忙脚乱拼命挣扎起来,可双腿却越陷越深。
⑦ “ 苏红,接着,俯上鼓身,拽住草,慢慢往上提劲。” 队长一边对她喊,一边将一面腰 鼓抛在她面前。
⑧原来,从师政委那里赶来的队长,发现苏红陷进沼泽来施救时,竟也落进了沼泽。
⑨苏红双手举起腰鼓,反抛过去:“ 队长,不要管我,你先出来。” 队长又将腰鼓抛过来: “ 苏红,听话。你身轻,腰鼓托得起你。我身沉,腰鼓不顶事。你出来,才能报信求援啊。”
⑩苏红镇定下来。她俯在腰鼓上,双手紧抓着草甸子。当她从沼泽里挣脱出来去救队长 时,却累得昏倒在草甸子上。
⑩苏红眼里噙着泪,看着穆迪说:“ 和陕北红军会师后,一定要敲响咱们的胜利腰鼓。队 长是为了救我才牺牲的,我怎能忘记队长临终前这话呢?可是,咱队的人,要是饿死了,走 不出草地,到不了陕北,咋敲响胜利的锣鼓呢?ℽ
@这几天。他们将皮带、腰鼓的皮背带等都煮着、烤着吃了。穆迪站起身,说:“ 我去找 找,看有没有能吃的草根、野菜。”
⑥苏红摇摇头:“ 我已找了几圈儿,周围没有野菜。草,都是有毒的,不能吃。” 她顿了 一下:“ 刚才,我看到受伤的小王,饿得快要不行了 … …”
⑩苏红说着,噙着的两汪泪水,涌出了眼角。
⑥穆迪在苏红跟前蹲下来,拿过她手中的刀子, 一下一下将腰鼓两头紧绷的牛皮起了下 来。
⑩一簇篝火,在茫茫草地的这块高坡上燃烧起来。噼啪作响的野草火舌,吱吱啦啦舔吻 着两块浸湿的鼓皮。
⑦穆迪将腰鼓腔体的十二块红彤彤的鼓叶,收拢在一起,捆成一束,白在内,红朝外。 他背起来,走在了这支小小的队伍的前面。队员们跟着前面的腰鼓红。走。走。走。
⑩他们提前大半天到了吴起镇。
⑩苏红在一个乐器铺找到穆迪时,那个腰鼓板上已蒙上了新的牛皮。
⑩当中央红军和陕北红军会师时,苏红扭着秧歌,插响了腰间彤红的腰鼓。
(选自《小小说选刊》,有改动)
11. 阅读文章,根据提示完成下面的表格。 (6分)
5/ 8
12. 结合语境,回答下面的问题。 (6分)
(1)天空的乌云,像一群群追逐着猎物的饿狼,黑压压地向他们扑来。天空的乌云,像 一群群追逐着猎物的饿狼,黑压压地向他们扑来。茫茫草地,却如打开口的巨大冰窖,升腾 起一股股湿冷的寒气。 (这里的环境描写有什么作用?)
【古诗文阅读】(共 6小题,计 16分)
(三)阅读下面的文言文,完成 15~18题。 (12分)
马援,字文渊,扶风茂陵人也。援年十二而孤,少有大志,诸兄奇之。尝谓宾客曰:“ 丈 夫立志,穷当益坚,老当益壮。”
九年,拜援为太中大夫。十一年夏,玺书拜援陇西太守。视事① 六年,征入为虎贲中郎 将。数被进见,闲②于进对,又善兵策,每有所谋,未尝不用。援曰:“ 男儿要当死于边野, 以马革裹尸还葬耳。”
二十四年,武威将军刘尚击五溪蛮夷,军没,援因复请行。时年六十二,帝愍③ 其老, 未许之。援自请曰:“ 臣尚能披甲上马。”帝令试之。援据鞍③ 顾眄⑥ ,以示可用。帝笑曰:
“ 矍铄哉是翁也!”遂遣援征五溪。明年春,遇贼攻县,援迎击,破之,斩获二千余人。三月, 6/ 8
人物
情节
品质
苏红
(1)
顾全大局
扭着秧歌,擂响了腰间彤红的腰鼓
(2)
队长
(3)
舍己为人
(2)他一下子夺过腰鼓,质问:“ 你怎么这样干?队长怎么交代你的?你知不知道,这鼓, 可是咱宣传队唯一的一面鼓啊。况且,这鼓,还救过你的命。”(这句话运用了什么人物描写 方法?有什么作用?)
13. 穆迪起初制止苏红撬鼓皮,后来却主动拿过刀子起下鼓皮。作者写他的转变有何用意? (4分)
14. 阅读文章,分析探究小说标题“ 一副腰鼓板” 的意蕴。 (5分)
进营壶头。会暑甚,士卒多疫死,援亦中病,遂困。 贼每升险鼓噪,援辄曳足以观之,左右 哀其壮意,莫不为之流涕。援病逝军中。
(节选自《后汉书 · 马援列传》,有删改) 【注释】①视事:就职治事。 ②闲:同“ 娴 ” ,擅长。 ③愍:担心。 ④据鞍:跨在马上。
⑤顾眄:左顾右盼。
15. 根据提示,解释下列句子中加点的词语。 (4分)
16. 下列句子中,加点词的意义和用法全都相同的一项是 ( )(2分) A. 援年十二而孤 望之蔚然而深秀者( 《醉翁亭记》) B. 男儿要当死于边野 至于负者歌于途( 《醉翁亭记》)
17. 请将文中画横线的句子翻译成现代汉语。 (4分)
贼每升险鼓噪,援辄曳足以观之,左右哀其壮意,莫不为之流涕。
18. 马援谥号 “ 忠成 ” ,“ 忠成 ” 即 “ 忠诚爱国、成就功业 ” 。请结合选文内容,写出两 点他被赐予这一谥号的原因。 (2分)
(四)阅读下面的诗歌,完成 19~20题。 (4分) 无题 李商隐
7/ 8
文言语句
方法提示
解释
诸兄奇之
词性推断法:“ 奇 ” 有词类活用现象
(1)
穷当益坚
语境推测法:多多益善
(2)
未许之
查阅词典法: ① 答应,允许。 ② 给予,奉献。 ③ 这
(3) (填序
样,如此。 ( 《古代汉语词典》)
号)
明年春
课内迁移法:越明年
(4)
C. 帝令试之
予独爱莲之出淤泥而不染 ( 《爱莲说》)
D. 以示可用
不以物喜( 《岳阳楼记》)
相见时难别亦难,东风无力百花残。 春蚕到死丝方尽,蜡炬成灰泪始干。 晓镜但愁云鬓改,夜吟应觉月光寒。 蓬山此去无多路,青鸟殷勤为探看。
19. “ 相见时难别亦难” 一句中,诗人更想突出的是“ ” 。 (1分)
20. 本诗的颔联运用了哪些修辞手法?表达了诗人怎样的情感? (3分)
三、审美表达 · 展现多彩生活(50分)
21. 阅读下面的材料,完成写作任务。 (50分) 尊老爱幼,家庭和睦;亲仁善邻,社会和谐。
和为贵,善为本,诚为先。
和以处众,平以养心,独以思己。
各美其美,方有个性;美人之美,自能和谐。
以上材料引发了你怎样的思考?请你以 “ 和 ” 为话题,写一篇文章,你可以记述亲身 经历的故事,也可以阐释你对“ 和” 的意义的理解和思考。
要求: ① 题目自拟; ② 文体自选; ③ 不要套作,不得抄袭; ④ 不得透露真实的地 名、校名、人名等相关信息; ⑤不少于 600字。
8/ 8
相关试卷
这是一份陕西咸阳市淳化县2025-2026学年度第一学期期末质量监测九年级语文(含答案),文件包含陕西咸阳市淳化县2025-2026学年度第一学期期末质量监测九年级语文docx、陕西咸阳市淳化县2025-2026学年度第一学期期末质量监测九年级语文答案docx等2份试卷配套教学资源,其中试卷共10页, 欢迎下载使用。
这是一份陕西省咸阳市永寿县2022-2023学年九年级上学期期末质量监测语文试题,共7页。
这是一份山西吕梁市孝义市2025-2026学年第一学期九年级期末质量监测语文试题含答案,共14页。
相关试卷 更多
- 1.电子资料成功下载后不支持退换,如发现资料有内容错误问题请联系客服,如若属实,我们会补偿您的损失
- 2.压缩包下载后请先用软件解压,再使用对应软件打开;软件版本较低时请及时更新
- 3.资料下载成功后可在60天以内免费重复下载
免费领取教师福利 









