搜索
      上传资料 赚现金

      河北衡水市冀州中学2025_2026学年高一上学期12月月考生物试题(文字版,含答案)

      • 610.22 KB
      • 2026-02-04 22:01:30
      • 16
      • 0
      • 教习网7094983
      加入资料篮
      立即下载
      河北衡水市冀州中学2025_2026学年高一上学期12月月考生物试题(文字版,含答案)第1页
      1/10
      河北衡水市冀州中学2025_2026学年高一上学期12月月考生物试题(文字版,含答案)第2页
      2/10
      河北衡水市冀州中学2025_2026学年高一上学期12月月考生物试题(文字版,含答案)第3页
      3/10
      还剩7页未读, 继续阅读

      河北衡水市冀州中学2025_2026学年高一上学期12月月考生物试题(文字版,含答案)

      展开

      这是一份河北衡水市冀州中学2025_2026学年高一上学期12月月考生物试题(文字版,含答案),共10页。试卷主要包含了单选题,多选题,非选择题等内容,欢迎下载使用。
      考试时间:70分钟 分数:100分
      一、单选题(共26题,共53分,1 - 25题每题2分, 26题3分。每题只有一个答案符合题意)
      1. 组成染色体和染色质的主要物质是( )
      A. 蛋白质和DNAB.DNA和RNAC. 蛋白质和RNAD.DNA和脂质
      2. 关于生物学实验的叙述,正确的是( )
      A. 可以用豆浆、稀释的鸡蛋清液、鲜肝提取液等来检测蛋白质
      B. 运用了同位素标记法进行人鼠细胞融合实验,体现了细胞膜具有流动性
      C. 用伞形帽和菊花形帽伞藻进行嫁接实验,说明了细胞核决定伞藻帽的性状
      D. 用高倍显微镜观察叶绿体和细胞质的流动,观察到叶绿体沿着细胞壁内侧循环流动,每个
      叶绿体内存在大量绿色的基粒
      3. 下列关于细胞核结构和功能的叙述,正确的是( )
      A. 核仁与核糖体中RNA的合成、加工及核糖体的形成有关
      B. 染色质和染色体是两种不同的物质
      C. 核孔是DNA、RNA、蛋白质等大分子物质进出细胞核的通道,具有选择性
      D. 核膜是单层膜,把核内物质与细胞质分隔开
      4. 下图表示某同学制作的细胞核模型。下列相关叙述,不正确的是( )
      A. 该同学制作的模型属于物理模型
      B. ①被破坏,会影响蛋白质的合成
      C. ③具有双层膜,把核内物质与细胞质分开
      D. 细胞核是细胞遗传和代谢活动的中心
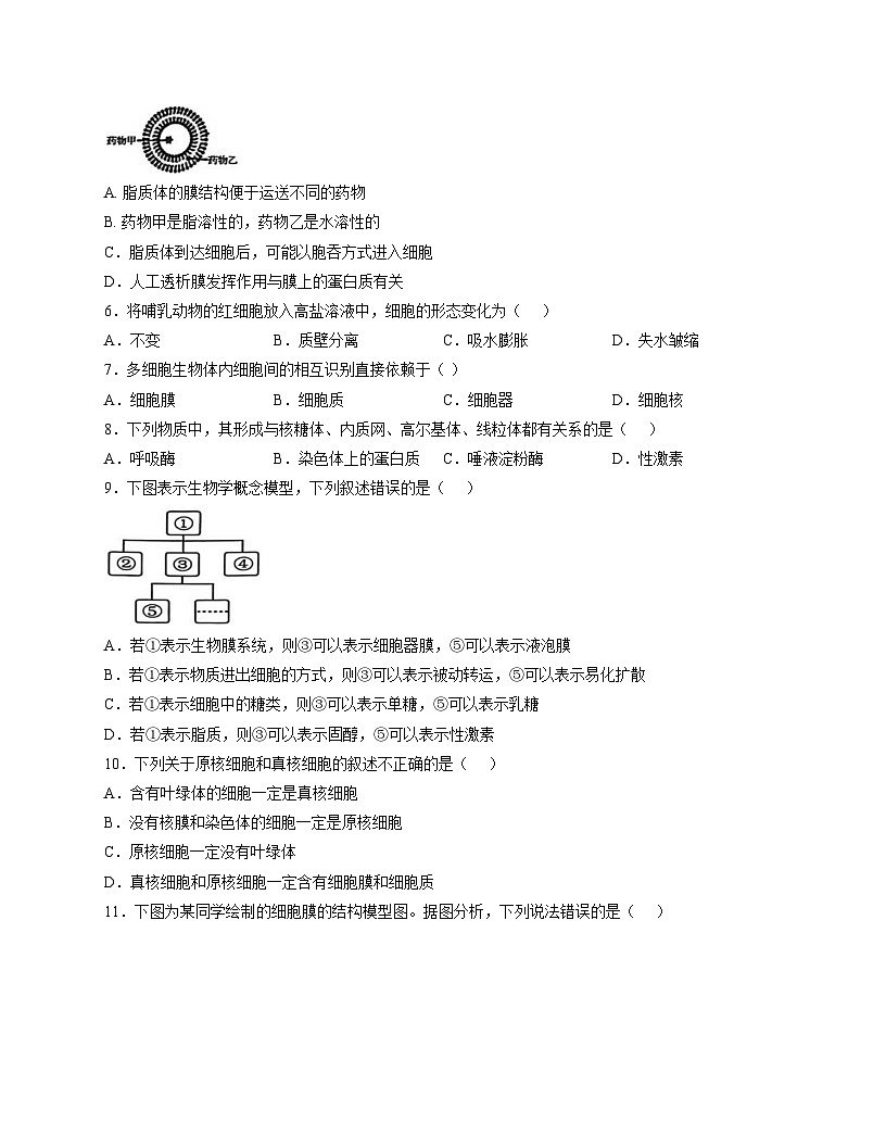
      5. 如图,脂质体是由磷脂分子构成的,可以作为药物的运载体,将其运送到特定的细胞发挥作用。
      脂质体中还可以嵌入不同的蛋白质,合成人工透析膜,可将尿毒症患者血液中的代谢废物透析掉。
      下列关于脂质体和人工透析膜叙述错误的是( )
      A. 脂质体的膜结构便于运送不同的药物
      B. 药物甲是脂溶性的,药物乙是水溶性的
      C.脂质体到达细胞后,可能以胞吞方式进入细胞
      D.人工透析膜发挥作用与膜上的蛋白质有关
      6.将哺乳动物的红细胞放入高盐溶液中,细胞的形态变化为( )
      A.不变B.质壁分离C.吸水膨胀D.失水皱缩
      7.多细胞生物体内细胞间的相互识别直接依赖于( )
      A.细胞膜B.细胞质C.细胞器D.细胞核
      8.下列物质中,其形成与核糖体、内质网、高尔基体、线粒体都有关系的是( )
      A.呼吸酶B.染色体上的蛋白质C.唾液淀粉酶D.性激素
      9.下图表示生物学概念模型,下列叙述错误的是( )
      A.若①表示生物膜系统,则③可以表示细胞器膜,⑤可以表示液泡膜
      B.若①表示物质进出细胞的方式,则③可以表示被动转运,⑤可以表示易化扩散
      C.若①表示细胞中的糖类,则③可以表示单糖,⑤可以表示乳糖
      D.若①表示脂质,则③可以表示固醇,⑤可以表示性激素
      10.下列关于原核细胞和真核细胞的叙述不正确的是( )
      A.含有叶绿体的细胞一定是真核细胞
      B.没有核膜和染色体的细胞一定是原核细胞
      C.原核细胞一定没有叶绿体
      D.真核细胞和原核细胞一定含有细胞膜和细胞质
      11.下图为某同学绘制的细胞膜的结构模型图。据图分析,下列说法错误的是( )
      A.图中1为磷脂双分子层,构成膜的基本支架,其头部亲水,故水溶性分子可以自由通过
      B.由图中的4结构可以判断A侧为细胞膜的外侧
      C.图中的4结构与细胞间的信息交流有关
      D.图中的2,3等蛋白质分子大多也是可以运动的
      12.如图是某些细胞器的亚显微结构模式图,下列相关叙述错误的是( )
      A.观察细胞质流动时,可用③叶绿体的运动作为标志
      B.①是中心体,在高等植物细胞中与细胞的有丝分裂有关
      C.②中具有DNA、RNA和核糖体,能合成自身的部分蛋白质
      D.某些细胞中的④发达,可能有利于性激素和胆固醇等的合成
      13.关于以下科学方法的叙述,正确的是( )
      A.由不完全归纳法得出的结论一定是不可信的
      B.拍摄洋葱表皮细胞的显微照片就是在构建物理模型
      C.细胞膜结构模型的探索过程,运用了“提出假说”这一科学方法
      D.无关变量不会对实验结果造成影响
      14.如图为3H-亮氨酸参与分泌蛋白3H-X合成的过程,亮氨酸只有一个羧基,图中a、b、c、d为不同种类的细胞器。下列有关叙述,错误的是( )
      A.3H可标记在羧基上便于研究3H-X的运输途径
      B.细胞器a、b、c、d中都含有N、P元素
      C.3H-X分泌出细胞后,d膜的表面积基本不变
      D.图中6膜与细胞膜之间具有直接或间接的联系
      15.下列有关细胞核的叙述,错误的是( )
      A.蛋白质是细胞核中染色质的组成成分
      B.细胞核中可进行遗传物质的复制
      C.大分子物质可以通过核孔,小分子物质也能
      D.核仁与mRNA的合成以及核糖体的形成有关
      16.下列有关细胞结构的叙述正确的是( )
      A.核膜由4层磷脂分子组成,参与构成生物膜系统
      B.细胞骨架是由纤维素组成的网架结构,能维持细胞的正常形态
      C.在高倍镜下可观察到线粒体的内膜向内折叠形成嵴
      D.洋葱根尖细胞中的中心体由两个互相垂直的中心粒及周围物质组成
      17.布雷非德菌素是一种酯类抗生素,由布雷正青霉菌等真菌组织产生。布雷非德菌素A能通过止COPⅡ被膜小泡的形成来抑制从内质网到高尔基体的蛋白质转运,是一种常用的蛋白转运抑制剂,当用布雷非德菌素A处理细胞时,细胞内哪些结构会在短期内发生变化( )
      A.溶酶体、膜泡、细胞膜B.溶酶体、叶绿体、细胞膜
      C.囊泡、线粒体、质膜D.细胞内所有的细胞器和膜结构
      18.物质扩散进出细胞的方式称为被动运输,包括自由扩散和协助扩散,下列说法错误的是( )
      A.两种扩散均不消耗细胞呼吸释放的能量
      B.两种扩散都顺浓度梯度进行物质运输
      C.转运蛋白包括载体蛋白和通道蛋白
      D.水分子跨膜时只能自由扩散不能协助扩散
      19.正确的实验往往能达到特定的目的。下列各项中,不能通过植物细胞质壁分离实验达到相关实
      验目的的是( )
      A.判断成熟的植物细胞的死活
      B.原生质层比细胞壁的伸缩性大
      C.成熟的植物细胞能进行渗透吸水
      D.水分子可以通过通道蛋白进入细胞
      20.在清水中,动物细胞容易吸水涨破,而植物细胞不会,其原因是植物细胞具有( )
      A.细胞膜B.细胞壁C.中心体D.溶酶体
      21.在探究植物细胞的吸水和失水实验时,某细胞的变化示意图如下。相关叙述正确的是( )
      A.该细胞在丙时没有水分子进出
      B.该实验还需设置对照组
      C.不同时刻细胞液的浓度大小为乙>;甲>;丙
      D.图示变化过程可在0.3g/mL的蔗糖溶液中自动发生
      22.被动运输分为自由扩散和协助扩散。下列叙述错误的是( )
      A.自由扩散是指物质通过简单的扩散作用进出细胞的方式
      B.被动运输是顺浓度梯度进行的跨膜运输
      C.O2、CO2进出细胞的方式为自由扩散
      D.甘油和酒精需借助转运蛋白才能通过细胞膜
      23.把蚕豆植株放在湿润的空气中照光一段时间后,取蚕豆叶下表皮制作临时装片,先在清水中观
      察,然后用0.3g/mL蔗糖溶液取代清水,短时间内继续观察结果如下图所示。对此现象的推断最
      合理的是( )
      A. 蔗糖溶液中的保卫细胞失水从而导致气孔关闭B. 蔗糖进入保卫细胞后,细胞吸水导致气孔关闭C. 清水中保卫细胞很快出现质壁分离并自动复原D. 清水中的保卫细胞由于失去水分导致气孔开放
      24. 透析袋是一种半透膜,水、葡萄糖等小分子和离子可以通过,而蔗糖、淀粉、蛋白质等则无法通过。某实验小组搭建了如图所示的实验装置验证上述结论。A是袋内溶液,烧杯中B是蒸馏水。下列现象不会出现的是( )
      A. 若A是蛋白质溶液,B中加入双缩脲试剂,则不会发生紫色反应
      B. 若A是淀粉溶液,B中加入碘—碘化钾溶液,则A会变蓝
      C. 若A是葡萄糖溶液,则透析袋的体积会先增大后减小
      D. 若A是质量分数为10%蔗糖溶液,B中加入质量分数为10%葡萄糖溶液,则透析袋体积不变
      25. 植物成熟叶肉细胞的细胞液浓度可以不同。现将a、b、c三种细胞液浓度不同的某种植物成熟叶肉细胞,分别放入三个装有相同浓度蔗糖溶液的试管中,当水分交换达到平衡时观察到:①细胞a未发生变化;②细胞b体积增大;③细胞c发生了质壁分离。若在水分交换期间细胞与蔗糖溶液没有溶质的交换,下列关于这一实验的叙述,不合理的是( )
      A. 水分交换前,细胞b的细胞液浓度大于外界蔗糖溶液的浓度
      B. 水分交换前,细胞液浓度大小关系为细胞b >; 细胞a >; 细胞c
      C. 水分交换平衡时,细胞c的细胞液中蔗糖浓度等于外界蔗糖溶液的浓度
      D. 水分交换平衡时,细胞c的细胞液浓度小于细胞a的细胞液浓度
      二、多选题(共15分,每题3分,每题有两个或两个以上的答案符合。漏选得1分,错选不得分。)
      26. 核孔是一组蛋白质以特定的方式排布形成的结构,被称为核孔复合物,它是细胞质与细胞核内物质输送活动的看护者。如图所示,该复合物由一个核心脚手架组成,其具有选择性的输送机制由大量贴在该脚手架内面的蛋白组成,称为中央运输蛋白。据此分析正确的是( )
      A. 核孔复合物与核膜内外的信息交流有关
      B. 人体成熟的红细胞中核孔数目较少,影响到核内外的信息交流
      C. 核孔复合物的存在,说明核膜也具有选择性
      D. 中央运输蛋白是在细胞质中的核糖体上合成的
      27. 物质出入细胞的方式如图所示,其中①~③表示物质运输的三种方式。下列叙述错误的是( )
      A. 上述三种方式均为顺浓度梯度运输的协助扩散
      B. 上述三种运输方式均不需要消耗细胞内化学反应产生的能量
      C. 物质以②③方式运输时,均需要与载体蛋白结合
      D. ②③方式的转运速率与膜上转运蛋白的数量有关
      28. 下列关于细胞的叙述,能体现结构与功能相适应观点的是( )
      A. 豚鼠胰腺腺泡细胞代谢旺盛,核仁的体积较大
      B. 人体细胞的细胞膜外侧分布有糖被,有利于接收信息
      C. 小肠绒毛上皮细胞内的线粒体分布在细胞中央,有利于吸收和转运物质
      D. 成熟的植物细胞含有大液泡,有利于维持正常的细胞形态
      29. 下图为某高等植物细胞亚显微结构模式图,相关叙述错误的是( )
      A. ①不是该细胞的边界,⑤是细胞代谢和遗传的中心
      B. ④、⑥、⑦都与蛋白质的合成和分泌活动有关
      C. ④是蛋白质的合成、加工、分类和包装的车间,可以接收来自⑥的蛋白质
      D. 图示细胞结构中②和③中都具有色素,只有③和⑧具有两层磷脂分子
      30. 科学家用伞形帽和菊花形帽两种伞藻做嫁接和核移植实验(见下图)。下列叙述错误的是( )
      A. 图1和图2的实验均能证明细胞核是遗传的控制中心
      B. 图1中①②的帽形会因嫁接实验而改变
      C. 图1和图2的实验中都缺少对照,不能得出正确的结论
      D. 图2中的③与图1中的①的帽形相同,为菊花形帽
      三、非选择题(共3题,每空2分,共32分)
      31. 下图是细胞间的3种信息交流方式,请据图回答
      (1)在A、B图中,靶细胞对信息的接受具有相似的结构基础,即________(填序号)。
      (2)图C表示相邻两植物细胞之间形成通道,携带信息的物质从一个细胞传递给另一个细胞,
      中④表示__________。
      (3)细胞膜除了有图中功能外,还有__________、__________功能。
      (4)为获得纯净的细胞膜,应选取__________ 做实验。
      32. 下图为豚鼠胰腺腺泡细胞分泌蛋白形成过程图解。请据图回答:(示例:[②]囊泡)
      (1)分泌蛋白以__________为原料在[ ]__________中合成肽链。
      (2)分泌蛋白的合成、加工、运输过程主要由[ ]__________提供能量,囊泡与细胞膜融合将分泌蛋白分泌到细胞外依赖于膜的__________性。
      (3)在分泌蛋白合成、加工、运输过程中,内质网、高尔基体等细胞器在结构和功能上紧密联系。这些细胞器膜和细胞膜、核膜等结构共同构成细胞的__________。
      33.黑藻是一种常见的沉水植物,其叶片小而薄,叶肉细胞内有大而清晰的叶绿体。某同学用物质的量浓度为2ml·L-1的乙二醇溶液和2ml·L-1的蔗糖溶液分别浸润黑藻叶肉细胞,观察细胞的质壁分离现象。下图1是该同学某时刻看到的一个叶肉细胞的图像,图2是两种溶液处理后原生质体体积变化曲线,请回答下列问题:
      (1)成熟的黑藻叶肉细胞是一个渗透系统,图1中相当于该渗透系统半透膜的结构是______(用图中的数字表示)。
      (2)在下列器具中,该实验不需要用到的是______(填字母)。
      (3)图2曲线Ⅱ原生质体体积由A→B的变化过程中,细胞的吸水能力逐渐______。
      (4)图2曲线Ⅰ表示的是用2ml·L-1乙二醇溶液处理黑藻叶肉细胞的结果,120s后原生质体体积增大的原因是____________________________________。
      (5)黑藻叶片的叶肉细胞能在加有伊红(植物细胞不吸收的红色染料)的0.3g/mL蔗糖溶液中发生质壁分离,现象如图3所示。发生质壁分离的外因是细胞液浓度小于细胞外的蔗糖溶液浓度,内因是________________,在显微镜下观察到A处颜色是______。
      试卷答案
      1.C(2分) 2.A(2分) 3.A(2分) 4.C(2分) 5.C(2分)
      6.D(2分) 7.A(2分) 8.C(2分) 9.C(2分) 10.B(2分)
      11.A(2分) 12.B(2分) 13.C(2分) 14.C(2分) 15.D(2分)
      16.C(2分) 17.A(2分) 18.D(2分) 19.D(2分) 20.B(2分)
      21.C(2分) 22.D(2分) 23.A(2分) 24.B(2分) 25.D(2分)
      26.A(3分) 27.A(2分) 28.A(2分) 29.C(2分) 30.D(2分)
      31.
      (1)②(2分)
      (2)胞间连丝(2分)
      (3)将细胞与外界环境分隔开、控制物质进出细胞(2分)
      (4)哺乳动物成熟的红细胞(2分)
      32.
      (1)氨基酸;[②]核糖体(2分)
      (2)[⑦]线粒体;流动(2分)
      (3)生物膜系统(2分)
      33.
      (1)2、5、6(2分)
      (2)c(2分)
      (3)增强(2分)
      (4)乙二醇可以通过细胞膜进入细胞,使细胞液浓度增大,细胞吸水(2分)
      (5)原生质层的伸缩性大于细胞壁;红色(2分)

      相关试卷

      河北衡水市冀州中学2025_2026学年高一上学期12月月考生物试题(文字版,含答案):

      这是一份河北衡水市冀州中学2025_2026学年高一上学期12月月考生物试题(文字版,含答案),共10页。试卷主要包含了单选题,多选题,非选择题等内容,欢迎下载使用。

      河北衡水市冀州中学2025_2026学年高三上学期12月月考生物试题(文字版,含答案):

      这是一份河北衡水市冀州中学2025_2026学年高三上学期12月月考生物试题(文字版,含答案),共13页。试卷主要包含了选择题,非选择题等内容,欢迎下载使用。

      2025-2026学年河北省衡水市冀州中学高一上学期12月月考生物试题(有答案):

      这是一份2025-2026学年河北省衡水市冀州中学高一上学期12月月考生物试题(有答案),共5页。

      资料下载及使用帮助
      版权申诉
      • 1.电子资料成功下载后不支持退换,如发现资料有内容错误问题请联系客服,如若属实,我们会补偿您的损失
      • 2.压缩包下载后请先用软件解压,再使用对应软件打开;软件版本较低时请及时更新
      • 3.资料下载成功后可在60天以内免费重复下载
      版权申诉
      若您为此资料的原创作者,认为该资料内容侵犯了您的知识产权,请扫码添加我们的相关工作人员,我们尽可能的保护您的合法权益。
      入驻教习网,可获得资源免费推广曝光,还可获得多重现金奖励,申请 精品资源制作, 工作室入驻。
      版权申诉二维码
      欢迎来到教习网
      • 900万优选资源,让备课更轻松
      • 600万优选试题,支持自由组卷
      • 高质量可编辑,日均更新2000+
      • 百万教师选择,专业更值得信赖
      微信扫码注册
      手机号注册
      手机号码

      手机号格式错误

      手机验证码 获取验证码 获取验证码

      手机验证码已经成功发送,5分钟内有效

      设置密码

      6-20个字符,数字、字母或符号

      注册即视为同意教习网「注册协议」「隐私条款」
      QQ注册
      手机号注册
      微信注册

      注册成功

      返回
      顶部
      学业水平 高考一轮 高考二轮 高考真题 精选专题 初中月考 教师福利
      添加客服微信 获取1对1服务
      微信扫描添加客服
      Baidu
      map